2021年中考数学:专题19 全等三角形(知识点串讲)
展开
这是一份2021年中考数学:专题19 全等三角形(知识点串讲),文件包含专题19全等三角形知识点串讲原卷中考数学复习docx、专题19全等三角形知识点串讲解析卷中考数学复习docx等2份教案配套教学资源,其中教案共44页, 欢迎下载使用。
知识点1 全等三角形及其性质
全等图形概念:能完全重合的图形叫做全等图形.
特征:①形状相同。②大小相等。③对应边相等、对应角相等。
全等三角形概念:两个能完全重合的三角形叫做全等三角形.
小结:把两个全等三角形重合到一起,重合的顶点叫做对应顶点,重合的边叫做对应边,重合的角叫做对应角.
表示方法:全等用符号“≌”,读作“全等于”。书写三角形全等时,要注意对应顶点字母要写在对应位置上。
全等变换定义:只改变图形的位置,而不改变图形的形状和大小的变换。
变换方式(常见):平移、翻折、旋转。
全等三角形的性质:对应边相等,对应角相等。
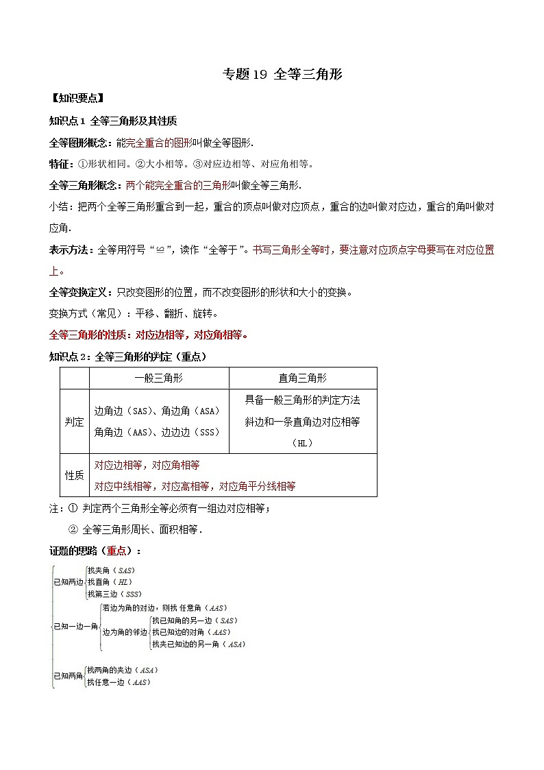
知识点2:全等三角形的判定(重点)
注:① 判定两个三角形全等必须有一组边对应相等;
② 全等三角形周长、面积相等.
证题的思路(重点):
知识点3 角平分线
角平分线的性质定理:角平分线上的点到角两边的距离相等;
判定定理:到角两边距离相等的点在角的平分线上.
三角形中角平分线的性质:三角形的三条角平分线相交于一点,并且这点到三条边距离相等。
【考查题型】
考查题型一 全等三角形的性质
典例1.如图,若△ABC≌△ADE,则下列结论中一定成立的是( )
A.AC=DEB.∠BAD=∠CAE
C.AB=AED.∠ABC=∠AED
变式1-1.三个全等三角形按如图的形式摆放,则∠1+∠2+∠3的度数是( )
A.B.C.D.
变式1-2.如图所示,△ABD≌△CDB,下面四个结论中,不正确的是( )
A.△ABD和△CDB的面积相等B.△ABD和△CDB的周长相等
C.∠A+∠ABD=∠C+∠CBDD.AD∥BC,且AD=BC
考查题型二 全等三角形的判定-SSS
典例2.用直尺和圆规作一个角的角平分线的示意图如图所示,其中说明的依据是( )
A.B.C.D.
变式2-1.在平面直角坐标系xOy中,点A(﹣3,0),B(2,0),C(﹣1,2),E(4,2),如果△ABC与△EFB全等,那么点F的坐标可以是( )
A.(6,0)B.(4,0)C.(4.﹣2)D.(4,﹣3)
变式2-2.如图,在四边形中,,点E,F分别在,上,,,求证:.
变式2-3.人教版初中数学教科书八年级上册第48页告诉我们一种作已知角的平分线的方法:
已知:
求作:的平分线
做法:(1)以O为圆心,适当长为半径画弧,交OA于点M,交OB于点N,
(2)分别以点M,N为圆心,大于的长为半径画弧,两弧在的内部相交于点C
(3)画射线OC,射线OC即为所求.
请你根据提供的材料完成下面问题:
(1)这种作已知角平分线的方法的依据是__________________(填序号).
① ② ③ ④
(2)请你证明OC为的平分线.
考查题型三 全等三角形的判定-SAS
典例3.如图,已知.能直接判断的方法是( )
A.B.C.D.
变式3-1.如图所示,将两根钢条AA’、BB’的中点O连在一起,使AA’、BB’可以绕着点O自由旋转,就做成了一个测量工件,则A’B’的长等于内槽宽AB,那么判定△OAB≌△OA’B’的理由是( )
A.边角边B.角边角C.边边边D.角角边
变式3-2.如图,已知,,.
求证:(1);
(2).
变式3-3.已知:如图,点A、B、C、D在一条直线上,.
(1)求证:;
(2)若,求的度数.
考查题型四 全等三角形的判定-AAS
典例4.如图,,且.、是上两点,,.若,,,则的长为( )
A.B.C.D.
变式4-1.如图,是上一点,交于点,,,若,,则的长是( )
A.0.5B.1C.1.5D.2
变式4-2.△BDE和△FGH是两个全等的等边三角形,将它们按如图的方式放置在等边三角形ABC内.若求五边形DECHF的周长,则只需知道( )
A.△ABC的周长B.△AFH的周长
C.四边形FBGH的周长D.四边形ADEC的周长
变式4-3.如图,AC是∠BAE的平分线,点D是线段AC上的一点,∠C=∠E,AB=AD.求证:BC=DE.
变式4-4.如图,在△ABC中,AB=AC,点D、E分别是线段BC、AD的中点,过点A作BC的平行线交BE的延长线于点F,连接CF.
(1)求证:△BDE≌△FAE;
(2)求证:四边形ADCF为矩形.
考查题型五 全等三角形的判定-ASA
典例5.如图,EF过▱ABCD对角线的交点O,交AD于E,交BC于F,若▱ABCD的周长为18,,则四边形EFCD的周长为
A.14B.13C.12D.10
变式5-1.如图,在四边形ABCD中,,,,,分别以点A,C为圆心,大于长为半径作弧,两弧交于点E,作射线BE交AD于点F,交AC于点O.若点O是AC的中点,则CD的长为( )
A.B.6C.D.8
变式5-2.如图,AB=AC,AB⊥AC,AD⊥AE,且∠ABD=∠ACE.
求证:BD=CE.
变式5-2.如图,点C在线段BD上,且AB⊥BD,DE⊥BD,AC⊥CE,BC=DE,求证:AB=CD.
考查题型六 全等三角形的判定-HL
典例6.如图,∠B=∠E,BF=EC,AC∥DF.求证:△ABC≌△DEF.
变式6-1.已知:如图,AB=CD,DE⊥AC,BF⊥AC,E,F是垂足,AE=CF.求证:△ABF≌△CDE
考查题型七 判定三角形全等的的条件
典例7.如图,点E在菱形ABCD的AB边上,点F在BC边的延长线上,连接CE,DF,对于下列条件:①;②;③;④,只选其中一个添加,不能确定的是( )
A.①B.②C.③D.④
变式7-1.如图,等腰△中,点D,E分别在腰AB,AC上,添加下列条件,不能判定≌的是( )
A.B.
C.D.
变式7-2.如图,四边形是菱形,E、F分别是、两边上的点,不能保证和一定全等的条件是( )
A.B.C.D.
考查题型八 全等三角形综合问题
典例8.如图 AB=AC,CD⊥AB于D,BE⊥AC于E,BE与CD相交于点O.
(1)求证AD=AE;
(2)连接OA,BC,试判断直线OA,BC的关系并说明理由.
变式8-1.如图,,,.,与交于点.
(1)求证:;
(2)求的度数.
变式8-2.如图,在△ABC和△DCE中,AC=DE,∠B=∠DCE=90°,点A,C,D依次在同一直线上,且AB∥DE.
(1)求证:△ABC≌△DCE;
(2)连结AE,当BC=5,AC=12时,求AE的长.
变式8-3.如图,AC是四边形ABCD的对角线,∠1=∠B,点E、F分别在AB、BC上,BE=CD,BF=CA,连接EF.
(1)求证:∠D=∠2;
(2)若EF∥AC,∠D=78°,求∠BAC的度数.
变式8-4.如图,在三角形ABC中,点D是BC上的中点,连接AD并延长到点E,使,连接CE.
(1)求证:
(2)若的面积为5,求的面积.
考查题型九 角平分线的性质定理
典例9.如图,已知在△ABC中,CD是AB边上的高线,BE平分∠ABC,交CD于点E,BC=5,DE=2,则△BCE的面积等于( )
A.10B.7C.5D.4
变式9-1.如图,AB∥CD,AD平分∠BAC,若∠BAD=70°,则∠ACD的度数为( )
A.40°B.35°C.50°D.45°
变式9-2.如图,在△ABC中,∠C=90°,以点B为圆心,以适当长为半径画弧交AB、BC于P、Q两点,再分别以点P,Q为圆心,大于PQ的长为半径画弧,两弧相交于点N,射线BN交AC于点D.若AB=10,AC=8,则CD的长是( )
A.2B.2.4C.3D.4
变式9-3.三条公路将、、三个村庄连成一个如图的三角形区域,如果在这个区域内修建一个公园,要使公园到三条公路的距离相等,那么这个公园应建的位置是( )
A.三条高线的交点B.三条中线的交点
C.三条角平分线的交点D.三边垂直平分线的交点
考查题型十 角平分线的判定定理
典例10.如图,Rt△ABC中,∠C=90°,AD平分∠BAC,交BC于点D,AB=10,S△ABD=15,则CD的长为( )
A.3B.4C.5D.6
变式10-1.如图,、分别切⊙于、,,⊙半径为,则的长为( )
A.B.C.D.
变式10-2.如图,已知P是∠AOB的平分线上的一点,∠AOB=60°,PD⊥OA,M是OP的中点,点C是OB上的一个动点,若PC的最小值为3 cm,则MD的长度为( )
A.3cmB.3cmC.2cmD.2cm
变式10-3.如图,已知和都是等腰三角形,,交于点F,连接,下列结论:①;②;③平分;④.其中正确结论的个数有( )
A.1个B.2个C.3个D.4个一般三角形
直角三角形
判定
边角边(SAS)、角边角(ASA)
角角边(AAS)、边边边(SSS)
具备一般三角形的判定方法
斜边和一条直角边对应相等(HL)
性质
对应边相等,对应角相等
对应中线相等,对应高相等,对应角平分线相等
相关教案
这是一份2021年中考数学:专题29 旋转(知识点串讲),文件包含专题29旋转知识点串讲原卷版中考数学复习docx、专题29旋转知识点串讲解析卷中考数学复习docx等2份教案配套教学资源,其中教案共33页, 欢迎下载使用。
这是一份2021年中考数学:专题27 菱形与梯形(知识点串讲),文件包含专题27菱形与梯形知识点串讲原卷中考数学复习docx、专题27菱形与梯形知识点串讲解析卷中考数学复习docx等2份教案配套教学资源,其中教案共41页, 欢迎下载使用。
这是一份2021年中考数学:专题23 勾股定理(知识点串讲),文件包含专题23勾股定理知识点串讲原卷中考数学复习docx、专题23勾股定理知识点串讲解析卷中考数学复习docx等2份教案配套教学资源,其中教案共60页, 欢迎下载使用。

