|教案下载
终身会员
搜索
    上传资料 赚现金
    2021年中考数学:专题02 整式的加减(知识点串讲)
    立即下载
    加入资料篮
    资料中包含下列文件,点击文件名可预览资料内容
    • 原卷
      专题02 整式的加减(知识点串讲)原卷 中考数学复习.doc
    • 解析
      专题02 整式的加减(知识点串讲)解析卷 中考数学复习.doc
    2021年中考数学:专题02  整式的加减(知识点串讲)01
    2021年中考数学:专题02  整式的加减(知识点串讲)02
    2021年中考数学:专题02  整式的加减(知识点串讲)03
    2021年中考数学:专题02  整式的加减(知识点串讲)01
    2021年中考数学:专题02  整式的加减(知识点串讲)02
    2021年中考数学:专题02  整式的加减(知识点串讲)03
    还剩5页未读, 继续阅读
    下载需要20学贝 1学贝=0.1元
    使用下载券免费下载
    加入资料篮
    立即下载

    2021年中考数学:专题02 整式的加减(知识点串讲)

    展开
    这是一份2021年中考数学:专题02 整式的加减(知识点串讲),文件包含专题02整式的加减知识点串讲原卷中考数学复习doc、专题02整式的加减知识点串讲解析卷中考数学复习doc等2份教案配套教学资源,其中教案共22页, 欢迎下载使用。

    专题02 整式的加减

    【思维导图】

    【知识要点】

    知识点一 代数式

    概念:用基本的运算符号(运算包括加、减、乘、除、乘方与开方)把数和表示数的字母连接起来的式子叫做代数式.单独的一个数或一个字母也是代数式.

    【注意】

    1.代数式中除了含有字母、数字、运算符号外还可以有括号。

    2.代数式中不含有=、<、>、

    3.对于用字母表示的数,如果没有特别说明,就应理解为它可以表示任何一个数。

    代数式的分类:

    列代数式方法

    列代数式首先要确定数量与数量的运算关系,其次应抓住题中的一些关键词语,如和、差、积、商、平方、倒数以及几分之几、几成、倍等等.抓住这些关键词语,反复咀嚼,认真推敲,列好一般的代数式就不太难了.

    列代数式时应该注意的问题

    (1)数与字母、字母与字母相乘时常省略“×”号或用“·”.

    (2)数字通常写在字母前面.

    (3)带分数与字母相乘时要化成假分数.

    (4)除法常写成分数的形式.

    代数式的值

    一般地,用数值代替代数式里的字母,按照代数式中的运算关系计算得出的结果,叫做代数式的值.

    知识点二 单项式

    概念:在代数式中,若只含有乘法(包括乘方)运算,或虽含有除法运算,但除式中不含字母的一类代数式叫单项式(单项式中只含乘除,不含加减).

    【注意】:

    1)圆周率是常数,所以也是常数

    2)当一个单项式的系数是1或-1时,1通常省略不写;

    3)单项式的系数是带分数时,通常写成假分数.

    单项式的系数:单项式中不为零的数字因数,叫单项式的数字系数,简称单项式的系数;

    单项式的次数:系数不为零时,单项式中所有字母指数的和,叫单项式的次数.

    【注意】:

    1)一个单项式只含有字母因数,它的系数就是1或者-1。

    2)一个单项式是一个常数时,它的系数就是它本身。

    3)负数作系数时,需带上前面的符号。

    4)若系数是1或-1时,1通常省略不写。

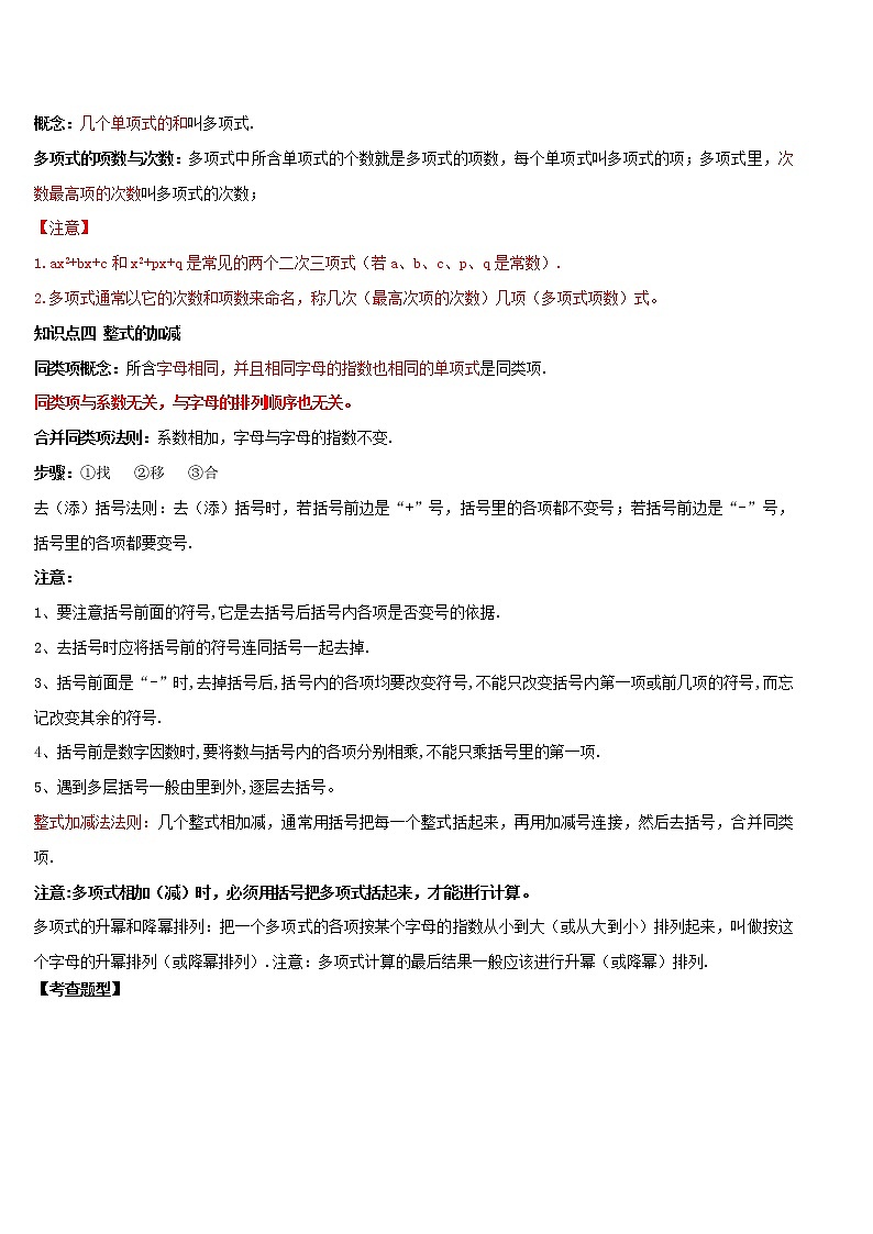
    知识点三 多项式

    概念:几个单项式的和叫多项式.

    多项式的项数与次数:多项式中所含单项式的个数就是多项式的项数,每个单项式叫多项式的项;多项式里,次数最高项的次数叫多项式的次数;

    【注意】

    1.ax2+bx+c和x2+px+q是常见的两个二次三项式(若a、b、c、p、q是常数).

    2.多项式通常以它的次数和项数来命名,称几次(最高次项的次数)几项(多项式项数)式。

    知识点四 整式的加减

    同类项概念:所含字母相同,并且相同字母的指数也相同的单项式是同类项.

    同类项与系数无关,与字母的排列顺序也无关。

    合并同类项法则:系数相加,字母与字母的指数不变.

    步骤:     

    去(添)括号法则:去(添)括号时,若括号前边是+号,括号里的各项都不变号;若括号前边是-号,括号里的各项都要变号.

    注意:

    1、要注意括号前面的符号,它是去括号后括号内各项是否变号的依据.

    2、去括号时应将括号前的符号连同括号一起去掉.

    3、括号前面是-时,去掉括号后,括号内的各项均要改变符号,不能只改变括号内第一项或前几项的符号,而忘记改变其余的符号.

    4、括号前是数字因数时,要将数与括号内的各项分别相乘,不能只乘括号里的第一项.

    5、遇到多层括号一般由里到外,逐层去括号。

    整式加减法法则:几个整式相加减,通常用括号把每一个整式括起来,再用加减号连接,然后去括号,合并同类项.

    注意:多项式相加(减)时,必须用括号把多项式括起来,才能进行计算。

    多项式的升幂和降幂排列:把一个多项式的各项按某个字母的指数从小到大(或从大到小)排列起来,叫做按这个字母的升幂排列(或降幂排列).注意:多项式计算的最后结果一般应该进行升幂(或降幂)排列.

    【考查题型】

    考查题型一 列代数式

    【解题思路】列代数式解决问题的关键是读懂题意,找到所求的量的数量关系,注意字母和数字相乘的简写方法.

    典例1.(2020·磴口县一模)甲、乙、丙三家超市为了促销一种定价相同的商品,甲超市先降价20%,后又降价10%;乙超市连续两次降价15%;丙超市一次性降价30%.则顾客到哪家超市购买这种商品更合算(  )

    A B C D一样

    【答案】C

    【解析】解:设商品原价为x

    甲超市的售价为:x1﹣20%)(1﹣10%=0.72x

    乙超市售价为:x1﹣15%2=0.7225x

    丙超市售价为:x1﹣30%=70%x=0.7x

    故到丙超市合算.

    故选C

    变式1-2.(2020·浙江模拟)某商店举办促销活动促销的方法是将原价x元的衣服以元出售则下列说法中能正确表达该商店促销方法的是(  )

    A原价减去10元后再打8 B原价打8折后再减去10

    C原价减去10元后再打2 D原价打2折后再减去10

    【答案】B

    【解析】将原价x元的衣服以()元出售,是把原价打8折后再减去10元.故选B

    变式1-2.(2020·河北模拟)如图,AB两地之间有一条东西向的道路.在A地的东5km处设置第一个广告牌,之后每往东12km就设置一个广告牌.一汽车在A地的东3km处出发,沿此道路向东行驶.当经过第n个广告牌时,此车所行驶的路程为(  )

    A12n+5 B12n+2 C12n7 D12n10

    【答案】D

    【分析】根据题意和图形,可以用代数式表示出这辆汽车行驶的路程,本题得以解决.

    【详解】解:由题意可得,

    一汽车在A地的东3km处出发,沿此道路向东行驶.当经过第n个广告牌时,此车所行驶的路程为:(53+12n1)=(12n10)(km),

    故选:D

    考查题型二 通过代数式求值

    【解题思路】解决此类型题熟练掌握运算法则是解本题的关键.

    典例2.(2020·无锡市中考真题),则的值等于(  

    A5 B1 C-1 D-5

    【答案】C

    提示将两整式相加即可得出答案.

    【详解】

    的值等于

    故选:C

    变式2-1.(2020·山东潍坊市·中考真题),则的值是(   

    A4 B3 C2 D1

    【答案】D

    提示把所求代数式变形为,然后把条件整体代入求值即可.

    【详解】

    =

    =4×1-3

    =1

    故选:D

    变式2-2.(2020·大庆市中考真题),则的值为(   

    A5 B5 C1 D1

    【答案】A

    提示根据绝对值和平方的非负性可求出xy的值,代入计算即可;

    【详解】

    故答案选A

    变式2-3.(2020·重庆中考真题)已知a+b=4,则代数式的值为(  )

    A3 B1 C0 D-1

    【答案】A

    提示通过将所求代数式进行变形,然后将已知代数式代入即可得解.

    【详解】

    由题意,得

    故选:A.

    考查题型三 单项式规律题

    【解题思路】分别找出单项式的系数和次数的规律是解决此类问题的关键.

    典例3.(2019·云南中考真题)按一定规律排列的单项式:x3,-x5x7,-x9x11……n个单项式是(    )

    A(1)n1x2n1 B(1)nx2n1

    C(1)n1x2n1 D(1)nx2n1

    【答案】C

    提示观察可知奇数项为正,偶数项为负,除符号外,底数均为x,指数比所在项序数的2倍多1,由此即可得.

    【详解】

    观察可知,奇数项系数为正,偶数项系数为负,

    可以用(为大于等于1的整数)来控制正负,

    指数为从第3开始的奇数,所以指数部分规律为

    n个单项式是 (1)n1x2n1   

    故选C.

    变式3-1.(2020·云南中考真题)按一定规律排列的单项式:,第个单项式是(   

    A B C D

    【答案】A

    提示

    提示前面所给出的单项式,从三方面(符号、系数的绝对值、指数)总结规律,发现规律进行概括即可得到答案.

    【详解】

    解:

    可记为:

    项为:

    故选A

    考查题型四 数字类规律探索

    【解题思路】数字的变化类,仔细观察,发现其中哪些发生了变化,哪些没有发生变化,是按什么规律变化的是解题的关键.

    典例4.(2020·陕西模拟观察等式:已知按一定规律排列的一组数:.若,用含的式子表示这组数的和是(   

    A B C D

    【答案】C

    提示

    根据题意,一组数:的和为2502512522992100==a(222250)a,进而根据所给等式的规律,可以发现2222502512,由此即可求得答案.

    【详解】

    2502512522992100

    a2a22a250a

    a(222250)a

    …,

    2222502512

    2502512522992100

    a(222250)a

    a(2512)a

    a(2 a2)a

    2a2a   

    故选C.

    变式4-1.(2020·山东泰安市三模)将全体正奇数排成一个三角形数阵
    1
    3 5
    7 9 11
    13 15 17 19
    21 23 25 27 29
    … … … … … …
    根据以上排列规律,数阵中第25行的第20个数是(  

    A639    B637      C635     D633

    【答案】A

    提示

    根据数阵的排列规律确定第25,从左向右的第20个数为多少个奇数即可.

    【详解】

    根据三角形数阵可知,第n行奇数的个数为n个,则前n-1行奇数的总个数为1+2+3+…+(n-1=个,
    则第25行(n≥3)从左向右的第20个数为为第=320个奇数,
    所以此数是:320×2-1=639.

    故选A

    变式4-2.(2020·五莲县二模)观察下列各式及其展开式:

    a+b2=a2+2ab+b2

    a+b3=a3+3a2b+3ab2+b3

    a+b4=a4+4a3b+6a2b2+4ab3+b4

    a+b5=a5+5a4b+10a3b2+10a2b3+5ab4+b5

    请你猜想(a+b10的展开式第三项的系数是( )

    A36 B45 C55 D66

    【答案】B

    提示

    归纳总结得到展开式中第三项系数即可.

    【详解】

    解:解:(a+b2=a2+2ab+b2

    a+b3=a3+3a2b+3ab2+b3

    a+b4=a4+4a3b+6a2b2+4ab3+b4

    a+b5=a5+5a4b+10a3b2+10a2b3+5ab4+b5

    a+b6=a6+6a5b+15a4b2+20a3b3+15a2b4+6ab5+b6

    a+b7=a7+7a6b+21a5b2+35a4b3+35a3b4+21a2b5+7ab6+b7

    8个式子系数分别为:18285670562881

    9个式子系数分别为:193684126126843691

    10个式子系数分别为:1104512021025221012045101

    则(a+b10的展开式第三项的系数为45

    故选B

    考查题型五 图形类规律探索

    【解题思路】考查图形的变化规律,找出图形之间的联系,得出数字之间的运算规律,从而计算出正确结果是解题的关键.

    典例5.(2020·云南昆明市二模)下列图形都是由同样大小的菱形按照一定规律所组成的,其中第个图形中一共有3个菱形,第个图形中一共有7个菱形,第个图形中一共有13个菱形,…,按此规律排列下去,第个图形中菱形的个数为(  )

    A73 B81 C91 D109

    【答案】C

    【解析】

    试题解析:第个图形中一共有3个菱形,3=12+2

    个图形中共有7个菱形,7=22+3

    个图形中共有13个菱形,13=32+4

    n个图形中菱形的个数为:n2+n+1

    个图形中菱形的个数92+9+1=91

    故选C

    变式5-1.(2020·天津南开区三模)把三角形按如图所示的规律拼图案,其中第个图案中有4个三角形,第个图案中有6个三角形,第个图案中有8个三角形,,按此规律排列下去,则第个图案中三角形的个数为   

    A12 B14 C16 D18

    【答案】C

    提示观察第1个、第2个、第3个图案中的三角形个数,从而可得到第n个图案中三角形的个数为2n+1),由此即可得.

    【详解】

    1个图案中的三角形个数为:2+2=4=2×1+1);

    2个图案中的三角形个数为:2+2+2=6=2×2+1);

    3个图案中的三角形个数为:2+2+2+2=8=2×3+1);

    ……

    n个图案中有三角形个数为:2n+1

    7个图案中的三角形个数为:7+1=16

    故选C.

    变式5-2.(2020·重庆中考真题)把黑色三角形按如图所示的规律拼图案,其中第个图案中有1个黑色三角形,第个图案中有3个黑色三角形,第个图案中有6个黑色三角形,,按此规律排列下去,则第个图案中黑色三角形的个数为(   

    A10 B15 C18 D21

    【答案】B

    提示根据前三个图案中黑色三角形的个数得出第n个图案中黑色三角形的个数为1+2+3+4+……+n,据此可得第个图案中黑色三角形的个数.

    【详解】

    解:∵第个图案中黑色三角形的个数为1

    个图案中黑色三角形的个数31+2

    个图案中黑色三角形的个数61+2+3

    ……

    ∴第个图案中黑色三角形的个数为1+2+3+4+515

    故选:B

    考查题型六 同类项

    【解题思路】同类项的概念

     

    典例6.(2020·湘潭市中考真题)已知是同类项,则的值是(   

    A2 B3 C4 D5

    【答案】B

    提示根据同类项的概念可得关于n的一元一次方程,求解方程即可得到n的值.

    【详解】解:∵是同类项,

    n+1=4

    解得,n=3

    故选:B.

    变式6-1.(2020·山东济宁市一模)已知代数式 是同类项,则m-n的值是(   

    A-1 B-2 C-3 D0

    【答案】A

    提示由同类项的定义可先求得mn的值,从而求出代数式的值.

    【详解】

    ∵代数式是同类项,

    m−1=12n=6

    m=2n=3

    m−n=2−3=−1

    故选:A.

    变式6-2.(2020·河北石家庄市一模)若单项式am+1b2的和是单项式,则mn的值是(  )

    A3 B4 C6 D8

    【答案】B

    提示根据同类项的定义求得mn的值,然后再代入代数式计算即可.

    【详解】

    解:∵整式am+1b2的和为单项式,

    m+13n2

    m2n2

    m2224

    故答案为B

    考查题型七 整式的加减

    【解题思路】解决此类的关键根据题目中所给的数量关系,建立数学模型.根据运算提示,找出相应的等量关系.

    典例7.(2020·湖南长沙市中考真题)某数学老师在课外活动中做了一个有趣的游戏:首先发给ABC三个同学相同数量的扑克牌(假定发到每个同学手中的扑克牌数量足够多),然后依次完成下列三个步骤:

    第一步,A同学拿出三张扑克牌给B同学;

    第二步,C同学拿出三张扑克牌给B同学;

    第三步,A同学手中此时有多少张扑克牌,B同学就拿出多少张扑克牌给A同学,

    请你确定,最终B同学手中剩余的扑克牌的张数为___________________

    【答案】

    提示把每个同学的扑克牌的数量用相应的字母表示出来,列式表示变化情况即可找出最后答案.

    【详解】设每个同学的扑克牌的数量都是

    第一步,A同学的扑克牌的数量是B同学的扑克牌的数量是
    第二步,B同学的扑克牌的数量是C同学的扑克牌的数量是
    第三步,A同学的扑克牌的数量是2()B同学的扑克牌的数量是()
    B同学手中剩余的扑克牌的数量是:()
    故答案为:

    变式7-1.(2020·四川南充市二模)甲、乙两船在静水中的速度分别是.有一天从同一港口同时同向出发逆水而行,若水流速度是,则后两船相距_________

    【答案】

    提示根据题意得出两船的行驶速度,再求出两船2h行驶的路程,两路程相减即可解答.

    【详解】由题意知,甲船的行驶速度是,乙船的行驶速度是

    2h后两船的距离为255-a-2(40-a)=30(km)

    故答案为:

    变式7-22020·浙江模拟)已知,那么_____________

    【答案】96

    提示,可得到,即可求解;

    【详解】

    故答案是96

    变式7-3.(2020·深圳市一模),则的值为______

    【答案】4

    提示可得 ,代入计算即可.

    【详解】解:∵

    故答案为:4.

     

     

     

    相关教案

    2020-2021学年6 实数知识点教学设计及反思: 这是一份2020-2021学年6 实数知识点教学设计及反思,文件包含北师大版初中数学章节复习8年级上册专题02实数专题测试学生版doc、北师大版初中数学章节复习8年级上册专题02实数专题测试教师版含解析doc、北师大版初中数学章节复习8年级上册专题02实数知识点串讲学生版doc、北师大版初中数学章节复习8年级上册专题02实数知识点串讲教师版含解析doc等4份教案配套教学资源,其中教案共23页, 欢迎下载使用。

    2021年中考数学:专题29 旋转(知识点串讲): 这是一份2021年中考数学:专题29 旋转(知识点串讲),文件包含专题29旋转知识点串讲原卷版中考数学复习docx、专题29旋转知识点串讲解析卷中考数学复习docx等2份教案配套教学资源,其中教案共33页, 欢迎下载使用。

    2021年中考数学:专题27 菱形与梯形(知识点串讲): 这是一份2021年中考数学:专题27 菱形与梯形(知识点串讲),文件包含专题27菱形与梯形知识点串讲原卷中考数学复习docx、专题27菱形与梯形知识点串讲解析卷中考数学复习docx等2份教案配套教学资源,其中教案共41页, 欢迎下载使用。

    免费资料下载额度不足,请先充值

    每充值一元即可获得5份免费资料下载额度

    今日免费资料下载份数已用完,请明天再来。

    充值学贝或者加入云校通,全网资料任意下。

    提示

    您所在的“深圳市第一中学”云校通为试用账号,试用账号每位老师每日最多可下载 10 份资料 (今日还可下载 0 份),请取消部分资料后重试或选择从个人账户扣费下载。

    您所在的“深深圳市第一中学”云校通为试用账号,试用账号每位老师每日最多可下载10份资料,您的当日额度已用完,请明天再来,或选择从个人账户扣费下载。

    您所在的“深圳市第一中学”云校通余额已不足,请提醒校管理员续费或选择从个人账户扣费下载。

    重新选择
    明天再来
    个人账户下载
    下载确认
    您当前为教习网VIP用户,下载已享8.5折优惠
    您当前为云校通用户,下载免费
    下载需要:
    本次下载:免费
    账户余额:0 学贝
    首次下载后60天内可免费重复下载
    立即下载
    即将下载:资料
    资料售价:学贝 账户剩余:学贝
    选择教习网的4大理由
    • 更专业
      地区版本全覆盖, 同步最新教材, 公开课⾸选;1200+名校合作, 5600+⼀线名师供稿
    • 更丰富
      涵盖课件/教案/试卷/素材等各种教学资源;900万+优选资源 ⽇更新5000+
    • 更便捷
      课件/教案/试卷配套, 打包下载;手机/电脑随时随地浏览;⽆⽔印, 下载即可⽤
    • 真低价
      超⾼性价⽐, 让优质资源普惠更多师⽣
    VIP权益介绍
    • 充值学贝下载 本单免费 90%的用户选择
    • 扫码直接下载
    元开通VIP,立享充值加送10%学贝及全站85折下载
    您当前为VIP用户,已享全站下载85折优惠,充值学贝可获10%赠送
      充值到账1学贝=0.1元
      0学贝
      本次充值学贝
      0学贝
      VIP充值赠送
      0学贝
      下载消耗
      0学贝
      资料原价
      100学贝
      VIP下载优惠
      0学贝
      0学贝
      下载后剩余学贝永久有效
      0学贝
      • 微信
      • 支付宝
      支付:¥
      元开通VIP,立享充值加送10%学贝及全站85折下载
      您当前为VIP用户,已享全站下载85折优惠,充值学贝可获10%赠送
      扫码支付0直接下载
      • 微信
      • 支付宝
      微信扫码支付
      充值学贝下载,立省60% 充值学贝下载,本次下载免费
        下载成功

        Ctrl + Shift + J 查看文件保存位置

        若下载不成功,可重新下载,或查看 资料下载帮助

        本资源来自成套资源

        更多精品资料

        正在打包资料,请稍候…

        预计需要约10秒钟,请勿关闭页面

        服务器繁忙,打包失败

        请联系右侧的在线客服解决

        单次下载文件已超2GB,请分批下载

        请单份下载或分批下载

        支付后60天内可免费重复下载

        我知道了
        正在提交订单

        欢迎来到教习网

        • 900万优选资源,让备课更轻松
        • 600万优选试题,支持自由组卷
        • 高质量可编辑,日均更新2000+
        • 百万教师选择,专业更值得信赖
        微信扫码注册
        qrcode
        二维码已过期
        刷新

        微信扫码,快速注册

        手机号注册
        手机号码

        手机号格式错误

        手机验证码 获取验证码

        手机验证码已经成功发送,5分钟内有效

        设置密码

        6-20个字符,数字、字母或符号

        注册即视为同意教习网「注册协议」「隐私条款」
        QQ注册
        手机号注册
        微信注册

        注册成功

        下载确认

        下载需要:0 张下载券

        账户可用:0 张下载券

        立即下载
        使用学贝下载
        账户可用下载券不足,请取消部分资料或者使用学贝继续下载 学贝支付

        如何免费获得下载券?

        加入教习网教师福利群,群内会不定期免费赠送下载券及各种教学资源, 立即入群

        即将下载

        2021年中考数学:专题02 整式的加减(知识点串讲)
        该资料来自成套资源,打包下载更省心 该专辑正在参与特惠活动,低至4折起
        [共10份]
        浏览全套
          立即下载(共1份)
          返回
          顶部
          Baidu
          map