高中化学人教版 (新课标)必修1第二节 化学计量在实验中的应用教学设计
展开从容说课
本节课是复习课,主要为第一章第一节、第二节内容。要求通过复习使学生能够进一步掌握实验中常见的基本操作和定量计算在化学实验中的应用。在教师的引导下,培养学生的归纳能力,比较能力,举一反三能力。通过典型例题的分析,教给学生分析问题、解决问题的方法,为学生的发展打下基础。通过活动与探究,培养学生的探究能力、创新能力。
三维目标
知识与技能
1.掌握混合物的分离与离子的检验。
2.通过一定物质的量浓度溶液配制掌握有关物质的量、摩尔质量、物质的量浓度等概念。
过程与方法
1.通过典型例题的分析、学习,掌握分析问题、解决问题的方法。
2.探究与活动:通过复习,了解探究过程的意义和方法,培养从形象思维到抽象思维的能力。
情感、态度与价值观
1.通过复习,进一步培养学生实事求是的科学态度。
2.树立正确的人生观、价值观:热爱科学、热爱社会、关注生活。
教学重点
归纳能力、比较能力的培养。
教学难点
培养举一反三的能力,培养发散思维、创新思维的能力。
教具准备
实物投影仪、多媒体课件
课时安排
1课时
教学过程
导入新课
师:前几节课我们学习了化学实验的基本方法和化学计量在化学实验中的应用,这节课我们就来应用这些知识解决一些具体问题。
[板书]复习课
一、混合物的分离和提纯
[多媒体展示]
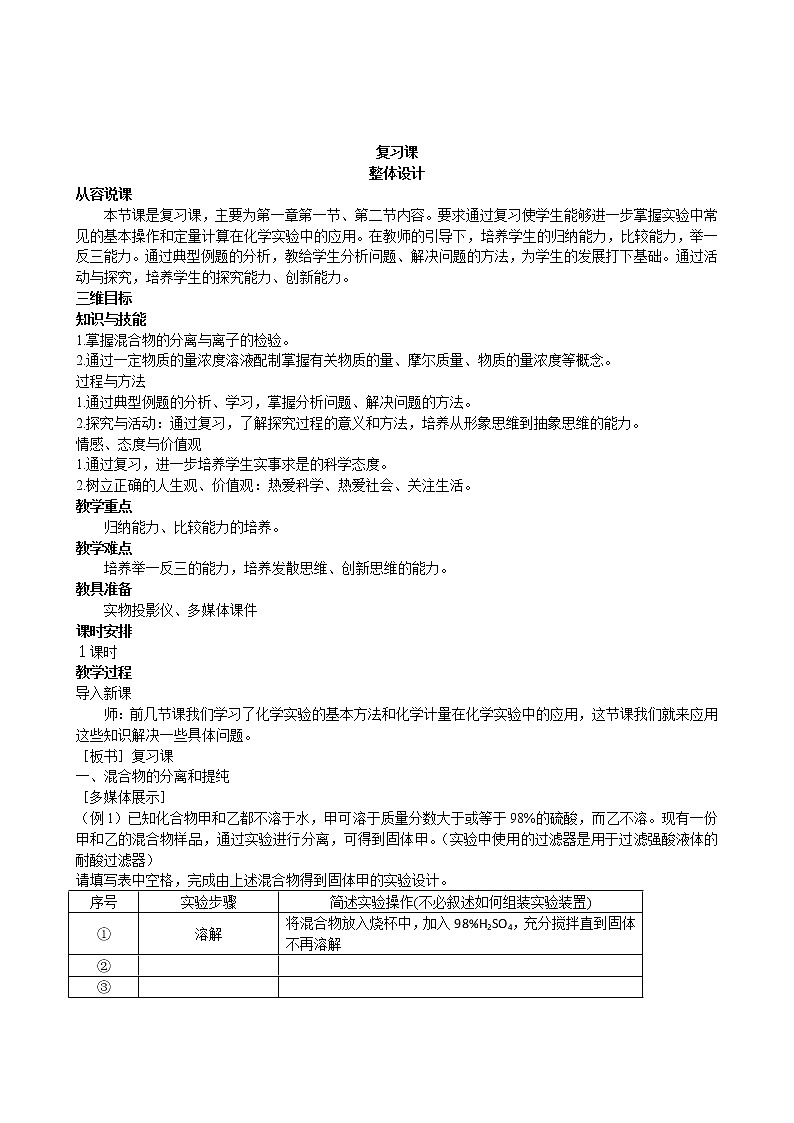
(例1)已知化合物甲和乙都不溶于水,甲可溶于质量分数大于或等于98%的硫酸,而乙不溶。现有一份甲和乙的混合物样品,通过实验进行分离,可得到固体甲。(实验中使用的过滤器是用于过滤强酸液体的耐酸过滤器)
请填写表中空格,完成由上述混合物得到固体甲的实验设计。
生:思考、讨论
[用实物投影仪投出学生解答情况]
师:(分析)根据题给的信息:甲和乙都不溶于水,故不能用水来分离甲、乙两物质;甲溶于浓硫酸而乙不溶,可以用浓硫酸作溶剂将甲、乙进行溶解后过滤分离。但要注意甲溶于浓硫酸后要想得到固体甲,须利用甲不溶于水的性质稀释浓硫酸得到固体甲,但将浓硫酸稀释时,要注意将浓硫酸慢慢加入水中。
解答:
师:(小结)过滤操作是化学实验中的基本操作之一,利用该操作分离的是易溶于水和难溶于水的固体物质,可是本题却赋予一个新的情境,一种物质易溶于浓硫酸而一种物质不溶,不管怎么变,其基本操作方法却是一样的。
[多媒体展示]
(例2)现有一瓶物质甲和乙的混合物,已知甲和乙的某些性质如下:
据此,将甲和乙互相分离的最佳方法是_______________。采用此法分离时,所需的仪器有_______________。在操作中要注意______________________________问题。
生:思考讨论
生:可采用蒸馏的方法。主要仪器有:蒸馏烧瓶、温度计、冷凝管、接受器、锥形瓶、铁架台等。注意温度的控制。注意冷凝水的流向……
师:分析甲和乙的各项物理性质:熔点相差不大,密度相差不大,易溶于水,相比之下,沸点差距最大,所以最佳分离方法应采用蒸馏法。
师:对于给出的图表,我们要学会分析图表的数据。有时仅需要数据的比较,有时还需要将给出的数据进行适当的处理。在解决具体问题时,要针对题设情景进行准确的分析和判断。
[多媒体展示]
(例3)乙醚是一种常用的有机萃取剂,利用它可以萃取出多种溶解在水中的有机物。现在小明在分液漏斗中用乙醚萃取水溶液里的某物质时,静置分层后,他不知道哪一层液体是“水层”,你能帮他进行判断吗?
生:思考讨论。
生:查一查乙醚的密度和水的密度,比较后即可知道哪一层是水层。
师:很好。但在实验中如何用实验进行验证?
生:向分液漏斗中继续加入水,看看水到哪层。
师:继续加水,可能会加大有机物在水中的溶解度,这样会引起有机物的损失。同时也会增加分液时操作的复杂性。这样做不符合化学实验的基本要求。想一想我们在检验物质前的操作是什么,是先取少量的试样。
生:取一支小试管,打开分液漏斗的活塞,慢慢放出少量液体,在其中加入少量水,如果加水后试管中的液体不分层,说明分液漏斗中下层是水层,反之,则上层是水层。
师:很好。我想通过这几个练习请同学们小结一下我们学过的混合物的分离和提纯方法有哪些,这些方法分别适用于分离和提纯哪类物质。
[板书]一、混合物的分离和提纯
[多媒体展示]
生:小结
[实物投影]学生回答情况
[多媒体展示]
(例4)某中学学习小组在帮助老师整理实验室中的化学试剂时,发现一盛有无色溶液的试剂瓶,标签破损(如右图),请你根据已掌握的知识,对该试剂可能是什么物质的溶液作出猜想,并设计实验验证。
①猜想:这种试剂可能是:____________________________。
②实验验证:____________________________。
生:思考讨论
生:取少量该溶液加入试管中,向其中加入稀盐酸。若产生无色、无味的气体,则原溶液是Na2CO3溶液。若产生无色、有刺激性气味的气体,则原溶液是Na2SO3溶液。若无明显现象出现,则说明为Na2SO4溶液。
[板书]二、离子的检验
师:物质的检验要依据物质的特殊性质和特征反应,选择适当的试剂和方法,准确观察反应中的明显现象,如颜色的变化、沉淀的生成和溶解、气体的产生及气味、火焰的颜色等进行判断、推理。
[多媒体展示]
(例5)只给出下列甲中和乙中对应的量,可以组成一个与物质的量有关的公式的是____________。
生:思考讨论
生:①中可以。物质的粒子数除以阿伏加德罗常数就是物质的量。②中可以。标准状况下气体体积除以气体摩尔体积就是物质的量。④中可以。物质的质量除以摩尔质量即为物质的量。
师:甲和乙中对应的量组成的公式依次为:①N=n·NA;②V=n·V0;③m=ρ·V;④m=n·M;⑤m(溶质)= w(溶质)·V·ρ。与物质的量有关的是①②④。
[多媒体展示]
(例6)某工厂采用硫酸和氢氟酸的溶液作为矿物中稀有元素的萃取液,生产要求该萃取液中硫酸的浓度为3 ml·L-1,氢氟酸的浓度为8 ml·L-1。现有一批回收酸液共400 L,经测定其中氢氟酸浓度为12 ml·L-1,硫酸的浓度为1 ml·L-1。现要用此回收酸液配制上述萃取液,400 L回收酸液经稀释可以得到____________L 8 ml·L-1的氢氟酸,在400 L回收酸液中加入____________L密度为1.84 g·cm-3、浓度为98%的浓硫酸,才能得到符合要求的萃取液。
生:思考讨论
生:求氢氟酸的体积可以根据稀释定律cV=c′V′来做。求出氢氟酸体积后,根据它的体积求出浓硫酸的体积。
师:设稀释后溶液体积为V′,根据稀释定律cV=c′V′可求得V′=cV/ c′=400 L×12 ml·L-1/8 ml·L-1=600 L。又设需加浓硫酸的体积为V,根据硫酸的物质的量守恒,则可求出浓硫酸的体积为76.1 L。
溶液的稀释或混合过程中,“溶质”是个关键。可根据溶质的物质的量守恒来进行计算。
[板书]三、物质的量及物质的量浓度
师:如果你是工厂的实验员,在计算出以上数据后,你该进行哪些操作呢?
生:将400 L回收液加水至600 L,然后再加入76.1 mL的浓硫酸。先加入76.1 mL的浓硫酸,然后再稀释至600 L。
师:这两种方案哪一种好呢?
生:第二种,因为第一种方案先加水至600 L后再加浓硫酸使得溶液的体积大于600 L。
师:很好,在配制溶液时,我们得到的是溶液的体积,而不是水的体积。
师:通过以上两种例子,请同学们自己小结:①物质的量与粒子的数目、质量、物质的量浓度之间的转换关系如何?②在配制一定物质的量浓度溶液时,需要哪些仪器?进行哪些操作?
生:
在配制一定物质的量浓度溶液时,需要容量瓶、胶头滴管、烧杯、托盘天平、玻璃棒、量筒、药匙等仪器。操作步骤可为:算、量、溶、移、定、摇六字。
师:小明同学在实验室中用浓硫酸来配制一定物质的量浓度的稀硫酸。下面是他的操作录像,请同学们认真观察,看看他做的实验有无不当之处,不当操作会引起哪些误差呢?
[播放多媒体课件]
某同学用浓硫酸配制一定物质的量浓度的稀硫酸。
生:浓硫酸不能在量筒中稀释。应将浓硫酸加入水中而不应将水加入浓硫酸中。量筒中的浓硫酸不要洗涤至小烧杯中。稀释后的浓硫酸应冷却后再移入容量瓶。移液的玻璃棒应伸在容量瓶的刻度线下。最后定容时应用胶头滴管。当溶液体积超过刻度线时,不能将溶液倒出,而应重新配制。摇匀后,如果液面低于刻度线不能再加水至刻度线。视线应与刻度线平齐。
……
[课堂小结]
化学实验以它独特的功能和魅力在化学的发展和学习过程中发挥着不可替代的作用,吸引着无数学子为其废寝忘食,激发着莘莘学子学习化学的不尽兴趣。但化学实验又具有一定的危险性、毒性、腐蚀性、爆炸性……无一不危及着化学工作者和学生的安全,要求我们时时注意。
我们在做化学实验时要注意一进入实验室就知道自己是做什么来了,应该怎样做,准备怎样做,(新的想法合理吗?请示老师了吗?得到批准了吗?)养成良好的实验纪律和实验习惯,形成优良的实验品质。
板书设计
一、混合物的分离和提纯
二、离子的检验
三、物质的量及物质的量浓度
活动与探究
1.在配制一定量的物质的量浓度溶液时,下列操作使得到的溶液浓度偏高、偏低,还是不变?
(1)用量筒取液态溶质,读数时俯视量筒,所配制溶液浓度_____________。
(2)将取样品的药匙用水洗涤,洗涤液倒入容量瓶,所配溶液浓度_____________。
(3)定容摇匀后,有少量溶液外流,所配溶液浓度_____________。
2.实验室里需用480 mL的硫酸铜溶液,现选取500 mL容量瓶进行配制,以下操作正确的是( )
A.称取7.68 g硫酸铜,加入500 mL水
B.称取12.0 g胆矾配成500 mL溶液
C.称取8.0 g硫酸铜,加入500 mL水
D.称取12.5 g胆矾配成500 mL溶液
随堂练习
1.某实验小组只领取下列仪器(或用品):铁架台(带铁夹、铁圈)、三脚架、石棉网、烧杯、漏斗、分液漏斗、酒精灯、玻璃棒、量筒、蒸发皿、圆底烧瓶、火柴。只应用上述仪器用品,不能进行的实验操作是( )
A.蒸发 B.萃取 C.过滤 D.蒸馏
答案:CD
2.以NA表示阿伏加德罗常数,下列说法中不正确的是( )
A.171 g硫酸铝中含1.5NA个 B.0.1 ml OH-含NA个电子
C.1.8 g水中含NA个中子 D. 24 g臭氧中含NA个氧原子
答案:CD
3.(经典回放)设NA表示阿伏加德罗常数,下列说法正确的是( )
A.1 ml氮气中有2NA个氮原子
B.14 g氮气中含NA个氮原子(氮的相对原子质量为14)
C.2 L 0.3 ml·L-1Na2SO4溶液中含0.6NA个Na+
D.18 g水中所含的电子数为8NA
答案:AB
4.在反应X+2Y====R+2M中,已知R和M的摩尔质量之比为22∶9,当1.6 g X与Y完全反应后,生成4.4 g R,则此反应中Y和M的质量之比为( )
A.16∶9 B.23∶9 C.32∶9 D.46∶9
答案:A
5.(经典回放)等体积硫酸铝、硫酸锌、硫酸钠溶液分别与足量的氯化钡溶液反应。若生成的硫酸钡沉淀的质量比为1∶2∶3,则三种硫酸盐溶液的物质的量浓度比为( )
A.1∶2∶3 B.1∶6∶9 C.1∶3∶3 D.1∶3∶6
答案:B
备课资料
常见化学危险品贮存通则
1.主题内容与适用范围
本标准规定了常用化学危险品(以下简称化学危险品)贮存的基本要求。
本标准适用于常用化学危险品(以下简称化学危险品)出、入库,贮存及养护。
2.引用标准
GB 190 危险货物包装标志
GB 13690 常用危险化学品的分类及标志
GB J16 建筑设计防火规范
3.定义
3.1 隔离贮存segregated strage在同一房间或同一区域内,不同的物料之间分开一定的距离,非禁忌物料间用通道保持空间的贮存方式。
3.2 隔开贮存cut-ff strage在同一建筑或同一区域内,用隔板或墙,将其与禁忌物料分离开的贮存方式。
3.3 分离贮存detached strage在不同的建筑物或远离所有建筑的外部区域内的贮存方式。
3.4 禁忌物料incinpatible inaterals化学性质相抵触或灭火方法不同的化学物料。
4.化学危险品贮存的基本要求
4.1 贮存化学危险品必须遵照国家法律、法规和其他有关的规定。
4.2 化学危险品必须贮存在经公安部门批准设置的专门的化学危险品仓库中,经销部门自管仓库贮存化学危险品及贮存数量必须经公安部门批准。未经批准不得随意设置化学危险品贮存仓库。
4.3 化学危险品露天堆放,应符合防火、防爆的安全要求,爆炸物品、一级易燃物品、遇湿燃烧物品、剧毒物品不得露天堆放。
4.4 贮存化学危险品的仓库必须配备有专业知识的技术人员,其库房及场所应设专人管理,管理人员必须配备可靠的个人安全防护用品。
4.5 化学危险品按GB 13690的规定分为八类:
a.爆炸品;(国家技术监督局1995-07-26批准1996-02-01实施)
b.压缩气体和液化气体;
c.易燃液体;
d.易燃固体、自燃物品和遇湿易燃物品;
e.氧化剂和有机过氧化物;
f.毒害品;
g.放射性物品;
h.腐蚀品。
4.6 标志
贮存的化学危险品应有明显的标志,标志应符合GB 190的规定。同一区域贮存两种或两种以上不同级别的危险品时,应按最高等级危险物品的性能标志。
4.7 贮存方式 化学危险品贮存方式分为三种:
a.隔离贮存;
b.隔开贮存;
c.分离贮存。
4.8 根据危险品性能分区、分类、分库贮存。各类危险品不得与禁忌物料混合贮存,禁忌物料配置见附录A(参考件)。
4.9 贮存化学危险品的建筑物、区域内严禁吸烟和使用明火。
5.贮存场所的要求
5.1 贮存化学危险品的建筑物不得有地下室或其他地下建筑,其耐火等级、层数、占地面积、安全疏散和防火间距,应符合国家有关规定。
5.2 贮存地点及建筑结构的设置,除了应符合国家的有关规定外,还应考虑对周围环境和居民的影响。
5.3 贮存场所的电气安装
5.3.1 化学危险品贮存建筑物、场所消防用电设备应能充分满足消防用电的需要,并符合GBJ16第十章第一节的有关规定。
5.3.2 化学危险品贮存区域或建筑物内输配电线路、灯具、火灾事故照明和疏散指示标志,都应符合安全要求。
5.3.3 贮存易燃、易爆化学危险品的建筑,必须安装避雷设备。
5.4 贮存场所通风或温度调节
5.4.1 贮存化学危险品的建筑必须安装通风设备,并注意设备的防护措施。
5.4.2 贮存化学危险品的建筑通、排风系统应设有导除静电的接地装置。
5.4.3 通风管应采用非燃烧材料制作。
5.4.4 通风管道不宜穿过防火墙等防火分隔物,如必须穿过时应用非燃烧材料分隔。
5.4.5 贮存化学危险品建筑采暖的热煤温度不应过高,热水采暖不应超过80 ℃,不得使用蒸汽采暖和机械采暖。
5.4.6 采暖管道和设备的保温材料,必须采用非燃烧材料。
6.贮存安排及贮存量限制
6.1 化学危险品贮存安排取决于化学危险品分类、分项、容器类型、贮存方式和消防的要求。
6.2 贮存量及贮存安排见下表。
6.3 遇火、遇热、遇潮能引起燃烧、爆炸或发生化学反应,产生有毒气体的化学危险品不得在露天或在潮湿、积水的建筑物中贮存。
6.4 受日光照射能发生化学反应引起燃烧、爆炸、分解、化合或能产生有毒气体的化学危险品应贮存在一级建筑物中。其包装应采取避光措施。
6.5 爆炸物品不准和其他类物品同贮,必须单独隔离限量贮存,仓库不准建在城镇,还应与周围建筑、交通干道、输电线路保持一定安全距离。
6.6 压缩气体和液化气体必须与爆炸物品、氧化剂、易燃物品、自燃物品、腐蚀性物品隔离贮存。易燃气体不得与助燃气体、剧毒气体同贮;氧气不得与油脂混合贮存,盛装液化气体的容器属压力容器的,必须有压力表、安全阀、紧急切断装置,并定期检查,不得超装。
6.7 易燃液体、遇湿易燃物品、易燃固体不得与氧化剂混合贮存,具有还原性氧化剂应单独存放。
6.8 有毒物品应贮存在阴凉、通风、干燥的场所,不要露天存放,不要接近酸类物质。
6.9 腐蚀性物品,包装必须严密,不允许泄漏,严禁与液化气体和其他物品共存。
7.化学危险品的养护
7.1 化学危险品入库时,应严格检验物品质量、数量、包装情况、有无泄漏。
7.2 化学危险品入库后应采取适当的养护措施,在贮存期内,定期检查,发现其品质变化、包装破损、渗漏、稳定剂短缺等,应及时处理。
7.3 库房温度、湿度应严格控制、经常检查,发现变化及时调整。
8.化学危险品出入库管理
8.1 贮存化学危险品的仓库,必须建立严格的出入库管理制度。
8.2 化学危险品出入库前均应按合同进行检查验收、登记、验收内容包括:
a.数量;
b.包装;
c.危险标志。经核对后方可入库、出库,当物品性质未弄清时不得入库。
8.3 进入化学危险品贮存区域的人员、机动车辆和作业车辆,必须采取防火措施。
8.4 装卸、搬运化学危险品时应按有关规定进行,做到轻装、轻卸。严禁摔、碰、撞、击、拖拉、倾倒和滚动。
8.5 装卸对人身有毒害及腐蚀性的物品时,操作人员应根据危险性,穿戴相应的防护用品。
8.6 不得用同一车辆运输互为禁忌的物料。
8.7 修补、换装、清扫、装卸易燃、易爆物料时,应使用不产生火花的铜制、合金制或其他工具。
9.消防措施
9.1 根据危险品特性和仓库条件,必须配置相应的消防设备、设施和灭火药剂。并配备经过培训的兼职和专职的消防人员。
9.2 贮存化学危险品建筑物内应根据仓库条件安装自动监测和火灾报警系统。
9.3 贮存化学危险品的建筑物内,如条件允许,应安装灭火喷淋系统(遇水燃烧化学危险品,不可用水扑救的火灾除外),其喷淋强度和供水时间如下:喷淋强度 15 L /(min·m2);持续时间 90 min。
10.废弃物处理
10.1 禁止在化学危险品贮存区域内堆积可燃废弃物品。
10.2 泄漏或渗漏危险品的包装容器应迅速移至安全区域。
10.3 按化学危险品特性,用化学的或物理的方法处理废弃物品,不得任意抛弃、污染环境。
11.人员培训
11.1 仓库工作人员应进行培训,经考核合格后持证上岗。
11.2 对化学危险品的装卸人员进行必要的教育,使其按照有关规定进行操作。
11.3 仓库的消防人员除了具有一般消防知识之外,还应进行在危险品仓库工作的专门培训,使其熟悉各区域贮存的化学危险品种类、特性、贮存地点、事故的处理程序及方法。
常用危险化学品标志
海水的化学组成和特性
化学海洋学是用化学的原理和方法解决海洋中有关问题的科学,其基本内容就是研究海水的化学组成和特性,包括发生在海水中的各种均相化学过程、海水与大气界面上的各种气—液界面化学过程以及海水与沉积物、悬浮颗粒等固—液界面上的化学过程。
1872年“挑战者号”进行了首次大规模海洋科学调查。在这次调查中首次测定了海水的化学组成。20世纪以来,分析化学以及海水采样技术的快速进步,给化学海洋学的发展带来极大的推动力,化学海洋学在20世纪获得迅速发展。
化学海洋学是海洋科学的一个重要分支。它为海洋科学其他方向的发展提供了化学的基础,也和它们结合形成了新的研究方向和新兴学科。如研究海洋环流、水团等需要利用示踪方法跟踪海水的运动,海水化学成分的分析也有助于确定其运动和来源;生物海洋学研究海洋初级生产力必须借助化学手段;化学海洋学对海洋沉积和海水—底质的物质交换研究,则是海洋地质学的重要组成部分。
1.海水的化学组成
海水是一种非常复杂的多组分水溶液,海水中各种元素都以一定的物理化学形态存在。在海水中铜的存在形式较为复杂,大部分是以有机络合物形式存在的。在自由离子中仅有一小部分以二价正离子形式存在,大部分都是以负离子络合物出现。自由铜离子仅占全部溶解铜的一小部分。海水中有含量极为丰富的钠,但其化学行为非常简单,它几乎全部以Na+形式存在。
海水中溶解的有机物十分复杂,主要是一种叫做“海洋腐殖质”的物质,它的性质与土壤中植被分解生成的腐殖酸和富敏酸类似。海洋腐殖质的分子结构还没有完全确定,但是它与金属能形成强络合物。
海水中的成分可以划分为五类:
1.主要成分(大量、常量元素):指海水中浓度大于1×10-6 mg/kg的成分。属于此类的有阳离子Na+、K+、Ca2+、Mg2+和Sr2+五种,阴离子有Cl-、、Br-、(),F-五种,还有以分子形式存在的H3BO3,其总和占海水盐分的99.9%。所以称为主要成分。
由于这些成分在海水中的含量较大,各成分的浓度比例近似恒定,生物活动和总盐度变化对其影响都不大,所以称为保守元素。
海水中的Si含量有时也大于1 mg/kg,但是由于其浓度受生物活动影响较大,性质不稳定,属于非保守元素,因此讨论主要成分时不包括Si。
2.溶于海水的气体成分,如氧、氮及惰性气体等。
3.营养元素(营养盐、生源元素):主要是与海洋植物生长有关的元素,通常是指N、P及Si等。这些元素在海水中的含量经常受到植物活动的影响,其含量很低时,会限制植物的正常生长,所以这些元素对生物有重要意义。
4.微量元素:在海水中含量很低,但又不属于营养元素者。
5.海水中的有机物质:如氨基酸、腐殖质、叶绿素等。
2.海水的主要成分
一、性质与溶存形式
海水中溶解有各种盐分,海水盐分的成因是一个复杂的问题,与地球的起源、海洋的形成及演变过程有关。一般认为盐分主要来源于地壳岩石风化产物及火山喷出物。另外,全球的河流每年向海洋输送5.5×1015g溶解盐,这也是海水盐分来源之一。从其来源看,海水中似乎应该含有地球上的所有元素,但是,由于分析水平所限,目前已经测定的仅有80多种。现将其中重要的一些元素列于下表中。
海水中最重要的溶解元素的化学形态和浓度
①指氧化水体中的无机形态。
②浓度对于化合的氮元素也以氮气形式存在。
③浓度受到大气中含铅汽油燃烧影响。
表中较高浓度的组分基本上代表了其在海水中的平均浓度,一些低含量成分由于测定困难,测定过的样本不多,难以代表其平均浓度。表中还反映出逗留时间长的元素在海水中的含量也高,如果把含量填写入元素周期表,大致可以看到如下规律:除零族稀有气体外,周期表两端的元素含量较高。如ⅠA,ⅡA,ⅦA及ⅥA族;同族元素从第三周期开始随原子序数增加而减少。ⅠA,ⅡA和ⅦA三族元素的lgC(C以mml/kg表示)与原子序数成线性关系。某些副族元素也有类似现象。过渡元素在海水中含量都较低,包括植物生长的营养元素和一些必需的微量元素都集中在这个区域。
表1中列举了几乎所有主要元素的无机形态。对于元素的化学形态的了解是十分重要的,因为它对于元素在海水中的反应有决定作用。例如,铜对于浮游生物的作用就是与自由的二价铜离子浓度有关,而非与总的铜浓度有关。在化学分析中,一般不区分化学形态,所以一般的溶解态浓度就是指离子或元素的总浓度。
化学海洋学的发展很大程度上依赖于分析化学技术的进步,许多感兴趣的金属在海水中含量极低,只有用灵敏的测试仪器和技术并避免样品采集和分析过程中的污染才能够测定。
二、元素在海水中的逗留时间
元素在海水中并非永久留存,河流不断把盐分输送到海洋,海水中的元素又不断向海底沉积。不同的元素转移到沉积中间的速度是不同的,例如,河水中Ca2+含量比Na+高,而进入海洋之后,Na+的含量比Ca2+高得多。这说明Ca2+比Na+更容易进入沉积物。为了解不同元素在海水中间可以停留的时间和转移速率,Barth(1952)提出海水中元素的逗留时间(T)的概念,其定义为
T=
T的意义是:元素以固定的速率向海洋输送,如果要把全部海水中该元素置换出来所需的平均时间。
海水的成分被认为处于稳定状态,即元素的含量不随时间改变。这样,元素进入海水的速率应当等于从海水中输出的速率,可以用下列模式表示:
M为海水中某元素的总量,Q为输入速率,R为输出速率,于是有=Q-R
处于稳定状态时,=0,即Q=R
海水中的元素输出与元素的含量成正比:
R=kM(k为输出速率常数)
Q-kM=0,即=r
即元素的逗留时间等于元素输出速率常数的倒数。
海水中一些元素的逗留时间列于下表中。
海水中一些元素的逗留时间
下面举两个计算示例。
(1)海洋中水分子的逗留时间:海洋的平均深度为4 000 m,全球河流的径流量折算为海洋水位是13 cm/a,所以=4 000/0.13≈3×104(年)。
有人在计算时采用河流的径流量为10 cm/a,得到的结果为40×104年。
还可以从海水的总体积和径流量计算,即
=1.4×1021(4.6×1016)≈3×104(年) (4-6)
(2)海水中钙的逗留时间:海水中总Ca2+含量为5.61×1020g,河水中钙的平均浓度为15×10-3g /dm3,河流径流量为4.6×1016 kg/a。
TCa=5.61×1020/(15×10-3×4.6×1016)≈0.8×106(年) (4-7)
也可以根据元素从海水中的输出量计算,但是由于数据的准确度不够,都只能得到近似的结果。海水中元素的逗留时间大致在102~108年之间。
海水的更新时间在温跃层(平均100 m)以上平均为几十年,而在深层则为1000年左右。如果元素逗留时间大于更新的时间,则在整个海洋中的分布应当是均匀的;如果小于更新的时间,其分布应当是不均匀的。但是有些元素如P、N、Si虽然逗留时间较长,由于生物参与了这些元素的循环,在海洋中也造成了不均匀的分布。
3.微量元素
海水中除了14种主要元素(O、H、Cl、Ca、Mg、S、K、Br、C、S、Sr、B、Si、F)浓度大于1×10-6mg/kg外,其余所有元素的浓度均低于此值,因此可以把这些元素称为“微量元素”。当然,这仅是对海水的组分而言,与通常意义的“微量元素”不同。例如,Fe和Al在地壳中的含量很高,而在海水中含量很低,它们是海水中的微量元素。
海水中的微量元素过去研究不多,现在则因为它们和环境污染有重要关系,研究日益广泛,例如IDOE计划调查污染本底值和污染物迁移等。海水中的微量元素的循环和平衡过程是极为复杂的。其来源主要有河流的输入、大气沉降、海底热泉等,它在海水中涉及的平衡有络合、螯合、氧化还原平衡、生物吸收、颗粒物的吸附与解吸等。微量元素的循环为海洋化学研究提供了研究的新内容。
对海水微量元素的研究首先是分析测定问题。有些方法的灵敏度虽然很高,但是不一定能得到正确的结果。因为海水中微量元素的含量极低,有些甚至低于蒸馏水中的含量,所以采样、储存,以及容器的污染都会产生很大的误差。为此,首先要避免沾污,采样过程要防止污染,样品的前处理和分析测定均应在洁净实验室进行,也要考虑容器、试剂等对测定结果的影响。另外,要经常进行实验室的互校工作,以保证测定质量。
微量元素在海水中的存在形式和形态
元素在海水中的存在形式和形态与其在海洋的地球化学、生物及化学过程有密切关系,如Cr在海水中以形式存在较为稳定,而以Cr3+形式则易被吸附沉淀到海底沉积物中。又如海水中的Cd有四种形式:Cd2+、CdCl+、、,颗粒物和胶体对不同形式的Cd的吸附和离子交换显然是不同的。不同形式的金属毒性也大不相同,Cr6+毒性大于Cr3+,Cu2+和Cu(OH)+毒性大于有机络合的铜,甲基汞的毒性远大于无机汞。溶于海水中的自由离子及有机、无机络合物在水体中比在悬浮物和颗粒物中更稳定。因此对海水中微量元素的形态研究十分重要。一般微量元素在海水中的形态可以分为以下几种类型:
(1)弱酸在海水中的解离;
(2)变价元素在海水中的氧化还原平衡;
(3)微量元素在海水中的有机和无机络合物;
(4)生物合成的有机物;
(5)海水中的有机物及无机颗粒物。
Stumm(1975)把海水中的微量金属元素按照粒子大小分为七种形式,Flrence(1976)也根据测定过程把海水中的微量元素分为各种不同形态。但是这些划分都比较粗略,还有待于继续进行理论研究和实际调查。
向海洋要水
20世纪90年代以来,水资源危机日益突出,世界许多国家都直接或间接地加入了海水淡化技术的发展潮流。
从全球范围来看,目前世界淡化水日产量已达到2 700万立方米,并以10%~30%的年增长率攀升。供养的人口不仅有中东若干国家,而且还有美国、俄罗斯、日本、意大利等许多发达国家的部分地区。天津大学化学工程研究所王世昌教授介绍,世界蒸馏淡化厂(多级闪蒸)的最大规模已达到30万吨/天,该装置建在阿联酋的阿布扎比,与73.2万千瓦的发电厂联建;海水反渗透淡化厂的最大规模达到11万吨/天,位于沙特阿拉伯的Jeddah,而地表水反渗透淡化厂规模达到38万吨/天,位于美国的科罗拉多。
海水淡化装置20世纪90年代年销售额达到近百亿美元,而且增幅不减。其中,美国和日本分别占有大约30%的市场份额。80年代初才起步的韩国也已在中东获得若干套日产万吨级蒸馏海水淡化装置的机会。相比之下,我国海水淡化进展缓慢,在整个40年的发展过程中每跨一步都要经历10年之久。1958年,我国海水淡化以电渗析法起步,1965年开始研究反渗透技术,1975年开始研究大中型蒸馏技术。1986年,批准引进建设日产3 000吨的电厂用多级闪蒸海水淡化装置,1997年建成舟山日产500吨海水反渗透淡化装置。造成我国海水淡化进展缓慢的根本原因在于观念过于保守,思路上进入了误区,担心海水淡化技术不可靠,成本高不可攀等。
关于海水淡化的技术问题,国家液体分离膜技术研究中心高从阶院士认为,海水淡化经过半个多世纪的发展,从技术上讲,已经比较成熟,大规模地把海水变成淡水,已经在世界各地出现,主要是海湾地区。目前主要海水淡化方法有反渗透(SWRO)、多级闪蒸(MSF)、多效蒸发(MED)和压气蒸馏(VC)等,而适用于大型的海水淡化的方法只有SWRO、MSF和MED。
多级闪蒸就MSF技术本身来看近年来有所进展,但无重大突破。主要进展有单机容量进一步扩大,最高可达4.5万~5.7万m3/天;运行管理方面开发了DROPS软件,可协调运行参数,使系统最佳化,并降低运行费用;采用新型聚羧酸酯防垢剂,兼具抑垢和分散作用,可使MSF在95~110 ℃下运行,且用量少,对环境影响小;试用高级奥氏不锈钢代替镍基合金,以提高运行可靠性,减少停车维修,降低成本。
低温多效蒸馏(LT-MED) MED为30年代的淡化方法,由于结垢和腐蚀等问题,且由于50年代MSF的出现,使之停滞不前。尽管美、日等国投入大量资金改进提高,但市场占有份额仍不足10%。LT-MED操作温度在60~70 ℃使结垢和腐蚀有所减缓,可使用较廉价的材料,以降低成本。一些改进工作有塔式设计,混凝土外壳,增加效数,采用热泵式及水电联产等。通常能耗在5 kWh/m3~7 kWh/m3淡水,该技术在利用废热造水方面有一定的市场。
反渗透(SWRO)RO用膜和组件也相当成熟,组件脱盐率可高达99.5%,SWRO工艺过程也较成熟,有约20年的经验积累,已成为海水制取饮用水最廉价的方法。近年来,功交换器和压力交换器的开发成功使能量回收效率都高达90%以上,从而使SWRO的能耗在4kWh/m3淡水左右,进一步增强了SWRO的竞争力,1998年又提出纳滤(NF)和SWRO与MSF相结合的研究开发,以及高压和高回收率SWRO法等,这使海水综合利用率进一步提高。近几年国际海水淡化指标中,SWRO以投资最低,能耗最低,成本最低,建造周期短等优势而屡屡中标。
至于海水淡化的成本问题,王世昌教授认为,大型海水淡化吨成本一般在1美元左右或以下。按照市场经济的法则与当前自来水价格相比,在许多国家都相差无几或接近持平。如作为丰水国家的美国,自来水的价格为0.44~0.52美元/吨(1995年),澳大利亚为0.9~1.16美元/吨。对于我国目前沿海地区的一些远距离引水工程其费用除了直接工程费之外,还有被引水地区的间接损失,如果都计入自来水成本,而国家不给予补贴,则水费恐怕也不比淡化水低。至于一些工业用的高质水,其制水成本现在已经超过了海水淡化方案的制水成本。
据了解,目前国际上共同的认识是:多级闪蒸、低温多效蒸馏和反渗透必将决定海水淡化的未来,这是过去40年研究发展得出的结论,也就是说,未来40年这三种淡化装置都会继续建设。
本章复习题答案
1.答案:BC
2.答案:B
3.答案:A
4.答案:D
5.答案:BD
6.答案:C
点拨:先求出NH4Cl的物质的量,再根据比例求出KCl和K2SO4的物质的量,最后求出其质量。
7.答案:(1)错误。没指明是标准状况。
(2)错误。溶液的体积不是1 L。
(3)错误。标准状况下水是固体。
(4)正确。
8.答案:5% 0.28 ml·L-1
9.答案:
10.答案:n(KOH)=0.2 ml·L-1×0.050 L=0.01 ml
m(KOH)=0.01 ml×56 g·ml-1=0.56 g
称量、溶解、转移、洗涤、定容、摇匀、贴标签。
11.答案:设350 mL溶液中K2SO4的质量为x。
则有
x=37.76 g
n(K2SO4)==0.22 ml
c(K2SO4)==0.44 ml·L-1
答:稀释后溶液中K2SO4的物质的量浓度为0.44 ml·L-1。
序号
实验步骤
简述实验操作(不必叙述如何组装实验装置)
①
溶解
将混合物放入烧杯中,加入98%H2SO4,充分搅拌直到固体不再溶解
②
③
④
⑤
洗涤沉淀
⑥
检验沉淀是否洗净
序号
实验步骤
简述实验操作(不必叙述如何装实验装置)
①
②
过滤
将烧杯中物质倒入耐酸过滤器中,过滤得滤液
③
析出沉淀
将滤液沿烧杯壁慢慢倒入足量水中,不断搅拌,至析出全部固体
④
过滤
将此烧杯中的物质倒入过滤器中,过滤,得固体
⑤
用蒸馏水冲洗滤纸上固体若干次,至洗净
⑥
取新得到洗出液少许,滴入用盐酸酸化的氯化钡溶液,若没有白色沉淀,则表明已洗净
物质
分子式
熔点/℃
沸点/℃
密度/g·cm-3
水中溶解性
甲
C3H6O2
-98
57.5
0.93
可溶
乙
C4H8O2
-84
77
0.90
可溶
分离和提纯的方法
分离的物质
应用举例
过滤
从液体中分离出不溶的固体物质
除去粗盐中的泥沙
蒸发
蒸馏
萃取
甲
物质粒子数
标准状况气体摩尔体积
固体体积
非标准状况物质质量
溶质质量百分比浓度
乙
阿伏加德罗常数
标准状况下气体体积
固体密度
物质的摩尔质量
溶液体积
贮存类别
露天贮存
隔离贮存
隔开贮存
分离贮存
贮存要求
平均单位面积贮存量/t/m2
1.0~1.5
0.5
0.7
0.7
单一贮存区最大贮量/t
2 000~2 400
200~300
200~300
400~600
垛距限制/m
2
0.3~0.5
0.3~0.5
0.3~0.5
通道宽度/m
4~6
1~2
1~2
5
墙距宽度/m
2
0.3~0.5
0.3~0.5
0.3~0.5
与禁忌品距离/m
10
不得同库贮存
不得同库贮存
7~10
底色:橙红色
图形:正在爆炸的炸弹(黑色)
文字:黑色
标志1 爆炸品标志
底色:正红色
图形:火焰(黑色或白色)
文字:黑色或白色
标志2 易燃气体标志
底色:绿色
图形:气瓶(黑色或白色)
文字:黑色或白色
标志3 不燃气体标志
底色:白色
图形:骷髅头和交叉骨形(黑色)
文字:黑色
标志4 有毒气体标志
底色:红色
图形:火焰(黑色或白色)
文字:黑色或白色
标志5 易燃液体标志
底色:红白相间的垂直宽条(红7、白6)
图形:火焰(黑色)
文字:黑色
标志6 易燃固体标志
底色:上半部白色
图形:火焰(黑色或白色)
文字:黑色或白色
标志7 自燃物品标志
底色:蓝色,下半部红色
图形:火焰(黑色)
文字:黑色
标志8 遇湿易燃物品标志
底色:柠檬黄色
图形:从圆圈中冒出的火焰(黑色)
文字:黑色
标志9 氧化剂标志
底色:柠檬黄色
图形:从圆圈中冒出的火焰(黑色)
文字:黑色
标志10 有机过氧化物标志
底色:白色
图形:骷髅头和交叉骨形(黑色)
文字:黑色
标志11 有毒品标志
底色:白色
图形:骷髅头和交叉骨形(黑色)
文字:黑色
标志12 剧毒品标志
底色:白色
图形:上半部三叶形(黑色)下半部白色
下半部两条垂直的红色宽条
文字:黑色
标志13 一级放射性物品标志
底色:上半部黄色
图形:上半部三叶形(黑色)
下半部一条垂直的红色宽条
文字:黑色
标志14 二级放射性物品标志
底色:上半部黄色
下半部白色
图形:上半部三叶形(黑色)
下半部三条垂直的红色宽条
文字:黑色
标志15 三级放射性物品标志
底色:上半部白色
下半部黑色
图形:上半部两个试管中液体分别向
金属板和手上滴落(黑色)
文字:(下半部)白色
标志16 腐蚀品标志
副标志
底色:橙红色
图形:正在爆炸的炸弹(黑色)
文字:黑色
标志17 爆炸品标志
底色:红色
图形:火焰(黑色)
文字:黑色或白色
标志18 易燃气体标志
底色:绿色
图形:气瓶(黑色或白色)
文字:黑色
标志19 不燃气体标志
底色:白色
图形:骷髅头和交叉骨形(黑色)
文字:黑色
标志20 有毒气体标志
底色:红色
图形:火焰(黑色)
文字:黑色
标志21 易燃液体标志
底色:红白相间的垂直宽条(红7、白6)
图形:火焰(黑色)
文字:黑色
标志22 易燃固体标志
底色:上半部白色,下半部红色
图形:火焰(黑色)
文字:黑色或白色
标志23 自燃物品标志
底色:蓝色
图形:火焰(黑色)
文字:黑色
标志24 遇湿易燃物品标志
底色:柠檬黄色
图形:从圆圈中冒出的火焰(黑色)
文字:黑色
标志25 氧化剂标志
底色:白色
图形:骷髅头和交叉骨形(黑色)
文字:黑色
标志26 有毒品标志
底色:上半部白色,下半部黑色
图形:上半部两个试管中液体分别向金属板和手上滴落(黑色)
文字:(下半部)白色
标志27 腐蚀品标志
元素
平均浓度
范围
单位(每kg海水)
主要存在形态①
Li
174
②
μg
Li+
B
4.5
②
mg
H3BO3
C
27.6
24~30
mg
,
N②
420
<1~630
μg
F
1.3
②
mg
F-,MgF+
Na
10.77
②
g
Na+
Mg
1.29
②
g
Mg2+
Al
540
<10~1200
ng
Al,Al(OH)3
Si
2.8
<0.02~5
mg
H4SiO4
P
70
<0.1~110
μg
,,MgHPO4
S
0.904
②
g
,,MgSO4
Cl
19.354
②
g
Cl-
K
0.399
②
g
K+
Ca
0.412
②
g
Ca2+
Mn
14
5~200
ng
Mn2+,MnCl+
Fe
55
5~140
ng
Fe(OH)3
Ni
0.50
0.10~0.70
μg
Ni2+,NiCO3,NiCl+
Cu
0.25
0.03~0.40
μg
CuCO3,CuOH+,Cu2+
Zn
0.40
<0.01~0.60
μg
Zn2+,ZnOH+,ZnCO3,ZnCl+
As
1.7
1.1~1.9
μg
HA
Br
67
②
mg
Br-
Rb
120
②
μg
Rb+
Sr
7.9
②
mg
Sr2+
Cd
80
0.1~120
ng
CdCl2
I
50
25~65
ng
Csp
0.29
②
μg
Cs+
Ba
14
4~20
μg
Ba2+
Hg
1
0.4~2
ng
Pb
2
1~35③
ng
PbCO3,Pb,PbCl+
U
3.3
②
Μg
UO2
元素
lg T
元素
lg T
元素
lg T
元素
lg T
H
4.5
Cl
7.9
As
5
Hg
5
Li
6.5
K
6.7
Se
4
Pb(2.6)
Be
(2)
Ca
5.9
Br
8
Ra
6.6
B
7.0
Sc
4.6
Rb
6.4
Th
(2)
C
4.9
Ti
4
Zr
5
U
6.4
N
6.3
V
5
M
5
O
4.5
Cr
3
Ag
5
F
5.7
Mn
4
Cd
4.7
Na
7.7
Fe
2
Sd
4
Mg
7.0
C
4.5
I
6
Al
1
Ni
4
Cs
5.8
Si
3.8
Cu
4
Ba
4.5
P
4
Zn
4
La
6.3
S
6.9
Ga
4
Au
5
人教版 (新课标)选修5 有机化学基础第二节 有机化合物的结构特点教案设计: 这是一份人教版 (新课标)选修5 有机化学基础第二节 有机化合物的结构特点教案设计,共9页。教案主要包含了物质的量的单位——摩尔,气体摩尔体积等内容,欢迎下载使用。
高中化学人教版 (新课标)必修1第二节 化学计量在实验中的应用第4课时教案设计: 这是一份高中化学人教版 (新课标)必修1第二节 化学计量在实验中的应用第4课时教案设计,共8页。教案主要包含了物质的量浓度,稳定的),填空题等内容,欢迎下载使用。
人教版 (新课标)必修1第二节 化学计量在实验中的应用第2课时教案设计: 这是一份人教版 (新课标)必修1第二节 化学计量在实验中的应用第2课时教案设计,共6页。

