年终活动
搜索
    上传资料 赚现金
    英语朗读宝

    小学六年级数学下册毕业总复习归类讲解一及模拟训练附答案

    立即下载
    加入资料篮
    小学六年级数学下册毕业总复习归类讲解一及模拟训练附答案第1页
    小学六年级数学下册毕业总复习归类讲解一及模拟训练附答案第2页
    小学六年级数学下册毕业总复习归类讲解一及模拟训练附答案第3页
    还剩6页未读, 继续阅读
    下载需要15学贝 1学贝=0.1元
    使用下载券免费下载
    加入资料篮
    立即下载

    小学六年级数学下册毕业总复习归类讲解一及模拟训练附答案

    展开

    这是一份小学六年级数学下册毕业总复习归类讲解一及模拟训练附答案,共9页。

    主要内容
    求一个数比另一个数多(少)百分之几、纳税问题
    学习目标
    1、使学生在现实情境中,理解并掌握“求一个数比另一个数多(少)百分之几”的基本思考方法,并能正确解决相关的实际问题。
    2、使学生在探索“求一个数比另一个数多(少)百分之几”方法的过程中,进一步加深对百分数的理解,体会百分数与日常生活的密切联系,增强自主探索和合作交流的意识,提高分析问题和解决问题的能力。
    3、使学生初步认识纳税和税率,理解和掌握应纳税额的计算方法。
    4、初步培养学生的纳税意识,继续感知数学就在身边,提高知识的应用能力。
    5、培养和解决简单的实际问题的能力,体会生活中处处有数学。
    考点分析
    1、一个数比另一个数多(少)百分之几 = 一个数比另一个数多(少)的量÷另一个数。
    2、应该缴纳的税款叫做应纳税额,应纳税额与各种收入的比率叫做税率,应纳税额 = 收入 × 税率
    典型例题
    例1、(解决“求一个数比另一个数多百分之几”的实际问题)
    向阳客车厂原计划生产客车5000辆,实际生产5500辆。实际比计划多生产百分之几?
    分析与解:要求“实际比计划多生产百分之几”,就是求实际比计划多生产的辆数占计划产量的百分之几,把原计划产量看作单位“1”。两者之间的关系可用线段图表示。
    计划产量
    5000辆 实际比计划多的
    实际产量
    5500辆
    解答:方法1:
    5500 – 5000 = 500(辆) …… 实际比计划多生产500辆
    500 ÷ 5000 = 0.1 = 10% …… 实际比计划多生产百分之几
    方法2:
    5500 ÷ 5000 = 110% …… 实际产量相当于原计划的110%
    110% - 100% = 10% …… 实际比计划多生产百分之几
    答:实际比计划多生产10%。
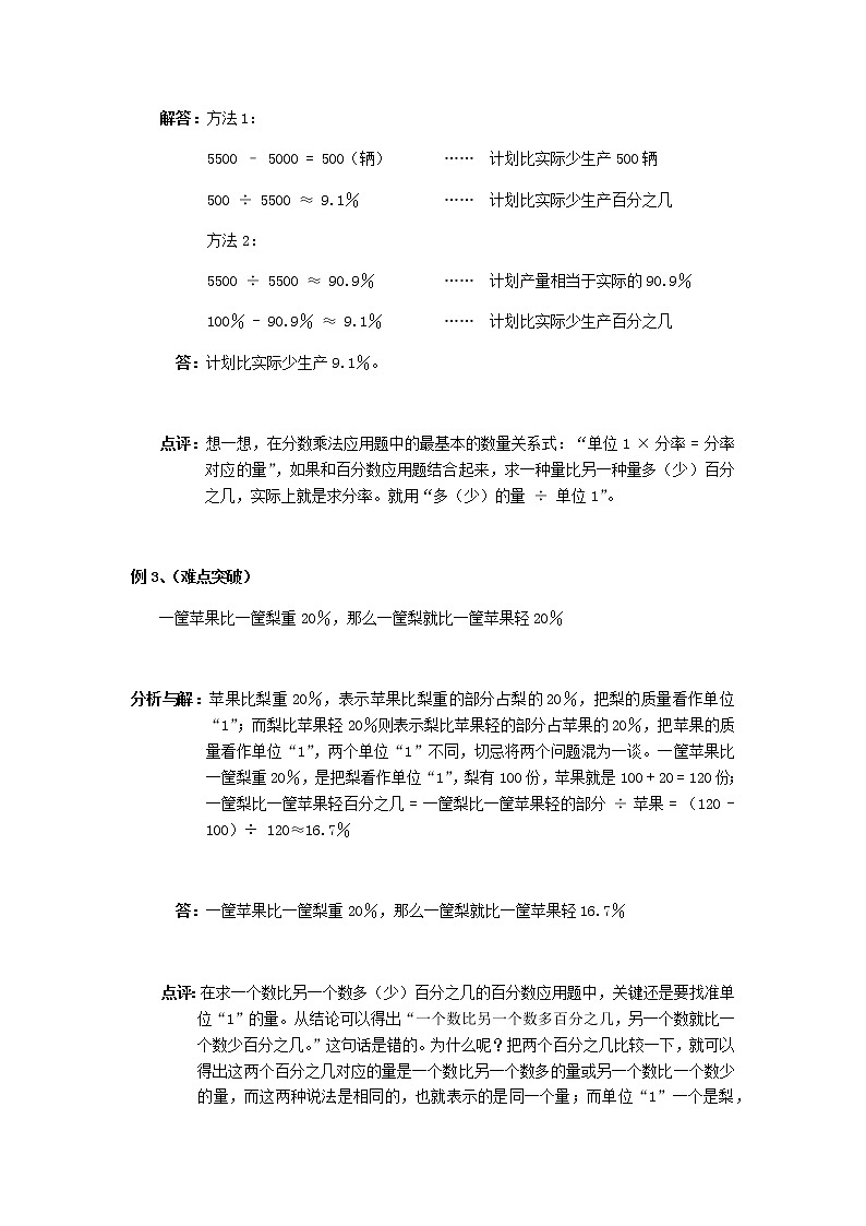
    例2、(解决“求一个数比另一个数少百分之几”的实际问题)
    向阳客车厂原计划生产客车5000辆,实际生产5500辆。计划比实际少生产百分之几?
    分析与解:要求“计划比实际少生产百分之几”,就是求计划比实际少生产的辆数占实际产量的百分之几,把实际产量看作单位“1”。两者之间的关系可用线段图表示。
    计划产量
    5000辆
    计划比实际少的
    实际产量
    5500辆
    解答:方法1:
    5500 – 5000 = 500(辆) …… 计划比实际少生产500辆
    500 ÷ 5500 ≈ 9.1% …… 计划比实际少生产百分之几
    方法2:
    5500 ÷ 5500 ≈ 90.9% …… 计划产量相当于实际的90.9%
    100% - 90.9% ≈ 9.1% …… 计划比实际少生产百分之几
    答:计划比实际少生产9.1%。
    点评:想一想,在分数乘法应用题中的最基本的数量关系式:“单位1 × 分率 = 分率对应的量”,如果和百分数应用题结合起来,求一种量比另一种量多(少)百分之几,实际上就是求分率。就用“多(少)的量 ÷ 单位1”。
    例3、(难点突破)
    一筐苹果比一筐梨重20%,那么一筐梨就比一筐苹果轻20%
    分析与解:苹果比梨重20%,表示苹果比梨重的部分占梨的20%,把梨的质量看作单位“1”;而梨比苹果轻20%则表示梨比苹果轻的部分占苹果的20%,把苹果的质量看作单位“1”,两个单位“1”不同,切忌将两个问题混为一谈。一筐苹果比一筐梨重20%,是把梨看作单位“1”,梨有100份,苹果就是100 + 20 = 120份;一筐梨比一筐苹果轻百分之几 = 一筐梨比一筐苹果轻的部分 ÷ 苹果 = (120 - 100)÷ 120≈16.7%
    答:一筐苹果比一筐梨重20%,那么一筐梨就比一筐苹果轻16.7%
    点评:在求一个数比另一个数多(少)百分之几的百分数应用题中,关键还是要找准单位“1”的量。从结论可以得出“一个数比另一个数多百分之几,另一个数就比一个数少百分之几。”这句话是错的。为什么呢?把两个百分之几比较一下,就可以得出这两个百分之几对应的量是一个数比另一个数多的量或另一个数比一个数少的量,而这两种说法是相同的,也就表示的是同一个量;而单位“1”一个是梨,一个是苹果,所以这两个百分之几是不可能相等的。
    例4、(考点透视)
    一种电子产品,原价每台5000元,现在降低到3000元。降价百分之几?
    分析与解:降低到3000元,即现价为3000元,说明降低了2000元。求降价百分之几,就是求降低的价格占原价的百分之几。
    5000 – 3000 = 2000(元)
    2000 ÷ 5000 = 40%
    答:降价40﹪。
    例5、(考点透视)
    一项工程,原计划10天完成,实际8天就完成了任务,实际每天比原计划多修百分之几?
    分析与解:根据“原计划10天完成”,可以得到:原计划每天完成这项工程的;根据“实际8天完成”,可以得到:实际每天完成这项工程的。用“实际比原计划每天多完成的量 ÷ 原计划每天完成的量”,就可以求出实际每天多修百分之几。
    ( - ) ÷ = 25%
    答:实际每天比原计划多修25%。
    点评:找准解决问题的数量关系式是解答好这一题的关键,题目中要求的是每天完成的任务量,而不能用10和8去求,因为10和8是工作时间,在解答时容易发生错误。
    例6、(应纳税额的计算方法)
    益民五金公司去年的营业总额为400万元。如果按营业额的3%缴纳营业税,去年应缴纳营业税多少万元?
    分析与解:如果按营业额的3%缴纳营业税,是把营业额看作单位“1”。 缴纳营业税占营业额的
    3%,即400万元的3%。求一个数的百分之几是多少,也用乘法计算。计算时可将百分数化成分数或小数来计算。
    400×3% = 400× = 12(万元)
    或400×3% = 400×0.03 = 12(万元)
    答:去年应缴纳营业税12万元。
    点评:在现实社会中,各种税率是不一样的。应纳税额的计算从根本上讲是求一个数的百分之几是多少。
    例7、(和应纳税额有关的简单实际问题)
    王叔叔买了一辆价值16000元的摩托车。按规定,买摩托车要缴纳10%的车辆购置税。王叔叔买这辆摩托车一共要花多少钱?
    分析与解:王叔叔买这辆摩托车所需的钱应包含购买价和10%的车辆购置税两部分,而车辆购置税是占摩托车购买价的10%,可先算出要缴纳的车辆购置税。也可以这样想:车辆购置税占购买价的10%,把购买价看作单位“1”,王叔叔买这辆摩托车所需的钱相当于购买价的(1 + 10%),即求16000元的110%是多少,也用乘法计算。
    方法1:16000 ×10% + 16000 = 1600 + 16000 = 17600(元)
    方法2:16000 ×(1 + 10%) = 16000 ×1.1 = 17600(元)
    答:王叔叔买这辆摩托车一共要花17600元钱。
    例8、扬州某风景区2007年“十一”黄金周接待游客9万人次,门票收入达270
    万元。按门票的5%缴纳营业税计算,“十一”黄金周期间应缴纳营业税0.45万元。
    分析与解:营业税是按门票的5%缴纳,是占门票收入的5%,而不是占游客人数的5%
    答:“十一”黄金周期间应缴纳营业税13.5万元。
    模拟试题
    一、填空。
    1、篮球个数是足球的125%,篮球比足球多( )%,足球个数是篮球的( )%,足球个数比篮球少( )%。
    2、排球个数比篮球多18%,排球个数相当于篮球的( )%。
    3、足球个数比篮球少20%。排球个数比篮球多18%,( )球个数最多,( )球个数最少。
    4、果园里种了60棵果树,其中36棵是苹果树。苹果树占总棵数的( )%,其余的果树占总棵数的( )%。
    5、女生人数占全班的百分之几 = ( )÷ ( )
    杨树的棵数比柏树多百分之几 = ( )÷ ( )
    实际节约了百分之几 = ( )÷ ( )
    比计划超产了百分之几 = ( )÷ ( )
    6、20的40%是( ),36的10%是( ),50千克的60%是( )千克,800米的25%是( )米。
    7、进口价a元的一批货物,税率和运费都是货物价值的10%,这批货物的成本是( )元。
    二、解决实际问题
    1、白兔有25只,灰兔有30只。灰兔比白兔多百分之几?
    2、四美食盐厂上月计划生产食盐450吨,实际生产了480吨。实际比计划多生产了百分之几?
    3、小明家八月份用电80千瓦时,小亮家比小明家节约10千瓦时,小亮家比小明家八月份节约用电百分之几?
    4、某化肥厂9月份实际生产化肥5000吨,比计划超产500吨。比计划超产百分之几?
    5、蓝天帽业厂去年收入总额达900万元,按国家的税率规定,应缴纳17%的增值税。一共要缴纳多少万元的增值税?
    6、爸爸买了一辆价值12万元的家用轿车。按规定需缴纳10%的车辆购置税。爸爸买这辆车共需花多少钱?
    参考答案:(一)
    一、填空。
    1、篮球个数是足球的125%,篮球比足球多( 25 )%,足球个数是篮球的( 80 )%,足球个数比篮球少( 20 )%。
    2、排球个数比篮球多18%,排球个数相当于篮球的( 118 )%。
    3、足球个数比篮球少20%。排球个数比篮球多18%,( 排 )球个数最多,( 足 )球个数最少。
    4、果园里种了60棵果树,其中36棵是苹果树。苹果树占总棵数的( 60 )%,其余的果树占总棵数的( 40 )%。
    5、女生人数占全班的百分之几 = ( 女生人数 )÷ ( 全班人数 )
    杨树的棵数比柏树多百分之几 =( 杨树比柏树多的棵数 )÷ ( 柏树棵数 )
    实际节约了百分之几 = ( 节约的数量 )÷ ( 计划数量 )
    比计划超产了百分之几 = ( 超产产量 )÷ ( 计划产量 )
    6、20的40%是( 8 ),36的10%是( 3.6 ),50千克的60%是( 30 )千克,800米的25%是( 200 )米。
    7、进口价a元的一批货物,税率和运费都是货物价值的10%,这批货物的成本是( 1.2a )元。
    二、解决实际问题
    1、白兔有25只,灰兔有30只。灰兔比白兔多百分之几?
    (30 - 25)÷ 25 = 20 %
    2、四美食盐厂上月计划生产食盐450吨,实际生产了480吨。实际比计划多生产了百分之几?
    (480 - 450)÷ 450 ≈ 6.7%
    3、小明家八月份用电80千瓦时,小亮家比小明家节约10千瓦时,小亮家比小明家八月份节约用电百分之几?
    10 ÷ 80 = 12.5 %
    4、某化肥厂9月份实际生产化肥5000吨,比计划超产500吨。比计划超产百分之几?
    500 ÷ (5000 – 500) ≈ 11.1%
    5、蓝天帽业厂去年收入总额达900万元,按国家的税率规定,应缴纳17%的增值税。一共要缴纳多少万元的增值税?
    900 × 17% = 153(万元)
    6、爸爸买了一辆价值12万元的家用轿车。按规定需缴纳10%的车辆购置税。爸爸买这辆车共需花多少钱?
    方法1:12 ×10% + 12 = 1.2 + 12 = 13.2(万元)
    方法2:12 ×(1 + 10%) = 12 ×1.1 = 13.2(万元)

    相关试卷

    小学六年级数学下册毕业总复习归类讲解十二及模拟训练附答案:

    这是一份小学六年级数学下册毕业总复习归类讲解十二及模拟训练附答案,共14页。试卷主要包含了 一组数据的众数只有一个,30等内容,欢迎下载使用。

    小学六年级数学下册毕业总复习归类讲解七及模拟训练附答案:

    这是一份小学六年级数学下册毕业总复习归类讲解七及模拟训练附答案,共18页。试卷主要包含了使学生积极参与观察等内容,欢迎下载使用。

    小学六年级数学下册毕业总复习归类讲解三及模拟训练附答案:

    这是一份小学六年级数学下册毕业总复习归类讲解三及模拟训练附答案,共14页。试卷主要包含了灵活运用本单元所学知识,,根据算式填条件等内容,欢迎下载使用。

    数学口算宝
    欢迎来到教习网
    • 900万优选资源,让备课更轻松
    • 600万优选试题,支持自由组卷
    • 高质量可编辑,日均更新2000+
    • 百万教师选择,专业更值得信赖
    微信扫码注册
    qrcode
    二维码已过期
    刷新

    微信扫码,快速注册

    手机号注册
    手机号码

    手机号格式错误

    手机验证码 获取验证码

    手机验证码已经成功发送,5分钟内有效

    设置密码

    6-20个字符,数字、字母或符号

    注册即视为同意教习网「注册协议」「隐私条款」
    QQ注册
    手机号注册
    微信注册

    注册成功

    返回
    顶部
    Baidu
    map