


还剩5页未读,
继续阅读
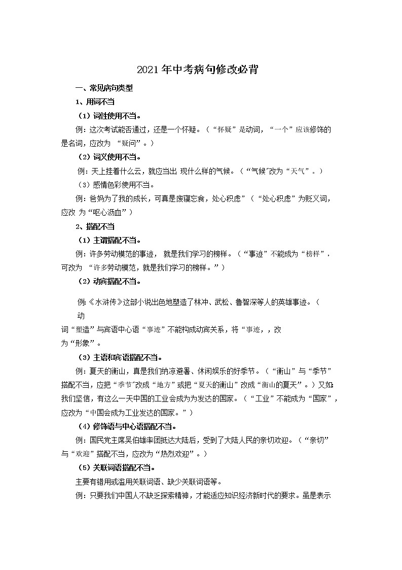
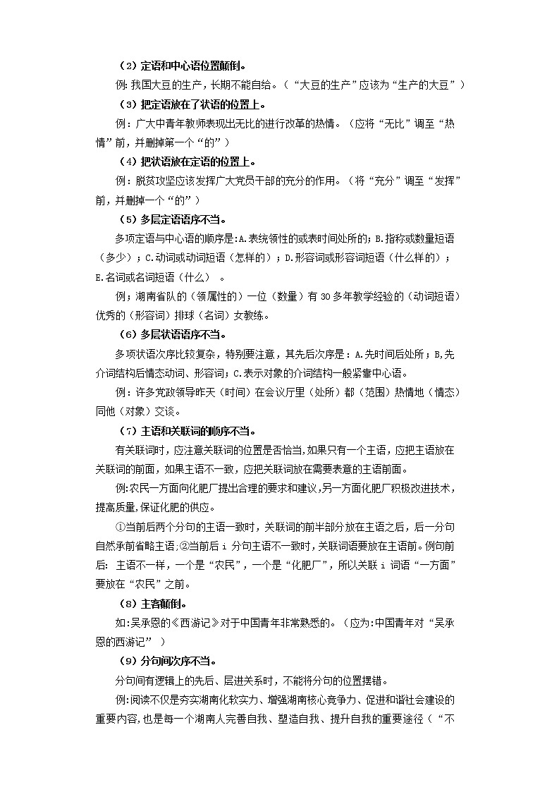
2021中考语文复习必备知识点:03 病句类型
展开
这是一份2021中考语文复习必备知识点:03 病句类型,共8页。学案主要包含了常见病句类型,病句修改原则等内容,欢迎下载使用。
相关学案
2021中考语文复习必备知识点:08 说明文阅读技巧:
这是一份2021中考语文复习必备知识点:08 说明文阅读技巧,共7页。学案主要包含了说明文常见的结构形式等内容,欢迎下载使用。
2021中考语文复习必备知识点:07 名著阅读技巧:
这是一份2021中考语文复习必备知识点:07 名著阅读技巧,共28页。学案主要包含了《朝花夕拾》,《西游记》,《骆驼祥子》,《昆虫记》,《红星照耀中国》,《傅雷家书》,《钢铁是怎样炼成的》,《儒林外史》等内容,欢迎下载使用。
2021中考语文复习必备知识点:05 古诗文默写:
这是一份2021中考语文复习必备知识点:05 古诗文默写,文件包含古诗三轮默写必背docx、常见古诗分类必背docx等2份学案配套教学资源,其中学案共48页, 欢迎下载使用。