全国8省联考2021年1月重庆市普通高中学业水平选择性考试适应性测试生物试题
展开
这是一份全国8省联考2021年1月重庆市普通高中学业水平选择性考试适应性测试生物试题,共10页。试卷主要包含了作答时,务必将答案写在答题卡上,下列关于酶的叙述,正确的是等内容,欢迎下载使用。
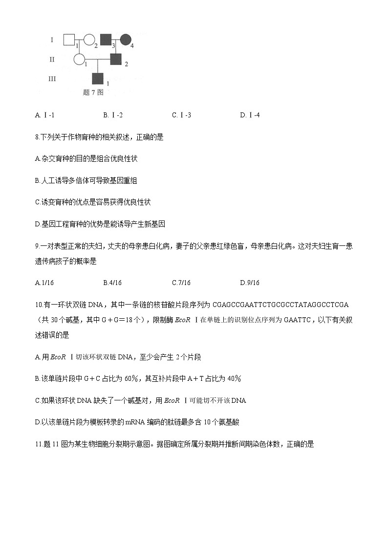
2021年重庆市普通高中学业水平选择性考试适应性测试生物学试卷注意事项:1.作答前,考生务必将自己的姓名、考场号、座位号填写在试卷的规定位置上。2.作答时,务必将答案写在答题卡上。写在试卷及草稿纸上无效。3.考试结束后,将答题卡、试卷、草稿纸一并交回。一、单项选择题:本题共20小题,每小题2分,共40分。在每小题给出的四个选项中,只有一项是符合题目要求的。1.同位素标记法可用于研究物质的组成。以下各组物质中,均能用15N标记的是A.核糖核酸和氨基酸 B.脂肪和脱氧核糖核酸C.葡萄糖和氨基酸 D.脱氧核糖核酸和淀粉2.以下关于细胞核与线粒体的叙述,错误的是A.都含有遗传物质 B.都为双层膜结构C.都参与代谢过程 D.都能完成mRNA的翻译3.绿色植物的光合作用过程,可用如下化学反应式来表示:下列有关叙述错误的是A.在此过程中,CO2中的C被还原,H2O中的O被氧化B.光能的吸收发生在类囊体膜上,光能的直接转化发生在叶绿体基质中C.产物(CH2O)是地球上有机物的主要来源D.释放出的O2有利于地球上好氧生物多样性的提高4.生物膜的流动镶嵌模型并不完美,以下现象不能用细胞膜的流动镶嵌模型解释的是A.小鼠细胞和人细胞的融合B.胆固醇能经细胞膜自由扩散C.神经细胞的细胞膜对离子的选择通透性D.生物膜中不同位置的脂质和蛋白质的种类不同5.下列关于酶的叙述,正确的是A.细胞衰老过程中所有酶的活性降低B.胰蛋白酶能彻底水解蛋白质C.赤霉素能诱导α-淀粉酶产生D.过氧化氢酶能升高过氧化氢的活化能6.下表是三种细胞的细胞周期持续时间(h),以下叙述正确的是细胞类型分裂间期分裂期①蚕豆根尖分生区细胞15.32.0②小鼠十二指肠上皮细胞T1T2③人的肝细胞21.01.0A.①与②纺锤体形成的方式相同B.①中分裂期细胞数所占比率低于12%C.②中T1≤T2D.③的分裂期进行细胞周期相关基因的转录7.进行性肌营养不良症是遗传性骨骼肌变性疾病,临床上以缓慢进行性发展的肌肉萎缩、肌无力为主要表现。题7图为Becker型进行性肌肉营养不良症的系谱图(图中黑色为患者),该病为X染色体隐性遗传病。Ⅲ-1个体致病基因的来源是A.Ⅰ-1 B.Ⅰ-2 C.Ⅰ-3 D.Ⅰ-48.下列关于作物育种的相关叙述,正确的是A.杂交育种的目的是组合优良性状B.人工诱导多倍体可导致基因重组C.诱变育种的优点是容易获得优良性状D.基因工程育种的优势是能诱导产生新基因9.一对表型正常的夫妇,丈夫的母亲患白化病,妻子的父亲患红绿色盲,母亲患白化病。这对夫妇生育一患遗传病孩子的概率是A.1/16 B.4/16 C.7/16 D.9/1610.有一环状双链DNA,其中一条链的核苷酸片段序列为CGAGCCGAATTCTGCGCCTATAGGCCTCGA(共30个碱基,其中G+G=18个),限制酶EcoR Ⅰ在单链上的识别位点序列为GAATTC,以下有关叙述错误的是A.用EcoR Ⅰ切该环状双链DNA,至少会产生2个片段B.该单链片段中G+C占比为60%,其互补片段中A+T占比为40%C.如果该环状DNA缺失了一个碱基对,用EcoR Ⅰ可能切不开该DNAD.以该单链片段为模板转录的mRNA编码的肽链最多含10个氨基酸11.题11图为某生物细胞分裂期示意图。据图确定所属分裂期并推断间期染色体数,正确的是A.有丝分裂中期,n=8 B.有丝分裂中期,2n=8C.减数第二次分裂中期,n=8 D.减数第二次分裂中期,2n=812.下列有关动物内环境稳态的叙述,错误的是A.血浆渗透压与蛋白质、无机盐等物质的含量有关B.缓冲物质可以维持细胞外液的pH相对稳定C.寒冷刺激引起骨骼肌发生不自主颤抖时,体温已低于正常水平D.运动后水分排出较多,此时抗利尿激素分泌增加13.课堂上,听到老师点名后学生立刻站起来,完成该动作所需的结构基础和反射类型分别是A.反射弧;非条件反射 B.反射弧;条件反射C.脊髓:条件反射 D.大脑;非条件反射14.CAR-T细胞疗法又叫嵌合抗原受体T细胞疗法,可用于治疗成人复发性、难治性套细胞淋巴癌。该疗法通过提取患者体内T细胞,经体外改造(使T细胞产生既能识别癌细胞又能激活T细胞的嵌合抗原受体),再回输到患者体内,从而发挥抗癌作用。下列叙述错误的是A.回输细胞参与免疫监控与清除B.嵌合抗原受体能与癌细胞表面特定蛋白结合C.回输细胞可引起癌细胞裂解死亡D.改造前的T细胞不具有识别癌细胞的能力15.人乳头瘤病毒(HPV)疫苗有助于预防因HPV引起的感染,通常需要进行三次接种。下列叙述错误的是A.对人体而言,HPV疫苗是外来抗原B.HPV疫苗主要引起机体产生细胞免疫C.三次接种HPV疫苗可增强免疫应答D.易感者接种HPV疫苗可有效预防感染16.人们常用激动素(KT,一种细胞分裂素)进行切花(从植株上剪切下来的花枝)保鲜。研究表明在一定浓度范围内KT可以促进细胞分裂,延缓细胞衰老。某生物兴趣小组以秋菊切花为材料,筛选KT在5~80mg/L中的适宜保鲜浓度,实验处理及结果见下表组别T0T1T2T3T4T5KT浓度(mg/L)0510?4080结果++++++++++++++ 注:“+”表示保鲜程度下列叙述错误的是A.与田间秋菊花枝相比,处理前切花中的细胞分裂素含量减少B.T3组KT处理浓度应为20mg/LC.保鲜效果T5比T0差,原因是超过最适浓度后促进作用减弱D.为探究更精确的最适保鲜浓度,应在T2和T4之间设置多个浓度梯度17.我国热带雨林物种丰富,有巨大的生态价值,成为科学家们竞相研究的“伊甸园”。下列说法正确的是A.热带雨林生态环境优越,某种群在入侵初期单位时间内的增长倍数一定B.热带雨林的物种丰富,生态价值高,体现了生物多样性的潜在价值C.某种群数量在短期内保持稳定,则其年龄组成不可能为增长型D.测定雨林内蜘蛛、蜈蚣等动物的种群密度需用标志重捕法18.长白山海拔500米以下为落叶阔叶林,500~1100米为针阔混交林,1100~1800米为亚高山针叶林,1800~2100米为亚高山草甸,2100米以上为高山灌木草甸。关于长白山不同海拔高度段间的植物分布,下列说法正确的是A.属于由光照差异引起的群落垂直结构B.属于由地形差异引起的群落水平结构C.海拔越高植物物种丰富度越高D.主要由温度和湿度的差异引起19.以琼脂、NaOH和酚酞为实验材料,探究细胞大小与物质运输效率的关系,实验结果见下表:琼脂块的边长(cm)NaOH扩散深度(cm)比值(NaOH扩散的体积/整个琼脂块的体积)1Xa2Yb3Zc注:Z<0.5cm下列对实验结果的分析,错误的是A.X=Y=Z时,说明物质扩散进入琼脂的速度是一致的B.X>Y>Z时,可能三块琼脂的密度有差异C.a<b时,说明细胞体积越小,物质运输的效率越高D.b>c时,说明细胞体积越大,物质运输的效率越低20.某兴趣小组用相同生理状态的洋葱表皮进行“植物细胞的吸水和失水”实验,记录如下表:分组①②③④⑤步骤1从盖玻片一侧滴入蔗糖溶液,另一侧用吸水纸吸引,润的蔗糖溶液浓度如下0.1g/mL0.2g/mL0.3g/mL0.4g/mL0.5g/mL质壁分离现象-+++++++++++++步骤2从盖玻片一侧滴入清水,另一侧用吸水纸吸引,充分清洗3次质壁分离现象--+++++++注:“-”表示没有质壁分离 “+”表示质壁分离的程度下列叙述正确的是A.①中,蔗糖浓度>细胞液浓度B、据表推测细胞液浓度范围在0.2~0.3g/mL之间C.步骤2⑤中,质壁分离可以复原D.步骤2-③的吸水速度>步骤2-②的吸水速度二、非选择题:共60分。第21~24题为必考题,每个试题考生都必须作答。第25~26题为选考题,考生根据要求作答。(一)必考题:共45分。21.(8分)若某湖泊生态系统存在一条仅由甲、乙、丙三种生物组成的食物链,这条食物链上三种生物的能量相对值随水深的变化情况如下图。据图回答下列问题:(1)甲集中分布在水深1.5米处,影响因素有____________________;水深超过3米,丙的能量值明显下降,其主要原因是____________________。(2)若富含氮、磷的污水排入该湖泊造成甲种群爆发,引起水华,但乙种群数量减少,原因是____________________;可种植大型挺水植物与甲形成____________________关系,减少水华爆发。22.(10分)为验证血糖调节的影响因素,设计如题22图所示实验流程,实验中I~V组家兔的注射剂量均按单位体重计算。(1)据图回答下列问题:作为空白对照,图中X是____________________,注射后的现象分别为____________________。首次注射后,Ⅱ~V组出现低血糖症状的原因是___________________________。第二次注射后,从Ⅱ~V组中选出对低血糖症状起缓解作用的组,并按其作用快慢排序为____________________;Ⅲ组会出现的症状是____________________。(2)某人空腹时血糖过高,为确定原因,还需要检测血液中的____________________。23.(12分)题23图为某运动员剧烈运动时,肌肉收缩过程中部分能量代谢的示意图。据图回答下列问题:(1)由图可知,肌肉收缩最初的能量来自于细胞中的____________________,该物质的产生部位有____________________。(2)图中曲线B代表的细胞呼吸类型是____________________,判断依据是____________________,该反应产物是____________________。(3)足球运动员为提高运动能力,通常进行3到4周的高原训练,这种训练方式主要提高C的能力,原因是____________________。24.(15分)养鸡场常利用羽毛性状进行家鸡良种选育。在家鸡中,基因E控制羽毛色素合成,显性基因I抑制E的表达,E和I位于非同源的常染色体上;Z染色体上的基因B、b使有色家鸡分别产生芦花羽毛和非芦花羽毛。(1)有色羽毛家鸡的基因型为____________________。(2)若用EEiiZbZb与eeiiZBW交配,F1代个体的表现型为____________________,其中雄鸡的基因型为____________________。(3)用纯合芦花公鸡与纯合母鸡作为亲本杂交,若在F2代才能获得纯合芦花母鸡,则亲本的基因型组合有____________________种,其中一个杂交组合F2代群体中芦花母鸡所占比例为1/16,请用遗传图解阐明利用该杂交组合繁育芦花母鸡的过程。(4)如果某家鸡群体中,Ⅱ基因型频率为60%,ii基因型频率为10%,那么该群体中i基因的频率为____________________。(二)选考题:共15分。请考生从给出的两道题中任选一题作答。如果多做,则按所做的第一题计分。25.[选修1:生物技术实践](15分)2020年世界性的新型冠状病毒肺炎大流行,为了能更好地对病毒展开相关研究,科学家需要分离和培养病毒。题25图是其流程示意图:(1)将采集到的病毒样本进行稀释,如图所示,用____________________吸取100μL的病毒样本,注入到①中,使样本与稀释液充分混匀,依次操作后,④号试管中病毒浓度是样本的____________________倍。(2)分离病毒标本需要无菌操作的原因____________________。是根据病毒的特征,培养体系A中必须含有____________________,病毒才能繁殖。(3)为鉴定B是目标病毒,需进行____________________检测或抗原抗体检测,两种检测的原理分别是____________________和____________________。(4)实验结束后,对所有废弃物必须进行____________________处理。26.[选修3:现代生物科技专题](15分某研究人员设计了下列技术路线,以期获得甘蓝和萝卜体细胞杂交植株。请回答下列问题:(1)制备原生质体时,常用两种酶处理,分别是____________________。诱导原生质体融合常用的化学诱导剂是____________________。原生质体融合成功的标志是____________________。图中X是____________________,除了被直接诱导出芽生根外,还可以通过形成____________________获得再生植株。(2)为诱导融合体产生不定芽,通常应在培养基中加入两类植物激素,其中起主要作用的是____________________。(3)若想获得抗盐植株,可选用融合原生质体作为人工诱变的材料,原因是____________________,且需在含较高浓度的NaCl培养基中筛选。
相关试卷
这是一份精品解析:2021年辽宁省普通高中学业水平选择性考试适应性测试生物试题,文件包含精品解析2021年辽宁省普通高中学业水平选择性考试适应性测试生物试题解析版doc、精品解析2021年辽宁省普通高中学业水平选择性考试适应性测试生物试题原卷版doc等2份试卷配套教学资源,其中试卷共39页, 欢迎下载使用。
这是一份全国八省联考2021年辽宁省普通高中学业水平选择性考试适应性测试生物试题(含答案解析),共38页。试卷主要包含了选择题,非选择题等内容,欢迎下载使用。
这是一份全国8省联考2021年1月广东省普通高中学业水平选择考适应性测试生物试题,共10页。试卷主要包含了考生必须保持答题卡的整洁,图1示质子泵跨膜运输H+的过程等内容,欢迎下载使用。

