所属成套资源:北师大版数学九年级下册教案全册
初中数学北师大版九年级下册4 二次函数的应用第1课时教案
展开这是一份初中数学北师大版九年级下册4 二次函数的应用第1课时教案,共5页。教案主要包含了知识与能力,过程与方法,情感态度价值观,教学重点,教学难点,课堂引入,应用举例,拓展提升等内容,欢迎下载使用。
第1课时
教学目标
【知识与能力】
经历探究矩形和窗户透光最大面积问题的过程,进一步获得利用数学方法解决实际问题的经验,并进一步感受数学模型思想和数学知识的应用价值.
【过程与方法】
经历探究长方形和窗户透光最大面积问题的过程,并能够运用二次函数的知识解决实际问题中的最大(小)值问题.
【情感态度价值观】
积极参加数学活动,发展解决问题的能力,体会数学的应用价值,从而增强数学学习信心,体验成功的乐趣.
教学重难点
【教学重点】
分析和表示不同背景下实际问题中变量之间的二次函数关系,并能够运用二次函数的知识解决实际问题.
【教学难点】
积累利用数学方法解决实际问题的经验,并进一步感受数学模型思想和数学知识的应用价值.
课前准备
课件
教学过程
(续表)
(续表)
教学
步骤
师生活动
设计意图
回顾
问题:
二次函数的性质有哪些?在函数中,函数值与自变量之间又有怎样的变化关系?如何找出二次函数的顶点坐标?
学生回忆并回答,为本课的学习提供迁移或类比方法.
活动
一:
创设
情境
导入
新课
【课堂引入】
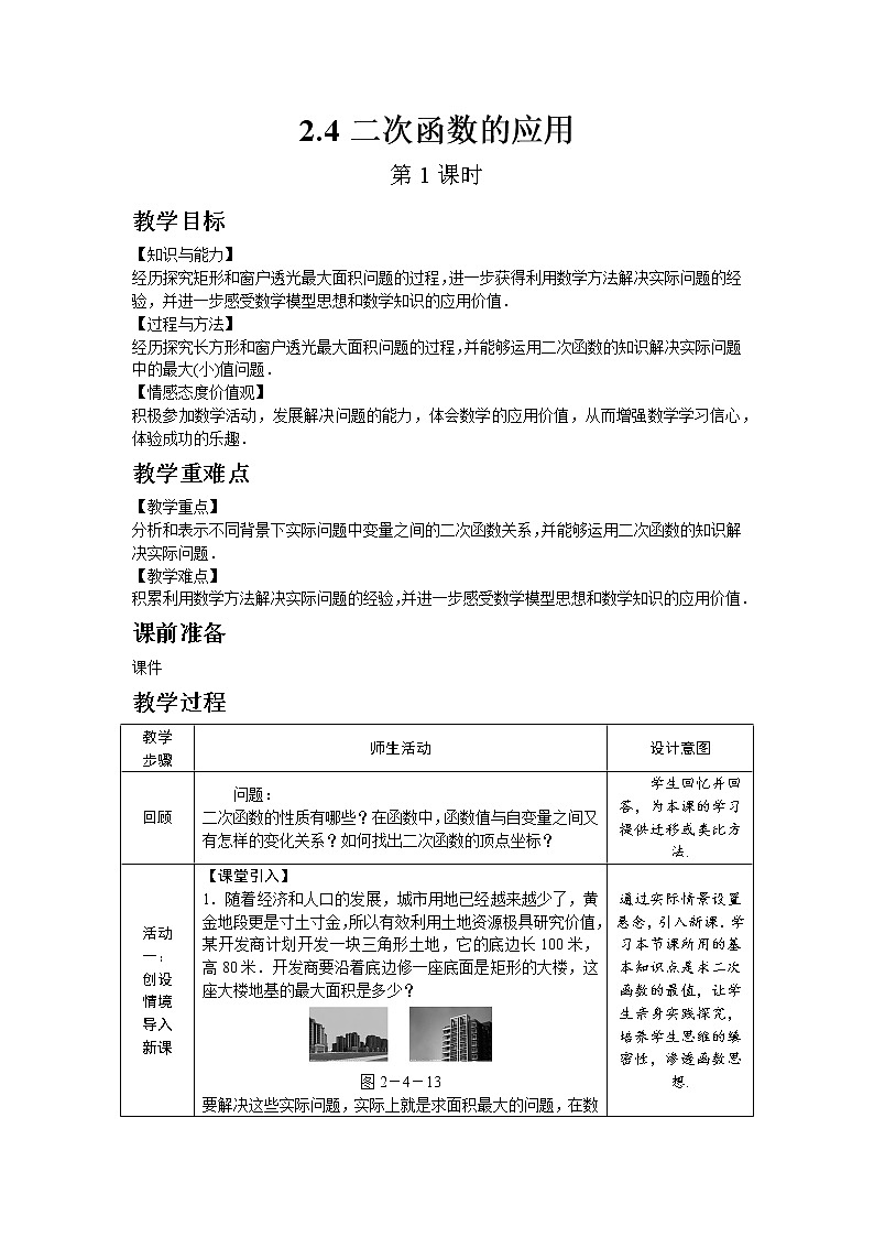
1.随着经济和人口的发展,城市用地已经越来越少了,黄金地段更是寸土寸金,所以有效利用土地资源极具研究价值,某开发商计划开发一块三角形土地,它的底边长100米,高80米.开发商要沿着底边修一座底面是矩形的大楼,这座大楼地基的最大面积是多少?
图2-4-13
要解决这些实际问题,实际上就是求面积最大的问题,在数学中也就是求最大值的问题.我们看能否用已学过的数学知识来解决以上问题,因此本节课我们将继续利用二次函数解决实际问题——最大面积问题.
用二次函数解决实际问题,关键是要读懂题目,明确要解决的问题是什么,分析问题中的各个量之间的关系,把问题表示为数学的形式,在此基础上,利用我们学过的数学知识,就可以一步步地得到问题的解.
本节课我们利用二次函数解决有关图形面积最大值问题.
通过实际情景设置悬念,引入新课.学习本节课所用的基本知识点是求二次函数的最值,让学生亲身实践探究,培养学生思维的缜密性,渗透函数思想.
活动
二:
实践
探究
交流
新知
【探究1】 如图2-4-14,在一个直角三角形的内部作一个长方形ABCD,其中AB和AD分别在两直角边上.
(1)设长方形的一边AB=x m,那么AD边的长度如何表示?
(2)设长方形的面积为y m2,当x取何值时,y值最大?最大值是多少?
学生讨论,并写出步骤.
图2-4-14 图2-4-15
【探究2】 如果我们将这个问题再进行变式:
如图2-4-15,在一个直角三角形的内部作一个矩形ABCD,其中点A和点D分别在两直角边上,BC在斜边上.
(1)设矩形的一边BC=x m,那么AB边的长度如何表示?
(2)设矩形的面积为y m2,当x取何值时,y值最大,最大值是多少?
学生独立完成,小组内交流,落实知识.
小结:对应高之比等于相似比,这是此题的难点.
通过师生分析交流,让学生经历用含x的代数式表示矩形的另一边,变三个变量为两个变量,为建立二次函数模型做好铺垫,也让学生体会数形结合来表示线段的重要意义.这是解决整个实际问题的关键之处,也是难点所在,让学生在充分交流的基础上,回忆起运用三角形相似解决问题.
活动
三:
开放
训练
体现
应用
【应用举例】
例1 窗户是一幢建筑最重要的标志之一,每个人的家里都有窗户,我们小时候还经常爬在窗户前数星星,下面我们来看一个和窗户有关的问题:
某建筑物的窗户示意图如图2-4-16所示,它的上半部分是半圆,下半部分是矩形,制造窗框的材料总长(图中所有黑线的长度和)为15 m.当x等于多少时,窗户通过的光线最多?(结果精确到0.01 m)此时,窗户的面积是多少?
图2-4-16 图2-4-17
例2 如图2-4-17所示,在Rt△ABC中,∠ACB=90°,AB=10,BC=8,点D在BC上运动(不与点B,C重合),DE∥AC,交AB于点E.设BD=x,△ADE的面积为y.
(1)求y与x的函数关系式及自变量x的取值范围;
(2)x为何值时,△ADE的面积最大?最大面积是多少?
把数学问题变式到实际生活问题,让学生把数学知识运用到日常生活中,体会用数学的过程.由矩形面积变式到复合型面积,拓展了思维,以不变应万变,通过本题的训练让学生进一步体会利用二次函数解决最大面积问题的方法、过程.
【拓展提升】
例3 如图2-4-18,有一块铁皮,拱形边缘呈抛物线状,MN=4 cm,抛物线顶点处到边MN的距离是4 cm,要在铁皮上截下一矩形ABCD,使矩形顶点B,C落在边MN上,A,D落在抛物线上,问这样截下去的矩形铁皮的周长能否等于8 cm?
活动
三:
开放
训练
体现
应用
图2-4-18 图2-4-19
例4 如图2-4-19,苗圃的形状是直角梯形ABCD,AB∥DC,BC⊥CD.其中AB,AD是已有的墙,∠BAD=135°,另外两边BC与CD的长度之和为30米,如果梯形的高BC为变量x(米),梯形面积为y(米2),问:当x取何值时,梯形的面积最大?最大是多少?
通过这两道题目对学生的掌握情况进行反馈,发现学生在解决这类问题时存在的不足之处.如果学生感觉到困难,可以进行小组讨论或者教师加以引导点拨.分层设练,使学生知识、技能呈螺旋式的上升,这也是一种思维与能力的训练.
活动
四:
课堂
总结
反思
【当堂检测】
1.课本P47随堂练习
2.课本P47习题2.8中T1、T2、T3
当堂检测,及时反馈学习效果.
【板书设计】
第1课时 最大面积是多少
一、直角三角形的内接矩形最大面积
1.矩形两边在直角边上
2.矩形一边在斜边上
二、窗户的最大面积
三、运动中的四边形的最大四边形面积
提纲挈领,重点突出.
【教学反思】
①[授课流程反思]
设置了生活中常见的楼房的面积等事例引导学生思考,使学生能提高学习数学的兴趣,深刻体会学数学在实际生活中的应用价值.
②[讲授效果反思]
解决最大面积应用问题的关键是要审清题意,明确要解决的是什么,分析问题中各个量之间的关系,建立数学模型.在此基础上,利用我们所学过的数学知识,逐步得到问题的解答过程.通过学习用二次函数知识解决最大面积的问题,让学生增强了应用数学知识的意识,获得了利用数学方法解决实际问题的经验,并进一步感受了数学建模思想和数学知识的应用价值.
③[师生互动反思]
_______________________________________________
_______________________________________________
④[习题反思]
好题题号
错题题号
反思,更进一步提升.
相关教案
这是一份湘教版九年级下册1.5 二次函数的应用第1课时教案,共4页。教案主要包含了知识与技能,过程与方法,情感态度,教学重点,教学难点,教学说明等内容,欢迎下载使用。
这是一份初中北师大版4 二次函数的应用教案及反思,共7页。教案主要包含了明确学习目标,自主预习,合作探究,当堂检测,拓展提升,课后作业等内容,欢迎下载使用。
这是一份初中数学北师大版九年级下册4 二次函数的应用第1课时教案设计,共5页。教案主要包含了预习新知,合作探究等内容,欢迎下载使用。

