


专题13 简单机械-2020年中考物理真题分项汇编详细解答(全国通用)04期(教师版)
展开专题13 简单机械
一、单选题
1.(2020·四川省自贡市)如图,重为G的物体在沿斜面向上的拉力作用下,从斜面的底部移到顶部,设沿斜面移动的距离为s,高为h,拉力为F,物体受到的摩擦力为f。则斜面的机械效率为( )
A. B. C. D.
【答案】B
【解析】
【详解】有用功为
W有=Gh
总功为
W总=Fs
斜面的机械效率为
η=
故选B。
2.(2020·山东省潍坊市)首先发现杠杆原理是( )
A. 阿基米德 B. 牛顿 C. 帕斯卡 D. 焦耳
【答案】A
【解析】
【详解】首先发现杠杆原理的是2100多年前希腊学者阿基米德,故A符合题意,BCD不符合题意。
故选A。
3.(2020·山东省临沂市)聚餐时使用公筷公勺逐渐成为人们的共识,使用筷子夹菜时,筷子是一种杠杆、下列生活用具正常使用时也是杠杆,其中与筷子同类的是( )
A. 镊子
B. 剪子
C 起子
D. 钳子
【答案】A
【解析】
【详解】在使用筷子时,动力臂小于阻力臂,是费力杠杆。
A.镊子在使用过程中,动力臂小于阻力臂,是费力杠杆,符合题意;
B.剪子在使用过程中,动力臂大于阻力臂,是省力杠杆,不符合题意;
C.起子在使用过程中,动力臂大于阻力臂,是省力杠杆,不符合题意;
D.钳子在使用过程中,动力臂大于阻力臂,是省力杠杆,不符合题意。
故选A。
4.(2020·内蒙古赤峰市)如图所示的四种用具中,正常使用时属于费力杠杆的是( )
A. 钢丝钳 B. 瓶起子 C. 核桃夹 D. 镊子
【答案】D
【解析】
【详解】A.钢丝钳在使用过程中,动力臂大于阻力臂,是省力杠杆,不符合题意;
B.瓶起子在使用过程中,动力臂大于阻力臂,是省力杠杆,不符合题意;
C.核桃夹在使用过程中,动力臂大于阻力臂,是省力杠杆,不符合题意;
D.镊子在使用过程中,动力臂小于阻力臂,是费力杠杆,符合题意。
故选D。
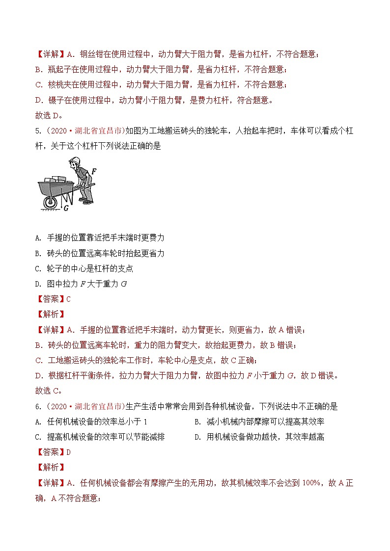
5.(2020·湖北省宜昌市)如图为工地搬运砖头的独轮车,人抬起车把时,车体可以看成个杠杆,关于这个杠杆下列说法正确的是
A. 手握的位置靠近把手末端时更费力
B. 砖头的位置远离车轮时抬起更省力
C. 轮子的中心是杠杆的支点
D. 图中拉力F大于重力G
【答案】C
【解析】
【详解】A.手握的位置靠近把手末端时,动力臂更长,则更省力,故A错误;
B.砖头的位置远离车轮时,重力的阻力臂变大,故抬起更费力,故B错误;
C.工地搬运砖头的独轮车工作时,车轮中心是支点,故C正确;
D.根据杠杆平衡条件,拉力力臂大于阻力力臂,故图中拉力F小于重力G,故D错误。
故选C。
6.(2020·湖北省宜昌市)生产生活中常常会用到各种机械设备,下列说法中不正确的是
A. 任何机械设备的效率总小于1 B. 减小机械内部摩擦可以提高其效率
C. 提高机械设备的效率可以节能减排 D. 用机械设备做功越快,其效率越高
【答案】D
【解析】
【详解】A.任何机械设备都会有摩擦产生的无用功,故其机械效率不会达到100%,故A正确,A不符合题意;
B.减小机械内部摩擦可以减小无用功比例,从而提高其效率,故B正确,B不符合题意;
C.提高机械设备的效率可以提高有用功的比例,从而节能减排,故C正确,C不符合题意;
D.用机械设备做功越快,其功率越高,与机械效率无关,故D错误,D符合题意。
故选D。
7.(2020·湖北省随州市)体重为60kg的工人利用如图滑轮组将一质量为80kg的重物A匀速提升1m,此时该滑轮组的机械效率为80%(不计绳重与摩擦,g取10N/kg),小明对此工作过程及装置作出了以下论断:
①动滑轮重为200N
②此过程中,工人对绳的拉力做功1000J
③重物匀速上升过程中,它的机械能增大
④若增大重物A的质量,该工人用此滑轮组匀速拉起重物时,机械效率不可能达到90%
关于小明的以上论断( )
A. 只有①③正确 B. 只有②③正确 C. 只有①②③正确 D. ①②③④都正确
【答案】C
【解析】
【详解】由题意物体所受的重力
物体上升的高度,此时滑轮组做的有用功为
根据机械效率公式有,总功为
而有
又因为可得
①②均正确。
机械能是动能和势能的总和,当重物匀速上升过程中,动能不变,势能增加,它的机械能增大,③正确。
若要滑轮组的机械效率达到,由效率公式有
化解可得当时,滑轮组的效率能到达,则若增大重物A的质量,用此滑轮组匀速拉起重物时,机械效率能达到90%,④错误。
故选C。
8.(2020·黑龙江省牡丹江、鸡西地区)如图所示的四种用具中,属于费力杠杆的是( )
A. 托盘天平
B. 镊子
C. 钢丝钳
D 羊角锤
【答案】B
【解析】
【详解】A.托盘天平工作时,动力臂等于阻力臂,是等臂杠杆,故A不符合题意;
B.镊子工作时,动力臂小于阻力臂,是费力杠杆,故B符合题意;
C.钢丝钳工作时,动力臂大于阻力臂,是省力杠杆,故C不符合题意;
D.羊角锤工作时,动力臂大于阻力臂,是省力杠杆,故D不符合题意。
故选B。
9.(2020·广东省广州市)如图所示,小明分别使用甲、乙、丙、丁四种机械匀速提升物体(绳长不变),测得拉力和物体M、N所受的重力如表所示,则( )
A. 甲的机械效率比丙的大
B. 乙、丁的机械效率相同
C. 使用丙提升物体M时省力
D. 实验测得的数据无法算出机械效率
【答案】A
【解析】
【详解】A.设物体上升的距离为h,甲机械绳子自由端移动距离和物体上升的距离相等,所以甲机械的机械效率为
丙机械中绳子的有效段数n=2,所以丙机械的机械效率为
所以甲的机械效率比丙的大,故A符合题意;
B.设物体上升的距离为h,乙机械绳子自由端移动距离和物体上升的距离相等,所以乙机械的机械效率为
丁机械中绳子的有效段数n=2,所以丁机械的机械效率为
所以乙、丁的机械效率不相同,故B不符合题意;
C.由图可知, ,所以使用丙提升物体M时不省力,故C不符合题意;
D.实验测得的数据可以算出机械效率,故D不符合题意。
故选A。
10.(2020·甘肃省金昌市)如图所示的生活用具中,使用时属于费力杠杆的是( )
A. 羊角锤
B. 筷子
C. 起瓶器
D. 钢丝钳
【答案】B
【解析】
【详解】A.羊角锤在使用过程中,动力臂大于阻力臂,是省力杠杆,不符合题意;
B.筷子在使用过程中,动力臂小于阻力臂,是费力杠杆,符合题意;
C.起瓶器在使用过程中,动力臂大于阻力臂,是省力杠杆,不符合题意;
D.钢丝钳在使用过程中,动力臂大于阻力臂,是省力杠杆,不符合题意。
故选B。
二、多选题
11.(2020·四川省泸州市)如图所示,已知固定斜面长5m、倾角为30°,木箱重150N。某同学用大小为100N的推力沿斜面向上推木箱,使木箱沿斜面匀速从底端运动到顶端的过程中,关于木箱所受的力对木箱做的功,下列判断正确的是( )
A. 木箱克服重力做功的大小为500J
B. 木箱克服斜面摩擦力做功的大小为125J
C. 推力做功的大小为500J
D. 斜面支持力做功的大小为375J
【答案】BC
【解析】
【详解】ABC.推力对木箱做的功为总功
由题意知,斜面的高度为斜面长度的一半,木箱克服其重力做的功为有用功
此过程中,木箱克服斜面摩擦力做的功为额外功
故A错误、BC正确;
D.斜面对物体支持力的方向和物体运动的方向互相垂直,这说明物体没有在支持力的方向上通过一段距离,所以斜面支持力对物体没有做功,故D错误。
故选BC。
12.(2020·山东省青岛市)某建筑工地上,一台起重机10s内将重1.5×104N的物体匀速提升3m起重机吊臂上的滑轮组如图所示,滑轮组的机械效率为75%。下列分析正确的是( )
A. 拉力F的大小为7.5×103N B. 有用功的大小为4.5×104J
C. 额外功的大小为1.5×104J D. 拉力F的功率为6.0×103W
【答案】BCD
【解析】
【详解】A.由图可知,绳子股数n=2,根据
可得
解得拉力
F=10×104N
故A错误;
B.有用功为
故B正确;
C.总功为
额外功为
故C正确;
D.拉力的功率为
故D正确。
故选BCD。
三、填空题
13.(2020·四川省泸州市)如图所示,站在水平面上的建筑工人竖直拉着绳,通过滑轮组将540N的重物在5s内匀速提升1m。已知工人重600N,与地面的接触总面积为0.04m2,动滑轮重100N,不计绳重和滑轮的摩擦。重物被匀速提升过程中,绳自由端的速度为______m/s, 人对地面的压强为______Pa。若用该滑轮组竖直匀速提升更重的物体,则滑轮组的机械效率将______( 选填“变大”“变小”或“不变”)。
【答案】 (1). 0.4 (2). 7×103 (3). 变大
【解析】
【详解】[1]由图知,承担物重的绳子段数为
绳自由端移动的距离为
绳自由端的速度为
[2]因不计绳重和滑轮的摩擦,则人对绳的拉力为
以人为研究对象,受重力、绳的拉力、地对人的支持力作用,则人对地的压力为
人对地面的压强为
[3]由知
若用该滑轮组竖直匀速提升更重的物体,则滑轮组的机械效率将变大。
14.(2020·山东省临沂市)2020年5月3日,央视新闻《以青春的名义》栏目播出《孔德庆:从月球到火屋的守望》孔德庆是一位从临沂走出来的太空守望者,为了接收来自火星探测器的微弱信号他和同事们进行了70m天线建设。如图所示,天线反射体质量为4.5×105kg,它的重力为______N;吊装反射体时用到滑轮组,其中能改变拉力方向的是______滑轮;若吊装机械在10min内将反射体匀速提升了6m,则吊装机械对反射体做功______J,做功的功率为______W(g取10N/kg)。
【答案】 (1). 4.5×106 (2). 定 (3). 2.7×107 (4). 4.5×104
【解析】
【详解】[1]天线反射体质量为4.5×105kg,它的重力为
G=mg=4.5×105kg×10N/kg=4.5×106N
[2]根据定滑轮的特点可知,使用定滑轮可以改变力的方向,所以需要使用定滑轮。
[3]吊装机械在10min内将反射体匀速提升了6m,则吊装机械对反射体做功为
W=Gh=4.5×106N×6m=2.7×107J
[4]做功的功率为
P==4.5×104W
15.(2020·辽宁省营口市)如图所示是小娜测量滑轮组的机械效率的实验装置,每个钩码重。实验时小娜沿竖直方向匀速拉动弹簧测力计使钩码上升,用时,弹簧测力计示数如图所示,不计绳重及摩擦,则装置中动滑轮重是______N,拉力做功的功率是______W,滑轮组的机械效率是______。(计算结果精确到0.1%)
【答案】 (1). 0.6 (2). 0.108 (3). 83.3%
【解析】
【详解】[1]由图可知,绳子股数
绳子自由端拉力,由弹簧测力计示数可得
不计绳重及摩擦,每个钩码重,对动滑轮受力分析,可得
则动滑轮重
[2]绳子自由端拉力做的总功
拉力做功的功率
[3]滑轮组对钩码做的有用功
则滑轮组的机械效率
16.(2020·江苏省南京市)如图是过去农村用的舂米工具的结构示意图。O为固定转轴,A处连接着石球,脚踏杆的B处可使石球升高,抬起脚,石球会落下去击打稻谷。石球重50N,不计摩擦和杆重。
(1)脚沿与杆垂直方向至少用力F1才能将石球抬起。F1的力臂为______m,此时舂米工具是一个______(选填“省力”或“费力”)杠杆;
(2)脚竖直向下至少用力F2为______N,才能将石球抬起,F2和F1的大小关系为F2______F1。
【答案】 (1). 1 (2). 省力 (3). 20 (4). >
【解析】
【详解】(1)[1][2]脚沿与杆垂直方向用力F1将石球抬起,F1的力臂
l1=1.4m-0.4m=1m
动力臂大于阻力臂,所以舂米工具是省力杠杆。
(2)[3]脚竖直向下用力F2将石球抬起,如图所示:
由杠杆的平衡条件得到
F2=G=×50N=20N
[4]由于阻力和阻力臂不变,F1的力臂大于F2的力臂,由杠杆的平衡条件可知
F2>F1
17.(2020·江苏省南京市)如图所示,物体重210N,动滑轮重25N。工人用125N的拉力将物体匀速提升3m,用了10s,此过程中有用功是______J,拉力的功率是______W,滑轮的机械效率是______,克服动滑轮重所做的额外功占总功的______%。
【答案】 (1). 630 (2). 75 (3). 84% (4). 10
【解析】
【详解】[1]此过程中有用功
W有=Gh=210N×3m=630J
[2]拉力做的功
W总=Fs=F×2h=125N×2×3m=750J
拉力的功率
P==75W
[3]滑轮的机械效率
=84%
[4]克服动滑轮重所做的额外功
W额=G动h=25N×3m=75J
克服动滑轮重所做的额外功占总功的
=10%
18.(2020·吉林省长春市)如图所示,用甲、乙两个动滑轮将物体A、B匀速竖直提升相同高度,已知,两个动滑轮的机械效率相等,忽略绳重和摩擦,拉力做功______。若在A、B下方均增加重为G的钩码,匀速竖直提升相同高度,则机械效率______(选填“>”、“=”或“<”)
【答案】 (1). 2:1 (2). <
【解析】
【详解】[1]据得,拉力所做的功
[2]提升A、B物体时,据题意有
即
G动=2GB
在A、B下方均增加重为G的钩码后,机械效率变成
,
所以
<
19.(2020·湖北省随州市)(1)如图甲是街头魔术“人体悬空”,神奇的表演让观众啧啧称奇,备感神秘,但图乙的场景又让人大跌眼镜。原来:魔术爱好者双腿间夹着一根钢管,钢管延伸出来的短板正好可以让助手躺在上面。不过这样也是非常耗费体力的,难怪助手坚持了没一会就因体力不支而摔倒。请根据甲、乙图,写一句评论,在该魔术中物理规律是否“失效”,并作简单说明:______;
(2)图丙、丁是某地街头的“人体悬浮”术表演,请根据丙、丁图,提出“人体悬浮”平衡的原因猜想(从受力的角度看人是如何平衡的):______。
【答案】 (1). 见解析 (2). 见解析
【解析】
【详解】(1)[1]不失效,由杠杆平衡原理可知,只要满足杠杆平衡条件,助手就不会摔倒。
(2)[2]“人体悬浮”平衡原因可能是:以手与拐杖接触的部分作为支点,只要满足,人就可以悬浮在空中。
20.(2020·甘肃省金昌市)如图所示,在不计绳重和摩擦的情况下,用弹簧测力计沿竖直方向匀速拉起重为6N的物体,物体上升0.4m所用时间为4s。此过程中拉力的功率为______W,滑轮组的机械效率为______。
【答案】 (1). 0.72 (2). 83.3%
【解析】
【详解】[1]由图可知,滑轮组的动滑轮绕3段绳,弹簧测力计的分度值是0.2N,弹簧测力计的示数是2.4N,拉力做的总功
W总=Fs=F×3h=2.4N×3×0.4m=2.88J
拉力的功率
P==0.72W
[2]有用功
W有=Gh=6N×0.4m=2.4J
滑轮组的机械效率
21.(3分)(2020·江苏省扬州市)如图,“测动滑轮机械效率”时必须沿 方向匀速向上拉动弹簧测力计。钩码重为1N,弹簧测力计的示数为 N,动滑轮的机械效率是 。
【答案】竖直;0.6;83.3%
【解析】解:
(1)实验中应沿竖直方向匀速拉动弹簧测力计,这样才能准确测出拉力的值;
(2)由图知,弹簧测力计的分度值为0.1N,其示数为0.6N;
(3)动滑轮的机械效率:
η=====×100%≈83.3%。
故答案为:竖直;0.6;83.3%。
四、作图题
22.(2020·辽宁省营口市)如图甲所示是一种红酒开瓶器,图乙是其简化的示意图,O是支点,是瓶塞作用在B点的阻力。请在图乙中画出阻力臂,并画出作用在A点的最小动力及动力臂。
【答案】
【解析】
【详解】过O点作阻力F2作用线的垂线,O点到垂足间的线段即为阻力臂l2;要使A点的动力最小,根据杠杆的平衡条件分析可知,就要使A点的动力臂l1最大,连接O、A两点,线段OA为动力臂l1,即可满足要求,然后以A点为作用点,垂直于OA斜向上作动力F1的示意图即可,如下图所示:
23.(2020·辽宁省朝阳市)图甲是自行车手闸,其中AOC部分可视为杠杆,O为支点,刹车线对A点的拉力为阻力F2,其简化示意图如图乙。请在乙图中画出:
(1)阻力的力臂L2;
(2)刹车时,作用在杠杆AOC上的最小动力F1。
【答案】
【解析】
【详解】(1)反向延长F2的作用线,从支点O作动力F2作用线的垂线,支点到垂足的距离为阻力臂L2。
(2)由杠杆平衡条件F1 L1=F2L2可知,在阻力跟阻力臂的乘积一定时,动力臂越长,动力越小;图中支点在O点,因此OC作为动力臂最长;动力的方向应该垂直力臂OC向上,过点C垂直于OC向上作出最小动力F1的示意图,如图所示
24.(2020·广东省广州市)如图所示,以硬尺上某位置为支点O,在尺上挂一重3N的物体M,尺在竖直向上的拉力F作用下保持水平静止,尺的质量不计。
(2)画出F的力臂______。
【答案】
(2).
【解析】
【详解】(2)[2]由于O在1dm刻度线处,所以F的力臂如图所示:
25.(2分)(2020·江苏省扬州市)如图,在撬棒AD上作出撬起“石块1”的最小力F及对应的力臂l。
【答案】
【解答】解:
由图示可知,当杠杆与地面的接触点(A点)为支点时,作用在A点动力的力臂最大,所以此时动力最小,连接AD为动力臂l,过D点作垂直于动力臂向上的力,即为最小动力F的示意图。如图所示:
26.(2020·山东省青岛市)小明在践行青岛市中小学生全面发展“十个一”活动中,进行了一次远行研学。他所用的拉杆旅行箱示意图如图所示。装有物品的旅行箱整体可视为杠杆,O为支点,B为重心,A为拉杆的端点。在A点沿图示方向施加拉力F,旅行箱静止。请完成下列问题:
(1)画出拉力F的力臂L( )。
(2)要使作用在A点的拉力减小,保持其他条件不变,下列做法可行的是______(选填所有符合要求的选项序号)。
①缩短拉杆的长度
②使拉力方向顺时针改变30°
③使拉力方向逆时针改变60°
④将箱内较重的物品靠近O点摆放,重心由B变至
【答案】 (1). (2). ③④
【解析】
【详解】(1)[1]过支点O做拉力F作用线的反向延长线的垂直距离为力臂L,如图所示
(2)[2]①拉杆箱的重力、重力的力臂不变;缩短拉杆的长度,则拉力的力臂变短,根据杠杆的平衡条件可知拉力变大,故该方法不可行;
②拉杆箱的重力、重力的力臂不变;使拉力方向顺时针改变30°,此时拉力的力臂为0,不省力,即不能使作用在A点的拉力减小,故该方法不可行;
③拉杆箱的重力、重力的力臂不变;使拉力方向逆时针改变60°,此时拉力的力臂变大,根据杠杆的平衡条件可知拉力变小,故该方法可行;
④拉杆箱的重力不变,将箱内较重的物品靠近O点摆放,重心由B变至,重力的力臂变短;拉力方向不变,拉力的力臂不变;根据杠杆的平衡条件可知拉力变小,故该方法可行。
所以③④能使作用在A点的拉力减小。
五、实验题
27.(2020·四川省自贡市)小明利用刻度均匀的轻质杠杆进行探究杠杆的平衡条件实验,已知每个钩码重0.5N。
(1)实验前,将杠杆的中点置于支架上,当杠杆静止时,发现杠杆左端下沉,这时应将平衡螺母向______(选填“左”或“右”)调节,直到杠杆在水平位置平衡。你认为实验中让杠杆在水平位置平衡的好处是______;
(2)在图甲中的A点悬挂4个钩码,要使杠杆仍保持水平位置平衡,需在B点悬挂______个钧码;
(3)如图乙所示,取走悬挂在B点的钩码,改用弹簧测力计在C点竖直向上拉,仍使杠杆水平位置平衡,测力计的拉力为______N;若在C点改变弹簧测力计拉力的方向,使之斜向右上方,杠杆仍然水平位置平衡,则测力计的读数将______(选填“变大”或“变小”或“不变”),若此时斜向右上方的测力计与竖直方向间的夹角为60°,杠杆在水平位置平衡时,测力计的读数为______N。
【答案】 (1). 右 (2). 便于测量力臂 (3). 2 (4). 1 (5). 变大 (6). 2
【解析】
【详解】(1)[1][2]杠杆静止时,杠杆左端下沉,说明右端偏高,平衡螺母需向右调节,直到杠杆在水平位置平衡。杠杆只有在水平位置平衡时,力臂才正好在杠杆上,这样测量起来会比较方便。
(2)[3]设杠杆每个格的长度为l,每个钩码的重力为G,根据杠杆的平衡条件
FAlA=FBlB
4G×2l=FB×4l
FB=2G
即需在B点处挂2个钩码。
(3)[4]取走悬挂在B点的钩码,改用弹簧测力计在C点竖直向上的拉力,根据杠杆的平衡条件得到
4G×2l=FC×4l
FC=2G=2×05N=1N
[5]如改变弹簧测力计拉力的方向,使之斜向右上方,阻力和阻力臂不变,动力臂减小,动力要增大,所以弹簧测力计示数变大,才能使杠杆仍然水平平衡。
[6]从支点O到动力作用线做垂线,支点与垂足之间的距离即为力臂,如图所示:
由杠杆的平衡条件得到
F=2N
28.(2020·山东省青岛市)研究定滑轮的特点:
(1)在研究使用定滑轮是否省力时,用如图甲所示装置匀速提升重物,需要测量的物理量是______和______。
(2)如图乙所示,分别用拉力F1、F2、F3匀速提升重物,则三个力的大小关系是______。
(3)旗杆顶部有一个定滑轮,给我们升国旗带来了便利。这是利用定滑轮______的特点。
【答案】 (1). 弹簧测力计对绳子末端的拉力 (2). 物体的重力 (3). F1=F2=F3 (4). 可以改变力的方向
【解析】
【详解】(1)[1][2]在研究使用定滑轮是否省力时,我们需要比较绳子末端受到的拉力和物体的重力大小;用如图甲所示装置匀速提升重物,需要测量的物理量是弹簧测力计对绳子末端的拉力和物体的重力。
(2)[3]图乙的装置是一个定滑轮,定滑轮工作的特点既不省力也不费距,所以分别用拉力F1、F2、F3匀速提升重物,三个力的大小相等,即
F1=F2=F3
(3)[4]虽然既不省力也不费距,但是定滑轮可以改变力的方向,所以旗杆顶部装一个定滑轮能够方便我们升降国旗。
29.(2020·辽宁省朝阳市)在“测量滑轮组的机械效率”的实验中,实验小组用如图所示的装置进行了实验,实验数据记录如表所示,第三次实验时的拉力如图所示。
实验次数
钩码所受的重力G/N
钩码上升的高度h/cm
拉力F/N
绳自由端移动的距离s/cm
机械效率η
1
2
10
0.8
30
83.3%
2
4
10
1.5
30
②
3
6
10
①
30
*
(1)实验中应_______拉动弹簧测力计使钩码上升;
(2)表格中编号①的数据应为______;编号②的数据应为________;
(3)比较实验数据可得出的实验结论是:使用同样的滑轮组,_____________;
(4)如果在第一次实验时,忽略绳重和摩擦,可以计算出动滑轮的重力为_______N。
【答案】 (1). 竖直向上匀速 (2). 2.2 (3). 88.9% (4). 提升的物体越重,滑轮组的机械效率越高 (5). 0.4
【解析】
【详解】(1)[1]实验中应竖直向上匀速拉动弹簧测力计使钩码上升。
(2)[2]由图知,弹簧测力计的分度值为0.2N,拉力为2.2N。
[3]由可得第二次实验的机械效率
(3)[4]实验选用的是同滑轮组,动滑轮的重力不变,由表中实验数据分析可知,同一滑轮组提升的物体越重,滑轮组的机械效率越高。
(4)[5]因忽略绳重和摩擦,故所做额外功是克服动滑轮重力阻力所做的功,则有
则动滑轮的重力为
30.(2020·湖北省随州市)小红在探究杠杆的平衡条件时,找来一个量程为5N的弹簧测力计和若干个重均为0.5N的钩码,实验前测得杠杆上相邻刻度线间的距离都等于2cm。请回答下列问题:
(1)实验前,小红先将杠杆调至水平位置平衡,这样操作的目的是______;
(2)小红在实验中测得一组数据如下表,于是他立即得出了杠杆的平衡条件:“F1×L1=F2×L2”,你认为是否合理,并说明理由:______;
F1/N
L1/cm
F2/N
L2/cm
2
6
3
4
(3)某次实验如图所示,杠杆平衡,则以下生活中相关杠杆应用与此图中杠杆类型相同的是______(选填“托盘天平”、“核桃夹”或“筷子”);
(4)在上图中,保持弹簧测力计的位置及拉力的方向和钩码的个数不变,钩码向左移动,若要保持杠杆平衡,则钩码到支点的距离不应超过______cm。
【答案】 (1). 便于直接测量力臂 (2). 不合理,只有一组实验数据,得到的结论具有偶然性 (3). 核桃夹 (4). 10cm
【解析】
【详解】(1)[1]在探究杠杆的平衡条件时,为了便于直接测量力臂,我们将杠杆调至水平位置平衡。
(2)[2]在探究杠杆的平衡条件时,我们需要进行多次实验得到多组实验数据是结论具有普遍性,实验中由一组实验数据得到的结论具有偶然性。
(3)[3]如图所示,弹簧测力计对杠杆施加拉力的力臂大于钩码对杠杆施加拉力的力臂,是一个省力杠杆;而托盘天平是一个等臂杠杆,核桃夹是一个省力杠杆,筷子夹菜时相当于一个费力杠杆;所以与此图中杠杆类型相同的是核桃夹。
(4)[4]杠杆上相邻刻度线间的距离都等于2cm,每个钩码重均为0.5N,则图中钩码的总重力为
弹簧测力计施加拉力的力臂
钩码向左移动,若要保持杠杆平衡,弹簧测力计量程为5N,由杠杆平衡条件可知,钩码对杠杆施加拉力的最大力臂
即钩码到支点的距离不应超过10cm。
四、计算题
31.(2020·山东省潍坊市)如图所示,小汽车通过滑轮组从竖直矿井中提升矿石,矿石以lm/s的速度匀速上升8m,已知矿石重2700N,动滑轮重300N,不计绳的重力及滑轮摩擦,求该过程中:
(1)汽车拉力的大小;
(2)汽车拉力的功率;
(3)滑轮组的机械效率。
【答案】(1) 1000N;(2) 3000W;(3)90%
【解析】
【详解】(1)由图可知,n=3,则汽车拉力的大小为
(2)汽车运动的速度为
汽车拉力的功率为
(3)滑轮组的机械效率为
答:(1)汽车拉力的大小为1000N;
(2)汽车拉力的功率为3000W;
(3)滑轮组的机械效率为90%。
32.(2020·山东省潍坊市)疫情期间,大壮同学自制了如图所示的健身器材,坚持锻炼身体。用细绳系在轻杆的O点将轻杆悬挂起来,在杆的A端悬挂质量m1=10kg的重物,在B端竖直向下缓慢拉动轻杆至水平位置。已知AO长1.5m,OB长0.5m,大壮质量m2=56kg,g取10N/kg,求此时:
(1)大壮对杆的拉力大小;
(2)地面对大壮的支持力大小。
【答案】(1) 300N;(2) 260N
【解析】
【详解】(1) 缓慢拉动轻杆至水平位置,根据杠杆平衡条件可得:FAOA=FBOB,FA的大小等于GA,即
FA=GA= m1g=10kg10N/kg=100N
则
FB===300N
即大壮对杆的拉力为300N。
(2) 大壮受三个力,重力G、杆对大壮的拉力F、地面对大壮的支持力F支,三个力平衡,杆对大壮的拉力与大壮对杆的拉力为相互作用力,大小相等,则地面对大壮的支持力
F支=G-F=m2g-F=56kg10N/kg-300N=260N
地面对大壮的支持力为260N。
答:(1)大壮对杆的拉力大小为300N;
(2)地面对大壮的支持力大小为260N。
33.(2020·青海省)使用如图所示的机械装置,某人从井里提升8kg的重物,在10s内沿水平地面向右匀速行走了8m,该人拉绳子的力是400N(绳重与摩擦忽略不计)。求:
(1)物体上升的速度是多少?
(2)拉力的功率是多少?
(3)该装置的机械效率是多少?
(4)动滑轮的重力是多少?
【答案】(1)0.4m/s;(2)320W;(3)10%;(4)320N
【解析】
【详解】(1)人移动的距离,所用的时间,人移动的速度
物体移动的速度
(2)拉力做的功
拉力的功率
(3)物体上升的高度
该装置的机械效率
(4)动滑轮的重力
答:(1)物体移动的速度是0.4m/s;
(2)拉力的功率是320W;
(3)该装置的机械效率是10%;
(4)动滑轮的重力是320N。
34.(2020·内蒙古赤峰市)用如图所示的滑轮组将货物匀速向上提升3m,人的拉力F为200N ,这个过程中滑轮组提升货物的机械效率为80% ,求:
(1)绳子自由端移动的距离s;
(2)人的拉力F做的功;
(3)货物的重力。
【答案】(1)9m;(2)1800J;(3)480N
【解析】
【详解】(1)由图可知有3股绳,绳子自由端移动的距离为
s=nh=3×3m=9m
(2)人的拉力做的功为
W=Fs=200N×9m=1800J
(3)由滑轮组提升货物的机械效率为80%,可得
推导出货物的重力为
答:(1)绳子自由端移动的距离为9m;
(2)人的拉力做的功为1800J;
(3)货物的重力为480N。
专题26 估测题-2020年中考物理真题分项汇编详细解答(全国通用)03期(教师版): 这是一份专题26 估测题-2020年中考物理真题分项汇编详细解答(全国通用)03期(教师版),共5页。试卷主要包含了选择题,填空题等内容,欢迎下载使用。
专题13 简单机械-2020年中考物理真题分项汇编详细解答(全国通用)03期(学生版): 这是一份专题13 简单机械-2020年中考物理真题分项汇编详细解答(全国通用)03期(学生版),共16页。试卷主要包含了单项选择题,多项选择题,填空题,作图题,实验题,计算题等内容,欢迎下载使用。
专题13 简单机械-2020年中考物理真题分项汇编详细解答(全国通用)03期(教师版): 这是一份专题13 简单机械-2020年中考物理真题分项汇编详细解答(全国通用)03期(教师版),共34页。试卷主要包含了单项选择题,多项选择题,填空题,作图题,实验题,计算题等内容,欢迎下载使用。