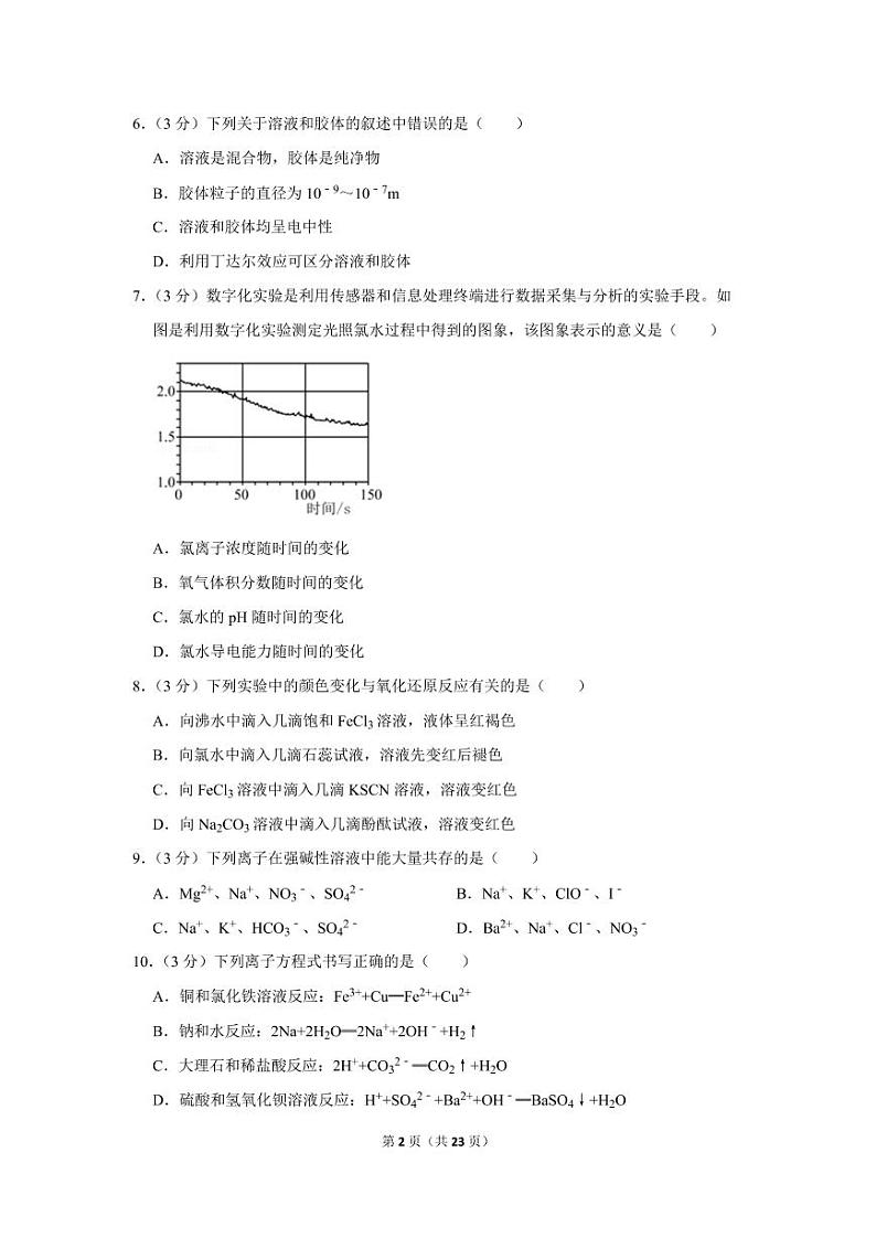
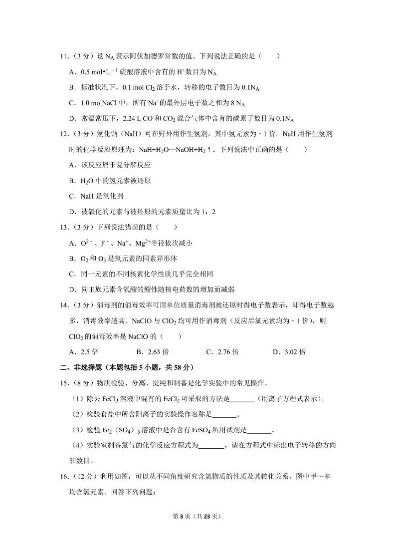
2019-2020学年山东省淄博市高一(上)期末化学试卷
展开2021-2022学年山东省淄博市高二(上)期末化学试卷(含答案解析): 这是一份2021-2022学年山东省淄博市高二(上)期末化学试卷(含答案解析),共25页。试卷主要包含了9kJ⋅ml−1,6kJ⋅ml−1,8kJ⋅ml−1,3kJ⋅ml−1,5℃下,实验数据如表所示,5kJ⋅ml−1,【答案】B,【答案】D等内容,欢迎下载使用。
2019-2020学年山东省青岛市高一(上)期末化学试卷: 这是一份2019-2020学年山东省青岛市高一(上)期末化学试卷,共11页。试卷主要包含了选择题,解答题等内容,欢迎下载使用。
山东省淄博市2019-2020学年高一上学期期末质量检测化学试题(含答案): 这是一份山东省淄博市2019-2020学年高一上学期期末质量检测化学试题(含答案),共9页。

