- 2021版高考地理核心讲练答一轮复习鲁教通用版(课件+核心考点+课时提升作业):第1单元从宇宙看地球 第1讲 课件 0 次下载
- 2021版高考地理核心讲练答一轮复习鲁教通用版(课件+核心考点+课时提升作业):第1单元从宇宙看地球 第3讲 课件 0 次下载
- 2021版高考地理核心讲练答一轮复习鲁教通用版(课件+核心考点+课时提升作业):第1单元从宇宙看地球 第4讲 课件 1 次下载
- 2021版高考地理核心讲练答一轮复习鲁教通用版(课件+核心考点+课时提升作业):第2单元从地球圈层看地理环境 第1讲 课件 0 次下载
- 2021版高考地理核心讲练答一轮复习鲁教通用版(课件+核心考点+课时提升作业):第2单元从地球圈层看地理环境 第2讲 课件 0 次下载
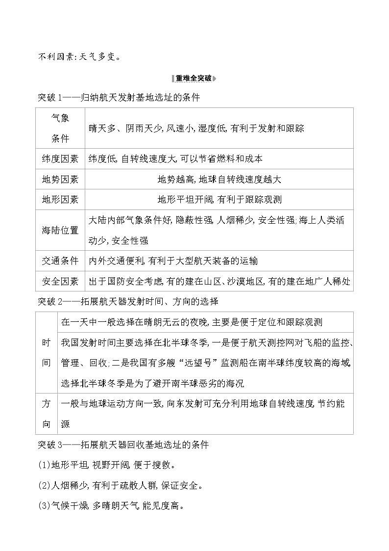
2021版高考地理核心讲练答一轮复习鲁教通用版(课件+核心考点+课时提升作业):第1单元从宇宙看地球 第2讲
展开温馨提示:
此套题为Word版,请按住Ctrl,滑动鼠标滚轴,调节合适的观看比例,答案解析附后。关闭Word文档返回原板块。
课时作业提升练 二
地球的宇宙环境
(45分钟 100分)
一、选择题(每小题4分,共44分)
(2019·衡水模拟)国外媒体报道,鲸鱼座γ星(恒星)有5颗行星环绕,其中“鲸鱼座γ星e”行星可能具备孕育生命的条件。下图为某摄影师抓拍到的“天神组合体”穿过日面的场景。据此完成1、2题。
1.鲸鱼座γ星与其5颗行星构成的天体系统,其级别相当于 ( )
A.总星系 B.银河系 C.太阳系 D.地月系
2.“鲸鱼座γ星e”行星潜在具备孕育生命的条件,可能因为 ( )
A.该行星的公转周期与地球相差不大
B.该行星表面的温度适宜,具备存在液态水的条件
C.就外观和所处的位置而言,该行星是一颗特殊的星球
D.该行星体积质量较大,有厚厚的大气
【解析】1选C,2选B。第1题,鲸鱼座γ星(恒星)有5颗行星环绕,恒星与其行星构成恒星系统,此天体系统与太阳系同级别。第2题,行星具备孕育生命的条件,需要有适宜的自转与公转周期,只根据公转周期无法判断是否适宜生命生存;行星表面的温度适宜,具备存在液态水的条件,是孕育生命的必备条件;行星的外观与能否孕育生命无关;孕育生命需要适宜的体积质量,从而形成适宜于生命呼吸的大气厚度,大气层过厚不适合生命生存。
【加固训练】
美国国家航空航天局证实,太空探测器“旅行者1号”已经飞出太阳系,成为首个进入星际空间的人造物体,为寻找地外文明又迈近了一步。读下图完成(1)、(2)题。
(1)材料中比“太阳系”高一级的天体系统在天体系统层次图中的位置,正确的是 ( )
A.A B.B C.C D.D
(2)下列关于“太阳系中至今为止只发现地球上存在生命”的条件,叙述不正确的是 ( )
A.太阳系中地球有稳定的光照和安全的宇宙环境
B.地球自转周期适中,所以地球上有适宜的昼夜温差
C.地球与太阳的距离适中,产生适合生命生存的大气
D.地球与太阳的距离适中,所以地球上有适宜的温度
【解析】(1)选A,(2)选C。第(1)题,读图可知,图中C是地月系,B是太阳系,比太阳系高一级的天体系统A是银河系,银河系和河外星系共同构成总星系D,它是目前人类能够观测到的宇宙范围。第(2)题,地球产生适合生命生存的大气是因为地球的质量和体积适中;日地距离适中,使地球有适宜的温度,并保证地球上有液态水的存在。
(2019•成都模拟)太阳辐射强度是指到达地面的太阳辐射的多少。影响太阳辐射强度的因素主要有太阳高度、日照时间、天气状况和海拔等。下图为我国北京、上海、成都和昆明四地太阳辐射强度年变化图。据此完成3~5题。
3.图中表示成都太阳辐射强度年变化的曲线是 ( )
A.① B.② C.③ D.④
4.四城市中太阳辐射强度年变化与全球太阳辐射强度年变化规律差异最大的是
( )
A.① B.② C.③ D.④
5.城市③7、8月太阳辐射强度最大的主要原因是 ( )
A.纬度低,太阳高度大
B.受高压控制,晴天多
C.纬度高,日照时间长
D.海拔高,大气削弱作用弱
【解析】3选D,4选A,5选B。第3题,由材料可知,影响太阳辐射强度的因素有太阳高度、日照时间、天气状况和海拔等。成都位于四川盆地,海拔低,多云雾天气,对太阳辐射削弱多,在四个城市中太阳辐射强度应该是最小的;7、8月四城市太阳高度变大,成都的太阳辐射强度达到一年中较大值,所以曲线④最可能表示成都太阳辐射强度年变化。第4题,全球太阳辐射强度年变化规律一般是夏季太阳辐射强度大,冬季太阳辐射强度小。根据图文材料可知,城市①冬季太阳辐射强度大,夏季太阳辐射强度小,与全球太阳辐射强度变化规律差异最大。第5题,城市③7、8月太阳辐射强度最大,应是上海。上海在7、8月受副热带高压控制,晴天多,太阳辐射强度在四个城市中最大。
(2019·哈尔滨模拟)读下图,回答6、7题。
6.以下四地对应的地区成立的是 ( )
A.①─青藏高原
B.②─撒哈拉沙漠
C.③─巴西高原
D.④─南极地区
7.关于①地太阳辐射量及年变化的说法正确的是 ( )
A.终年受副热带高压控制,年太阳总辐射量大
B.5~8月降水多,削弱作用强,太阳辐射量较小
C.纬度高,太阳辐射年变化小
D.太阳直射点的移动是引起太阳辐射年变化的主要原因
【解析】6选B,7选D。第6题,四地对应的地区成立的是②曲线。6~7月份太阳辐射量大,1月份太阳辐射量较少,说明位于北半球,可能是撒哈拉沙漠,B对。①地太阳辐射量大,年变化幅度很小,应位于赤道附近,A错。③地、④地6~7月份太阳辐射量较大,1月份较小,说明位于北半球,C、D错。第7题,①地3月、9月的太阳辐射量较大,6~7月、12~次年1月太阳辐射量较小,太阳辐射量年变化较小,应位于赤道附近,太阳直射点的移动是引起太阳辐射年变化的主要原因,D对。赤道附近,纬度低,不受副热带高压控制,A、C错。5~8月太阳直射点北移,正午太阳高度较小,太阳辐射量较小,B错。
读下图,回答8、9题。
8.形成图中a、b两地年太阳总辐射量差异的主要因素是( )
A.天气状况 B.洋流
C.纬度位置 D.地形
9.由图可知,太阳辐射能 ( )
A.存在由低纬向两极递减的规律
B.大陆较同纬度近海的数值低
C.主要热带雨林气候区最为丰富
D.各纬度大陆东岸均较大陆西岸丰富
【解析】8选A,9选A。第8题,读图根据等值线的数值分布可知,b地太阳辐射量多于a地。两地纬度相当,故非纬度影响;两地均位于沿海地区,地形相同;a地位于长江中下游地区,降水多,阴天多,获得的太阳辐射较少。b地位于地中海气候区,降水相对较少,晴天多,获得的太阳辐射较多。所以主要因素是天气状况。第9题,根据图中等值线分析,太阳辐射能存在由低纬向两极递减的规律。大陆较同纬度近海的数值高。主要热带雨林气候区降水多,阴天多,太阳辐射能较少。南北纬30°大陆东岸均较大陆西岸少。
【方法技巧】分析等值线掌握世界年太阳辐射的分布规律
(1)从图中世界年太阳总辐射量等值线的走向和数值,总结出全球年太阳辐射量大体从低纬向高纬递减的规律。
(2)比同纬度年太阳总辐射量偏高的区域,多是高海拔区,或者是干旱少雨区。
(3)太阳直射点和气候因素的季节变化使太阳辐射强度呈现出季节变化的特点。
(2019·攀枝花模拟)太阳能资源受昼夜、季节、地理纬度和海拔等自然条件的限制,以及晴、阴、云、雨等随机因素的影响。下图为某省区年降水量和城市分布图,太阳能热水器在该省区得到广泛推广。据此回答10、11题。
10.影响③地等值线向南弯曲的最主要因素是 ( )
A.河流 B.地形 C.季风 D.纬度
11.推测图中①②③④地,太阳能热水器安装量最多的是 ( )
A.④ B.③ C.② D.①
【解析】10选B,11选C。第10题,年等降水量线在③地发生了明显的弯曲,是因为该处是大兴安岭,受地形的影响,降水多于西侧的背风坡和高原,故主要是受地形的影响。第11题,太阳能热水器安装一个方面要求具有较好的太阳辐射条件,另一方面要求这个地区人口众多,聚落密集。据图可知①到④太阳辐射条件越来越差;同时可以看到①地城市数目少,②地城市密集,因此②地太阳能热水器安装量最多。
二、非选择题(共56分)
12.下面是1967~1997年太阳黑子的平均数量表,读表回答下列各题。 (26分)
年份 | 1967 | 1969 | 1971 | 1973 | 1975 | 1977 | 1979 | 1981 |
太阳黑子 平均数量 | 93.8 | 105.0 | 66.6 | 38.0 | 15.5 | 27.5 | 155.4 | 140.4 |
| ||||||||
年份 | 1983 | 1985 | 1987 | 1989 | 1991 | 1993 | 1995 | 1997 |
太阳黑子 平均数量 | 66.6 | 17.9 | 29.4 | 157.6 | 145.7 | 54.6 | 17.5 | 23.4 |
(1)用上表的数据,选择适当的坐标,画一幅30年间太阳黑子活动的曲线图。
(2)把你画的图和下面的“磁暴”图进行比较,你能推断出两者有什么关系吗?试加以解释。
【解析】对比分析两图,找到两者的关系,“磁暴”现象是太阳活动如黑子、耀斑等影响而形成,黑子数目多的时候,太阳大气抛出的高能带电粒子流会扰乱地球磁场,使“磁暴”发生的机会增多。
答案:(1)
(2)黑子数目多时,磁暴天数也多。这是因为黑子数目多的时候是太阳活动活跃时期,太阳大气抛出的高能带电粒子流会扰乱地球磁场,使“磁暴”发生的机会增多。
13. (2019·武汉模拟)阅读材料,回答下列问题。(30分)
太阳能光伏电池是通过光电效应或者光化学效应直接把光能转化成电能的装置。有专家预测今后3~5年内,我国太阳能光伏产业市场前景相当广阔。下图为我国多年平均年太阳辐射总量(亿焦耳/平方米)分布示意图。
(1)说出图中等值线a所代表的数值大小。描述我国北方地区年太阳辐射总量分布的总体特点。
(2)简析图中P地年太阳辐射总量比Q地大的主要原因。
(3)分析我国太阳能光伏产业市场前景广阔的原因。
【解析】第(1)题,读图可知,a线所圈位置大致在四川盆地,年太阳辐射总量少,数值应为40。我国北方地区受气候和地势的影响,年太阳辐射总量由东向西呈增多的趋势。第(2)题,从图中可以看出P地纬度较低,正午太阳高度较大;地势较高,空气稀薄,获得的太阳辐射较Q地多。第(3)题,我国能源需求量大,太阳能资源丰富,再加上太阳能是可再生清洁能源,发展前景广阔。
答案:(1)40。我国北方地区的年太阳辐射总量分布总体上是东部少,西部多。
(2)纬度较低,太阳高度角大;地势较高,空气稀薄,大气对太阳辐射的削弱作用小。
(3)我国能源需求量大;太阳能是清洁无污染的可再生能源;我国太阳能资源丰富。
关闭Word文档返回原板块
2021版高考地理核心讲练答一轮复习鲁教通用版(课件+核心考点+课时提升作业):第14单元中国地理 第2讲: 这是一份2021版高考地理核心讲练答一轮复习鲁教通用版(课件+核心考点+课时提升作业):第14单元中国地理 第2讲,文件包含142ppt、讲核心考点·全突破142doc、课时作业提升练四十doc等3份课件配套教学资源,其中PPT共25页, 欢迎下载使用。
2021版高考地理核心讲练答一轮复习鲁教通用版(课件+核心考点+课时提升作业):第14单元中国地理 第1讲: 这是一份2021版高考地理核心讲练答一轮复习鲁教通用版(课件+核心考点+课时提升作业):第14单元中国地理 第1讲,文件包含141ppt、讲核心考点·全突破141doc、课时作业提升练三十九doc等3份课件配套教学资源,其中PPT共28页, 欢迎下载使用。
2021版高考地理核心讲练答一轮复习鲁教通用版(课件+核心考点+课时提升作业):第13单元世界地理 第2讲: 这是一份2021版高考地理核心讲练答一轮复习鲁教通用版(课件+核心考点+课时提升作业):第13单元世界地理 第2讲,文件包含132ppt、讲核心考点·全突破132doc、课时作业提升练三十八doc等3份课件配套教学资源,其中PPT共33页, 欢迎下载使用。

