沪教版九年级上册第1章 开启化学之门综合与测试课后复习题
展开第1章 综合能力检测卷
时间:60分钟 满分:100分
一、选择题(本题包括15小题,每小题3分,共45分,每小题只有一个选项符合题意)
1.化学使世界变得更加绚丽多彩,人类的衣、食、住、行都离不开化学。下列有关叙述不属于化学对人类的贡献的是 ( )
A.“互联网+”使 产业升级换代 | B.生产农药化肥, 提高粮食产量 | C.利用化学合成药 物,保障人体健康 | D.用化学合成的 纤维制成服装 |
2.“绿色化学”的核心是要利用化学原理从源头上减少和消除工业生产对环境的污染。下列措施中最符合“绿色化学”理念的是 ( )
A.处理废弃物 B.治理污染源 C.深埋有毒物 D.杜绝污染源
3.实验室里几种物品在互相谈论着。你认为它们的叙述中属于化学变化的是 ( )
A.试管:同学们不爱惜我,我被摔碎了
B.铁钉:好难受啊,我在潮湿的空气中生锈了
C.灯泡:我通电后发光了,给同学们带来了光明
D.酒精:小磊忘了盖上酒精灯的灯帽,我挥发了
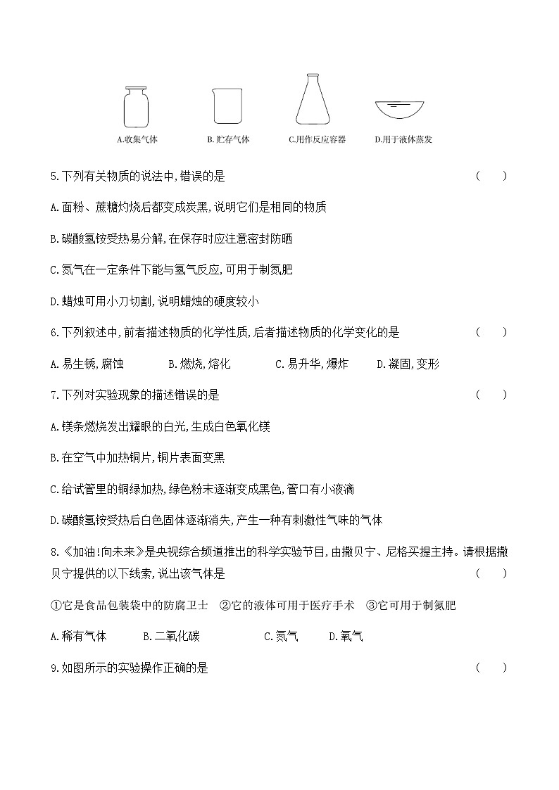
4.下列仪器与其用途的对应关系,错误的是 ( )
5.下列有关物质的说法中,错误的是 ( )
A.面粉、蔗糖灼烧后都变成炭黑,说明它们是相同的物质
B.碳酸氢铵受热易分解,在保存时应注意密封防晒
C.氮气在一定条件下能与氢气反应,可用于制氮肥
D.蜡烛可用小刀切割,说明蜡烛的硬度较小
6.下列叙述中,前者描述物质的化学性质,后者描述物质的化学变化的是 ( )
A.易生锈,腐蚀 B.燃烧,熔化 C.易升华,爆炸 D.凝固,变形
7.下列对实验现象的描述错误的是 ( )
A.镁条燃烧发出耀眼的白光,生成白色氧化镁
B.在空气中加热铜片,铜片表面变黑
C.给试管里的铜绿加热,绿色粉末逐渐变成黑色,管口有小液滴
D.碳酸氢铵受热后白色固体逐渐消失,产生一种有刺激性气味的气体
8.《加油!向未来》是央视综合频道推出的科学实验节目,由撒贝宁、尼格买提主持。请根据撒贝宁提供的以下线索,说出该气体是 ( )
①它是食品包装袋中的防腐卫士 ②它的液体可用于医疗手术 ③它可用于制氮肥
A.稀有气体 B.二氧化碳 C.氮气 D.氧气
9.如图所示的实验操作正确的是 ( )
10.下列各组物质中,前者属于纯净物,后者属于混合物的是 ( )
A.糖水、矿泉水 B.冰水共存物、五氧化二磷
C.二氧化碳、碘酒 D.净化后的空气、受污染的空气
11.每年三月最后一周的星期一是“全国中小学生安全教育日”,目的在于强化学生的安全意识,提高安全素养。下列做法正确的是 ( )
A.从试剂瓶取出的液体如果超出了所需用量,将多余的部分倒回原瓶
B.可直接用手接触药品
C.为快速清洗试管,用试管刷猛力刷洗
D.不要把鼻孔凑到容器口去闻药品的气味
12.如图所示是用燃磷法测定“空气中氧气含量”的实验,下列说法正确的是 ( )
A.红磷量的多少对实验结果无影响
B.待红磷熄灭并冷却后,再打开弹簧夹,观察现象
C.红磷在空气中燃烧产生大量的白雾
D.实验测得氧气的质量约占空气总质量的
13.同学们知道金属镁能燃烧,金属铝能不能燃烧呢?小敏提出取一段打磨好的铝条,用坩埚钳夹持,用酒精灯外焰加热。就这一过程而言,属于科学探究环节中的 ( )
A.提出假设 B.设计实验 C.得出结论 D.收集证据
14.某同学用量筒量取液体时,视线与液体凹液面最低处保持水平,读数为18 mL,倒出部分液体后仰视液体凹液面最低处,读数为8 mL,则倒出的液体的实际体积 ( )
A.小于10 mL B.大于10 mL C.等于10 mL D.无法判断
15.正确使用托盘天平是进行各种化学定量实验的基础,下列说法不正确的是 ( )
A.称取药品时,药品不能直接放在天平的托盘上
B.称取指定质量的药品时,应先加药品,后加砝码并移动游码至天平平衡
C.称量时观察到指针停在分度盘中央或左右摆动幅度相等时,可认为天平已平衡
D.被测物体的质量不能超过天平的最大量程
二、填空与简答题(本题包括5小题,共35分)
16.(6分)请列举一例生产、生活中的事实来证实、说明或解释下列化学现象。
例如:金刚石硬度大 切割玻璃
(1)氮气性质稳定
(2)石墨能导电
(3)镁条燃烧发出耀眼的白光
17.(6分)数字归纳法是学习化学的常用方法,填写下列有关数据。
(1)向酒精灯里添加酒精要使用漏斗,酒精量不得超过酒精灯容积的 。
(2)给试管中的液体加热时,应注意液体体积不宜超过试管容积的 ,加热时试管宜倾斜,约与桌面成 角。
(3)给装有固体药品的试管加热时,试管夹应夹在距试管口约 处。
(4)托盘天平只能用于粗略称量,能精确到 g。
(5)在实验室取用药品时,如果没有说明用量,一般应该按最少量取用:液体取 mL,固体只需盖满试管底部即可。
18.(9分)写出下列变化的文字表达式(第1问请写出各物质对应的化学式)。
(1)镁带在空气中燃烧: 。
(2)碳酸氢铵固体受热分解生成氨气、水和二氧化碳: 。
(3)蜡烛在空气中燃烧: 。
(4)碱式碳酸铜受热分解生成氧化铜、水和二氧化碳: 。
19.(6分)下图是实验室中常用的化学仪器,请按下列要求把仪器名称填在横线上。
(1)需要垫上石棉网进行加热的仪器是 。
(2)从广口瓶中取出固体粉末需要用 。
(3)用于夹持试管的仪器是 。
(4)量取95 mL水,需要用 、 ;量取时,如果俯视量筒的刻度线(其他操作无误),则所量取液体的体积 (填“>” “<” 或“=”)95 mL。
20.(8分) 2017年5月我国海域可燃冰试采获得成功,消息传出,举世关注。什么是“可燃冰”?小明对此很感兴趣,查阅了相关资料整理如下:
资料1:可燃冰是由甲烷(CH4)与水(H2O)在高压低温条件下形成的类冰状物质,分布于深海沉积物或陆域的永久冻土中。
资料2:可燃冰是一种白色或灰色晶体,遇火即可燃烧,燃烧后几乎不产生任何残渣,被誉为21世纪的新能源。可燃冰中的主要可燃成分是甲烷,甲烷在空气中燃烧生成水和二氧化碳。
请根据小明提供的资料信息回答下列问题:
(1)可燃冰中含有的主要元素有 (写元素符号)。
(2)可燃冰的物理性质是 。
(3)与石油、煤等化石燃料相比较,开采可燃冰的积极意义有 (写一条)。
(4)研究表明甲烷的温室效应是二氧化碳的21倍。据此,你认为可燃冰开采应注意: 。
(5)写出甲烷在空气中燃烧的文字表达式(并写出各物质对应的化学式): 。
三、实验与探究题(本题包括2小题,共20分)
21.(12分)图1是实验室测定空气中氧气含量的实验装置图:
图1
(1)该实验过程中,图2能正确表示集气瓶内气体体积变化情况的是 (填字母序号)。
A B C D
图2
(2)在此实验过程中能否用蜡烛代替红磷? (填“能”或“不能”)。请简述理由 。
(3)某活动小组对收集到的气体中氧气的含量产生兴趣,于是将收集到的该瓶气体密封。
【提出问题】这瓶气体中氧气的体积分数是多少?
【实验验证】活动小组设计了如图3所示的两套实验装置,用来测定该瓶气体中氧气的体积分数。在氮气环境下,将过量的铜粉分别装入干燥的硬质玻璃管和具支试管后密封。用两个干燥的注射器从该瓶中抽取气体,分别按如图3连接,推拉注射器一段时间后,用酒精灯在铜粉部位加热,加热时反复推拉注射器至反应完全。
①甲装置比乙装置更合理,理由是 。
②用甲装置测定氧气的体积分数,需要测定的实验数据是 。
甲 乙
图3
【反思交流】实验完毕,待装置冷却至室温后,应先将气球内的气体全部挤出,再读数。否则会使测得的实验结果 (填“偏大”“偏小”或“无影响”),原因是 。
22.(8分)聪聪做镁条在空气中燃烧的实验时,发现除生成白色固体外还有少量淡黄色固体,他对得到的固体成分进行探究。
【提出问题】固体成分是什么?
【查阅资料】①氧化镁为白色固体,能与水缓慢反应生成不溶于水的氢氧化镁[Mg(OH)2];
②镁能与氮气反应生成黄色的氮化镁(Mg3N2)固体;
③氮化镁可与水反应产生不溶于水的氢氧化镁[Mg(OH)2]和具有刺激性气味的氨气(NH3)。
【提出猜想】猜想一:氧化镁; 猜想二:氮化镁;猜想三: 。
【实验探究】完成下列实验,验证猜想。
实验操作 | 实验现象 | 实验结论 |
将少量该固体投入到盛水的烧杯中 | 若烧杯中只有白色固体,无刺激性气味气体产生 | 猜想 正确 |
| 猜想二或猜想三正确 |
【反思与交流】聪聪在老师的指导下,用定量的方法测得该固体是氧化镁和少量的氮化镁。空气中氮气和氧气的体积比约为 ,但镁条在空气中燃烧只生成少量的氮化镁,可得出的一个结论是 。
第1章 综合能力检测卷
题号 | 1 | 2 | 3 | 4 | 5 | 6 | 7 | 8 | 9 | 10 | 11 | 12 | 13 | 14 | 15 |
答案 | A | D | B | B | A | A | A | C | A | C | D | B | B | A | B |
1.A 【解题思路】 “互联网+”使产业升级换代,属于信息技术领域对人类的贡献。
2.D 【解题思路】 处理废弃物虽然利于防治污染,但不是从源头消除污染,A错误;“绿色化学”要求从根本上消除污染,治理污染源是对已污染的进行处理,不是从源头消除污染,B错误;深埋有毒物并不会彻底阻止对环境的污染,C错误;“绿色化学”要求从根本上消除污染,杜绝污染源,符合“绿色化学”理念,D正确。
3.B 【解题思路】 试管被摔碎是物质形状发生改变,物质本身不变,为物理变化;铁钉生锈生成了新的物质,为化学变化;灯泡发光后没有产生新的物质,为物理变化;酒精挥发后变成酒精蒸气,物质本身不变,发生物理变化。
4.B 【解题思路】 A是集气瓶,用于收集或贮存少量气体;B是烧杯,用作配制溶液或较大量试剂的反应容器;C是锥形瓶,可用作反应容器;D是蒸发皿,可用于蒸发液体。
5.A 【解题思路】 面粉、蔗糖是两种不同的物质,它们灼烧后都变成炭黑,说明它们都含有碳元素,A不正确;碳酸氢铵受热易分解,根据这一性质,应将碳酸氢铵密封保存于阴凉之处,以防其受热分解,B正确;氮气在一定条件下能与氢气反应生成氨气,氨气可用于生产氮肥,C正确;蜡烛可用小刀切割,说明蜡烛的硬度较小,D正确。
6.A 【解题思路】 在物质性质的描述中,常包含“易”“可以”“能”和“会”等字词。易生锈属于化学性质,腐蚀属于化学变化,故选A。
7.A 【解题思路】 化学反应的现象是人的感官所感知到的。描述实验现象,不能“指名道姓”,即不能说出生成物的名称,不能把“现象”和“结论”混为一谈。故选A。
8.C 【解题思路】 氮气在常温下很难与其他物质发生反应,可以充入食品包装袋中防腐;液氮可用于医疗手术;氮气也可用于制氮肥,从而为解决人类面临的粮食危机作出重大贡献。
9.A 【解题思路】 读取量筒内液体体积时,视线应与量筒内液体凹液面的最低处保持水平,A正确;给试管里的液体加热时,试管里液体的体积不应超过试管容积的,B错误;用滴管向试管里滴加液体时,滴管要垂直悬空于试管口正上方,C错误;不能用燃着的酒精灯引燃另一只酒精灯,以免失火,D错误。
10.C 【解题思路】 糖水、矿泉水均含有多种物质,是混合物,A不符合题意。冰水共存物、五氧化二磷均只由一种物质组成,是纯净物,B不符合题意。二氧化碳只由一种物质组成,是纯净物;碘酒是由碘和酒精组成的混合物,C符合题意。无论是净化后的空气,还是受污染的空气,其主要成分均为氮气和氧气,都是混合物,D不符合题意。
11.D 【解题思路】 从试剂瓶取出的液体如果超出了所需用量,不能将多余的部分倒回原瓶,应放入指定的容器内,故A错误。不能用手直接接触药品,故B错误。猛力刷洗试管容易把试管打破,故C错误。
12.B 【解题思路】 红磷不足,无法完全消耗掉装置内的氧气,使测量结果不准确,A错误;若红磷熄灭后未待装置冷却,就打开弹簧夹,会使测定的结果偏小,B正确;红磷在空气中燃烧产生大量的白烟,而不是白雾,C错误;该实验测出的是氧气的体积,而不是质量,D错误。
13.B 【解题思路】 小敏提出取一段打磨好的铝条,用坩埚钳夹持,用酒精灯外焰加热。这属于设计实验的过程。
14.A 【解题思路】 仰视读数,导致读数偏小,实际液体体积偏大,则剩余液体的实际体积大于8 mL。故倒出的液体的实际体积小于10 mL。
15.B 【解题思路】 称取药品时,为避免药品污染或腐蚀托盘,药品不能直接放在天平的托盘上,应该放在纸上或烧杯中,A正确;称取指定质量的药品时,应先加砝码并移动游码,后加药品至天平平衡,B错误;称量时观察到指针停在分度盘中央或左右摆动幅度相等时,可认为天平已平衡,C正确;被测物体的质量不能超过天平的最大量程,D正确。
16.【参考答案】 (每空 2分)(1)用作粮食、瓜果的保护气(或用作灯泡填充气等)
(2)用作电池的电极
(3)用于制作烟花、照明弹等
17.【参考答案】 (每空1分)(1) (2) 45° (3) (4)0.1 (5)1~2
【解题思路】 (1)为了使酒精灯能正常燃烧,酒精灯内的酒精量一般在其容积的~之间。
(2)给试管中的液体加热时,为了防止液体沸腾喷出伤人,液体体积不能超过试管容积的,同时为了增加受热面积,试管与水平面约成45°角。
(3)为了方便加热,试管夹要夹在距试管口约处。
(4)托盘天平只能用于粗略称量,一般精确到 0.1 g。
(5)取用药品时,如果没有说明用量,一般应该取最少量,液体取1~2 mL,固体只需盖满试管底部即可。
18.【参考答案】 (1)镁+氧气氧化镁(2分)
Mg O2 MgO(1分)
(2)碳酸氢铵氨气+二氧化碳+水(2分)
(3)石蜡+氧气二氧化碳+水(2分)
(4)碱式碳酸铜氧化铜+水+二氧化碳(2分)
19.【参考答案】 (每空1分)(1)烧杯 (2)药匙 (3)试管夹 (4)量筒 胶头滴管 <
20.【参考答案】 (1)C、H、O(1分)
(2)白色或灰色晶体(1分)
(3)解决能源紧张问题(或减少对环境的污染等,其他答案合理即可,1分)
(4)防止甲烷泄漏(2分)
(5)甲烷+氧气二氧化碳+水(2分)
CH4 O2 CO2 H2O(1分)
21.【参考答案】 (除标注外,每空2分)(1)B (2)不能(1分) 蜡烛燃烧生成二氧化碳气体,集气瓶内压强变化不大,不能测出空气中氧气的含量
(3)【实验验证】①硬质玻璃管右端的气球更有利于气体流动,使氧气与铜粉充分接触,反应更彻底 ②反应前后注射器的读数
【反思交流】偏大(1分) 气球中含有气体,若不挤出会导致注射器中减少的气体体积偏大,从而导致计算的氧气体积分数偏大
【解题思路】 (1)因为氧气体积约占空气总体积的五分之一,因此瓶内气体体积应该减少五分之一,故选B。
(2)在此实验过程中不能用蜡烛代替红磷,理由是蜡烛燃烧生成二氧化碳气体,集气瓶内压强变化不大,不能测出空气中氧气的含量。
(3)【实验验证】①甲装置比乙装置更合理,理由是硬质玻璃管右端的气球更有利于气体流动,使氧气与铜粉充分接触,反应更彻底。②用甲装置测定氧气的体积分数,需要测定的实验数据是反应前后注射器的读数,两次读数差即为装置中氧气的体积。
【反思交流】气球中含有气体,若不挤出会导致注射器中减少的气体体积偏大,从而导致计算的氧气体积分数偏大。
22.【参考答案】 (除标注外,每空2分)【提出猜想】氧化镁和氮化镁
【实验探究】一(1分) 若烧杯底部有白色固体,有刺激性气味气体生成
【反思与交流】4∶1(1分) 氮气较稳定,难以与镁发生反应(或氧气的化学性质比氮气活泼)
沪教版九年级上册第5章 金属的冶炼与利用综合与测试课后练习题: 这是一份沪教版九年级上册第5章 金属的冶炼与利用综合与测试课后练习题,共13页。试卷主要包含了选择题,填空与简答题,实验与探究题,计算题等内容,欢迎下载使用。
化学九年级下册第6章 溶解现象综合与测试当堂达标检测题: 这是一份化学九年级下册第6章 溶解现象综合与测试当堂达标检测题,共16页。试卷主要包含了选择题,填空与简答题,实验与探究题,计算题等内容,欢迎下载使用。
初中化学第4章 认识化学变化综合与测试习题: 这是一份初中化学第4章 认识化学变化综合与测试习题,共13页。试卷主要包含了5 Ca—40,下列叙述正确的是等内容,欢迎下载使用。

