苏教版数学五年级下学期期末测试卷6
展开苏教版五年级(下)期末数学模拟试卷(16)
一、仔细读题,认真填空.(17%)
1.小刚买1支钢笔和2支毛笔,一共用去12元8角.1支钢笔的单价正好等于2支毛笔的价钱.1支钢笔是 元.
2.学校买来若干个足球.如果把这些足球平均分给8个班,余5只.如果把这些足球平均分给10个班,余7只.学校至少买来 只篮球?
3.盐水中有5克盐和100克水,那么盐占盐水的,如果再加5克盐,那么盐占盐水的.
4.一个分数的分子除以3,分母乘3后是.原来这个分数是.
5.的分子、分母同时加上 后,可约分成.
6.折线统计图不但可以表示数量的 ,而且能够清楚地表示数量 的情况.
7.一辆货车从甲地开往乙地,去时每小时行54千米,5小时到达,沿原路返回时只用了4小时.这辆货车往返一趟平均每小时行 千米.
8.有一个三角形,它的面积与直径是2米的圆的面积正好相等.已知三角形的底是31.4米,它的高是 厘米.
9.一张周长是12.56厘米的圆形纸片,刚好可以剪成一个最大的正方形,这个正方形的面积是 平方厘米.
10.有一张直径1米的圆桌,如果把桌子的上下两面都油漆一遍,油漆的面积有 平方米;如果用铝条包桌边,至少需 米长的铝条.(得数保留整数)
11.已知华氏温度=摄氏温度×1.8+32,那么当摄氏温度=15°C时,华氏温度是 °F;当华氏温度=68°F时,摄氏温度是 °C.
12.李菲家客厅长4.8米,宽4.2米,选用边长 分米的方砖铺地不需要切割.
二、仔细分辨,慎重判断.(10%)
13.一根绳,用去后还剩米,用去的和剩下的一样长. .(判断对错)
14.若是分母为18的最简真分数,则a可取的整数有三个. .(判断对错)
15.半圆是轴对称图形,对称轴无数条. .(判断对错)
16.大于,小于的分数单位只有2个. .(判断对错)
17.A是大于1的自然数,A和(A﹣1)的最大公因数是1 .(判断对错)
18.整数加法的交换律、结合律对分数加法不适用. . (判断对错)
19.分数加减混合运算的顺序,和整数加减法混合运算的运算顺序相同. . (判断对错)
20.半径2厘米的圆,它的周长和面积相等. (判断对错)
21.两端都在圆上的线段,直径最长. (判断对错)
22.两个数的最大公因数不可能比这两个数大 .(判断对错)
三、认真读题,细心选择.(12%)
23.园林工人在长60米的公路两边每隔5米栽一棵树(首尾都栽),现在要改成每隔4米栽一棵树,那么不用移动的树有( )棵.
A.4 B.6 C.8
24.下面的式子中,( )是方程.
A.45÷9=5 B.4y=2 C.x+8<15 D.x+8
25.圆的半径由3厘米增加到4厘米,圆的面积增加了( )平方厘米.
A.3.14 B.6.28 C.12.56 D.21.98
26.甲、乙两根绳子一样长,甲绳剪去,乙绳剪去米.剩下的绳子( )
A.甲比乙短 B.乙比甲短 C.一样长 D.不能确定
27.如果2x+1=4,那么3x+1=( )
A.5 B.5.5 C.6
28.从419中至少减去( )才是3的倍数.
A.3 B.5 C.2 D.1
四、细心审题,精确计算.(37%)
29.
直接写出得数.
+=
﹣=
﹣=
﹣=
﹣=
+=
++=
1﹣﹣=
++=
﹣+=
30.
解方程.
x+2.8=7.2
x÷2.8=5
5.4x+6.6x=7.2
2x﹣3.5+4.5=12
x﹣=
x+=
2x﹣=
x﹣(+)=.
31.能简算的要简便计算.
6﹣﹣
﹣+﹣
﹣(﹣)
﹣(+)﹣.
32.文字题
(1)减去与的和,差是多少?
(2)减去,再减去,结果是多少?
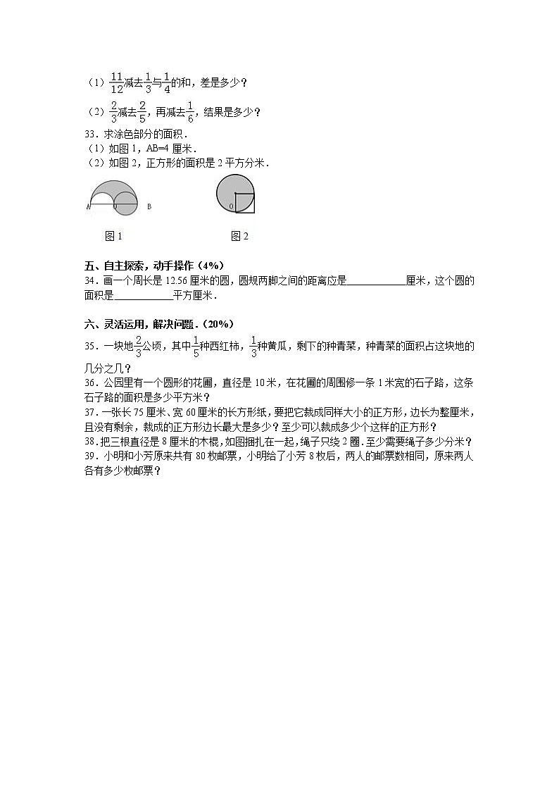
33.求涂色部分的面积.
(1)如图1,AB=4厘米.
(2)如图2,正方形的面积是2平方分米.
五、自主探索,动手操作(4%)
34.画一个周长是12.56厘米的圆,圆规两脚之间的距离应是 厘米,这个圆的面积是 平方厘米.
六、灵活运用,解决问题.(20%)
35.一块地公顷,其中种西红柿,种黄瓜,剩下的种青菜,种青菜的面积占这块地的几分之几?
36.公园里有一个圆形的花圃,直径是10米,在花圃的周围修一条1米宽的石子路,这条石子路的面积是多少平方米?
37.一张长75厘米、宽60厘米的长方形纸,要把它裁成同样大小的正方形,边长为整厘米,且没有剩余,裁成的正方形边长最大是多少?至少可以裁成多少个这样的正方形?
38.把三根直径是8厘米的木棍,如图捆扎在一起,绳子只绕2圈.至少需要绳子多少分米?
39.小明和小芳原来共有80枚邮票,小明给了小芳8枚后,两人的邮票数相同,原来两人各有多少枚邮票?
苏教版五年级(下)期末数学模拟试卷(16)
参考答案与试题解析
一、仔细读题,认真填空.(17%)
1.小刚买1支钢笔和2支毛笔,一共用去12元8角.1支钢笔的单价正好等于2支毛笔的价钱.1支钢笔是 6.4 元.
【考点】简单的等量代换问题.
【分析】因为,1支钢笔和2支毛笔共24元,1只钢笔的价钱等于2支毛笔的价钱,所以,2支钢笔的价钱等于12元8角.用总钱数除以2即可.
【解答】解:12元8角=12.8元,
12.8÷2=6.4(元),
答:1支钢笔是6.4元.
故答案为:6.4.
2.学校买来若干个足球.如果把这些足球平均分给8个班,余5只.如果把这些足球平均分给10个班,余7只.学校至少买来 37 只篮球?
【考点】公因数和公倍数应用题.
【分析】即8、10的公倍数,如果把这些足球平均分给8个班,余5只.如果把这些足球平均分给10个班,余7只,也可以理解为如果把这些足球平均分给8个班,少3只.如果把这些足球平均分给10个班,少3只,即求8和10的最小公倍数少3,先求出8、10的最小公倍数,然后减去3,然后进一步解答即可.
【解答】解:8=2×2×2,10=2×5,
8、10的最小公倍数是2×2×2×5=40,
则买来篮球:40﹣3=37(只)
答:学校至少买来37只篮球.
故答案为:37.
3.盐水中有5克盐和100克水,那么盐占盐水的,如果再加5克盐,那么盐占盐水的.
【考点】分数的意义、读写及分类.
【分析】①先用原来盐的重量加上水的重量求出原来盐水的重量,再用原来盐的重量除以原来盐水的重量就是第一问的得数;
②先依据现在盐的重量=原来盐的重量+再加盐重量,求出现在盐的重量,最后用盐的重量除以现在盐水重量即可解答.
【解答】解:5÷
=5÷105
=
(5+5)÷(5+100+5)
=10÷110
=
答:盐占盐水的,盐占盐水的.
故答案为:.
4.一个分数的分子除以3,分母乘3后是.原来这个分数是.
【考点】约分和通分.
【分析】首先根据题意,可得一个分数的分子除以3,分母乘3后,这个分数缩小9(3×3=9)倍;然后用乘9,求出原来这个分数是多少即可.
【解答】解:×(3×3)
=×9
=
答:原来这个分数是.
故答案为:
5.的分子、分母同时加上 4 后,可约分成.
【考点】约分和通分.
【分析】根据题意,设的分子和分母同时加上x,可以化简为,由此可得方程: =,求出x的值即可.
【解答】解:设的分子和分母同时加上x,可以化简为,
由此可得方程:
=
11+x=3(1+x)
11+x=3+3x
x=4
故答案为:4.
6.折线统计图不但可以表示数量的 多少 ,而且能够清楚地表示数量 增减变化 的情况.
【考点】统计图的特点.
【分析】首先要清楚每一种统计图的特点:条形统计图能很容易看出数量的多少;折线统计图不仅容易看出数量的多少,而且能反映数量的增减变化情况;扇形统计图能反映部分与整体的关系;据此判断即可.
【解答】解:根据统计图的特点可知,
折线统计图不但可以表示数量的多少,而且能够清楚地表示数量增减变化的情况.
故答案为:多少,增减变化.
7.一辆货车从甲地开往乙地,去时每小时行54千米,5小时到达,沿原路返回时只用了4小时.这辆货车往返一趟平均每小时行 60 千米.
【考点】简单的行程问题.
【分析】首先根据速度×时间=路程,用这辆货车去时的速度乘用的时间,求出两地之间的距离是多少;然后根据路程÷时间=速度,用两地之间的距离的2倍除以这辆货车往返用的时间,求出这辆货车往返一趟平均每小时行多少千米即可.
【解答】解:54×5×2÷(5+4)
=270×2÷9
=540÷9
=60(千米)
答:这辆货车往返一趟平均每小时行60千米.
故答案为:60.
8.有一个三角形,它的面积与直径是2米的圆的面积正好相等.已知三角形的底是31.4米,它的高是 200 厘米.
【考点】圆、圆环的面积;三角形的周长和面积.
【分析】先依据圆的面积公式S=πr2求出圆的面积,也就等于知道了三角形的面积,进而利用三角形的面积公式S=ab÷h即可求解.
【解答】解:3.14×(2÷2)2×2÷31.4
=3.14×2÷31.4
=6.28÷31.4
=2(米)
2米=200厘米
答:这条底边上的高是200厘米.
故答案为:200.
9.一张周长是12.56厘米的圆形纸片,刚好可以剪成一个最大的正方形,这个正方形的面积是 8 平方厘米.
【考点】长方形、正方形的面积.
【分析】先根据圆的周长公式c=2πr,已知周长是12.56厘米,求出圆的半径为12.56÷2÷3.14=2厘米,然后以任意点为圆心,以2厘米为半径画圆即可;在圆内画一个最大的正方形,只要画出圆的两条互相垂直的直径,顺次连接直径与圆的四个交点即可;这个最大正方形的面积就等于4个直角边为2厘米的等腰直角三角形的面积,据此可以求出正方形的面积.
【解答】解:圆的半径为:12.56÷2÷3.14=2(厘米),
由分析画图如下:
正方形的面积为:2×2÷2×4=8(平方厘米),
答:这个正方形的面积是8平方厘米.
故答案为:8.
10.有一张直径1米的圆桌,如果把桌子的上下两面都油漆一遍,油漆的面积有 1.57 平方米;如果用铝条包桌边,至少需 4 米长的铝条.(得数保留整数)
【考点】圆、圆环的面积;圆、圆环的周长.
【分析】根据圆的面积公式:s=πr2,求出圆桌的面积,再乘2求出油漆的面积;根据圆的周长公式:c=πd,把数据代入公式求出圆桌的周长,即铝条的长度.
【解答】解:3.14×(1÷2)2×2
=3.14×0.25×2
=1.57(平方米)
3.14×1≈4(米)
答:油漆的面积有1.57平方米;如果用铝条包桌边,至少需4米长的铝条.
故答案为:1.57,4.
11.已知华氏温度=摄氏温度×1.8+32,那么当摄氏温度=15°C时,华氏温度是 59 °F;当华氏温度=68°F时,摄氏温度是 20 °C.
【考点】含字母式子的求值.
【分析】首先根据华氏温度=摄氏温度×1.8+32,把摄氏温度=15°C代入算式,求出华氏温度是多少即可;然后令华氏温度=68°F,求出摄氏温度是多少即可.
【解答】解:当摄氏温度=15°C时,
华氏温度=15×1.8+32
=27+2
=59(°F)
当华氏温度=68°F时,
摄氏温度=(68﹣32)÷1.8
=36÷1.8
=20(°C)
故答案为:59、20.
12.李菲家客厅长4.8米,宽4.2米,选用边长 6 分米的方砖铺地不需要切割.
【考点】公因数和公倍数应用题.
【分析】求选用边长多少分米的方砖铺地不需要切割,把米化为分米,即求48和42最大公因数,先把48和42进行分解质因数,这两个数的公有质因数的连乘积是这两个数的最大公约数;由此解答即可.
【解答】解:4.2米=42分米,
4.8米=48分米,
42=2×3×7,
48=2×2×2×2×3,
所以42和48的最大公因数为:2×3=6
答:选用边长6分米的方砖铺地不需要切割;
故答案为:6.
二、仔细分辨,慎重判断.(10%)
13.一根绳,用去后还剩米,用去的和剩下的一样长. × .(判断对错)
【考点】分数大小的比较.
【分析】把这根绳子的全长看作单位“1”,用去了全长的,则剩下全长的(1﹣),进而根据题意,进行比较即可.
【解答】解:用去了全长的,还剩下全长的1﹣=,
>;
所以用去的长.
故答案为:×.
14.若是分母为18的最简真分数,则a可取的整数有三个. × .(判断对错)
【考点】用字母表示数.
【分析】最简真分数的意义:分子分母是互质数并且分子小于分母的分数就是最简真分数,据此可知a+5<18,并且a+5和18互质,据此分析解答.
【解答】解:若是分母为18的最简真分数,
则a+5<18,并且a+5和18互质,
由a+5<18,可知a<18﹣5,即a<13,
a+5与18互质的有:
a+5=1,a+5=5,a+5=7、a+5=11、a+5=13、a+5=17,
即a为:1﹣5=﹣4,5﹣5=0,7﹣5=2,11﹣5=6,13﹣5=8,17﹣5=12,
所以当a为﹣4、0、2、6、8、12时,是分母为18的最简真分数,共有6个;
故答案为:×.
15.半圆是轴对称图形,对称轴无数条. × .(判断对错)
【考点】轴对称图形的辨识.
【分析】依据轴对称图形的概念,即在平面内,如果一个图形沿一条直线折叠,直线两旁的部分能够完全重合,这样的图形叫做轴对称图形,据此即可进行选择.
【解答】解:半圆是轴对称图形,对称轴有1条,故原题说法错误;
故答案为:×.
16.大于,小于的分数单位只有2个. × .(判断对错)
【考点】分数大小的比较.
【分析】首先根据同分子分数大小比较的方法,可得大于,小于的分子是1的分数有、,分数单位有2个:、;然后根据分数的基本性质,可得=, =,大于,小于的分母是10的分数有、,分数单位有1个:;再根据分数的基本性质,大于,小于的分数单位还有、、…,所以大于,小于的分数单位有无数个,据此判断即可.
【解答】解:大于,小于的分子是1的分数有、,分数单位有2个:、;
因为=, =,
所以大于,小于的分母是10的分数有、,分数单位有1个:;
根据分数的基本性质,大于,小于的分数单位还有、、…,
所以大于,小于的分数单位有无数个,
所以题中说法不正确.
故答案为:×.
17.A是大于1的自然数,A和(A﹣1)的最大公因数是1 √ .(判断对错)
【考点】求几个数的最大公因数的方法.
【分析】A是大于1的自然数,那么A和(A﹣1)是相邻的两个自然数,因为两个连续自然数(大于0)互质,所以它们的最大公因数一定是1,因此得解.
【解答】解:A是大于1的自然数,A和(A﹣1)是互质数,所以它们的最大公因数是1.
所以A是大于1的自然数,A和(A﹣1)的最大公因数是1说法正确.
故答案为:√.
18.整数加法的交换律、结合律对分数加法不适用. × . (判断对错)
【考点】运算定律与简便运算.
【分析】加法的交换律是:两个加数相加,交换加数的位置,和不变;加法的结合律是:三个数相加,先把前两个数相加,再加另一个加数;或者先把后两个数相加,再加另一个加数,和不变.
【解答】解:根据加法的交换律、结合律的概念可知:整数加法的交换律、结合律可以推广到分数加法,
所以原说法错误;
故答案为:×.
19.分数加减混合运算的顺序,和整数加减法混合运算的运算顺序相同. √ . (判断对错)
【考点】分数的加法和减法.
【分析】按照整数、分数的四则混合运算的运算顺序直接判断即可.
【解答】解:分数和整数四则混合运算的顺序相同,都是:
1、如果是同一级运算,一般按从左往右依次进行计算;
2、如果既有加减、又有乘除法,先算乘除法、再算加减;
3、如果有括号,先算括号里面的.
故答案为:√.
20.半径2厘米的圆,它的周长和面积相等. × (判断对错)
【考点】圆、圆环的周长;圆、圆环的面积.
【分析】首先要明确周长与面积的概念,围成圆的曲线长叫做圆的周长;圆形的面积就是圆周所围成的平面的大小;圆的周长公式是:c=2πr,圆的面积公式是:s=πr2,由此解答..
【解答】解:周长:2×3.14×2=12.56(厘米);
面积:3.14×22
=3.14×4
=12.56(平方厘米);
答:圆的周长是12.56厘米,面积是12.56平方厘米.
因为周长和面积不是同类量,所以它们无法进行比较.
所以题干说法错误.
故答案为:×.
21.两端都在圆上的线段,直径最长. √ (判断对错)
【考点】圆的认识与圆周率.
【分析】根据两端都在圆上,可以画图进行观察,通过观察可以对以上说法进行判断.
【解答】解:由题意可作图如下:
通过观察可知,两端都在圆上的所有线段中,直径是最长的一条.
故答案为:√.
22.两个数的最大公因数不可能比这两个数大 √ .(判断对错)
【考点】因数、公因数和最大公因数.
【分析】根据“当两个数成倍数关系时,较大的那个数是这两个数的最小公倍数,较小的那个数是这两个数的最大公因数;进行解答即可.
【解答】解:如果这两个数成倍数关系,如6和12,这两个数的最大公因数是6,12>6,但6=6,即这两个数不都比6大;
所以两个数的最大公因数不可能比这两个数大是正确的.
故答案为:√.
三、认真读题,细心选择.(12%)
23.园林工人在长60米的公路两边每隔5米栽一棵树(首尾都栽),现在要改成每隔4米栽一棵树,那么不用移动的树有( )棵.
A.4 B.6 C.8
【考点】公因数和公倍数应用题.
【分析】不用移栽的树应是4和5的公倍数,用60除以4和5的公倍数,再加上1,就是一侧不用移栽树的棵数再乘2,即可得不用移栽的树.据此解答.
【解答】解:因为5和4的最小公倍数是5×4=20,
所以,60÷20+1
=3+1
=4(棵),
4×2=8(棵),
答:不用移动的树有8棵;
故选:C.
24.下面的式子中,( )是方程.
A.45÷9=5 B.4y=2 C.x+8<15 D.x+8
【考点】方程的意义.
【分析】依据方程的意义,即含有未知数的等式,即可作答.
【解答】解:因为含有未知数的等式才是方程,
所以符合条件的只有B,
故选:B.
25.圆的半径由3厘米增加到4厘米,圆的面积增加了( )平方厘米.
A.3.14 B.6.28 C.12.56 D.21.98
【考点】圆、圆环的面积.
【分析】由题意知,圆的半径由3厘米增加到4厘米,则大圆的半径为4厘米,要求增加的面积,就是求圆环的面积,利用公式S圆环=π(R2﹣r2)解答即可.
【解答】解:3.14×(42﹣32),
=3.14×7,
=21.98(平方厘米);
答:圆的面积增加了21.98平方厘米.
故选:D.
26.甲、乙两根绳子一样长,甲绳剪去,乙绳剪去米.剩下的绳子( )
A.甲比乙短 B.乙比甲短 C.一样长 D.不能确定
【考点】分数的意义、读写及分类;分数大小的比较.
【分析】由于不知道两绳的具体长度,所以无法确定甲绳的是多少米及乙绳剪去米后还剩多少米,所以无法比较.
【解答】解:由于不知道两绳的具体长度,甲绳剪去,乙绳剪去米后,所以无法知道两根绳子具体还剩多少.
如两根绳子都长1米:甲剩1﹣1×=(米),乙剩1﹣=(米),同样多;
如两根绳子都长2米:甲剩2﹣2×=1(米),乙剩2﹣=1(米),乙剩的多;
如两根绳子都长0.8米,甲剩0.8﹣0.8×=0.4(米),乙剩0.8﹣=0.3(米),甲剩的多.
所以无法比较.
故选:D.
27.如果2x+1=4,那么3x+1=( )
A.5 B.5.5 C.6
【考点】方程的解和解方程.
【分析】首先根据等式的性质,两边同时减去1,然后两边再同时除以2,求出方程2x+1=4的解,然后代入3x+1,求出3x+1的值即可.
【解答】解:2x+1=4
2x+1﹣1=4﹣1
2x=3
2x÷2=3÷2
x=1.5
所以3x+1
=3×1.5+1
=4.5+1
=5.5
故选:B.
28.从419中至少减去( )才是3的倍数.
A.3 B.5 C.2 D.1
【考点】2、3、5的倍数特征.
【分析】一个数的各个数位上的数的和能被3整除,这个数就能被3整除,据此解答.
【解答】解:4+1+9=14
14﹣2=12
所以从419中至少减去2是3的倍数.
故选:C.
四、细心审题,精确计算.(37%)
29.
直接写出得数.
+=
﹣=
﹣=
﹣=
﹣=
+=
++=
1﹣﹣=
++=
﹣+=
【考点】分数的加法和减法.
【分析】根据分数加减法的计算方法进行计算即可.
【解答】解:
+=
﹣=
﹣=1
﹣=
﹣=
+=
++=1
1﹣﹣=
++=1
﹣+=
30.
解方程.
x+2.8=7.2
x÷2.8=5
5.4x+6.6x=7.2
2x﹣3.5+4.5=12
x﹣=
x+=
2x﹣=
x﹣(+)=.
【考点】方程的解和解方程.
【分析】(1)根据等式的性质,两边同时减去2.8即可.
(2)根据等式的性质,两边同时乘2.8即可.
(3)首先化简,然后根据等式的性质,两边同时除以12即可.
(4)首先根据等式的性质,两边同时减去1,然后两边再同时除以2即可.
(5)根据等式的性质,两边同时加上即可.
(6)根据等式的性质,两边同时减去即可.
(7)首先根据等式的性质,两边同时加上,然后两边再同时除以2即可.
(8)根据等式的性质,两边同时加上即可.
【解答】解:(1)x+2.8=7.2
x+2.8﹣2.8=7.2﹣2.8
x=4.4
(2)x÷2.8=5
x÷2.8×2.8=5×2.8
x=14
(3)5.4x+6.6x=7.2
12x=7.2
12x÷12=7.2÷12
x=0.6
(4)2x﹣3.5+4.5=12
2x+1﹣1=12﹣1
2x=11
2x÷2=11÷2
x=5.5
(5)x﹣=
x﹣+=
x=1
(6)x+=
x+﹣=﹣
x=
(7)2x﹣=
2x﹣=
2x=1
2x÷2=1÷2
x=
(8)x﹣(+)=
x﹣+=
x=1
31.能简算的要简便计算.
6﹣﹣
﹣+﹣
﹣(﹣)
﹣(+)﹣.
【考点】分数的简便计算.
【分析】①6﹣﹣,运用减法的运算性质简算;
②﹣+﹣,运用加、减法的运算性质简算;
③﹣(﹣),运用减法的运算性质简算;
④﹣(+)﹣,运用减法的运算性质简算.
【解答】解:①6﹣﹣
=6
=6﹣1
=5;
②﹣+﹣
=()
=1﹣1
=0;
③﹣(﹣)
=
=
=;
④﹣(+)﹣
=
=1﹣1
=0.
32.文字题
(1)减去与的和,差是多少?
(2)减去,再减去,结果是多少?
【考点】分数的四则混合运算.
【分析】(1)首先用加上,求出它们的和是多少;然后用减去所得的和,求出差是多少即可;
(2)首先用减去,求出差是多少;然后用所得的差再减去,求出结果是多少即可.
【解答】解:(1)﹣(+)
=﹣
=
答:差是.
(2)﹣﹣
=
=
=
答:结果是.
33.求涂色部分的面积.
(1)如图1,AB=4厘米.
(2)如图2,正方形的面积是2平方分米.
【考点】组合图形的面积.
【分析】(1)利用面积割补法,可知涂色部分的面积就等于直径为4厘米的半圆的面积,利用圆的面积公式即可解决;
(2)由图可知,涂色部分是一个半径为正方形边长的圆,设正方形边长为a分米,由面积为2平方分米,可得a2=2;而圆面积=πa2,因此把a2的值代入即可解决.
【解答】解:(1)3.14×(4÷2)2÷2
=3.14×4÷2
=6.28(平方厘米);
答:图1中涂色部分的面积是6.28平方厘米.
(2)设正方形边长为a分米,由题意得:a2=2,
涂色部分的面积为:3.14×a2
=3.14×2
=6.28(平方分米);
答:图2中涂色部分的面积是6.28平方分米.
五、自主探索,动手操作(4%)
34.画一个周长是12.56厘米的圆,圆规两脚之间的距离应是 2 厘米,这个圆的面积是 12.56 平方厘米.
【考点】圆、圆环的周长;圆、圆环的面积.
【分析】(1)根据圆的周长公式,C=2πr,得出r=C÷π÷2,将周长12.56厘米代入,由此即可求出圆的半径,即圆规两脚之间的距离;
(2)根据圆的面积公式,S=πr2,将(1)求出的半径代入,即可求出圆的面积.
【解答】解:(1)12.56÷3.14÷2=2(厘米),
(2)3.14×2×2,
=3.14×4,
=12.56(平方厘米),
答:圆规两脚之间的距离应是2厘米,这个圆的面积是12.56平方厘米;
故答案为:2;12.56.
六、灵活运用,解决问题.(20%)
35.一块地公顷,其中种西红柿,种黄瓜,剩下的种青菜,种青菜的面积占这块地的几分之几?
【考点】分数加减法应用题.
【分析】把这块地的总量看成单位“1”,用总量减去种西红柿的地占总量的分数,再减去种黄瓜的地占总量的分数,就是种青菜的地是总量的几分之几.
【解答】解:1﹣,
=﹣,
=;
答:种青菜的面积占这块地的.
36.公园里有一个圆形的花圃,直径是10米,在花圃的周围修一条1米宽的石子路,这条石子路的面积是多少平方米?
【考点】圆、圆环的周长.
【分析】先求出外圆的半径,再根据圆环的面积公式可得这条石子路的面积.
【解答】解:10÷2=5(米),
5+1=6(米).
3.14×(62﹣52)
=3.14×11,
=34.54(平方米);
答:这条石子路的面积是34.54平方米.
37.一张长75厘米、宽60厘米的长方形纸,要把它裁成同样大小的正方形,边长为整厘米,且没有剩余,裁成的正方形边长最大是多少?至少可以裁成多少个这样的正方形?
【考点】求几个数的最小公倍数的方法;长方形、正方形的面积.
【分析】根据题意,裁成的正方形边长最大是多少,是求75和60的最大公因数,求至少可以裁成多少个这样的正方形,用这张纸的面积除以正方形面积.由此解答即可.
【解答】解:75和60的最大公因数是15,;
75×60÷(15×15)
=4500÷225
=20(个);
答:裁成的正方形边长最大是15厘米,至少可以裁成20个这样的正方形.
38.把三根直径是8厘米的木棍,如图捆扎在一起,绳子只绕2圈.至少需要绳子多少分米?
【考点】有关圆的应用题.
【分析】如图所示,绳子的长度等于1个圆的周长再加3个直径,木棍的直径已知,从而可以求出绳子的长度.
【解答】解:3.14×8+8×3
=25.12+24
=49.12(分米)
答:至少需要绳子49.12分米.
39.小明和小芳原来共有80枚邮票,小明给了小芳8枚后,两人的邮票数相同,原来两人各有多少枚邮票?
【考点】整数、小数复合应用题.
【分析】根据题意,可设小明有x张邮票,那小芳则有80﹣x张,小明的邮票减去8等于小芳的邮票加上8,列方程解答比较简便.
【解答】解:设小明的邮票有x张,那么小芳的邮票有80﹣x张,
x﹣8=80﹣x+8
x+x=80+8+8
2x=96
x=48
80﹣48=32(张),
答:小明的邮票有48张,小芳的邮票有32张.
苏教版数学五年级下学期期中测试卷6(含答案): 这是一份苏教版数学五年级下学期期中测试卷6(含答案),共21页。试卷主要包含了计算.34%,填空.21%,选择.5%,运用与操作.10%,列方程解决问题.30%,附加题.10%等内容,欢迎下载使用。
苏教版数学五年级下学期期末测试卷9: 这是一份苏教版数学五年级下学期期末测试卷9,共211页。试卷主要包含了填空,解方程,计算,操作与计算,解决实际问题等内容,欢迎下载使用。
苏教版数学五年级下学期期末测试卷12: 这是一份苏教版数学五年级下学期期末测试卷12,共211页。试卷主要包含了填空,选择,计算.,操作与计算,解决实际问题等内容,欢迎下载使用。

