


化学九年级下册课题 2 金属的化学性质课后作业题
展开课题2 金属的化学性质
第1课时 金属与氧气、稀酸的反应
1.不同种金属与氧气反应的现象不尽相同,即使同种金属在空气中和在纯氧中燃烧的现象也有明显的不同。
2.根据金属与氧气反应的条件和反应的剧烈程度,可判断金属的活动性强弱。条件一般分为常温、加热(或点燃)、高温等。反应的条件越容易说明金属的活动性越强。
3.并不是所有的金属都能与稀酸反应生成氢气,只有镁、铝、铁等较活泼金属能与酸反应放出氢气。
4.置换反应的特点是“一换一”。一种单质从一种化合物中置换出另一种单质。可简单表示为:A+BC===B+AC。
1.铝耐腐蚀是因为铝与氧气反应时,生成一层致密的氧化铝保护膜,而不是铝的化学性质不活泼。
2.铁与稀盐酸、稀硫酸反应时生成氯化亚铁(FeCl2)、硫酸亚铁(FeSO4),溶液呈浅绿色。
等质量金属与足量的酸反应的图像分析:
(1)金属越活泼,图示反应物的曲线越陡,如Mg线比Zn线陡,Zn线比Fe线陡。
(2)当金属在化合物中化合价相同时,金属的相对原子质量越小,与酸反应产生的氢气越多,曲线的拐点越高。可简单概括为:越陡越活,越高越小。
(3)不等价金属与酸完全反应可用下式计算氢气质量:m(H2)=。
知识点一 金属和氧气反应
1.(1)铝抗腐蚀性好的原因为 。
(2)镁、铝在常温下就能与氧气反应,其化学方程式分别为__________________、
。
(3)铜丝在氧气中加热的化学方程式为________________________。
(4)“真金不怕火炼”说明金 。
知识点二 金属和稀盐酸、稀硫酸反应
2.镁、铁、锌分别与稀盐酸、稀硫酸反应的化学方程式为 ___________________________________、_________________________________、
__________________________________ 、________________________________、__________________________________、_________________________________。
知识点三 置换反应
3.由______________________________________________的反应,叫做置换反应。
1.(济宁中考)黄金是一种贵重金属,它不仅被视为美好和富有的象征,而且还以其特有的价值造福于人类。常言说:“真金不怕火炼”主要是指金的( )
A.熔点高 B.延展性好 C.有金属光泽 D.化学性质稳定
2.下列物质在氧气中燃烧,能生成黑色固体的一组是( )
①Mg ②Al ③Fe ④P ⑤Cu ⑥C
A.①④⑥ B.②③⑥ C.③⑤⑥ D.③⑤
3.下列关于金属与氧气反应的说法正确的是( )
A.红热的铁丝在空气中能燃烧
B.各种金属在常温下都能与氧气反应
C.根据金属与氧气反应的难易程度,可以初步比较一些金属的活动性
D.在较高温度下能与氧气反应的金属,在常温下也能与氧气反应
4.下列反应中,不属于置换反应的是( )
A.Cl2+2NaBr===2NaCl+Br2
B.2Mg+CO2===2MgO+C
C.2Na+2H2O===2NaOH+H2↑
D.2Na2O2+2H2O===4NaOH+O2↑
5.将几粒锌粒浸入到稀硫酸中,下列叙述中正确的是( )
①锌粒表面产生气泡 ②不会发生反应 ③锌粒的质量减轻 ④液体的质量减轻
A.①③ B.①④ C.② D.①③④
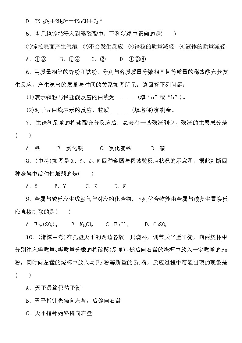
6.用质量相等的锌粉和铁粉,分别与溶质质量分数相同且等质量的稀盐酸充分发生反应,产生氢气的质量与时间的关系如图所示。请回答下列问题:
(1)表示锌粉与稀盐酸反应的曲线为________(填“a”或“b”)。
(2)对于a曲线表示的反应,物质________(填名称)有剩余。
7.生铁和足量的稀盐酸充分反应后,总会有一些残渣剩余,残渣的主要成分是( )
A.铁 B.氯化铁 C.氯化亚铁 D.碳
8.(中考)如图是X、Y、Z、W四种金属与稀盐酸反应状况的示意图,据此判断四种金属中活动性最弱的是( )
A.X B.Y C.Z D.W
9.金属与酸反应生成氢气与对应的化合物,下列化合物能由金属与酸发生置换反应直接制取的是( )
A.Fe2(SO4)3 B.MgCl2 C.FeCl3 D.CuSO4
10.(湘潭中考)在托盘天平的两边各放一只烧杯,调节天平至平衡,向两烧杯中分别注入等质量、等质量分数的稀硫酸(足量),然后向右盘的烧杯中放入一定质量的Fe粉,同时向左盘的烧杯中放入与Fe粉等质量的Zn粉,反应过程中可能出现的现象是( )
A.天平最终仍然平衡
B.天平指针先偏向左盘,后偏向右盘
C.天平指针始终偏向右盘
D.天平指针先偏向右盘,后偏向左盘
11.(中考)将相同状态的铁和镁分别与相同质量分数、足量的稀盐酸反应,产生氢气的质量与反应时间的关系如图所示,下列说法正确的是( )
A.铁和镁的质量相同
B.甲是铁,乙是镁
C.铁和镁完全反应所消耗的稀盐酸质量相同
D.反应后溶液的质量均减少
12.(中考)非物质文化遗产“芜湖铁画”(镀金)含金、铁(其他成分忽略不计)。某同学取一定质量的铁画边角料加入足量稀盐酸,充分反应后,放出0.3 g H2,剩余固体质量为0.1 g。
(1)求样品中铁的质量。
(2)求样品中金的质量分数。
第2课时 金属的活动性顺序
1.金属的活动性顺序由强到弱为:
K Ca Na Mg Al Zn Fe Sn Pb (H) Cu Hg Ag Pt Au
可五个一组谐音巧记为:甲爱那美女,心铁系前程,统供一百斤。
2.利用金属活动性顺序可以判断两类置换反应的发生与否。
(1)金属与酸反应应具备的条件:①金属的位置:在金属活动性顺序中,金属的位置要在氢(H)的前面,即“氢前可换氢”。②酸要用无氧化性的酸,如盐酸、稀硫酸等。
(2)金属与金属化合物溶液反应的条件:①金属的位置:只有排在前面的金属才能置换排在它后面的金属,即“前金换后金”。②金属化合物必须能够溶于水中。
当两种或多种金属化合物在溶液中同时存在时,最不活泼的金属先从溶液中被置换出来;当两种或多种金属与一种金属化合物溶液同时混合时,最活泼的金属先发生置换反应。即金属活动性相差越大,置换反应越易发生。
探究金属活动性顺序的方法:
判断依据 | 实验设计 | 判断方法 |
金属能否与酸反应 | 将金属放入相同浓度的酸溶液中 | 能反应则金属位于金属活动性顺序中氢前;不能反应则位于氢后 |
金属与酸溶液反应速率的大小 | 取相同质量的金属放入到相同浓度的酸溶液中 | 反应速率大的金属更活泼 |
金属与另一金属的盐溶液能否反应 | 将金属放入到另一种金属的盐溶液中 | 若A能置换B,则A的活动性比B的强;若不能置换,则B的活动性比A的强 |
知识点一 金属与金属化合物溶液的反应
1.金属与金属化合物溶液的反应:铁钉放在硫酸铜溶液中时,铁钉表面有________物质析出,溶液由蓝色变为________色,反应的化学方程式为____________________。若铝丝具有和铁钉相似的性质,则铝丝放在硫酸铜溶液中反应的化学方程式为__________________________,以上反应的反应类型是________。
知识点二 金属的活动性顺序
2.在金属活动性顺序里:
(1)金属的位置越靠________,它的活动性就越________;
(2)位于________的金属能置换出盐酸、稀硫酸中的________;
(3)位于________的金属能把位于________的金属从它们的__________中置换出来。
1.下列金属活动性最强的是( )
A.Cu B.Zn C.Fe D.Mg
2.下列金属能与硫酸亚铁溶液反应的是( )
A.锌 B.银 C.铜 D.铅
3.(中考)将铁丝、铜丝分别伸入盛有同种试剂的两支试管中,下列试剂能迅速比较出铁、铜金属活动性强弱的是( )
A.蒸馏水 B.稀硫酸 C.硫酸钠溶液 D.氢氧化钠溶液
4.(中考)硬铝的组成金属有铝、镁、铜、锰等。已知:锰丝放入稀硫酸中,有气泡产生;锰丝放入硫酸铝溶液中,表面没有金属析出。结合我们所学的金属在溶液中的活动性顺序,下列有关金属的活动性强弱判断错误的是( )
A.Mn强于Cu B.Al强于Mn C.Mg强于Al D.Mn强于Mg
5.(中考)有X、Y、Z三种金属,Z在常温下就能与氧气反应,X、Y在常温下几乎不与氧气反应;如果把X和Y分别放入稀盐酸中,X溶解并产生气泡,Y不反应,根据以上实验事实判断X、Y、Z三种金属的活动性由强到弱的顺序正确的是( )
A.X、Z、Y B.Z、X、Y C.Z、Y、X D.X、Y、Z
6.在盛有硝酸银溶液的试管里,浸入一根洁净的铜丝,过一会儿取出,可观察到的现象为___________________,其反应的化学方程式为____________________,反应类型为___________。
7.有X、Y、Z三种金属,把Y投入X(NO3)2溶液中,Y表面有X析出,若分别将X、Z投入稀硫酸中,X表面有气泡冒出,Z无变化,则X、Y、Z三种金属的活动性由强到弱的顺序是( )
A.Z>Y>X B.Y>X>Z C.X>Y>Z D.X>Z>Y
8.往AgNO3和Cu(NO3)2的混合溶液中加入一定量的铁粉,充分反应后过滤,向滤渣中加入稀盐酸,有无色气体产生。根据上述现象分析,你认为下面结论错误的是( )
A.滤渣中一定有Fe粉 B.滤渣中一定有Cu粉
C.滤液中一定有Fe2+ D.滤液中一定有Ag+、Cu2+
9.(中考)把X、Y两种金属分别放入另外两种金属Z、M的盐溶液中,实验结果如下表,其中“/”表示金属与盐不反应,“√”表示金属与盐能反应。
溶液金属 | Z的盐溶液 | M的盐溶液 |
X | / | √ |
Y | / | / |
上述四种金属活动性由强到弱的顺序是( )
A.Z、M、X、Y B.M、X、Z、Y C.Z、X、M、Y D.Z、Y、X、M
10.(中考B卷)钛铁合金是生产链条钢、锚链钢等的重要原料。如果要比较钛(Ti)和铁的金属活动性顺序,以下方法不能达到目的的是( )
A.查阅初中化学课本上的金属活动顺序表
B.利用金属钛和FeCl2溶液进行实验
C.利用金属铁和TiSO4溶液进行实验
D.利用金属钛、金属铁与稀硫酸进行实验
11.某同学为探究镁、锌、铜、银的活动性顺序,设计如下实验流程:依据该流程设计,下面对物质①、②的选择合理的是( )
A.①稀硫酸 ②硫酸铜 B.①稀盐酸 ②硫酸锌
C.①稀盐酸 ②硫酸亚铁 D.①稀硫酸 ②氯化镁
12.如图在杠杆的两端分别挂着质量相等的铜球和铁球,这时杠杆平衡。然后将两球分别浸没在稀盐酸和硫酸铜溶液中片刻,下列说法正确的是( )
A.左边烧杯中溶液的质量增加 B.右边烧杯中溶液的质量减少
C.两边烧杯中溶液的质量都不变 D.取掉烧杯后,杠杆仍然保持平衡
13.金属在生产、生活中应用广泛。
(1)铝、铁、铜是生活中广泛使用的三种金属。下列试剂中,哪些能直接验证这三种金属的活动性顺序?________(填字母)。
A.硫酸铝溶液 B.硫酸亚铁溶液 C.硫酸铜溶液 D.稀硫酸
(2)在硫酸铜和硫酸铝的混合溶液中,加入一定量的铁粉充分反应,过滤后得到滤液和固体剩余物。向该固体剩余物中加入足量的稀盐酸,有气泡产生。则该滤液中一定含有的溶质是____________________(填化学式)。
14.通过一年的化学学习,我们已经了解了常见金属在溶液中的活动性顺序。铬(Cr)是重要的金属材料,越来越受到人们的关注。某化学兴趣小组对Cr、Al、Cu的金属活动性顺序进行探究,过程如下:
【提出假设】(1)对三种金属的活动性顺序提出三种可能的假设:a.Al>Cr>Cu b.Cr>Al>Cu c.__________。
【设计实验】同温下,取大小相同的打磨过的金属薄片,分别投入到等体积等浓度的足量稀盐酸中,观察现象,记录如下:
金属 | Cr | Al | Cu |
与盐酸反应现象 | 气泡产生缓慢,金属逐渐溶解 | 气泡产生剧烈,金属迅速溶解 | 无气泡产生,金属无变化 |
【控制实验条件】(2)打磨三种金属发生的是________变化;上述实验使用等浓度的盐酸溶液的理由是________________________________________________。
【得出结论】(3)原假设中正确的是________(填“a”“b”或“c”)。写出铬(铬与盐酸反应后显+2价)与盐酸反应的化学方程式:________________________________________________________________________。
【结论应用】(4)根据探究结果,在CuCl2和AlCl3的混合液中加入一定量的金属铬,充分反应后过滤,向滤出的固体中加入盐酸,无明显现象,则滤液中一定含有的溶质是__________。
参考答案
第1课时 金属与氧气、稀酸的反应
课前预习
1.(1)铝的表面能氧化,生成一层致密的氧化膜 (2)2Mg+O2===2MgO 4Al+3O2===2Al2O3 (3)2Cu+O22CuO (4)化学性质稳定 2.Mg+2HCl===MgCl2+H2↑ Mg+H2SO4===MgSO4+H2↑ Fe+2HCl===FeCl2+H2↑ Fe+H2SO4===FeSO4+H2↑ Zn+2HCl===ZnCl2+H2↑ Zn+H2SO4===ZnSO4+H2↑ 3.一种单质和一种化合物反应生成另一种单质和另一种化合物
当堂训练
1.D 2.D 3.C 4.D 5.A 6.(1)a (2)稀盐酸
课后作业
7.D 8.B 9.B 10.D 11.C 12.(1)设样品中铁的质量为x。
Fe+2HCl===FeCl2+H2↑
56 2
x 0.3 g
= x=8.4 g
(2)样品中金的质量分数为×100%≈1.2%
答:样品中铁的质量为8.4 g,样品中金的质量分数为1.2%。
第2课时 金属的活动性顺序
课前预习
1.红色 浅绿 Fe+CuSO4===Cu+FeSO4 2Al+3CuSO4===3Cu+Al2(SO4)3 置换反应 2.(1)前 强 (2)氢前面 氢 (3)前面 后面 化合物溶液
当堂训练
1.D 2.A 3.B 4.D 5.B 6.在铜丝表面析出银白色固体,溶液由无色变为蓝色 Cu+2AgNO3===2Ag+Cu(NO3)2 置换反应
课后作业
7.B 8.D 9.C 10.A 11.A 12.B 13.(1)B、D (2)FeSO4、Al2(SO4)3 14.(1)Al>Cu>Cr (2)物理 盐酸的浓度不同,会影响反应产生气体的速率 (3)a Cr+2HCl===CrCl2+H2↑ (4)CrCl2、AlCl3
初中化学第八单元 金属和金属材料课题 2 金属的化学性质精品同步测试题: 这是一份初中化学第八单元 金属和金属材料课题 2 金属的化学性质精品同步测试题,文件包含823金属与盐的反应-九年级化学下册精讲精练人教版解析版docx、823金属与盐的反应-九年级化学下册精讲精练人教版原卷版docx等2份试卷配套教学资源,其中试卷共47页, 欢迎下载使用。
初中化学人教版九年级下册课题 2 金属的化学性质习题: 这是一份初中化学人教版九年级下册课题 2 金属的化学性质习题,共12页。试卷主要包含了下列物质不能用来鉴别铁和银的是,有人用假黄金,下列化学反应属于置换反应的是,下列物质可以用铁制容器盛放的是,下列叙述正确的是,人类的生产、生活密切相关等内容,欢迎下载使用。
九年级下册课题 2 金属的化学性质达标测试: 这是一份九年级下册课题 2 金属的化学性质达标测试,共5页。试卷主要包含了下列反应中属于置换反应的是,伽利略说等内容,欢迎下载使用。