人教版实验活动6 酸、碱的化学性质单元测试随堂练习题
展开实验活动6酸、碱的化学性质单元测试
一、选择题
1.类比推理是一种重要的学习方法。下列推理中正确的是( )
A.碱的水溶液都呈碱性,水溶液呈碱性的化合物一定是碱
B.中和反应生成盐和水,生成盐和水的反应一定是中和反应
C.同种元素的质子数相同,质子数相同的原子一定属于同种元素
D.氧化物一定含有氧元素,含有氧元素的化合物一定是氧化物
2.某小组用过氧化钠(Na2O2)进行如下实验,对相关现象的分析正确的是( )
①固体的试管中滴加水,到气体不再放出,带火星的木条放在试管口,木条复燃。
②取两滴①中剩余液体于试管中,加入约5mL水稀释,滴加酚酞,溶液变红。
③将①中所剩溶液加少量水稀释,放入2g二氧化锰,又有气体放出,带火星的木条放在试管口,木条复燃。
④待实验③不再产生气泡后,过滤得到无色滤液和2g二氧化锰。
A.①中剩余溶液的溶质只有氢氧化钠
B.Na2O2和水反应生成了NaOH
C.实验③中二氧化锰发挥催化作用
D.实验④得到的无色滤液是水
3.小余取8.0g干燥的氢氧化钠固体于敞口的锥形瓶中,观察到氢氧化钠固体发生潮解,一段时间后测得锥形瓶内物质质量为10.0g。为进一步探究上述现象的成因,小余立即用如下装置进行实验:将试剂X逐滴滴入锥形瓶中,直至不再产生气泡为止,测得装置前后质量减少了1.1g。(不考虑滴加液体体积、气体密度变化和结晶水的生成)下列推断正确的是( )
(1)试剂 X 可以是硫酸
(2)固体 Y 可以是生石灰
(3)滴加试剂 X 前锥形瓶内水的质量为1.35g
(4)若没有球形干燥管,测得氢氧化钠固体从空气中吸收水的质量会偏小
A.(1)(4)B.(1)(3)(4)C.(2)(3)D.(1)(2)(4)
4.1839年虎门销烟采用的方法是:在海边挖池,放入烟土,引入海水浸泡,投入石灰,石灰遇水沸腾,烟土溶解。下列说法不正确的是( )
A.该反应属于化合反应B.该反应会放出热量
C.氧化钙可干燥氯化氢气体D.此反应可制备氢氧化钙
5.氯化铝(AlCl3)是一种净水剂。小婷同学测得氯化铝溶液显酸性,下列有关说法不正确的是( )
A.氯化铝溶液中含有H+
B.氯化铝是一种酸
C.氯化铝溶液中的H+可能来源于水
D.在氯化铝溶液中加入镁条可能产生氢气
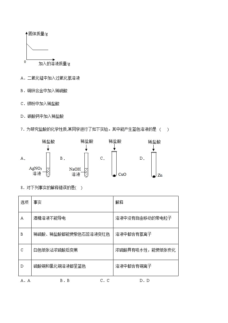
6.向盛有一定量固体的烧杯中加入某溶液,固体质量变化与图像相符的是( )
A.二氧化锰中加入过氧化氢溶液
B.铜锌合金中加入稀硫酸
C.镁粉中加入稀盐酸
D.碳酸钙中加入稀盐酸
7.为研究盐酸的化学性质,某同学进行了如下实验。其中能产生蓝色溶液的是 ( )
A.B.C.D.
8.对下列事实的解释错误的是( )
A.AB.BC.CD.D
9.物质的性质在很大程度上决定了物质的用途,下列做法错误的是
A.用浓硫酸干燥二氧化碳气体
B.用含A1(OH)3的药物中和胃液中过多的胃酸
C.用稀盐酸除去金属表面的锈
D.用氢氧化钠溶液干燥氧气
10.化学在生活中有着极为广泛的应用,下列现象的主要原理不属于乳化作用的是
A.用洗发液洗去头发上的油脂
B.用洁厕灵除去卫浴污垢
C.用洗衣粉洗去手上的油污
D.用洗洁精洗去餐具上的油污
11.如图所示,广口瓶中盛有气体X,胶头滴管中盛有液体Y,若挤压胶头滴管使液体滴入瓶中,振荡,一段时间后可见小球a膨胀鼓起。下表中的各组物质不出现上述现象的是( )
A.AB.BC.CD.D
12.下列关于硫酸(或浓硫酸)的认识,正确的是( )
A.组成:硫酸溶液中H+和的数目相同
B.性质:能与CO2、SO2等非金属氧化物反应
C.稀释:将浓硫酸沿器壁缓慢倒入到水中,并不断用玻璃棒搅拌
D.生产:含硫酸废水用CaCl2处理后直接排放
13.有关氢氧化钠的使用方法正确的是( )
A.为了防止污染托盘,将氢氧化钠固体放在纸上称量质量
B.为了防止腐蚀皮肤,一旦浓硫酸洒在皮肤上,先用水冲洗后再涂上适量氢氧化钠溶液
C.因为铁不与氢氧化钠反应,所以可用铁桶储运氢氧化钠
D.因为氢氧化钠固体具有吸水性,所以可用它干燥二氧化碳气体
14.如图表示化学反应中溶液的颜色变化。下列叙述错误的是( )
A.若是稀盐酸,不可能是单质
B.若是稀硫酸,可能是氧化物
C.若是稀硫酸,可能是紫色石蕊试液
D.若是稀盐酸,不可能是单质
15.在①二氧化碳②酚酞试液③稀盐酸④碳酸钠四种物质中,能和氢氧化钙反应且反应中表现出了“碱的通性”的组合是( )
A.①②③④B.①②③C.①③④D.②③④
二、实验题
16.铜粉中混有少量的氧化铜粉末,现要测量某铜粉样品中铜的质量分数,以下两组同学均取样品10g进行实验。
(1)甲组同学用还原法还原氧化铜:
①实验室可用的还原剂有H2、CO、以及碳粉,写出一个属于非置换反应的化学方程式_________。
②甲同学考虑使用H2还原氧化铜,使用H2比使用CO在操作上的优点是________。
③如果反应前后样品质量减少0.08克,则样品中铜粉的质量分数是多少?_______(列式计算)
(2)乙组同学采用稀硫酸反应的方法,实验的具体流程如下图所示:
①写出样品中加入稀硫酸发生的化学方程式_________,该实验现象是_______。
②如果采用烘干而不用晾干,对样品中铜粉的质量分数的影响_______(填“不变”、“变大”“变小”)。
三、简答题
17.学用结合是我们学习化学知识的重要方法之一。请回答下列问题:
(1)在约500mL的饮料瓶中加入2勺白糖和适量果汁,加入约1.5g小苏打(碳酸氢钠),注入凉开水,再加入约1.5g柠檬酸,立即旋紧瓶盖,摇匀,放入冰箱。半小时后,你就可以喝到清凉甘甜的汽水。在上述过程中加入柠檬酸的作用是什么?____________
(2)生理盐水是医疗上常用的一种溶液,合格的生理盐水是无色透明的。一瓶合格的生理盐水密封放置一段时间后,为什么不会出现浑浊现象?_____________
(3)吸烟对人体有害。燃着的香烟产生的烟气中含有一种能与血液中血红蛋白结合的有毒气体,它是什么气体?______________
四、计算题
18.草木灰(主要成分为碳酸钾)是农家肥料,小明称取30g草木灰,加入到盛有100g稀盐酸的烧杯中,恰好完全反应,称得烧杯中的溶质质量为121.2g(假设草木灰中其他物质不与盐酸反应且不溶于水).请计算:
(1)生成二氧化碳的质量.
(2)草木灰中碳酸钾的质量分数.
选项
事实
解释
A
酒精溶液不能导电
溶液中没有自由移动的带电粒子
B
稀硫酸、稀盐酸都能使紫色石蕊溶液变红色
溶液中都含有氢离子
C
白色纸张沾浓硫酸后变黑
浓硫酸具有吸水性,能使纸张炭化
D
硫酸铜和氯化铜溶液都呈蓝色
溶液中都含有铜离子
X
Y
A
CO
Ca(OH)2
B
CO2
NaOH
C
HCl
Ba(OH)2
D
SO2
NaOH
参考答案
1.C2.B3.B4.C5.B6.B7.C8.C9.D10.B11.A12.C13.C14.A15.B
16. 氢气无毒,使用氢气无需尾气吸收装置 氧化铜的质量是 ,铜的质量是10g-0.4g=9.6g,铜的质量分数为:。 CuO+H2SO4═CuSO4+H2O 溶液变蓝 变大
17.)柠檬酸能与小苏打反应生成二氧化碳气体 因为生理盐水这种溶液具有稳定性 一氧化碳或 CO
18.(1)8.8g;
(2)设草木灰试样中碳酸钾的质量为x,
x=27.6g
草木灰试样中碳酸钾的质量分数为.
答:(2)草木灰试样中碳酸钾的质量分数为92%.
初中化学实验活动6 酸、碱的化学性质综合训练题: 这是一份初中化学实验活动6 酸、碱的化学性质综合训练题,共8页。试卷主要包含了单选题,判断题,填空题,综合应用题等内容,欢迎下载使用。
人教版九年级下册实验活动6 酸、碱的化学性质测试题: 这是一份人教版九年级下册实验活动6 酸、碱的化学性质测试题,文件包含单元测评挑战卷一第一章教师版2023-2024北师大版数学七年级上册docx、单元测评挑战卷一第一章学生版2023-2024北师大版数学七年级上册docx等2份试卷配套教学资源,其中试卷共16页, 欢迎下载使用。
初中化学实验活动6 酸、碱的化学性质精练: 这是一份初中化学实验活动6 酸、碱的化学性质精练,共4页。试卷主要包含了民族英雄于谦的石灰吟等内容,欢迎下载使用。

