全国各地2018_2020三年中考物理真题分类详解汇编考点03透镜及其应用含解析
展开★考点列表
★三年真题
一、选择题
1.(2020·四川乐山)在“探究凸透镜成像的规律”实验中,下列说法正确的是( ).
A. 将蜡烛移至a处时,移动光屏,可看见放大、正立的实像;
B. 将蜡烛移至b处时,移动光屏,可看见缩小、倒立的实像;
C. 将蜡烛移至c处时,移动光屏,可看见放大、倒立的实像;
D. 将蜡烛移至d处时,移动光屏,可看见放大、正立的虚像
【答案】C。
【解析】A.由图可知,将蜡烛移至a处时,物距小于焦距,成正立、放大的虚像,移动光屏,找不到像,故A错误;
B.将蜡烛移至b处时,物距等于焦距,此时不成像,故B错误;
C.将蜡烛移至c处时,物距大于一倍焦距小于二倍焦距,移动光屏,可看见放大、倒立的实像,故C正确;
D.将蜡烛移至d处时,物距大于焦距,移动光屏,可看见倒立的实像,故D错误。故选C。
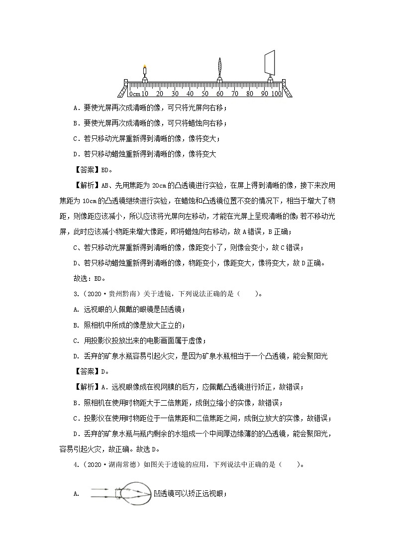
2.(2020·衡阳)(多选)一位同学利用如图所示的装置探究凸透镜成像规律,他先用焦距为20cm的凸透镜进行实验,在屏上得到清晰的像。接下来他想改用焦距为10cm的凸透镜继续进行实验,下列分析正确的有( )。
A.要使光屏再次成清晰的像,可只将光屏向右移;
B.要使光屏再次成清晰的像,可只将蜡烛向右移;
C.若只移动光屏重新得到清晰的像,像将变大;
D.若只移动蜡烛重新得到清晰的像,像将变大
【答案】BD。
【解析】AB、先用焦距为20cm的凸透镜进行实验,在屏上得到清晰的像,接下来改用焦距为10cm的凸透镜继续进行实验,在蜡烛和凸透镜位置不变的情况下,相当于增大了物距,则像距应该减小,所以应该将光屏向左移动,才能在光屏上呈现清晰的像;若不移动光屏,此时应该减小物距来增大像距,即将蜡烛向右移动,故A错误,B正确;
C、若只移动光屏重新得到清晰的像,像距变小了,则像会变小,故C错误;
D、若只移动蜡烛重新得到清晰的像,物距变小,像距变大,像将变大,故D正确。
故选:BD。
3.(2020·贵州黔南)关于透镜,下列说法正确的是( )。
A. 远视眼的人佩戴的眼镜是凹透镜;
B. 照相机中所成的像是放大正立的;
C. 用投影仪投放出来的电影画面属于虚像;
D. 丢弃的矿泉水瓶容易引起火灾,是因为矿泉水瓶相当于一个凸透镜,能会聚阳光
【答案】D。
【解析】A.远视眼像成在视网膜的后方,应佩戴凸透镜进行矫正,故错误;
B.照相机在使用时物距大于二倍焦距,成倒立缩小的实像,故错误;
C.投影仪在使用时物距位于一倍焦距和二倍焦距之间,成倒立放大的实像,故错误;
D.丢弃的矿泉水瓶与瓶内剩余的水组成一个中间厚边缘薄的的凸透镜,能会聚阳光,容易引起火灾,故正确。故选D。
4.(2020·湖南常德)如图关于透镜的应用,下列说法中正确的是( )。
A. 凹透镜可以矫正远视眼;
B. 凸透镜可以矫正近视眼;
C. 显做镜的目镜成正立放大的虚像;
D. 望远镜的目镜成正立放大的实像
【答案】C。
【解析】A.凹透镜可以矫正近视眼,故A错误;
B.凸透镜可以矫正远视眼,故B错误;
C.显做镜的目镜成正立放大的虚像,故C正确;
D.望远镜的目镜成正立放大的虚像,故D错误。故选C。
5. (2020·自贡)在探究凸透镜成像规律的实验中,当烛焰、凸透镜、光屏位于如图所示的位置时,烛焰在光屏上呈现一个清晰放大的像。要使烛焰在光屏上呈现一个清晰缩小的像,调节的方法是( )。
A. 透镜不动,蜡烛远离透镜移动,光屏靠近透镜移动;
B. 透镜不动,蜡烛远离透镜移动,光屏远离透镜移动;
C. 透镜不动,蜡烛靠近透镜移动,光屏远离透镜移动;
D. 透镜不动,蜡烛靠近透镜移动,光屏靠近透镜移动
【答案】A。
【解析】由图知道,此时物距小于像距,成倒立放大的实像,要使光屏上呈现倒立、缩小的实像,要增大物距,同时减小像距,所以在凸透镜不动时,蜡烛远离凸透镜,同时光屏靠近凸透镜,故选A。
6.(2020·江苏泰州)如图是学校测温棚里的红外线测温仪,它既能测温,也能摄像,其镜头相当于凸透镜,它正常工作时所成像的性质是( )。
A. 正立放大的虚像B. 倒立缩小的实像
C. 倒立放大的实像D. 正立缩小的实像
【答案】B。
【解析】摄像机的镜头与照相机的镜头类似,应用的凸透镜成实像时,,成倒立缩小的实像。故选B。
7.(2020·山东聊城)(多选)下列关于光现象的描述正确的是( )。
A. 图甲:是表示矫正近视眼的光路示意图;
B. 图乙:凸透镜只对平行于主光轴的光有会聚作用;
C. 图丙:用放大镜看远处的物体时,像是缩小、倒立的;
D. 图丁:把纸板NOF向后折,在纸板上不能看到反射光
【答案】CD。
【解析】A.近视眼需要佩戴凹透镜,图中眼睛前面是凸透镜,用来矫正远视眼,故A错误;
B.凸透镜对所有光线有会聚作用,故B错误;
C.用放大镜看远处的物体时,物距大于2倍焦距,成缩小、倒立的实像,故C正确;
D.由于反射光线、入射光线和法线都在同一平面内,把纸板NOF向后折,两块纸板不在同一平面上,在纸板上不能看到反射光,故D正确。故选CD。
8.(2020·山东泰安)小明同学做“探究凸透镜成像的规律”的实验,当他把烛焰移到距透镜18cm的位置时,在光屏上观察到倒立放大清晰的像。他判断凸透镜焦距可能是①6cm、②9cm、③12cm、④16cm,其中正确的是( )。
A. ①②B. ②③C. ①④D. ③④
【答案】D。
【解析】由题意可知,物距18cm,光屏上观察到倒立放大清晰的像,
所以,2f>18cm>f,18cm>f>9cm。
③12cm和④16cm符合题意。故选D。
9. (2020·安徽)图 是放置在水平桌面上的刻度尺的一部分,甲、乙、丙、丁是通过凸透镜所看到的刻度尺的像。 若凸透镜先贴着刻度尺然后逐渐远离,则看到刻度尺的像的先后顺序正确的是( )。
A. 甲→乙→丙→丁 B. 乙→丙→甲→丁
C. 乙→丁→甲→丙 D. 丙→甲→乙→丁
【答案】C。
【解析】凸透镜由贴着刻度尺到逐渐远离的过程中,尺子到凸透镜的距离会经历由“一倍焦距之内”增加到 “一倍焦距到两倍焦距之间”,再增加到“两倍焦距之外”。所以会先成正立放大的虚像,即乙;再成倒立放大的实像,并不断减小到倒立缩小的实像,所以成实像的阶段会经历“丁-甲-丙”的过程。综上所述,选 C。
10.(2020·宁夏)小明在老师指导下,利用自制水透镜探究凸透镜成像的规律,如图甲所示,利用记录的实验数据,绘制了如图乙所示的像距v和物距u的关系图(实验过程中水透镜厚度不变)。实验过程中,下列说法正确的是( )。
A.该水透镜的焦距是20cm;
B.若要在光屏上成清晰缩小的像,物体应放在距透镜10cm至20cm之间;
C.在光屏上找到清晰缩小的像后,若在水透镜和物体之间放一凹透镜,光屏应远离水透镜才能再次找到清晰的像;
D.实验后,若利用注射器向水透镜内注水,其焦距变长选择理由∶____________
【答案】C;理由:在水透镜前加一凹透镜,对光线有发散作用,所成的像远离水透镜,故应远离水透镜太能再次找到清晰的像,故选C。
【解析】A.由图乙可知v=u=20cm时,u=2f=20cm,则f=10cm,故A错误;
B.水透镜f=10cm,若要成清晰缩小的像,应将物体放到2f以外,距透镜的距离大于20cm,故B错误;
C.在水透镜前加一凹透镜,对光线有发散作用,所成的像远离水透镜,故应远离水透镜才能再次找到清晰的像,故C正确,故选C;
D.用注射器向水透镜内注水,透镜会聚能力变强,焦距变短,故D错误。故选C。
11.(2019·深圳)下列与照相机成像原理相同的设备是( )。
A. 放大镜B. 近视眼镜C. 监控摄像头D. 投影仪
【答案】C。
【解析】根据凸透镜成像特点,当物距大于两倍焦距时,凸透镜能够成倒立缩小的实像为照相机原理。
A.放大镜是利用凸透镜成正立放大虚像的原理,故A错误;
B.近视眼镜利用了凹透镜对光线的发散作用,故B错误;
C.监控摄像头是利用凸透镜成倒立缩小的实像的原理,故C正确;
D.投影仪是利用凸透镜成倒立放大实像的原理,故D错误。
12.(2019·盐城)小明利用太阳光测量凸透镜焦距,下列操作最合理的是( )。
A. B.
C. D.
【答案】C。
【解析】利用太阳光测量凸透镜焦距,应将透镜正对太阳光,且观察光斑的纸张也应正对太阳光。故C符合要求。
13.(2019·苏州)将一凸透镜正对太阳,可在距凸透镜15cm处得到一个最小、最亮的光斑。现将该凸透镜和蜡烛、光屏安装到光具座上,位置如图所示。下列说法正确的是( )。
A.此时可以在光屏上观察到清晰缩小的像;
B.仅在凸透镜左侧附近放一合适的凹透镜,可模拟近视眼的矫正;
C.将蜡烛移到30cm刻度处,移动光屏可在屏上得到清晰等大的像;
D.将蜡烛移到40cm刻度处,移动光屏可在屏上得到清晰放大的像
【答案】B。
【解析】A、从图上看出,物距u=50.0cm-10.0cm=40.0cm。v=85cm-50cm=35cm,凸透镜u>2f,2f>v>f,成倒立、缩小的实像,此时像距大于二倍焦距,不会得到清晰的像,故A错误;
B、由A分析可知,像距较大要延迟光线会聚,应在凸透镜左侧附近放一合适的凹透镜,可模拟近视眼的矫正,故B正确;
C、u=v=2f,凸透镜成倒立等大的实像,由图可知,将蜡烛移到30cm刻度处,u=50cm-30cm=20cm≠2f,故移动光屏不能在屏上得到清晰等大的像。故C错误;
D、将蜡烛移到40cm刻度处,u=50cm-40cm=10cm,物距满足u<f,成正立、放大的虚像,虚像不能成在光屏上。故D错误。故选B。
14.(2019·邵阳)小红同学利用爷爷不用了的老花眼镜的一片镜片做凸透镜成像实验,肯定不能得到( )。
A.放大的实像 B.倒立的虚像 C.倒立的实像 D.放大的虚像
【答案】B。
【解析】老花眼镜的镜片是凸透镜,根据凸透镜成像规律可知物体在二倍焦距以外时成倒立缩小实像。
物体在一倍焦距和二倍焦距之间时成倒立放大的实像,物体在二倍焦距处时成倒立等大的实像,
物体在一倍焦距以内成正立放大虚像,
综上所述,不能成倒立的虚像,故B符合题意。故选B。
15.(2019·河北)如图所示,小明将凸透镜(f=10cm)固定在光具座40cm的位置,探究凸透镜的成像规律。下列说法正确的是( )。
A.将蜡烛从焦点内某处向透镜方向移动过程中,像逐渐变小
B.当光屏上成清晰像时,拿开光屏,眼睛在一定范围内仍能看到像
C.将蜡烛放在10cm处,移动光屏,光屏上可得到倒立缩小的清晰像
D.当光屏上成清晰像时,在贴近凸透镜左侧的位置放一远视镜片,向右移动光屏,光屏上仍能得到清晰的像
【答案】ABC。
【解析】A、根据“无论实像或虚像,物靠近焦点像变大”可知,蜡烛从焦点内某处向透镜方向移动过程中,即蜡烛远离焦点,所成的虚像将变小,故A正确;
B、发光物体发出的光线经凸透镜折射后是会聚的,经过成像点后是发散的,所以眼睛必须在成像点以外的光线发散区域才能看到这个像;当眼睛在原光屏处不能看到发光体的像,眼睛靠近凸透镜也不能看到像,当眼睛从原光屏位置远离凸透镜,能看到像。故B正确;
C、当蜡烛放在10cm处,物距u=40cm﹣10cm=30cm>2f,成倒立缩小的实像,故C正确;
D、若在蜡烛和透镜间放一远视眼镜,远视眼镜为凸透镜,对光线有会聚作用,此时所成的像将靠近透镜,所以应向左移动光屏,故D错误。故选:ABC。
16.(2019·菏泽)小明通过透镜观察“美丽潍坊”四个字,看到的情形如图所示,下列说法正确的是( )。
【答案】C。
【解析】图中看到字是倒立的,放大的像。应用了凸透镜成像时2f>U>f 时,在另一侧光屏上得到一个倒立、放大的实像,此透镜是凸透镜。
A、已知此透镜是凸透镜,凸透镜也可以成倒立、缩小的实像,故A错误;
B、凹透镜是矫正近视眼的眼镜。此透镜是凸透镜,故B错误;
C、此透镜是凸透镜,U>2f 时,在另一侧光屏上得到倒立、缩小的实像,照相机利用此原理,因此可以用来做照相机的镜头,故C正确。
D、由凸透镜成像规律可知,此时字到透镜的距离大于此透镜的焦距,故D错误。故选C。
17.(2019·百色)在探究“凸透镜成像规律”的实验中,将点燃的蜡烛放在距凸透镜32cm处,在透镜另一侧距透镜18cm处的光屏上得到烛焰清晰的像,则( )。
A.光屏上所成的是倒立、放大的实像;
B.该透镜的焦距f小于9cm;
C.将点燃的蜡烛移至距透镜9cm处,不能观察到烛焰放大的虚像;
D.透镜位置不变,蜡烛和光屏位置互换,光屏上也得到烛焰清晰的像
【答案】D。
【解析】AB、蜡烛距离凸透镜32cm时,在透镜的另一侧18cm处光屏上得到一个清晰的像,物距大于像距,成倒立缩小实像;此时物体的位置在二倍焦距以外,像在一倍焦距和二倍焦距之间,即32cm>2f;2f>18cm>f,解得:9cm<f<16cm,故AB错误;
C、将点燃的蜡烛移至距透镜9cm处,u<f,可以能观察到烛焰放大的虚像,故C错误;
D、光的折射现象中光路可逆,所以保持凸透镜位置不变,将蜡烛与光屏位置互换,光屏上仍能得到清晰的像。故D正确。
故选:D。
18.(2019·河南)购物支付已进入“刷脸”时代,如图所示,消费者结账时只需面对摄像头(相当于一个凸透镜),经系统自动拍照、扫描等,确认相关信息后,即可迅速完成交易。下列有关说法正确的是( )。
【答案】C。
【解析】A、摄像头相当于一个凸透镜,光经过摄像头成像利用的是光的折射,故A错误;
B、光通过摄像头成倒立、缩小的实像,与照相机的成像特点相同,故B错误;
CD、当u>2f时,成倒立、缩小的实像,所以,“刷脸”时,面部应位于摄像头两倍焦距之外,故C正确,D错误。故选:C。
19.(2019·盘锦)在探究“凸透镜成像规律”实验中,蜡烛、凸透镜、光屏的位置如图所示,此时光屏上出现了清晰的像(图中未画出),下列说法正确的是( )。
A.凸透镜焦距是15cm;
B.照相机利用了此成像规律;
C.蜡烛燃烧变短,光屏上的像也会向下移动;
D.保持蜡烛不动把凸透镜移动到35cm处,光屏向右移动,光屏上出现清晰的像
【答案】B。
【解析】AB、由图可知,u>v时,由凸透镜成像规律可知,此时在光屏上成倒立、缩小的实像,是照相机的工作原理,故B正确;
由图可知,物距u=50cm﹣20cm=30cm,像距v=65cm﹣50cm=15cm,则30cm>2f,f<15cm<2f,解得7.5cm<f<15cm,故A错误;
C、凸透镜成倒立的实像,随着蜡烛燃烧变短,光屏上的像将向上移动,故C错误;
D、若将蜡烛放置在光具座35cm刻度线处,则u=50cm﹣35cm=15cm,因折射时光路是可逆的,所以此时的像距是30cm,则不需要移动光屏,光屏上就会出现清晰的像,故D错误。故选:B。
20.(2019·温州)将一蜡烛放在装有水的烧瓶前,调整蜡烛和烧瓶至如图所示位置,在墙壁上得到清晰的像。该像的性质是( )。
A. 缩小的虚像;B. 放大的虚像;C. 缩小的实像;D. 放大的实像
【答案】D。
【解析】装有水的烧瓶相当于一个凸透镜,调整蜡烛和烧瓶至如图所示位置,在墙壁上得到清晰的像,由图可知,物距小于像距,由凸透镜成像规律可知,成倒立、放大的实像。 故选:D。
21.(2019·衡阳)关于近视眼和远视眼,下列说法中正确的是( )。
A.近视眼产生的原因是晶状体折光能力太弱,或眼球太长,可以戴凹透镜矫正;
B.近视眼产生的原因是晶状体折光能力太强,或眼球太长,可以戴凸透镜矫正;
C.远视眼产生的原因是晶状体折光能力太弱,或眼球太短,可以戴凸透镜矫正;
D.远视眼产生的原因是晶状体折光能力太强,或眼球太短,可以戴凸透镜矫正
【答案】C。
【解析】近视眼产生的原因是晶状体折光能力太强,像成在视网膜的前方,应佩戴发散透镜,使光线推迟会聚,故AB不符合题意。
远视眼的晶状体变薄,会聚能力减弱,像成在视网膜的后方,需要戴凸透镜进行矫正,故C符合题意,D不符合题意。故选:C。
22.(2019·徐州)在“探究凸透镜成像规律”时,开始时烛焰在光屏上成缩小的像,接着把物距调整为刚才的一半,移动光屏使烛焰在光屏上成像,此时的像( )。
A.是放大的;B.是缩小的;C.是等大的;D.以上三种都有可能
【答案】D。
【解析】在“探究凸透镜成像规律”时,开始时烛焰在光屏上成缩小的像,此时物距大于二倍焦距(u>2f),接着把物距调整为刚才的一半,则此时的物距应大于焦距(u′>f);
若此时的物距大于二倍焦距时,成的是倒立、缩小的实像;若此时的物距等于二倍焦距时,成的是倒立、等大的实像;若此时的物距在一倍焦距和二倍焦距之间时,成的是倒立、放大的实像;
由此可知,光屏上的像可能是放大的,可能是缩小的,也可能是等大的,故D正确。
故选:D。
23.(2018•烟台)在“探究凸透镜成像的规律”的实验中,所用凸透镜焦距为10cm,当蜡烛从如图所示的A位置逐渐移到B位置的过程中,像距及其像的变化情况是( )。
A.像距增大,像变大B.像距减小,像变大
C.像距减小,像变小D.像距增大,像变小
【答案】A。
【解析】凸透镜的焦距是10cm,将点燃的蜡烛从A位置逐渐移到B位置的过程中,由于物距减小,则像距变大,像变大。
故选:A。
24.(2018•淄博)在探究凸透镜成像规律的实验中,将点燃的蜡烛放在凸透镜前某一位置,在凸透镜后20cm的光屏上出现一个等大倒立的像,如果将蜡烛移动到凸透镜前25cm处,则( )。
A.光屏上会出现倒立放大的实像;
B.将光屏靠近凸透镜一段距离,光屏上会出现倒立缩小的实像;
C.将光屏远离凸透镜一段距离,光屏上会出现倒立放大的实像;
D.无论怎样移动光屏,光屏上均找不到像
【答案】B。
【解析】距离凸透镜20cm的光屏上得到一个清晰的与物体等大的像,所以v=20cm=2f,则f=10cm;
A、若现将蜡烛移至透镜前25cm处时,此时物距u=25cm,则物距u>2f,光屏上成倒立、缩小的实像,故A错误。
B、C、D、如果将蜡烛移动到凸透镜前25cm处,物距增大,像距减小,所以应该将光屏靠近凸透镜一段距离,光屏上会出现倒立缩小的实像,故B正确,CD错误;
故选:B。
25. (2018·河北)在“探究凸透镜成像的规律”实验中,蜡烛、凸透镜和光屏的位置如图所示,烛焰在光屏上恰好成一清晰的像。则下列说法正确的是( )。
A. 照相机应用了这一成像规律;
B. 蜡烛燃烧一段时间后,光屏上的像会向下移;
C. 蜡烛不动,将透镜移至35 cm处,移动光屏可能得到倒立的清晰像;
D. 更换一个焦距小的凸透镜,只移动透镜仍可在光屏上得到清晰的像
【答案】D。
【解析】A、由图可知,此时的像距大于物距,成倒立、放大实像,是投影仪的原理,故A错误;
B、蜡烛变短后,烛焰的位置向下移动,根据光线过透镜的光心不改变方向,像的位置向上移动,故B错误;
C、由图可知,物距为30cm,此时f<30cm<2f,则15cm<f<30cm;蜡烛不动,将透镜移至35cm处,此时的物距为15cm,等于焦距,不成像,故C错误;
D、当透镜换成一个焦距稍小一点的凸透镜实验时,此时相当于增大了物距,减小了像距,故可以将凸透镜向左移动,可以在光屏上呈现清晰的像,故D正确。故选:D。
26.(2018•长沙)现代生活,智能手机给人们带来了许多便利,但长时间盯着手机屏幕,容易导致视力下降,下列关于近视眼及其矫正原理图正确的是( )。
甲 乙 丙 丁
A.甲乙 B.甲丙 C.乙丙 D.丙丁
【答案】A。
【解析】甲是近视眼成因原理图;乙是近视眼的矫正原理图;丙是远视眼成因原理图;丁是远视眼矫正原理图。故选A 。
27.(2018•湖州)小华在研究凸透镜成像规律时,将平行光正对凸透镜照射,另一侧的光屏移动到距凸透镜10厘米处时,得到一个最小最亮的光斑。接着把光源换成蜡烛,调整好相关器材的高度,将凸透镜固定在光具座中央50厘米刻度线处,移动蜡烛到光具座的左端并点燃,再移动光屏至如图所示位置时,在光屏中央得到一个清晰的像。保持凸透镜位置不变,通过移动蜡烛及光屏的位置,下列成像情况符合实际的是( )。
A.若蜡烛放置在10厘米刻度线处,移动光屏,在光屏上都不能呈清晰的像
B.若蜡烛放置在30厘米刻度线处,移动光屏,可在光屏上呈清晰缩小的像;
C.若蜡烛放置在35厘米刻度线处,移动光屏,可在光屏上呈清晰放大的像;
D.若蜡烛放置在45厘米刻度线处,移动光屏,可在光屏上呈清晰放大的像
【答案】C。
【解析】A、若蜡烛放置在10厘米刻度线处,物距u=50cm﹣10cm=40cm,满足u>2f,由凸透镜成像规律可知,成倒立、缩小的实像。移动光屏,在光屏上能呈清晰的像,故A错误;
B、若蜡烛放置在30厘米刻度线处,物距u=50cm﹣30cm=20cm,满足u=2f。由凸透镜成像规律可知,成倒立、等大的实像,故B错误;
C、若蜡烛放置在35厘米刻度线处,物距u=50cm﹣35cm,满足2f>u>f,由凸透镜成像规律可知,成倒立、放大的实像,移动光屏,可在光屏上呈清晰放大的像,故C正确;
D、若蜡烛放置在35厘米刻度线处,物距u=50cm﹣45cm=5cm,满足u<f,由凸透镜成像规律可知,成正立、放大的虚像,虚像不能成在光屏上,故D错误。
故选:C。
28.(2018•广安)下列关于光现象的说法中正确的是( )。
A.岸边的人在水中所成的“倒影”是光的折射形成的;
B.物体在平面镜中成的是虚像,物体离平面镜越近像越大;
C.使用投影仪可以在屏幕上形成正立放大的实像,光在屏幕上发生了漫反射;
D.凹透镜对光有发散作用,可用来矫正近视眼
【答案】D。
【解析】A、“倒影”属于平面镜成像,是由光的反射形成的,故A错误;
B、像和物体的大小相等,物体离平面镜越近,所成的像不会变大,故B错误;
C、投影仪可以在屏幕上形成正立放大的实像,为了使各个方向的人都能看到屏幕上的像,故光在屏幕上要发生漫反射,故C错误;
D、近视眼是晶状体曲度变大,会聚能力增强,应佩戴发散透镜使光线推迟会聚,因凹透镜对光线有发散作用,所以近视眼应该配戴凹透镜才能看清远处的物体,故D正确。故选:D。
29.(2018·淮安)如图所示,蜡烛在光屏上成清晰的像,凸透镜焦距为18cm。下列说法正确的是( )。
A.所成的像是虚像;
B.所成的像是倒立、放大的;
C.蜡烛向左移动所成的像变大;
D.照相机是利用这一成像原理制成的
【答案】B。
【解析】ABD、由图可知,物距u=50cm﹣20cm=30cm,物距f<u<2f,成倒立放大的实像,其应用是投影仪,故AD错误、B正确;
C、蜡烛向左移动,物距变大,像距变小,所成的像变小,故C错误。故选:B。
30.(2018·常德)在“探究凸透镜成像的规律”实验中,光具座上各元件位置如图所示,此时在光屏上恰好成一个清晰的像,则下列说法正确的是( )。
A.利用这一原理制成了投影仪;
B.若保持凸透镜位置不变,将蜡烛和光屏的位置互换,会在光屏上成一个清晰倒立、缩小的像;
C.若保持凸透镜位置不变,将蜡烛放到刻度线45cm处,适当移动光屏也能得到一个清晰的像;
D.若将蜡烛稍稍靠近凸透镜,则应将光屏远离凸透镜才能得到清淅的像
【答案】D。
【解析】A. 如图可知此时物距大于像距,凸透镜成倒立缩小的实像,利用这一原理制成了照相机,故A错误;
B. 若保持凸透镜位置不变,将蜡烛和光屏的位置互换,根据光路可逆的特点,会在光屏上成一个清晰倒立、放大的实像,故B错误;
C. 成缩小的实像时,像距位于一倍焦距到二倍焦距之间,即,由图知此时像距为15cm,可得:所以若保持凸透镜位置不变,将蜡烛放到刻度线45cm处,此时物距小于焦距,不能成实像,在凸透镜同侧成虚像,所以移动光屏是找不到像的,故C错误;
D. 若将蜡烛稍稍靠近凸透镜,即减小物距,根据成实像时物距与像距的变化规律知,像距应增大,即应将光屏远离凸透镜才能得到清淅的像,故D正确;
故选D。
31.(2018·恩施)如图,小强在做凸透镜成像实验时,他得到以下结论,你认为正确的是( )。
A.蜡烛置于c点时,在光屏上能成一个放大的像;
B.蜡烛置于b点时,在光屏上能成一个倒立缩小的像;
C.蜡烛从a点向b点移动,光屏上的像逐渐变大;
D.蜡烛从b点向左移动,光屏上的像逐渐变大
【答案】C。
【解析】
A、蜡烛置于c点时,物距小于焦距,成的是虚像,虚像不能呈现在光屏上,故A错误;
B、蜡烛置于b点时,物距在一倍焦距和二倍焦距之间,成的是倒立、放大的视线,故B错误;
C、蜡烛从a点向b点移动,由于此时的物距都大于焦距,成实像,物距减小,像距变大,光屏上的像逐渐变大,故C正确;
D、蜡烛从b点向左移动,物距增大,像距减小,光屏上的像逐渐变小,故D错误。
故选:C。
二、填空题
32.(2020·黑龙江龙东)在“探究凸透镜成像规律”实验中,将凸透镜正对着太阳光,在距离凸透镜 15cm处得到一个最小最亮的光斑,则该透镜的焦距为cm。若将一个物体放在此透镜前40cm处,可在透镜另一侧光屏上得到一个倒立 (放大,等大,缩小)的实像。
【答案】15;缩小。
【解析】焦距是焦点到凸透镜光心的距离,凸透镜正对着太阳光,在距离凸透镜 15cm处得到一个最小最亮的光斑,光斑的位置即为焦点,故该透镜的焦距为15cm;当物距大于二倍焦距时,成倒立,缩小的实像,故物体放在此透镜前40cm处时,u=40cm>2f成成倒立,缩小的实像
33.(2020·广东)如图所示,点燃的蜡烛及焦距为15cm的凸透镜固定在光具座上,要在光屏上承接到烛焰______(选填“正立”或“倒立”)、放大的清晰实像,需将光屏向______(选填“左”或“右”)移动;一段时间后, 蜡烛变短了,烛焰在光屏上成的像会向______(选填“上”或“下”)移。
【答案】(1)倒立;(2)右;(3)上。
【解析】由图知,物距为:
根据凸透镜成像的规律知,此时成倒立的、放大的实像;此时像距,应大于,故需将光屏向右移动。
根据凸透镜成像的规律知,蜡烛变短了,烛焰在光屏上成的像会向上移。
34.(2020·江苏连云港)在探究“凸透镜成像规律”的实验中,下表是小华同学实验时记录的几组数据,根据表中数据完成下列问题。
(1)此凸透镜的焦距为______cm;
(2)第3次实验中像距为______cm,判断依据是______。
【答案】(1)10;(2)30;(3)光路可逆。
【解析】(1)由表中第2次实验的数据,物距等于像距,像和物等大,
可知,此时u2=v2=2f=20cm;f=10cm,即该凸透镜的焦距为10cm。
(2)由实验第1次,u1=30cm,v1=15cm
成倒立缩小实像,由光路的可逆性可知:u3=15cm,v3=30cm
35.(2019·张家界)我校中考成绩连续多年在县区领先,这和我校配备的多媒体投影仪等现代化教学手段不无关系,它是利用(选填“凸透镜”或“凹透镜”)成像的原理。光线在屏幕上发生了,使坐在各个方向的同学都能看见屏幕上的像。①正在播放的投影仪屏幕,②正在播放的笔记本电脑屏幕,是光源。
【答案】凸透镜;漫反射;②。
【解析】投影仪的镜头是凸透镜,因此投影仪是利用凸透镜成像的原理制成的;
屏幕用表面粗糙的白布做成,能使射向屏幕的光发生漫反射,即使光线射向四面八方,能使各个方向的同学都能看到屏幕上的像;
(3)正在播放电影的屏幕不能发光,能反射光线,故不是光源;正在播放的笔记本电脑屏幕能发光,故是光源。故②是光源。
故答案为:凸透镜;漫反射;②。
36.(2019·泰州)如图,用铁丝围成一个内径约4mm的圆环,在清水中浸一下后取出,布满圆环的水膜犹如透镜,用这个水膜透镜贴近课本上的字,看到的是正立放大的像,此像为____(实像/虚像);透过水膜透镜看远处的楼房楼房倒立缩小了,这种成像情况与_______(照相机/幻灯机)成像原理相同;轻轻甩去一些水(保持水膜完好),透过水膜透镜看远处的楼房成正立缩小的像,此时水膜透镜相当于_______(凸透镜/凹透镜)
【答案】(1)虚像;(2)照相机;(3)凹透镜。
【解析】水膜透镜相当于凸透镜,根据凸透镜成像规律可知,当其贴近课本上的字,此时物距小于一倍焦距,看到的是正立放大的虚像;
当看远处的楼房楼房,此时物距大于二倍焦距,看到的是倒立缩小实像,这种成像情况与照相机成像原理相同;
因为通过凹透镜可以看到正立缩小的像(如近视镜),所以此时水透镜相当于凹透镜。
37.(2019·绵阳)人进入老年后,眼睛睫状体对晶状体的调节能力减弱,太远、太近的物体都看不清楚。近视远视一体眼镜(双光镜)可以解决这个问题,戴上这种眼镜,透过下半部分可以看清书上文字,透过上半部分镜片可以看清远处景物。由此可知,近视远视一体眼镜下半部分是________透镜,上半部分镜片对光具有________(选填“会聚”或“发散”)作用。
【答案】凸;发散。
【解析】远视眼是只能看清远处的物体,看不清近处的物体;由题意可知,戴上这种眼镜,透过下半部分可以看清书上文字,说明近视远视一体眼镜下半部分起到了远视眼镜的作用,即是凸透镜;
近视眼是只能看清近处的物体,看不清远处的物体,对近视眼的矫正可通过凹透镜对光线的发散作用进行纠正。
由题意可知,透过上半部分镜片可以看清远处景物,说明上半部分镜片是凹透镜,该部分对光线有发散作用。
故答案为:凸;发散。
38.(2019·遂宁)为保障市民的出行安全,交管部门在很多十字路口安装了监控摄像头,它可以拍下违章车辆的现场照片,拍照时,摄像头的镜头相当于一个______(选填“凸”或“凹)透镜,所成的像是______(选填“放大”,“缩小”或“等大”)的实像,当车辆远离摄像头时,所成的像将会______(选填“变大”、“变小”或“不变”)。
【答案】凸;缩小;变小。
【解析】拍照时,摄像头的镜头相当于一个凸透镜;
照相机和摄像头的原理:当u>2f时,凸透镜成倒立、缩小的实像;
当车辆远离摄像头时,物距增大,像距减小,像变小。
故答案为:凸;缩小;变小。
39.(2019·达州)甲图为电影放映机,其成像原理如图乙所示。为让观众看到清晰的实像,应将胶片放在距离透镜的位置(选填序号:①一倍焦距以内②一倍焦距到二倍焦距之间③二倍焦距以外),白色银幕是为了所有颜色的光(选填“反射”或“吸收”)。
【答案】②;反射。
【解析】电影放映机的镜头相当于一个凸透镜,可以成放大的实像,则此时物距2f>u>f,像距v>2f,即所成的像位于二倍焦距以外;
白色银幕是为了反射所有颜色的光,让观众看到五彩的画面。
故答案为:②;反射。
40.(2019·镇江)在探究凸透镜成像规律的实验中,应使烛焰和光屏的中心在凸透镜的______上;图中光屏上可成清晰的像,它应是倒立、________的实像,此成像特点与_______(选填“投影仪”或“照相机”)的相同;为模拟近视眼,可将凸透镜向______移动少许。
【答案】(1)主光轴;(2)缩小;(3)照相机;(4)左。
【解析】为使像成在光屏的中央,应使烛焰,透镜光心,光屏中心位于同一高度,即位于凸透镜主光轴上;
由图像可知,此时物距大于像距,成倒立缩小的实像;
凸透镜成倒立缩小的实像时,应用为照相机;
近视眼是像落在视网膜的前方,因此为模拟近视眼,可将凸透镜向左移动少许,使像会聚在光屏前方。
41.(2018·遂宁)勤于动手的小聪在探究凸透镜成像规律过程中,将蜡烛、凸透镜和光屏按如图所示放置时,蜡烛通过凸透镜在光屏上形成一个倒立、 (选填“放大”、“缩小”或“等大”)的清晰的像,利用凸透镜这一成像规律制成的是 (选填“照相机”、“投影仪”或“放大镜”);若保持透镜和光屏的位置不变,将蜡烛移到“15cm“刻度线位置,他将自己佩戴的眼镜放在蜡烛和透镜间适当位置时,光屏上又出现了清晰的像,则小明所患的眼疾是 。(选填“近视眼”或“远视眼”)
【答案】缩小;照相机;近视眼。
【解析】烛焰到凸透镜的距离是物距,光屏到凸透镜的距离是像距。由图知,物距大于像距,由凸透镜成像规律可知,此时成倒立、缩小的实像,应用于照相机;
将蜡烛移到“15cm“刻度线位置,物距变大,则像距会变得更小,即像更靠近凸透镜。此时保持凸透镜和光屏的位置不变,在蜡烛和凸透镜之间放置了一个度数合适的眼镜,光屏上也得到了清晰的像,说明这个镜片对光起到了发散的作用,因此,他放置的应该是矫正近视眼的凹透镜片。
故答案为:缩小;照相机;近视眼。
42.(2018·临沂)为加强交通管理和社会治安,临沂市安装了“海燕系统”,该系统具有跟踪、抓拍及人脸识别功能。如图所示,系统摄像机的镜头是 透镜,拍摄时车辆和行人离镜头的距离应满足的条件是 。
【答案】凸;u>2f。
【解析】摄像头的镜头相当于凸透镜,u>2f,成倒立、缩小的实像,应用于照相机和摄像头,拍摄时车辆和行人离镜头的距离应满足的条件是u>2f。
故答案为:凸;u>2f。
43.(2018•玉林)为了公民的安全,公安部门在很多路口安装监控摄像头,如图所示,它可以拍下作案嫌疑人的现场照片,拍照时,摄像头的镜头相当于一个 (选填“凸”或“凹”)透镜,所成的像是缩小的 (选填“实”或“虚”)像。
【答案】凸;实。
【解答】解:摄像头的镜头相当于一个凸透镜,拍摄违章行驶或发生交通事故的现场照片时,物距远大于2倍焦距,所以此时成倒立、缩小的实像。
故答案为:凸;实。
44.(2018·黔南)某同学在“探究凸透镜成像规律”实验时,点燃的蜡烛、凸透镜、光屏在光具座上的位置如图甲所示。
(1)图甲中蜡烛恰能在光屏成清晰的像,所成像的特征是 (选填“正立倒立”、“放大缩小”或“实像/虚像”)。
(2)该小组同学根据实验记录,绘制了物体离凸透镜的距离u跟实像到透镜的距离v之间的关系(如图乙),则凸透镜的焦距为 cm。
(3)若在蜡烛和凸透镜中间,给凸透镜带上近视镜,则将光屏向 (选填“左”或“右”)移动,光屏上仍可能出现清晰的像。
【答案】(1)倒立放大的实像;(2)10;(3)右。
【解析】(1)由甲图可知此时蜡烛在光屏上成清晰的实像,像距大于物距,此时成倒立放大的实像;
(2)由乙图可知当u=v=20cm时成等大的实像,此时u=2f=20cm,故f=10cm;
(3)近视镜是凹透镜,对光线起发散作用,“戴上近视眼镜时”光线会延迟会聚成像,像距增大,光屏应向右移动,才能得到清晰的实像。
故答案为:(1)倒立放大的实像;(2)10;(3)右。
45.(2018·龙东)如图所示,在探究“凸透镜成像的规律”实验中,蜡烛、透镜、光屏的位置如图所示,光屏上成一个清晰的像,应用这一原理可制成 ;再将蜡烛远离透镜,同时将光屏 (填“远离”或“靠近”)透镜,才能在光屏上再次成一个清晰的像。
【答案】投影仪;靠近。
【解析】由图知,v>u,所以此时在光屏上得到的是倒立、放大的实像,其应用是投影仪;
再将蜡烛远离透镜,物距增大,所以像距减小,需要将光屏靠近凸透镜,才能在光屏上再次成一个清晰的像。
故答案为:投影仪;靠近。
三、作图题
46.(2020·江苏泰州)根据要求完成下列作图。如图甲所示,完成图中光路__________;
【解析】经过凹透镜光心的入射光线传播方向不变,向凹透镜虚焦点入射光线,经凹透镜折射后平行于主光轴,如图:
47.(2020•岳阳)图中给出入射光线和出射光线,请在方框中画出适当的透镜。
【解析】从光路可知,此题的透镜为会聚透镜,为凸透镜。所选凸透镜如图所示。
48.(2019·广州)图为某望远镜内部部分光路图,物镜是凸进镜,O为光心,F为物镜焦点,焦距为 500mm。
(1)在图中画出光线a、b经物镜折射前的入射光线。
(2)目镜是_____透镜(选填“凹”、“凸“)。
(3)用此望远镜观测月球时,月球经物镜成一个_____ (选填“倒立”、“正立“)______(选填“放大”、“等大”“缩小”)的像.
【答案】(1)如图;(2)凹;(3)倒立;(4)缩小。
【解析】(1)由凸透镜的三条特殊光线得,过光心的光线传播方向不改变,经过焦点的光线经凸透镜折射后平行主光轴射出,据此即可作出光线a、b经物镜折射前的入射光线,如图所示;
;
(2)由图知,目镜对光线a、b有发散作用,说明目镜是凹透镜;
(3)用此望远镜观测月球时,由于物距u>2f,所以月球经物镜成一个倒立、缩小的实像。
49.(2020·广东)请画出图中入射光线经凸透镜后的折射光线。
【答案】如图
【解析】平行于主光轴的光线经凸透镜折射后将过焦点;过光心的光线经凸透镜折射后传播方向不改变;答案如图所示:
50.(2019·扬州)如图,请完成光线通过凸透镜的光路图。
【答案】如图。
【解析】光线经过经过凸透镜光心传播方向不改变,光线经过凸透镜二倍焦距时,透过凸透镜后折射光线过另一方二倍焦距处。
51.(2019·遂宁)如图,OA是光源S发出的一条经平面镜反射后的反射光线,反射光线OA经过了凸透镜焦点F。请作出OA的入射光线和经凸透镜折射后的折射光线。
【解析】过反射点垂直于镜面作出法线,根据反射光线与入射光线分居法线两侧,反射角等于入射角,在法线左侧作出入射光线,对于凸透镜,过焦点的光线经凸透镜折射后,其折射光线平行于主光轴;如图所示。
52.(2018•岳阳)请画出入射光线通过凸透镜的折射后的出射光线。
【解析】凸透镜对光有会聚作用,平行主光轴的光线经过凸透镜后会聚于焦点。光路如图所示。
53.(2018•广安)将光路图补充完整。
【解析】①折射光线与主光轴平行,则入射光线过焦点。②过光心的光线经凸透镜折射后传播方向不改变。故答案为:
54.(2018·广东)如题15-2图所示,光线经平面镜反射后射向凹透镜,请画出射向平面镜的入射光线和经过凹透镜后的折射光线,并在图中标出入射角的度数。
【解析】由题图知,反射角等于90°-60°=30°,根据光的反射定律知入射角也等于30°,过入射点作一直线与法线夹角为30°,并在直线上标上箭头即为入射光线;光线延长后经凹透镜另一侧的焦点,则经凹透镜折射后光线水平射出,作图过程如图所示。
序号
考点
考点释义
备注
1
透镜成像规律
凸透镜的成像规律及应用。
2
眼睛和眼镜
远近视眼的成因及其矫正
A.该透镜只能成放大的像;
B.该透镜可以用作近视眼镜;
C.该透镜可以用作照相机镜头;
D.字到透镜的距离小于此透镜的焦距
A.光经过摄像头成像利用的是光的反射
B.摄像头成像特点与投影仪相同
C.“刷脸”时,面部应位于摄像头两倍焦距之外
D.“刷脸”时,面部经摄像头成正立缩小的实像
实验次数
物距u/cm
像距v/cm
成像性质
1
30
15
倒立缩小实像
2
20
20
倒立等大实像
3
15
倒立放大实像
全国各地2018_2020三年中考物理真题分类详解汇编考点21电与磁含解析: 这是一份全国各地2018_2020三年中考物理真题分类详解汇编考点21电与磁含解析,共24页。试卷主要包含了选择题,填空题,作图题,实验探究题等内容,欢迎下载使用。
全国各地2018_2020三年中考物理真题分类详解汇编考点12浮力含解析: 这是一份全国各地2018_2020三年中考物理真题分类详解汇编考点12浮力含解析,共24页。试卷主要包含了选择题,填空题,计算题,综合题等内容,欢迎下载使用。
全国各地2018_2020三年中考物理真题分类详解汇编考点11压强含解析: 这是一份全国各地2018_2020三年中考物理真题分类详解汇编考点11压强含解析,共24页。试卷主要包含了选择题,填空题,计算题等内容,欢迎下载使用。

