









































鲁教版2021版高考地理一轮复习新高考 第十一单元 区域资源、环境与可持续发展 PPT课件+练习+学案
展开区域水土流失及其治理——以黄土高原为例
(对应学生用书第361页)
一、选择题
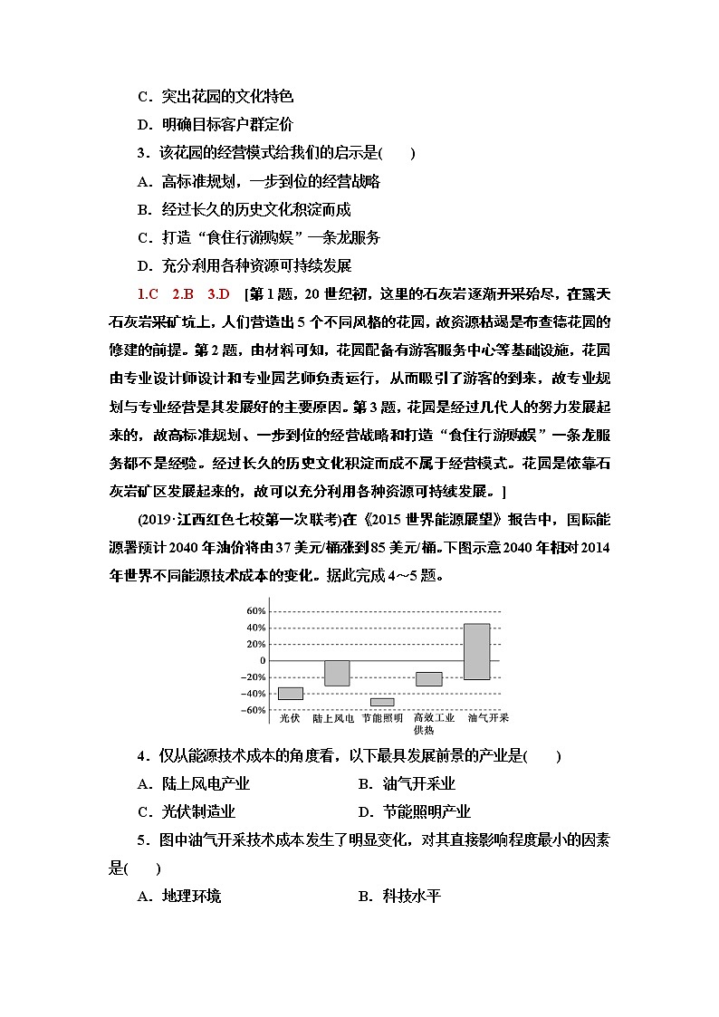
内蒙古河套灌区是全国三大灌区之一,是我国最大的引黄河水自流灌区之一,也是我国重要的优质绿色农业产业基地和西北干旱半干旱地区最大的人工生态绿洲。地下水埋深是地下水的埋藏深度。图a示意河套灌区平均地下水埋深年际变化,图b示意河套灌区多年年均逐月地下水埋深变化。据此完成1~3题。
a b
1.1986~2016年,河套平原平均地下水埋深变化体现了( )
A.1986~1996年该地区的盐渍化现象较严重
B.2006~2016年该地区的盐渍化现象较严重
C.1986~1996年该地区的降水较为丰沛
D.2006~2016年该地区的降水较为丰沛
2.河套灌区地下水埋深发生变化的原因是( )
A.平原周边土地面积减少
B.该区域植被覆盖率降低
C.年平均大气降水减少
D.节水措施的大力推行
3.有利于内蒙古河套平原可持续发展的最直接措施是( )
A.植树造林 B.加强排灌
C.水田改旱地 D.覆盖地膜
1.A 2.D 3.B [第1题,根据图a,1986~2016年,河套平原平均地下水埋深呈增加趋势,1986~1996年平均地下水埋深比2006~2016年浅,含盐分的地下水距离地表近,盐渍化现象较2006~2016年严重,A对,B错;内蒙古河套灌区位于我国西北干旱半干旱地区,该地区的降水较少,C、D错。第2题,干旱半干旱地区降水较少,大水漫灌等会造成灌溉水大量下渗,抬高地下水位,使得地下水埋深减小,而发展节水灌溉可减少灌区水下渗量,增加地下水埋深,所以1986~2016年,河套平原平均地下水埋深呈增加趋势主要是大力推进节水灌溉措施的影响,D对。平原周边的荒漠、草原等土地面积并没有减少,A错;该区域降水较少,地下水主要依靠黄河水和灌溉用水下渗补给,所以周边地区植被覆盖率降低和年平均大气降水减少对灌区地下水位埋深的影响较小,B、C错。第3题,河套平原属于干旱半干旱地区,灌溉农业发达,如果只灌不排,势必导致地下水埋深减小,加剧土地盐渍化趋势,所以要加强排水,排灌结合是可持续发展的最直接措施,B对;森林耗水量大,干旱半干旱地区水源紧缺,不适宜植树造林,A错;当地以旱田为主,水田较少,C错;覆盖地膜易产生白色污染,D错。]
艾比湖是准噶尔盆地最大的咸水湖,湖水较浅,湖中有鱼类、芦苇等动植物资源,芦苇对湖水有净化作用。近几十年,艾比湖流域新增了大量耕地、灌渠,湖面缩小了1/2,芦苇大量枯萎。读材料,回答4~5题。
4.结合材料信息推测,艾比湖面积的缩小会使( )
A.湖水的含盐量减小 B.湖中鱼类密度增大
C.湖泊自净能力减弱 D.湖水蒸发总量增大
5.为防止艾比湖继续萎缩,在该湖流域应采取的措施是( )
A.修建水库 调节径流
B.退耕还草 保护水源
C.退耕还湖 水产养殖
D.种植芦苇 改善水质
4.C 5.B [第4题,艾比湖的面积缩小会引起该区域自然地理环境诸多要素发生变化,这就是自然地理环境整体性的特点。一般来说,只有大量流入淡水才会引起艾比湖的含盐量减少,A错误;湖中芦苇大量死亡,导致水质变差,鱼类会大量死亡,而不是鱼类密度增大,B错误;湖水面积缩小,湖水总蒸发量会减小,D错误;湖水面积缩小,其自净能力就会减弱,故答案选C。第5题,从水体相互补给的关系来看,修建水库会截留水源,导致艾比湖更加萎缩,A错误;在艾比湖流域实施退耕还草、保护水源有助于生态环境的恢复,可以防止湖面缩小,B正确;退耕还湖有一定作用,但是水产养殖会导致水体富营养化,并且其对艾比湖增加水源没有作用,C错误;同理,种植芦苇也不能增加水体的数量,D错误。]
通天河七渡口位于长江上游楚玛尔河和通天河交汇处,属于长江的水源涵养区和补给区。近年来,该地区的草场在风力侵蚀作用下出现沙漠化趋势。下图为通天河七渡口月平均风速和起沙风频率示意图。据此回答6~8题。
6.通天河七渡口的风沙侵袭( )
A.秋季最轻 B.冬季最严重
C.大致与风速呈正相关 D.呈单峰变化
7.除风速以外,影响通天河七渡口风沙侵袭季节变化的主要自然因素是( )
A.气温和降水 B.地形和风向
C.风向和气温 D.降水和地形
8.治理通天河七渡口风沙的有效措施是( )
A.营造防风林,降低风速
B.设置沙障,人工种植恢复植被
C.加强监测预警,减少风沙危害
D.截流长江水源,实施人工补水
6.C 7.A 8.B [第6题,读图可知,通天河七渡口的起沙风频率,春季最高,夏季最低,说明其风沙侵袭春季最严重,夏季最轻;读图可知,当地的风沙侵袭大致与风速呈正相关,且为明显的双峰变化。第7题,除风速以外,青藏高原夏季降水多,冬季地面冻结,夏季和冬季风沙侵袭出现频率低,A正确;地形不会有季节变化,风向对风沙侵袭的季节变化影响不大,B、C、D错误。第8题,该地位于青藏高原,不适合高大树木生长,无法营造防风林,A错误;设置沙障,人工种草恢复植被可以对沙化的土地进行修复,B正确;加强监测预警并不能治理风沙侵袭,C错误;截流长江的水源,会破坏生态环境,D错误。]
生物治沙是将10余种具有治沙功能的沙漠藻(生存在沙漠中的藻类,药用价值高)组成混合液体,像打农药一样喷洒在沙漠表面,借助水分让其繁殖生长,几个月内就会在沙漠表面形成几厘米至十厘米不等的藻类结皮层,形成土壤。与机械治沙和化学治沙相比,生物治沙拥有无可比拟的优势。据此回答9~11题。
9.与其他治沙方式相比,生物治沙( )
A.资金投入少 B.见效快
C.治沙效果好 D.适用范围广
10.喷洒沙漠藻组合液的最合适季节是( )
A.春季 B.夏季
C.秋季 D.冬季
11.使用沙漠藻治沙可以( )
A.消除我国西北地区的沙漠
B.实现治沙与扶贫的融合发展
C.大幅降低沙漠地区的风速
D.增大沙漠地区的昼夜温差
9.C 10.A 11.B [第9题,据材料可知,生物治沙能够形成土壤,有利于改变当地的土壤环境,治沙效果较好,C正确。第10题,据材料可知,沙漠藻需要有水分才能生长,我国西北地区冬季气温低,不适合沙漠藻生长,春季气温回升,水分增加,此时喷洒沙漠藻组合液,经过春季和夏季,有利于结皮,形成土壤,A正确。B、C、D错误。第11题,沙漠藻治沙无法消除沙漠,A错误;沙漠藻具有较高的药用价值,在治沙的同时,还能增加居民收入,实现治沙与扶贫融合发展,B正确;沙漠藻贴地生长,对风速影响小,C错误;有沙漠藻的地区比热容大于无沙漠藻的地区,生物治沙可能会起到减小沙漠地区昼夜温差的作用,D错误。]
二、非选择题
12.(2019·海东市模拟)阅读图文材料,回答下列问题。
材料一 海南岛西部受大气环流、地形等多种因素的影响,形成了我国唯一的热带稀树干草原沙漠化地区。目前,科学家正在研究该区域土地沙漠化的治理措施,在研究过程中,地理信息技术起着重要作用。
材料二 下图为海南岛西部地区简图。
(1)试描述海南岛西部沙地的分布特征并分析海南岛西部土地沙漠化的成因。
(2)试分析地理信息技术在海南岛西部土地沙漠化治理研究中所起的作用。
(3)一些专家认为,海南岛西部土地沙漠化治理可借鉴我国西北地区土地荒漠化的治理经验,请说明可借鉴的理由。
[解析] 本题主要考查海南岛西部沙地的分布特征、土地沙漠化的成因及治理、地理信息技术的应用等知识。第(1)题,海南岛西部沙地的分布特征可从图中直接读出,沙漠化的成因主要从大气环流、地形、纬度位置、植被以及人类活动等方面分析。第(2)题,地理信息技术包括遥感(RS)、全球定位系统(GPS)和地理信息系统(GIS)等。RS主要用于地理信息数据的获取,GPS主要用于地理信息的空间定位,GIS主要对地理信息数据进行管理、查询、空间分析和评价,结合三者的特点分析即可。第(3)题,海南岛西部土地沙漠化和我国西北地区土地荒漠化在成因上具有很多共性,且借鉴西北地区土地荒漠化治理经验可提高治沙成功率。
[答案](1)分布特征:主要沿海岸带呈南北狭长分布;部分沿河谷向内陆延伸。原因:位于夏季风的背风坡,以下沉气流为主,降水量少;纬度较低,温度高,蒸发旺盛;植被稀疏,以热带稀树草原为主;人们环保意识差,对植被破坏严重。
(2)利用RS可以对海南岛西部沙地进行动态监测;利用GIS可以分析土地沙漠化的成因、预测土地沙漠化的发展方向以及为土地沙漠化治理提供依据。
(3)海南岛西部土地沙漠化与我国西北地区土地荒漠化的成因有很多共性,包括降水量少、蒸发旺盛、人类不合理活动破坏植被等;借鉴我国西北地区土地荒漠化的治理经验,可减少海南岛西部土地沙漠化治理的研究时间和费用,并提高治沙的成功率。
13.阅读材料,回答下列问题。
年降水量与林木覆盖率、草地覆盖率间存在密切的相关性。根据年降水量与林木覆盖率、草地覆盖率的对应关系,可以确定林草界线。下面两图分别为年降水量与林草覆盖率的关系图(图A)及我国局部地区年降水量的空间分布图(图B)。
(1)简述图B所示区域天然植被类型的空间分布特征,并说明成因。
(2)分析甲区域水土流失严重的原因。
(3)简述甲区域防治水土流失的生物措施。
[解析] 第(1)题,由图中年等降水量线的分布可知,图B所示区域年降水量东南多、西北少。结合图A可推断植被类型从西北部的荒漠草原向东南部的森林递变。第(2)题,由经纬度可知,该区域位于黄土高原。分析其水土流失的原因,应考虑降水、地形、植被等因素。第(3)题,从甲区域的位置特征看,降水量为400~530 mm,适宜栽培耐旱的草本植物及灌丛;甲区域位于河流支流的发源地,河谷发育,应注意立体开发和治理等。
[答案](1)年降水量小于400 mm的西北部为荒漠草原地区,水分条件不适宜林木的生长,地带性植被为草原,故草地覆盖率较大。年降水量大于530 mm的东南部半湿润地区,适宜木本植被生长,故林木覆盖率较高。年降水量为400~530 mm的地区是林草过渡区。
(2)甲区域位于黄土高原,土质疏松,降水季节变化大,夏季多暴雨;开垦历史悠久,植被破坏严重;位于河流上游,沟谷发育,流水侵蚀作用较强,水土流失严重。
(3)栽培耐旱植物;小流域垂直空间注重林、灌、草的合理配置;进行退耕还林(草)的生物工程建设等。