【精品讲义】人教版 七年级下册寒假同步课程(培优版)11不等式及不等式组的应用.教师版
展开不等式及不等式组的应用
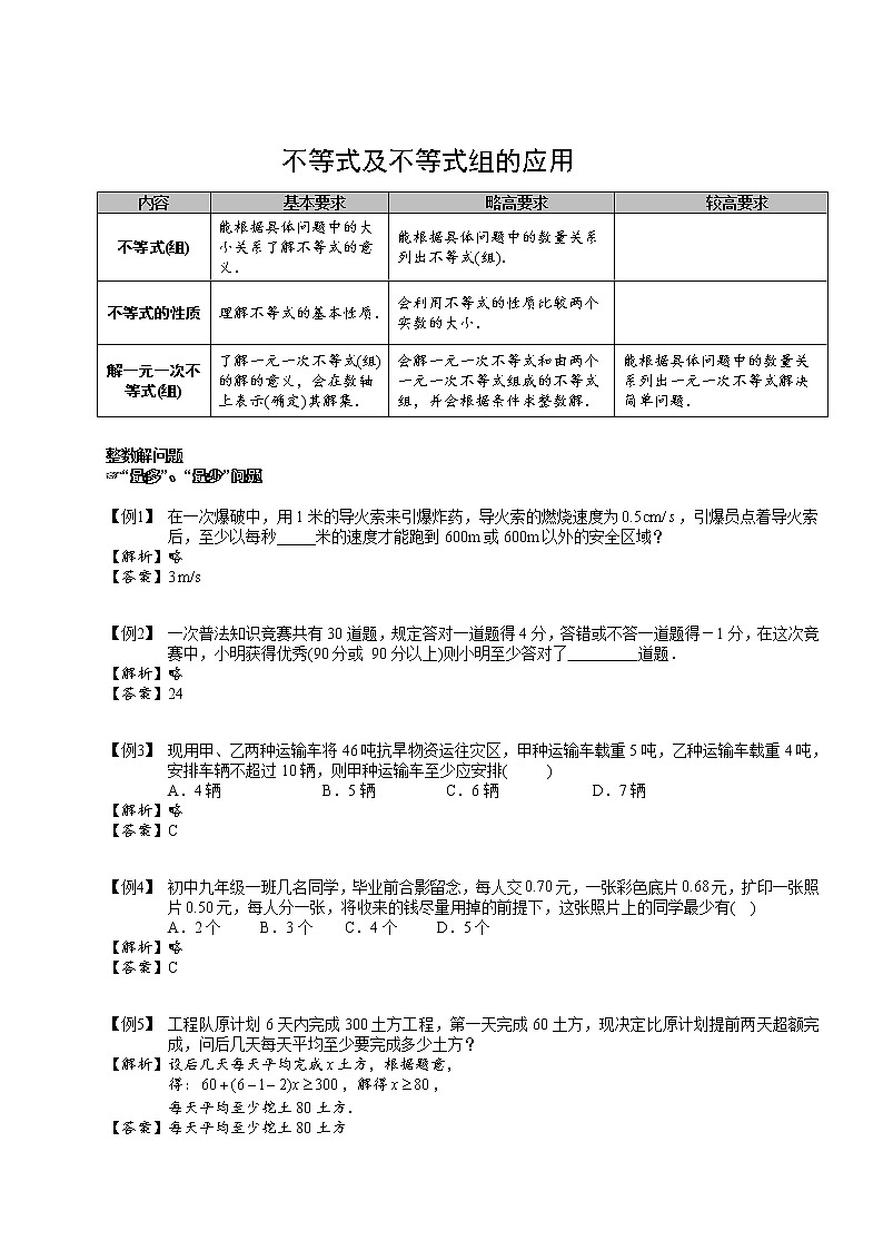
内容
基本要求
略高要求
较高要求
不等式(组)
能根据具体问题中的大小关系了解不等式的意义.
能根据具体问题中的数量关系列出不等式(组).
不等式的性质
理解不等式的基本性质.
会利用不等式的性质比较两个实数的大小.
解一元一次不等式(组)
了解一元一次不等式(组)的解的意义,会在数轴上表示(确定)其解集.
会解一元一次不等式和由两个一元一次不等式组成的不等式组,并会根据条件求整数解.
能根据具体问题中的数量关系列出一元一次不等式解决简单问题.
整数解问题
☞“最多”、“最少”问题
【例1】 在一次爆破中,用1米的导火索来引爆炸药,导火索的燃烧速度为,引爆员点着导火索后,至少以每秒_____米的速度才能跑到600m或600m以外的安全区域?
【解析】略
【答案】3
【例2】 一次普法知识竞赛共有30道题,规定答对一道题得4分,答错或不答一道题得-1分,在这次竞赛中,小明获得优秀(90分或 90分以上)则小明至少答对了 道题.
【解析】略
【答案】24
【例3】 现用甲、乙两种运输车将46吨抗旱物资运往灾区,甲种运输车载重5吨,乙种运输车载重4吨,安排车辆不超过10辆,则甲种运输车至少应安排( )
A.4辆 B.5辆 C.6辆 D.7辆
【解析】略
【答案】C
【例4】 初中九年级一班几名同学,毕业前合影留念,每人交元,一张彩色底片元,扩印一张照片元,每人分一张,将收来的钱尽量用掉的前提下,这张照片上的同学最少有( )
A.2个 B.3个 C.4个 D.5个
【解析】略
【答案】C
【例5】 工程队原计划6天内完成300土方工程,第一天完成60土方,现决定比原计划提前两天超额完成,问后几天每天平均至少要完成多少土方?
【解析】设后几天每天平均完成土方,根据题意,
得:,解得,
每天平均至少挖土80土方.
【答案】每天平均至少挖土80土方
【例6】 小华家距离学校千米.某一天小华从家中去上学恰好行走到一半的路程时,发现离到校时间只有分钟了.如果小华能按时赶到学校,那么他行走剩下的一半路程的平均速度至少要达到多少?
【解析】设他行走剩下的一半路程的速度为,则所以.
∴他行走剩下的一半路程的速度至少为6千米/小时.
【答案】6千米/小时.
【例7】 若干名学生合影留念,需交照像费元(有两张照片),如果另外加洗一张照片,又需收费元,要使每人平均出钱不超过元钱,并都分到一张照片,至少应有几名同学参加照像?
【解析】设有位同学参加照像,根据题意得:,解得,
所以至少应有7名同学参加照像.
【答案】7
【例8】 某工人9月份计划生产零件180个,前10天每天平均生产6个,后经改进生产技术,提前2天并且超额完成任务,这个工人改进技术后平均每天至少生产零件多少个?
【解析】这个工人改进技术后平均每天至少生产零件个,根据题意得:
,,这个工人改进技术后平均每天至少生产零件7个.
【答案】7个
【例9】 八戒去水果店买水果,八戒有元,买了斤香蕉,若香蕉每斤元,西瓜每个元,请问八戒至多能买几个西瓜?
【解析】设八戒买了个西瓜,则,解得,故八戒至多买个西瓜.
【答案】个
【例10】 在保护地球爱护家园活动中,校团委把一批树苗分给初三⑴班同学去栽种.如果每人分2棵,还剩42棵;如果前面每人分3棵,那么最后一人得到的树苗少于5棵(但至少分得一棵).
⑴ 设初三⑴班有名同学,则这批树苗有多少棵?(用含的代数式表示).
⑵ 初三⑴班至少有多少名同学?最多有多少名
【解析】⑴ ;
⑵ ,则,至少有名同学;最多有名同学.
【答案】⑴ ;
⑵ 至少有名同学;最多有名同学.
【例11】 某物流公司,要将吨物资运往某地,现有、两种型号的车可供调用,已知型车每辆可装吨,型车每辆可装吨,在每辆车不超载的条件下,把吨物资装运完,问:在已确定调用辆型车的前提下至少还需调用型车多少辆?
【解析】设至少还需要型车辆,依题意得
解得,∴.
【答案】14
【例12】 商业大厦购进某种商品l000件,售价定为进价的125%.现计划节日期间按原售价让利l0%,至多售出l00件商品;而在销售淡季按原定价的60%大甩卖.为使全部商品售完后赢利,在节日和淡季之外要按原定价销售出至少多少件商品?
【解析】设进价为元,按原定价售出件,节日让利售出件().
依题意有,
整理得,由于,所以,因此按原定价至少销售件.
【答案】件
☞求范围以及具体数目问题
【例13】 一堆有红、白两种颜色的球各若干个,已知白球的个数比红球少,但白球个数的2倍比红球多.若把每一个白球都记作“2”,每一个红球都记作“3”,则总数为60,那么,白球与红球各有多少个?
【解析】设白球有个,红球有个,依题意有,解得
又由,知是3的倍数.故白球共有9个,红球共有l4个.
【答案】白球共有9个,红球共有l4个.
【例14】 “六一”儿童节前夕,某消防队官兵了解到汶川地震灾区一帐篷小学的小朋友喜欢奥运福娃,就特意买了一些,送给这个小学的小朋友做为节日礼物.如果每班分10套,那么欲5套;如果前面的每个班级分13套,那么最后一个班级虽然分有福娃,但不足4套.问:该小学有多少个班级?奥运福娃共有多少套?
【解析】设该小学有个班,则奥运福娃共有套.
由题意,得
解之,得.
∵只能取整数,
所以,此时.
【答案】5个班级,55套福娃
【例15】 某企业人事招聘工作中,共安排了五个测试项目,规定每通过一项测试得1分,未通过不得分,此次前来应聘的26人平均得分不低于分,其中最低分3分,而且至少有3人得4分,则得5分的共有多少人?
【解析】共有22人.设人得3分,人得4分,则得5分的共有人,则可知:
解得,所以
即得5分的共有22人.
【答案】得5分的共有22人.
【例16】 暑假期间小张一家为体验生活品质,自驾汽车外出旅游,计划每天行驶相同的路程.如果汽车每天行驶的路程比原计划多19公里,那么8天内它的行程就超过2200公里;如果汽车每天的行程比原计划少12公里,那么它行驶同样的路程需要9天多的时间.求这辆汽车原来每天计划的行程范围(单位:公里).
【解析】设原计划每天的行程为公里,由题意,应有:
,解得
答:所以这辆汽车原来每天计划的行程范围为超过256公里且不到260公里.
【答案】这辆汽车原来每天计划的行程范围为超过256公里且不到260公里.
【例17】 有人问一位老师他所教的班有多少学生,老师说:“一半的学生在学数学,四分之一的学生在学音乐,七分之一的学生在念外语,还剩不足六位同学在操场踢足球”。试问:这个班共有多少学生?
【解析】略
【答案】设该班共有名学生,由题意可得
,∴,即
又∵、、、都是整数,∴
答:这个班有名学生
☞方案决策问题
【例18】 2008年北京奥运会的比赛门票开始接受公众预定.下表为北京奥运会官方票务网站公布的几种球类比赛的门票价格,某球迷准备用12000元预定15张下表中球类比赛的门票:
(1)若全部资金用来预定男篮门票和乒乓球门票,问这个球迷可以预订男篮门票和乒乓球门票各多少张?
(2)若在准备资金允许的范围内和总票数不变的前提下,这个球迷想预定上表中三种球类门票,其中足球门票与乒乓球门票数相同,且足球门票的费用不超过男篮门票的费用,问可以预订这三种球类门票各多少张?
【解析】(1)设预定男篮门票张,则乒乓球门票张.
得:,解得:
∴
(2)设足球门票与乒乓球门票数都预定张,则男篮门票数为张,得
解得:.
由为正整数可得,
【答案】 (1)男篮门票9张,则乒乓球门票6张; (2)乒乓球、足球门票、男篮门票各5张。
【例19】 某零件制造车间有工人20名,已知每名工人每天可制造甲种零件6个或乙种零件5个,且每制造一个甲种零件可获利150元,每制造一个乙种零件可获利260元,在这20名工人中,车间每天安排名工人制造甲种零件,其余工人制造乙种零件.
⑴请写出此车间每天所获利润(元)与(人)之间的关系式;
⑵若要使每天所获利润不低于24000元,你认为至少要派多少名工人去制造乙种零件才合适?
【解析】(1)依题意,得
.
(2)依题意得,.
解得,.
答:至少要派15名工人去制作乙种零件才合适.
【答案】(1)
(2)至少要派15名工人去制作乙种零件才合适.
【例20】 某童装加工企业今年五月份,工人每人平均加工童装150套,最不熟练的工人加工的童装套数为平均套数的60%.为了提高工人的劳动积极性,按照完成外商订货任务,企业计划从六月份起进行工资改革.改革后每位工人的工资分两部分:一部分为每人每月基本工资200元;另一部分为每加工1套童装奖励若干元.
(1)为了保证所有工人的每月工资收入不低于市有关部门规定的最低工资标准450元,按五月份工人加工的童装套数计算,工人每加工1套童装企业至少应奖励多少元(精确到分)?
(2)根据经营情况,企业决定每加工1套童装奖励5元.工人小张争取六月份工资不少于1200元,问小张在六月份应至少加工多少套童装?
【解析】(1)设企业每套奖励元,由题意得:.
解得:.
因此,该企业每套至少应奖励元;
(2)设小张在六月份加工套,由题意得:,
解得.
【答案】(1)元;(2)200
【例21】 2008年8月,北京奥运会帆船比赛将在青岛国际帆船中心举行.观看帆船比赛的船票分为两种:种船票600元/张,种船票120元/张.某旅行社要为一个旅行团代购部分船票,在购票费不超过5000元的情况下,购买两种船票共15张,要求种船票的数量不少于种船票数量的一半.若设购买种船票张,请你解答下列问题:
(1)共有几种符合题意的购票方案?写出解答过程;
(2)根据计算判断:哪种购票方案更省钱?
【解析】(1)由题意:
解得:
∵为整数,∴
∴共两种购票方案:
方案一:种船票5张,种船票10张
方案二:种船票6张,种船票9张
(2)因为种船票价格便宜,因此种船票越多,总购票费用少.
∴第一种方案省钱,为 (元)
【答案】(1)共两种购票方案:
方案一:种船票5张,种船票10张
方案二:种船票6张,种船票9张
(2)第一种方案省钱
【例22】 某超市销售有甲、乙两种商品,甲商品每件进价10元,售价15元;乙商品每件进价30元,售价40元.
(1)若该起市同时一次购进甲、两种商品共80件,恰好用去1600元,求能购进甲乙两种商品各多少件?
(2)该超市为使甲、乙两种商品共80元的总利润(利润=售价-进价)不少于600元,但又不超过610元,请你帮助该超市设计相应的进货方案.
【解析】(1)商品进了件,则乙种商品进了件,依题意得
解得:
即甲种商品进了40件,乙种商品进了件.
(2)设购买甲种商品为件,则购买乙种商品为件,依题意可得:
解得: 38≤x≤40
即有三种方案,分别为:
第一种方案:甲38件,乙42件;
第二种方案:甲39件,乙41件;
第三种方案:甲40件,乙40件.
【答案】(1)甲种商品进了40件,乙种商品进了件.
(2)有三种方案,分别为:
第一种方案:甲38件,乙42件;
第二种方案:甲39件,乙41件;
第三种方案:甲40件,乙40件.
【例23】 某饮料厂开发了两种新型饮料,主要原料均为甲和乙,每瓶饮料中甲、乙含量如下表所示,现用甲原料和乙原料各克进行试生产,计划生产两种饮料共瓶.设生产种饮料瓶,解答下列问题:⑴ 有几种符合题意的生产方案?写出解答过程;⑵ 如是种饮料每瓶的成本为元,种饮料每瓶的成本为元,这两种饮料成本总额为元,请写出与之间的关系式,并说明取何值会使成本总额最低?
原料名称
饮料名称
甲
乙
A
克
克
B
克
克
【解析】⑴ 设生产种饮料瓶,生产种饮料瓶.则
,解得,由为整数,共有组解,所有符合题意的生产方案共有种.
⑵ ,整理得,∵的系数为,∴随的增大而减小.当时,成本总额最低.
【答案】(1)21;(2),当时,成本总额最低.
【例24】 开学初,小芳和小亮去学校商店购买学习用品,小芳用18元钱买了1支钢笔和3本笔记本;小亮用31元买了同样的钢笔2支和笔记本5本.
⑴ 求每支钢笔和每本笔记本的价格;
⑵ 校运会后,班主任拿出200元学校奖励基金交给班长,购买上述价格的钢笔和笔记本共48件作为奖品,奖给校运会中表现突出的同学,要求笔记本数不少于钢笔数,共有多少种购买方案?请你一一写出.
【解析】⑴ 设每支钢笔元,每支笔记本本.
,∴.
⑵ 设购买钢笔支,笔记本个.
,∴,则共有五种购买方案.
【答案】(1)每支钢笔3元,每支笔记本5本.
(5)五种方案:
【例25】 2007年我市某县筹备20周年县庆,园林部门决定利用现有的3490盆甲种花卉和2950盆乙种花卉搭配两种园艺造型共50个摆放在迎宾大道两侧,已知搭配一个种造型需甲种花卉80盆,乙种花卉40盆,搭配一个种造型需甲种花卉50盆,乙种花卉90盆.
⑴某校九年级(1)班课外活动小组承接了这个园艺造型搭配方案的设计,问符合题意的搭配方案有几种?请你帮助设计出来.
⑵若搭配一个种造型的成本是800元,搭配一个种造型的成本是960元,试说明(1)中哪种方案成本最低?最低成本是多少元?
【解析】⑴设搭配种造型个,则种造型为个,
依题意,得:,解得:,∴
∵是整数,∴可取,,,∴可设计三种搭配方案:
①种园艺造型个,种园艺造型个;
②种园艺造型个,种园艺造型个;
③种园艺造型个,种园艺造型个.
⑵(法1):由于种造型的造价成本高于种造型成本.所以种造型越少,成本越低,故应选择方案③,成本最低,最低成本为:(元)
(法2):方案①需成本:(元)
方案②需成本:(元)
方案③需成本:(元)
【答案】(1)可设计三种搭配方案:
①种园艺造型个,种园艺造型个;
②种园艺造型个,种园艺造型个;
③种园艺造型个,种园艺造型个.
(2)方案③成本最低,最低成本为:(元)
课堂检测
1. 小王家里装修,他去商店买灯,商店柜台里现有功率为的白炽灯和的节能灯,它们的单价分别为元和元,经了解知这两种灯的照明效果和使用寿命一样,已知小王家所在地的电价为每千瓦时元,请问当这两种灯的使用寿命超过多少小时时,小王选择节能灯合算[用电量(千瓦时)=功率(千瓦)×时间(时)]
【解析】略
【答案】设使用寿命为,选择节能灯才合算,依题意得
解得
2. 市里某童装加工企业,今年五月份工人每人平均加工童装套,最不熟练的工人加工的童装套数为平均套数的,为了提高工人的劳动积极性,按时完成外商订货任务,企业计划从六月份起进行工资改革,改革后每位工人的工资分成二部分:一部分为每人每月基本工资元;另一部分为每加工套童装奖励若干元
⑴为了保证所有工人的每月工资收入不低于市有关规定的最低工资标准元,按五月份工人加工的童装套数计算,工人每加工套童装企业至少应奖励多少元(精确到分)?
⑵根据经营情况,企业决定每加工套童装奖励元,工人小张争取六月份工资不少于元,问小张在六月份应至少加工多少套童装?
【解析】略
【答案】⑴设工人每加工套童装企业奖励元,根据题意得
解得
答:至少应奖励元
⑵设小张在六月份应加工套童装
由题意得
答:小张载六月份至少加工套童装
3. 学生宿舍若干人,住若干宿舍,如果每间住人,那么还有人,如果每间住人,那么有一间宿舍不空也不满,求宿舍的间数和学生人数
【解析】略
【答案】设宿舍有间,则根据题意得,,解得
、、
、、
答:当宿舍间时,学生人
当宿舍间时,学生人
当宿舍间时,学生人
课后作业
1. 甲、乙两人到某特价商店买商品,商店的商品只有两种单价8元和9元.已知两人购买商品的件数相同,且两人购买商品一共花费了l72元.求两人共购买商品各多少件?
【解析】设两人共购买8元商品件,9元商品件,两人购买商品件数均为件,
则有,解得,由于,即
解得,所以,从而,
故甲乙两人共购买8元商品8件,9元商品12件.
【答案】甲乙两人共购买8元商品8件,9元商品12件.
2. 王女士看中的商品在甲,乙两商场以相同的价格销售,两商场采用的促销方式不同:在甲商场一次性购物超过100元,超过的部分八折优惠;在乙商场一次性购物超过50元,超过的部分九折优惠,那么她在甲商场购物超过多少元就比在乙商场购物优惠?
【解析】设她在甲商场购物元,就比在乙商场购物优惠,
由题意得:
∴
答:她在甲商场购物超过150元就比在乙商场购物优惠.
【答案】150元
3. 小强和小林共下了盘棋,小强胜一盘记分,小林胜一盘记分.当他俩下完第盘后,小强的得分高于小林;下完第盘后,小林的得分高过小强.小强胜 盘,小林胜 盘?
【解析】设下完第盘时,小强胜了盘,而第盘一定是小林胜.依题意得
,解得.所以小强胜盘,小林胜盘.
【答案】所以小强胜盘,小林胜盘.
4. 某钢铁企业为了适应市场竞争的需要,提高生产效率,决定将一部分钢铁生产一线员工调整去从事服务性工作.该企业现有钢铁生产一线员工1000人,平均每人全年可创造钢铁产品产值30万元.根据规划,调整出去一部分一线员工后,生产一线员工平均每人全年创造钢铁产品产值可增加30%,调整到服务性工作岗位人员平均每人全年可创造产值24万元.如果要保证员工岗位调整后,它们全年的总产值至少增加20%,并且钢铁产品的产值不能超过33150万元.怎样安排调整到服务性工作岗位的人数?
【解析】略.
【答案】安排调整到服务性工作岗位的人数不低于150人,不超过200人
5. 某城市平均每天产生生活垃圾700吨,由甲、乙两个垃圾处理厂处理.若甲厂每时可处理垃圾55吨,需费用550元;乙厂每时可处理垃圾45吨,需费用495元.
(1)甲、乙两厂同时处理该城市的生活垃圾,每天需多长时间才能处理完?
(2)如果规定该城市每天用于处理生活垃圾的费用不超过7260元,那么甲厂每天至少应处理垃圾多长时间?
【解析】(1)设每天需小时才能处理完垃圾,由题意,得
∴,答:每天需7小时才能处理完垃圾
(2)设甲厂每天至少处理小时,乙厂每天处理垃圾小时,
则
解得:
答:甲厂每天至少处理垃圾8小时
【答案】8小时
6. 海门市三星镇的叠石桥国际家纺城是全国最大的家纺专业市场,年销售额突破百亿元.2005年5月20日,该家纺城的羽绒被和羊毛被这两种产品的销售价如下表:
品 名
规格(米)
销售价(元/条)
羽绒被
415
羊毛被
150
现购买这两种产品共80条,付款总额不超过2万元.问最多可购买羽绒被多少条?
【解析】付款总额不超过2万元即购买羽绒被的钱购买羊毛被的钱<2万元,故得不等式.
设购买羽绒被条,则购买羊毛被条,根据题意,得
.
整理,得.
解之,得.
∵为整数,∴的最大整数值为30.
答:最多可购买羽绒被30条.
【答案】30条
7. 福林制衣厂现有24名制作服装工人,每天都制作某种品牌衬衫和裤子,每人每天可制作衬衫3件或裤子5条.
(1)若该厂要求每天制作的衬衫和裤子数量相等,则应安排制作衬衫和裤子各多少人?
(2)已知制作一件衬衫可获得利润30元,制作一条裤子可获得利润16元,若该厂要求每天获得利润不少于2100元,则至少需要安排多少名工人制作衬衫?
【解析】(1)设应安排名工人制作衬衫,由题意得:
∴
∴
答:应安排15名工人制作衬衫,9名工人制作裤子.
(2)设应安排名工人制作衬衫,由题意得:
∴
答:至少应安排18名工人制作衬衫.
【答案】(1)应安排15名工人制作衬衫,9名工人制作裤子;(2)至少应安排18名工人制作衬衫.
8. 某校准备组织290名学生进行野外考察活动,行李共有100件.学校计划租用甲、乙两种型号的汽车共8辆,经了解,甲种汽车每辆最多能载40人和10件行李,乙种汽车每辆最多能载30人和20件行李.
⑴设租用甲种汽车辆,请你帮助学校设计所有可能的租车方案;
⑵如果甲、乙两种汽车每辆的租车费用分别为2000元、1800元,请选择最省钱的租车方案.
【解析】⑴由租用甲种汽车辆,则租用乙种汽车辆
由题意得:,解得:,即共有2种租车方案:
第一种是租用甲种汽车5辆,乙种汽车3辆;
第二种是租用甲种汽车6辆,乙种汽车2辆.
(2)第一种租车方案的费用为元;
第二种租车方案的费用为元;第一种租车方案更省费用.
【答案】(1)第一种是租用甲种汽车5辆,乙种汽车3辆;
第二种是租用甲种汽车6辆,乙种汽车2辆.
(2)第一种租车方案更省费用。
【精品讲义】人教版 七年级下册寒假同步课程(培优版)12数据收集、整理、描述..教师版: 这是一份【精品讲义】人教版 七年级下册寒假同步课程(培优版)12数据收集、整理、描述..教师版,共16页。教案主要包含了数据的收集等内容,欢迎下载使用。
【精品讲义】人教版 七年级下册寒假同步课程(培优版)10含参数不等式、不等式与方程.教师版: 这是一份【精品讲义】人教版 七年级下册寒假同步课程(培优版)10含参数不等式、不等式与方程.教师版,共9页。教案主要包含了不等式与方程,根据题意得,求参数的取值,解含参数不等式组等内容,欢迎下载使用。
【精品讲义】人教版 七年级下册寒假同步课程(培优版)8二元一次方程组的应用.教师版: 这是一份【精品讲义】人教版 七年级下册寒假同步课程(培优版)8二元一次方程组的应用.教师版,共11页。

