2020版高考地理三轮专题培优教程全国通用版检测:第二编专题二地理图表综合检测
展开地理图表综合检测
时间:45分钟 满分:100分
一、选择题(共11小题,每小题4分,共44分。每小题只有一个选项是符合题目要求的)
(2019·高考模拟预测卷)沙坝是由波浪携带泥沙堆积而成的一种狭长的、与海岸线平行的堆积体,沙坝将海水分割成内外两侧,内侧形成一个封闭或半封闭的潟湖,潟湖常有潮汐通道与大海相连。图中a、b为三角洲。据此完成1~2题。
1.图示区域各类事象( )
A.沼泽沉积早于潟湖沉积 B.a、b地貌使潟湖面积扩大
C.陆地海岸线向潟湖推进 D.沙坝属于背斜构造
答案 A
解析 读图可知,沼泽沉积层在潟湖沉积层下面,其形成应早于潟湖沉积。
2.图中沼泽所起的作用是( )
A.提高潟湖鱼获量 B.减小台风登陆频次
C.降解陆地污染物 D.促进三角洲的形成
答案 C
解析 沼泽有涵养水源、降解污染、维持生态环境和生物多样性等作用。
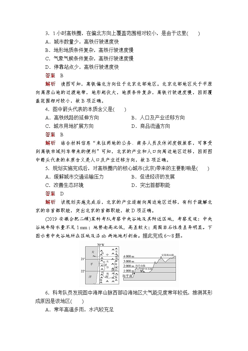
(2019·河南洛阳第一次统考)在每天早进京、晚回德州(山东)的出行高峰期间,来往两地的公务、商务人员及休闲度假旅客,可享受到高铁市域列车带来的便利。下图为新建高铁通车后北京1小时高铁圈城市范围变化示意图。读图,完成3~5题。
3.1小时高铁圈,在偏北方向上覆盖范围相对较小,是由于这里( )
A.城市数量少,高铁行驶速度快
B.地形地质条件复杂,高铁行驶速度慢
C.气象气候条件复杂,高铁行驶速度慢
D.停靠站点少,高铁行驶速度快
答案 B
解析 读图可知,高铁偏北方向位于北京北部地区。北京北部地区处于平原向高原山地的过渡地带,地形起伏大,地质条件复杂,高铁行驶速度慢,因而覆盖范围相对较小,故B项正确。
4.图中箭头代表的本质含义是( )
A.高铁线路的延伸方向 B.人口及产业迁移方向
C.城市用地扩展方向 D.商品流通方向
答案 B
解析 结合材料信息“来往两地的公务、商务人员及休闲度假旅客,可享受到高铁市域列车带来的便利”可知,北京的产业和人口向周边地区迁移,因而图中箭头代表的本质含义是人口及产业迁移方向,故B项正确。
5.规划实施完成后,对高铁圈内的核心城市(北京)带来的主要影响是( )
A.缓解城市交通运输压力 B.促进经济的发展
C.改善生态环境 D.突出首都职能
答案 D
解析 该规划实施完成后,北京的产业逐渐向周边地区迁移,有利于疏解北京的非首都职能,突出北京的首都职能,故D项正确。
(2019·安徽合肥二模)某科考队考察中央谷地及其附近区域,考察发现:中央谷地年降水量不足1 mm;地势南高北低,高差较大;周围岩石性质差异明显。下图示意中央谷地所在区域及沿ab两地地形剖面。据此完成6~8题。
6.科考队员发现图中海岸山脉西部沿海地区大气能见度常年较低,推测其形成原因是该地区( )
A.常年高温多雨,水汽较充足
B.荒漠广布,沙尘暴多发
C.沿岸寒流流经,水汽易凝结
D.工业发达,雾和霾严重
答案 C
解析 西海岸附近有寒流流经,降温减湿,导致水蒸气凝结形成海雾,C项正确;受副热带高气压带控制,多晴天,降水少,A项错误;副热带高气压带控制下,风力小,沙尘暴较少,B项错误;南美洲沙漠地区工业落后,D项错误。
7.中央谷地沙丘数量较少,可能因为该区域( )
A.南北高差大,长期处于侵蚀环境
B.谷地较狭窄,沉积物分选性好
C.西风强劲,搬运走沙质沉积物
D.河流落差小,搬运来的泥沙少
答案 A
解析 地势南高北低,高差较大,河流落差大,以侵蚀搬运为主,A项正确,D项错误;谷地较狭窄,水流速度快,分选性差,B项错误;图示区域不处于西风带范围内,不受西风影响,C项错误。
8.P地与M地农业发展所需水分的主要来源分别是( )
A.雨水 湖泊水 B.积雪融水 地下水
C.雾水 地下水 D.冰川融水 河流水
答案 C
解析 P地受副热带高气压带控制,多晴天,降水较少,附近有寒流流经,多海雾,P地水分主要来源是雾水;P地地处热带,海拔低,没有积雪;海岸山脉海拔低,没有冰川融水,中央谷地干旱,M地水分主要来源是地下水,故C项正确。
海底盐池是分布在世界部分深海底部的盐水集中分布区,盐跃层是池面与普通海水之间清晰可见的分界。盐池附近少有动物涉足,却有异常丰富的贝类环绕四周。以墨西哥湾的海底盐池为例,左图为海底盐池的形成过程示意图。右图为盐池内外水体盐度和微生物细胞数量分布图。据此完成9~11题。
9.海底盐池盐度高的原因是( )
A.海水蒸发旺盛,盐分积累多
B.盐岩层厚度大,盐分溶解多
C.海水温度高,溶解盐分多
D.岩浆活动强烈,盐分溢出多
答案 B
解析 由图可知,由于地壳运动,岩浆活动强烈,导致盖层和新岩层出现裂隙,底部溶解了盐岩层盐分的盐水,沿裂隙向上运动到普通海水当中,水温较高,但因为盐度大,密度大,所以集中于海水底层的洼地里,形成盐池。
10.盐池中( )
A.微生物数量高于海洋表面
B.生物多样性低于海洋表面
C.微生物数量随盐度减小而增大
D.生物多样性随盐度增大而增大
答案 B
解析 根据图中纵坐标可知,该图的上部并不是表示海洋的表层而是表达盐跃层以上一米,A项错误;通过统计图判断,可知盐池的盐度随深度不是持续增大而是先增大后减小再增大,微生物数量与盐度无明确的相关性,C、D两项错误;据材料信息判断,盐池中虽然生物数量较多,但是几乎只有贝类,所以生物多样性低于海洋表面,B项正确。
11.盐池四周环绕有丰富的贝类,最有可能是盐池周围( )
A.水温较高 B.水质更好
C.盐度较高 D.饵料丰富
答案 D
解析 由材料可知,海水盐池的生存环境不适合一般的动物生存,但因盐度高,大量嗜盐微生物集聚,成为贝类的饵料;由于饵料丰富,所以也会有能够适应这种特殊环境的贝类在此集聚。
二、综合题(共56分)
12.(2019·广西桂林贺州崇左三市调研)阅读图文材料,完成下列要求。(32分)
七百弄乡位于广西西北部,远看是一片浩瀚无边的石峰海洋,近看奇峰林立,峰丛环抱着一个个洼地。洼底常见一组组人为开发的同心圆梯田,当地人称为“龙卷地”。此地区是生态环境特别脆弱、人类生存最艰难的地区之一。为了实施乡村振兴战略,各级政府带领农民积极探索脱贫致富的道路。图甲为七百弄峰丛洼地形成过程示意图,图乙为七百弄位置示意图及“龙卷地”景观图。
(1)说明七百弄峰丛洼地的形成过程。(8分)
(2)分析该地区“湿润气候下的特殊干旱现象”的成因。(10分)
(3)分析当地人工开发“龙卷地”的原因。(6分)
(4)推测当地为实现脱贫致富可能采取的措施。(8分)
答案 (1)七百弄石灰岩广布,多垂直裂隙(节理);地处亚热带季风气候区,大气降水丰富;地势起伏较大,流水汇聚地势低洼地区,冲刷侵蚀垂直裂隙,裂隙逐渐加宽加深;受侵蚀弱的部位形成峰丛,受侵蚀强烈的部位形成洼地。
(2)地势崎岖,坡度大,地表水流失快;岩石多裂隙,地表水容易下渗。导致地表径流缺乏(少河流、湖泊);土层薄,持水能力弱;地下水埋藏深,难以利用;经济落后,缺少储水设施。
(3)地势崎岖,平原少,耕地面积小,地块小;龙卷地多层梯田,可以增加耕地面积;地块沿等高线分布,可以减少水土流失。
(4)修建储水工程,钻井取水,解决缺水问题;种植耐旱作物,发展灌溉技术,实现种植业增产;因地制宜,发展多种经营;修建道路,加强基础设施建设;鼓励外出务工,增加收入;进行异地迁移,缓解人地矛盾。
解析 第(1)题,七百弄位于广西西北部,石灰岩广布,岩层节理发育,多垂直裂隙。地势起伏较大,流水汇聚地势低洼地区,冲刷侵蚀垂直裂隙,裂隙逐渐加宽加深。地处亚热带季风气候区,大气降水丰富,流水溶蚀、侵蚀作用强。受侵蚀弱的部位形成峰丛,受侵蚀强烈的部位形成洼地。第(2)题,该地为亚热带季风气候,属于湿润区,降水丰富。由于地势崎岖,坡度大,地表水流快。岩石多裂隙,地表水容易下渗,导致地表径流缺乏,河流、湖泊少。流水侵蚀作用强,土层薄,保持水土能力弱。地下水埋藏深,难以利用。经济落后,缺少储水设施,导致地表水供应不足。形成“湿润气候下的特殊干旱现象”。第(3)题,地形以丘陵、低山为主,地势崎岖,平原少,耕地面积小,地块小。龙卷地多层梯田,可以增加耕地面积,增加粮食供给。修建梯田,地块沿等高线分布,可以减少水土流失,保护生态环境。第(4)题,当地经济发展的制约因素是水源,脱贫致富的措施是修建储水工程,钻井取水,解决缺水问题。种植耐旱作物,发展灌溉技术,实现种植业增产,缓解粮食问题。因地制宜,发展多种经营,保护生态环境。修建道路,加强基础设施建设,推动经济增长。鼓励外出务工,增加收入。进行异地迁移,减轻人口对土地的压力,缓解人地矛盾。
13.(2019·广东惠州上学期二调)阅读图文资料,完成下列要求。(24分)
自2017年12月开始,经过几十天的物资运输和筹备,我国第五个南极科考站罗斯海新站于2018年2月在难言岛正式开工建设。该岛东临特拉诺瓦湾,西侧高原广布,冷空气活动频繁。研究发现,罗斯海新站西风强劲。下图为特拉诺瓦湾周边地形、罗斯海新站附近景观及该站部分时段地表反照率变化图(反照率是地表反射的辐射量与到达地表的太阳总辐射量之比)。
(1)简析罗斯海新站物资筹备、奠基开工选择此时段的原因。(4分)
(2)建站时,科考队员发现该地碎石遍布,几乎无土壤,推测其原因。(4分)
(3)试分析罗斯海新站西风强劲的原因。(8分)
(4)请说明图示时段内罗斯海新站附近反照率极值出现的时间及原因。(8分)
答案 (1)12月至次年2月,白昼时间长,太阳高度大,气温相对较高,有利于物资运输和工程先期建设。
(2)气候寒冷,岩石裸露,冻融作用强,岩石风化形成碎石;植被发育差,生物风化作用弱,几乎无土壤。
(3)该站纬度高,其西部高原广布,有利于冷空气集聚;高原与新站间地势落差大,大量冷空气在重力作用下向东部海湾下滑;西部山谷发育,狭管效应增强风力;新站西侧海湾冰面广布,平坦开阔,摩擦力小,故而该区域盛行西风且风力强劲。
(4)极值时间:2月初出现极大值;4月下旬后出现极小值。
极值原因:2月初降雪量(雪量积累)最大,反照率达到峰值(最大值);4月下旬后该地出现极夜现象(最小值)。
解析 第(1)题,此时为南极的暖季,白昼长,气温高,施工和运输条件好。第(2)题,碎石广布,主要与岩石风化作用有关;无土壤,主要与生物作用弱有关。第(3)题,该站纬度高且西部海拔高,集聚的大量冷空气在重力的作用下下滑(图中等高线),通过山谷狭管效应增速,出山谷后的海湾摩擦力小,风力强劲。第(4)题,读图即可判断极值时间。影响反照率的因素主要是积雪量和昼长。

