

2020版高考地理大三轮复习浙江专用版练习:2非选择题专练(二)
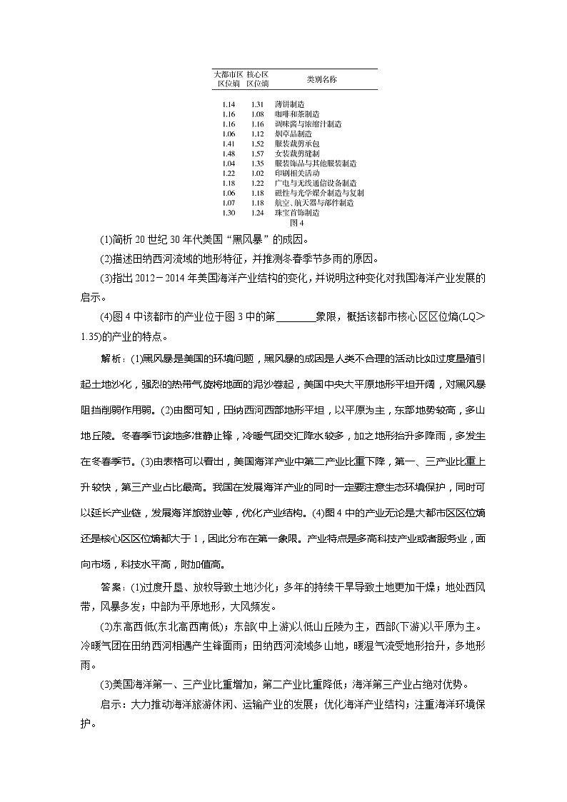
展开非选择题专练(二) (建议用时:25分钟)1.阅读材料,回答下列问题。材料一 1931—1937年美国中西部持续干旱期间,干燥裸露的地表因遭强风暴的侵蚀而引发沙尘暴。1934年发生了美国历史上一次破坏力量最大的“黑风暴”, 它席卷了美国 2/3 的国土,带走的尘土达3亿吨, 摧毁了中西部大平原20多个州的庄稼,沙尘一直吹到美国的东海岸。材料二 下表为美国2012年至2014年海洋产业比重变化。 海洋产业产业类别2012年产业比例(%)2014年产业比例(%)海洋第一产业生物资源2.15.3海洋第二产业矿产(含油气)40.114.2修造船5.37.9工程建筑业1.82.3海洋第三产业旅游与休闲30.750.3运输2020材料三 区位熵(Location Quotient)是评价产业空间集聚的基本分析方法,如果LQ>1,则该产业在该区域范围具有一定程度的集聚。图3为不同区域的产业区位熵,图4为美国某都市部分产业的区位熵。(1)简析20世纪30年代美国“黑风暴”的成因。(2)描述田纳西河流域的地形特征,并推测冬春季节多雨的原因。(3)指出2012-2014年美国海洋产业结构的变化,并说明这种变化对我国海洋产业发展的启示。(4)图4中该都市的产业位于图3中的第________象限,概括该都市核心区区位熵(LQ>1.35)的产业的特点。解析:(1)黑风暴是美国的环境问题,黑风暴的成因是人类不合理的活动比如过度垦殖引起土地沙化,强烈的热带气旋将地面的泥沙卷起,美国中央大平原地形平坦开阔,对黑风暴阻挡削弱作用弱。(2)由图可知,田纳西河西部地形平坦,以平原为主,东部地势较高,多山地丘陵。冬春季节该地多准静止锋,冷暖气团交汇降水较多,加之地形抬升多降雨,多发生在冬春季节。(3)由表格可以看出,美国海洋产业中第二产业比重下降,第一、三产业比重上升较快,第三产业占比最高。我国在发展海洋产业的同时一定要注意生态环境保护,同时可以延长产业链,发展海洋旅游业等,优化产业结构。(4)图4中的产业无论是大都市区区位熵还是核心区区位熵都大于1,因此分布在第一象限。产业特点是多高科技产业或者服务业,面向市场,科技水平高,附加值高。答案:(1)过度开垦、放牧导致土地沙化;多年的持续干旱导致土地更加干燥;地处西风带,风暴多发;中部为平原地形,大风频发。(2)东高西低(东北高西南低);东部(中上游)以低山丘陵为主,西部(下游)以平原为主。 冷暖气团在田纳西河相遇产生锋面雨;田纳西河流域多山地,暖湿气流受地形抬升,多地形雨。(3)美国海洋第一、三产业比重增加,第二产业比重降低;海洋第三产业占绝对优势。启示:大力推动海洋旅游休闲、运输产业的发展;优化海洋产业结构;注重海洋环境保护。(4)Ⅰ 专业化程度高;附加值高;设计理念先进;靠近市场;满足个性需求。2.阅读材料,完成下列问题。材料一 矿粮复合区指的是同时承担粮食和矿产双重生产与输出的地区。研究表明:矿粮复合区的耕地投入产出比(投入与产出的比值)很高。江西是我国重要的粮食、茶叶、有色金属产区,有较多的矿粮复合区。下图为江西及周边简图。材料二 “万里茶道”是一条起源于17世纪的国际茶叶贸易通道。其线路从中国福建武夷山市起,途经赣、湘、鄂、豫、晋、冀、蒙等地区后进入蒙古国和俄罗斯,并延伸到中亚和欧洲多个国家,共计13 000多千米。材料三 江西铅山县河口镇自古是我国茶、纸加工中心,有“茶中皇后”河红茶和“千年寿纸”连史纸两大传统精品。号称红茶鼻祖的河红茶是由绿茶发酵加工而成。连史纸是毛笔书写纸中的上品,被许多鸿篇巨著、名贵典籍、契文、书画、扇面、印谱、拓本等采用,如明代的《十七史》、商务印书馆出版的《四库全书珍本初集》。连史纸自唐代开始生产一直繁荣到19世纪中期,而后衰落。(1)分析江西矿产开发对矿粮复合区耕地投入产出比的影响。(2)简述江西生产茶叶的优势自然条件。(3)河口镇被誉为“万里茶道第一镇”,简述与武夷山市相比河口镇所具有的优势。2006年连史纸技艺入选首批国家非物质文化遗产名录,当地政府想复兴传统连史纸产业,请提出一些针对性的合理建议。(4)某古代茶商满载茶叶行船过甲点时,发现太阳位于左前方。判断当日甲点的昼夜长短,并说明理由。解析:(1)首先根据材料理解矿粮复合区的耕地投入产出比概念,在解答本题时应从开矿对地表植被、耕地产生破坏以及矿产开发过程中所产生的环境污染等方面来考虑。(2)影响农业生产的自然区位因素主要包括气候(光、热、水)、地形、土壤、水源等。由图可知,当地多丘陵、山地地形,利于排水;江西属亚热带季风气候,气候温暖,降水丰富,空气相对湿度大,因而多云雾;亚热带季风气候区的土壤多为红壤,呈酸性,利于茶树生长。(3)读图可知,河口镇位于河流交汇处,水运条件优越;由材料三可知,河口镇制茶和造纸业历史悠久,经验丰富,技术水平高,产品知名度高。复兴传统连史纸产业应从加强产品宣传、提高产品的知名度、拓展产品的消费市场以及发展与之相关的第三产业等方面考虑。(4)由材料可知,某古代茶商满载茶叶行船过甲点时,应沿水路向北行进,因此甲点左前方即为甲点的西北方向。此时太阳位于左前方,则意味着日落西北,说明当日太阳直射北半球,为北半球夏半年,此时甲点昼长夜短。答案:(1)开矿破坏地表,导致耕地复垦投入增加;开矿产生的环境污染,影响农作物生长,产出减少。(2)多丘陵、山地地形,利于排水;气候温暖,降水丰富,云雾多;红壤呈酸性,利于茶树生长。(3)河口镇具有的优势:水运优势;红茶加工技术发达;有红茶品牌(悠久的红茶历史)。(任答2点即可)复兴传统连史纸产业:拓展市场;发展相关的第三产业。(4)昼大于夜。轮船满载茶叶应为向北航行;因此太阳位于西北方;为北半球夏半年。