





所属成套资源:人教版高中化学选修4 化学反应原理全册同步练习(含解析)
人教版高中化学选修4 第一章《化学反应与能量》章末同步练习(解析版)
展开
选修4第一章第一节化学反应与能量的变化(解析版)
第I卷(选择题)
一、单选题
1.下列有关能量变化的说法中错误的是( )
A.若反应物的总能量高于生成物的总能量,则该反应是吸热反应
B.1mol石墨转化为金刚石,要吸收1.895kJ的热能,则石墨比金刚石稳定
C.化学变化中的能量变化主要由化学键的变化引起
D.化学变化必然伴随发生能量变化
【答案】A
【解析】
A.反应物的总能量高于生成物的总能量,则该反应必为放热反应,故A错误;
B.1mol石墨转化为金刚石,要吸收1.895kJ的能量,说明金刚石的能量比石墨高,而能量越高越不稳定,故B正确;
C.化学反应中的能量变化,主要是旧键断裂需要吸热和形成新键放出热量引起的,故C正确;
D.任何化学反应都是断裂旧键形成新键的过程,化学键的断裂和生成会吸收能量和释放能量,因此化学变化必然伴随发生能量变化,故D正确;
答案选A。
2.中和热是在稀溶液中,强酸、强碱发生中和反应生成1 mol液态水时放出的热量,中和热为57.3 kJ·mol -1。下列热化学方程式中正确的是 ( )
A.HNO3(aq)+KOH(aq)= H2O(l)+KNO3(aq) ΔH>-57.3 kJ·mol-1
B.HNO3(aq)+NH3·H2O(aq)=H2O(l)+NH4NO3(aq) ΔH=-57.3 kJ·mol-1
C.CH3COOH(aq)+KOH(aq)=H2O(l)+CH3COOK(aq) ΔH<-57.3 kJ·mol-1
D.CH3COOH(aq)+NH3∙H2O(aq)=H2O(l)+CH3COONH4(aq) ΔH>-57.3kJ·mol-1
【答案】D
【解析】
A.HNO3和KOH分别是强酸和强碱,当其反应生成1mol水时,放出的热量即为57.3kJ/mol,故反应热△H应等于−57.3 kJ/mol,故A错误;
B.NH3·H2O是弱碱,电离吸热,故当NH3·H2O与HNO3生成1mol水时,放出的热量小于57.3 kJ,则反应热△H应大于−57.3 kJ/mol,故B错误;
C.CH3COOH是弱酸,电离吸热,故当CH3COOH与KOH生成1mol水时,放出的热量小于57.3 kJ,则反应热△H应大于−57.3 kJ/mol,故C错误;
D.NH3·H2O是弱碱,CH3COOH是弱酸,电离吸热,故当CH3COOH与NH3·H2O生成1mol水时,放出的热量小于57.3 kJ,则反应热△H应大于−57.3 kJ/mol,故D正确;
答案选D。
3.下列反应中既是氧化还原反应又是吸热反应的是( )
A.钠与水的反应 B.灼热的木炭与 CO2 反应
C.酒精的燃烧反应 D.碳酸钙在高温下分解
【答案】B
【解析】
A. 钠与水反应生成NaOH和H2,反应是氧化还原反应,为放热反应,A不符合题意;
B. 灼热的木炭与CO2反应生成CO,反应是氧化还原反应,为吸热反应,B符合题意;
C. 酒精完全燃烧生成CO2和H2O,反应是氧化还原反应,为放热反应,C不符合题意;
D. 碳酸钙在高温下分解生成CaO和CO2,反应过程中没有元素化合价的变化,不是氧化还原反应,为吸热反应,D不符合题意;
答案选B。
4.下列关于能源和作为能源的物质叙述错误的是( )
A.吸热反应没有利用价值
B.化石能源物质内部蕴涵着大量的能量
C.绿色植物进行光合作用时,将太阳能转化为化学能“贮存”起来
D.物质的化学能可以在不同的条件下转化为热能、电能被人类利用
【答案】A
【解析】
A.吸热反应也有一定的利用价值,如工业上由石灰石制备生石灰的反应、由煤制水煤气的反应都是吸热反应,故A错误;
B.煤、石油、天然气属于化石燃料,燃烧时释放大量的能量,可说明化石能源物质内部蕴涵着大量的能量,故B正确;
C.光合作用是将太阳能转化为化学能“贮存”起来的过程,将空气中的水、二氧化碳等转化为葡萄糖,故C正确;
D.燃烧是将化学能转化为热能,原电池就是将化学能转化为电能,物质的化学能可以在不同条件下转化为热能、电能,并为人类所利用,故D正确;
答案选A。
5.下列变化过程,吸热的是
A.Cl+Cl→Cl2 B.H+Cl→HCl
C.I2→I+I D.C+O2CO2
【答案】C
【解析】
A.Cl+Cl→Cl2,形成化学键释放能量,放热,故A不符合题意;
B.H+Cl→HCl,形成化学键释放能量,放热,故B不符合题意;
C.I2→I+I,断裂化学键需要吸收能量,吸热,故C符合题意;
D.碳的燃烧需要释放能量,放热,故D不符合题意;
答案选C。
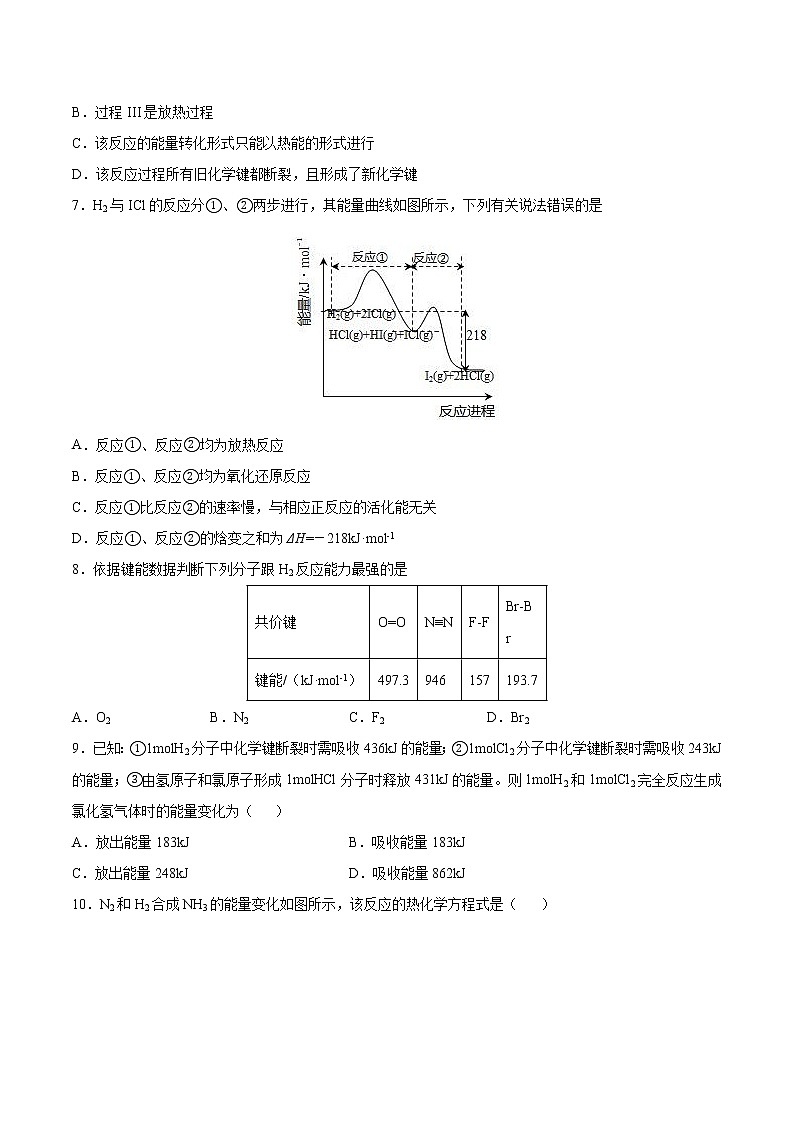
6.H2和O2发生反应的过程可用模型图表示如下(“—”表示化学键),下列说法错误的是( )
A.过程Ⅰ是吸热过程
B.过程III是放热过程
C.该反应的能量转化形式只能以热能的形式进行
D.该反应过程所有旧化学键都断裂,且形成了新化学键
【答案】C
【解析】
A选项,过程Ⅰ是断裂化学键,吸收热量,故A正确;
B选项,过程III是形成化学键,放热过程,故B正确;
C选项,该反应可通过原电池,实现化学能转化为电能,故C错误;
D选项,该反应过程Ⅰ所有旧化学键都断裂,过程III都形成了新化学键,故D正确;
综上所述,答案为C。
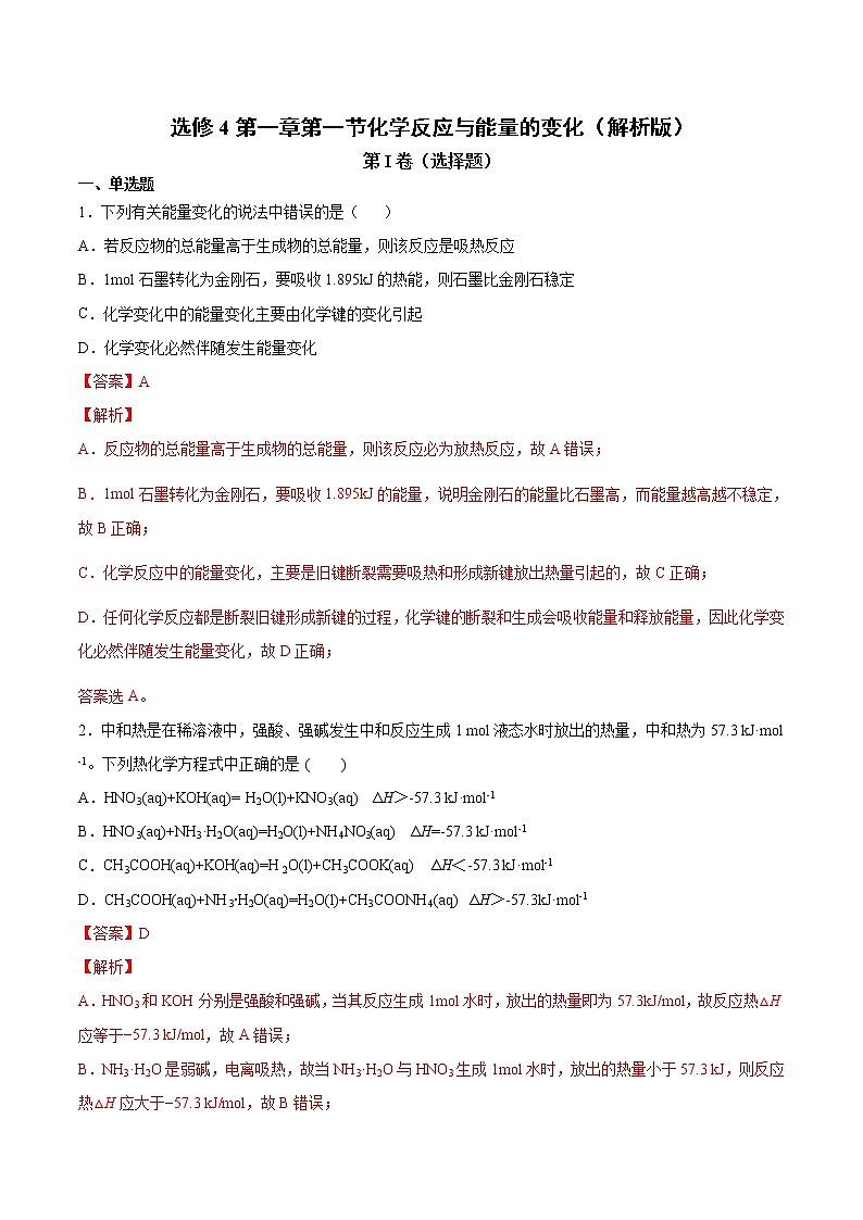
7.H2与ICl的反应分①、②两步进行,其能量曲线如图所示,下列有关说法错误的是
A.反应①、反应②均为放热反应
B.反应①、反应②均为氧化还原反应
C.反应①比反应②的速率慢,与相应正反应的活化能无关
D.反应①、反应②的焓变之和为ΔH=-218kJ·mol-1
【答案】C
【解析】
A、反应物的总能量大于生成物的总能量,说明此反应是放热反应,根据图像,故说法正确;B、反应①中H的化合价由0价→+1价,部分I的化合价降低,属于氧化还原反应,反应②中,I的化合价发生变化,属于氧化还原反应,故说法正确;C、反应①比反应②慢,说明反应①中正反映的活化能较小,反应②中正反应的活化能较大,故说法错误;D、根据盖斯定律,只与始态和终态有关,与反应的途径无关,因此△H=-218kJ·mol-1,故说法正确。
8.依据键能数据判断下列分子跟H2反应能力最强的是
共价键
O=O
N≡N
F-F
Br-Br
键能/(kJ·mol-1)
497.3
946
157
193.7
A.O2 B.N2 C.F2 D.Br2
【答案】C
【解析】
键能越小,分子越容易被破坏,与氢气反应能力越强,据表知,键能最小的是F-F键,故F2反应能力最强,C正确;
答案选C。
9.已知:①1molH2分子中化学键断裂时需吸收436kJ的能量;②1molCl2分子中化学键断裂时需吸收243kJ的能量;③由氢原子和氯原子形成1molHCl分子时释放431kJ的能量。则1molH2和1molCl2完全反应生成氯化氢气体时的能量变化为( )
A.放出能量183kJ B.吸收能量183kJ
C.放出能量248kJ D.吸收能量862kJ
【答案】A
【解析】
反应物断键吸收的能量为436kJ+243kJ=679kJ,生成2mol氯化氢中化学键放出的能量为2×431kJ=862kJ,因此反应放热,即1molH2和1molCl2完全反应生成氯化氢气体时的能量变化为放出能量862kJ-679kJ=183kJ。答案选A。
10.N2和H2合成NH3的能量变化如图所示,该反应的热化学方程式是( )
A.N2(g)+3H2(g)=2NH3(l) △H=2(a-b-c)kJ/mol
B.N2(g)+3H2(g)=2NH3(g) △H=2(b-a)kJ/mol
C.1/2 N2(g)+3/2H2(g)=NH3(l) △H=(b+c-a)kJ/mol
D.1/2 N2(g)+3/2H2(g)=NH3(g) △H=(a+b)kJ/mol
【答案】A
【解析】
根据图像,molN2(g)+molH2(g)的能量比1molNH3(g)的能量大(b-a)kJ,因此N2(g)+H2(g)=NH3(g) △H=(a-b)kJ/mol,而1mol的NH3(g)转化为1mol的NH3(l)放出的热量为ckJ,所以有:N2(g)+H2(g)=NH3(l) △H=(a-b-c)kJ/mol,即:N2(g)+3H2(g)=2NH3(1) △H=2(a-b-c)kJ•mol-1,故选A。
11.最新报道:科学家首次用X射线激光技术观察到CO与O在催化剂表面形成化学键的过程。反应过程的示意图如下:
下列说法中正确的是
A.CO和O生成CO2是吸热反应
B.在该过程中,CO断键形成C和O
C.CO和O生成了具有极性共价键的CO2
D.状态Ⅰ →状态Ⅲ表示CO与O2反应的过程
【答案】C
【解析】
A.根据能量--反应过程的图像知,状态I的能量高于状态III的能量,故该过程是放热反应,A错误;
B.根据状态I、II、III可以看出整个过程中CO中的C和O形成的化学键没有断裂,故B错误;
C.由图III可知,生成物是CO2,具有极性共价键,故C正确;
D.状态Ⅰ →状态Ⅲ表示CO与O反应的过程,故D错误。
故选C。
12.多相催化反应是在催化剂表面通过吸附、解吸过程进行的。我国学者发现T℃时(各物质均为气态),甲醇与水在铜基催化剂上的反应机理和能量图如图:
下列说法正确的是( )
A.反应Ⅱ的热化学方程式为:CO(g)+H2O(g)=H2(g)+CO2(g) △H=+akJ/mol(a>0)
B.1molCH3OH(g)和1molH2O(g)的总能量大于1molCO2(g)和3molH2(g)的总能量
C.选择优良的催化剂降低反应Ⅰ和Ⅱ的活化能,有利于减少过程中的能耗
D.CO(g)在反应中生成又消耗,CO(g)可认为是催化剂
【答案】C
【解析】
由反应机理图可知,反应Ⅰ为:CH3OH =2H2+CO,反应Ⅱ为:CO+H2O=H2+CO2。由能量图可知,反应Ⅰ为吸热反应,反应Ⅱ为放热反应,对比能量图中反应Ⅰ的反应物所具有的能量和反应Ⅱ的生成物所具有的能量,可知反应Ⅰ的反应物和反应Ⅱ的生成物所具有的能量的大小关系为:EⅡ生>EⅠ反。据此进行分析。
A.结合能量图可知,反应Ⅱ为放热反应,根据反应机理图可知,反应Ⅱ的热化学方程式为:CO(g)+H2O(g)=H2(g)+CO2(g) △H=-akJ/mol(a>0),A项错误;
B.结合反应机理和能量图可知,EⅡ生>EⅠ反,即1molCH3OH(g)和1molH2O(g)的总能量小于1molCO2(g)和3molH2(g)的总能量,B项错误;
C.催化剂可以通过参与反应改变反应历程降低反应的活化能,从而可减少反应过程的能耗,C项正确;
D.CO(g)属于中间产物,不是催化剂。D项错误;
答案选C。
13.实验室用盐酸和溶液反应进行中和热测定时,下列操作能减小实验误差的是( )
A.用铜制搅拌棒代替玻璃搅拌棒 B.将盐酸逐滴缓慢滴入溶液中
C.用固体代替溶液 D.将反应所用的烧杯盖上泡沫盖
【答案】D
【解析】
A.本实验成功的关键是防止热量散失,用铜制搅拌棒代替玻璃搅拌棒可加快热量散失,故A错误;
B.盐酸逐滴滴加使热量散失,故B错误;
C.NaOH固体溶于水放热,使中和热测定数字结果偏大,故C错误;
D.反应器用泡沫盖密封可防止热量散失减小实验误差,故D正确。
综上所述,答案为D。
14.下列说法正确的是
A.CaO+H2O=Ca(OH)2可放出大量热,可利用该反应设计成原电池,把化学能转化为电能
B.任何化学反应中的能量变化都表现为热量变化
C.有化学键断裂一定发生化学反应
D.灼热的铂丝与NH3、O2混合气接触,铂丝继续保持红热,说明氨的氧化反应是放热反应
【答案】D
【解析】
A、只有氧化还原反应在理论上才能设计成原电池;B、化学反应中的能量变化有多种形式,如光能、电能等;C、化学键的断裂不一定有新物质生成,所以不一定都发生化学反应;D、只有是放热反应才能保持铂丝红热。
A、只有氧化还原反应在理论上才能设计成原电池,而反应CaO+H2O=Ca(OH)2是非氧化还原反应,不可能设计成原电池,故A错误;
B、任何化学反应都伴随着能量变化,但不一定都是热量变化,也可能是光能、电能等多种形式,所以B错误;
C、某些物质的溶解、电离,或状态的变化可能伴随着化学键的破坏,但没有发生化学反应,所以C错误;
D、氨气的催化氧化用灼热的铂丝做催化剂,由于是放热反应,所以铂丝保持红热,故D正确。本题答案为D。
15.将V1mL 1.0 mol•L-1NaOH 溶液和V2mL未知浓度的HCl溶液混合均匀后测量并记录溶液温度,实验结果如下图所示(实验中始终保持V1+V2=50 mL)。下列叙述正确的是
A.做该实验时环境温度为 22℃
B.该实验表明热能可以转化为化学能
C.HCl 溶液的浓度约是 1.5 mol•L-1
D.该实验表明有水生成的反应都是放热反应
【答案】C
【解析】
A.由图可知,温度为 22℃时,已经加入了5mLNaOH 溶液,而中和反应为放热反应,则该实验开始温度低于22℃,故A错误;
B.由图可知该反应是一个放热反应,表明化学能可以转化为热能,故B错误;
C.由图可知,NaOH 溶液体积为30mL时,溶液温度最高,说明NaOH 溶液和HCl溶液恰好完全反应,由V1+V2=50 mL可知HCl溶液的体积为20mL,由反应方程式可知V1c(NaOH)= V2c(HCl),解得c(HCl)为1.5 mol•L-1,故C正确;
D.八水合氢氧化钡与氯化铵反应有水生成,该反应是吸热反应,故D错误;
故选C。
16.SF6是一种优良的绝缘气体,分子结构中只存在S—F键。已知:1 mol S(s)转化为气态硫原子吸收能量 280 kJ,断裂1 mol F—F、S—F键需吸收的能量分别为160 kJ、330 kJ。则反应S(s)+3F2(g)=SF6(g)的反应热ΔH为( )
A.-1780 kJ·mol-1 B.-1220 kJ·mol-1
C.-450 kJ·mol-1 D.+430 kJ·mol-1
【答案】B
【解析】
ΔH=反应物的键能之和-生成物的键能=280 kJ·mol-1+3×160 kJ·mol-1-6×330 kJ·mol-1=-1220 kJ·mol-1,
答案选B。
17.白磷在高压下隔绝空气加热后急速冷却,可得钢灰色固体——黑磷,其转化过程中能量变化如图所示。
下列叙述中正确的是
A.黑磷比白磷稳定
B.黑磷与白磷互为同分异构体
C.白磷转化为黑磷是氧化还原反应
D.白磷转化为黑磷是吸热反应
【答案】A
【解析】
A.由图所示,白磷的能量高黑磷的能量低,能量越低越稳定,故黑磷稳定,A正确;
B.黑磷和白磷均是由磷元素组成的不同的单质,互为同素异形体,而同分异构体是分子式相同,结构不同的物质一般指的是有机物,B错误;
C.白磷和黑磷均是单质,化合价为零价,不是氧化还原反应,C错误;
D.白磷的能量高转化成能量低的黑磷是放热反应,D错误。
答案选A。
18.在图1的小烧杯中加入25mL1mol·L-1HNO3溶液并测量温度,再一次性加入25mL1.1mol·L-1NaOH溶液,测得溶液的温度变化如图2所示:
已知:1mol·L-1HNO3溶液和1.1mol·L-1NaOH溶液的密度均为1g·cm-3,起始时两溶液温度相同,中和后所得溶液的比热容为4.18J·(g·℃)-1。下列说法错误的是
A.若不加盖板,测得的中和热△H值偏小
B.环形玻璃搅拌棒需轻轻搅拌溶液
C.NaOH溶液稍过量是为了确保HNO3被完全中和
D.本次实验测得的中和热△H约为-58.5kJ·mol-1
【答案】A
【解析】
A.若不加盖板,反应产生的热量会散失,热量减少,则测得的中和热△H会偏大,A错误;
B.若环形玻璃搅拌棒剧烈搅拌溶液会和反应液体产生剧烈摩擦,因而产生额外的热量使得测定产生偏差,因此需轻轻搅拌,B正确;
C.NaOH溶液稍过量才能确保H NO3被完全中和,C正确;
D.反应产生的总热量为Q=4.18×( 25+25) ×( 31-24 ) =1463J = 1.463kJ并生成了0.025mol的水,因此△H=-=-58.5 kJ·mol-1,D正确;
故选A。
19.属于氧化还原反应且能量变化与如图一致的是
A.NH4ClNH3↑ + HCl↑
B.HCl + NaOH = NaOH + H2O
C.2NH4Cl + Ba(OH)2·8H2O = 2NH3↑ + BaCl2 + 10H2O
D.CO2 + C2CO
【答案】D
【解析】
A. NH4ClNH3↑ + HCl↑属于非氧化还原反应,A错误;
B. HCl + NaOH = NaOH + H2O属于非氧化还原反应、放热反应,B错误;
C. 2NH4Cl + Ba(OH)2·8H2O = 2NH3↑ + BaCl2 + 10H2O属于非氧化还原反应、吸热反应,C错误;
D. CO2 + C2CO属于氧化还原反应且是吸热反应,D正确;
答案选D。
20.下列关于热化学方程式的说法错误的是
A.化学反应过程所吸收或放出的热量与参加反应的物质的物质的量成正比
B.热化学方程式中各物质前的化学计量数表示物质的量,可以用整数或者简单分数
C.热化学方程式未注明温度和压强时 ,ΔH表示标准状况下的数据
D.同一化学反应,反应条件不同ΔH可能相同
【答案】C
【解析】
A.化学反应过程所吸收或放出的热量与参加反应的物质的物质的量成正比,参加反应的物质的物质的量越多,化学反应过程所吸收和放出的热量越多,故A不符合题意;
B.热化学方程式中各物质前的化学计量数表示物质的量,可以用整数或者简单分数,不能表示分子的个数,故B不符合题意;
C.热化学方程式未注明温度和压强时,ΔH表示室温常压下的数据,故C符合题意;
D.ΔH只与反应物和生成物状态有关,与反应过程无关,故D不符合题意;
答案选C。
第II卷(非选择题)
二、填空题
21.已知H2(g)+O2(g)===H2O(g),反应过程中能量变化如下图,问:
(1)a、b、c分别代表什么意义?
a______________;b____________;c__________。
(2)该反应是放热反应还是吸热反应?__________。ΔH大于零还是小于零?________
(3)若已知2H2(g)+O2(g)===2H2O(g) ΔH1=-Q1
2H2(g)+O2(g)===2H2O(l) ΔH2=-Q2
则ΔH1______ΔH2,Q1______Q2(填“>”、“