- 2021春人教统编版高二历史上册(同步练习)第3课 现代食物的生产、储备与食品安全 (作业)(选择性必修2国经济与社会生活) 试卷 0 次下载
- 2021春人教统编版高二历史上册(同步练习)第4课 古代的生产工具与劳作(作业)(选择性必修2国经济与社会生活) 试卷 0 次下载
- 2021春人教统编版高二历史上册(同步练习)第6课 新科技革命与现代社会发展(作业)(选择性必修2国经济与社会生活) 试卷 0 次下载
- 2021春人教统编版高二历史上册(同步练习)第7课 古代的商业贸易(作业)(选择性必修2国经济与社会生活) 试卷 0 次下载
- 2021春人教统编版高二历史上册(同步练习)第8课 世界市场与商业贸易(作业)(选择性必修2国经济与社会生活) 试卷 0 次下载
高中历史人教统编版选择性必修2 经济与社会生活第二单元 生产工具与劳作方式第5课 工业革命与工厂制度优秀课后复习题
展开第5课工业革命与工厂制度
1.(2018·海南高考·19)伴随着第二次工业革命的进行,大众休闲文化在欧美出现,戏院如雨后春笋般建立起来,喜剧和音乐剧吸引了成千上万的观众,足球等大型体育赛事成为人们关注的焦点。这反映出当时欧美( )
A.城市化进展显著B.贫富差距逐渐消除
C.工业化开始启动D.工人福利得到保障
2.(2016.4·浙江高考·18)有学者指出:“经济史上的事件和人物还沉浸在昏暗中的时候,阿克莱特的名字就成为那些在昏暗中发出最灿烂光辉的名字之一。”阿克莱特的“最灿烂光辉”之处是( )
A.发明了蒸汽抽水机 B.推行标准化生产
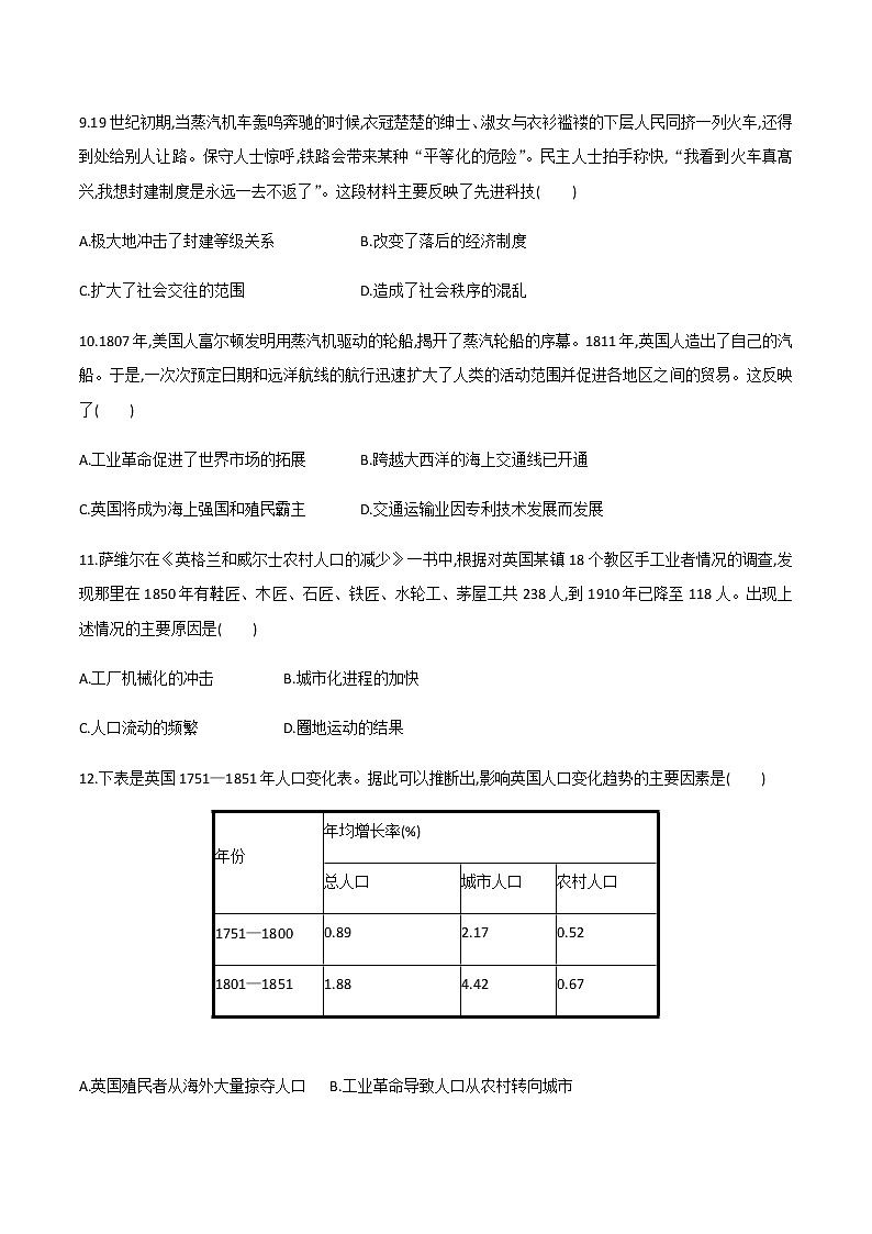
C.创立了近代大工厂制度 D.创制水力织布机
3.(2017·全国Ⅰ卷高考·33) 表3
综合表3可知,在工业革命期间,英国( )
A.工人实际收入与经济发展同步增长 B.经济快速发展依赖于廉价的劳动力
C.工人生活整体上没有改善 D.社会贫富差距进一步拉大
4.(2016.4·浙江高考·18)有学者指出:“经济史上的事件和人物还沉浸在昏暗中的时候,阿克莱特的名字就成为那些在昏暗中发出最灿烂光辉的名字之一。”阿克莱特的“最灿烂光辉”之处是( )
A.发明了蒸汽抽水机 B.推行标准化生产
C.创立了近代大工厂制度 D.创制水力织布机
5.有学者指出,徘徊在曲折历史命运中的中国民族资本主义的历史创造者们——张謇以状元之尊奔波筹款,其……不容被历史抹杀;荣德生等实业家在抗日战争期间发起“国难自救会”,其……不容被历史磨灭;民族企业南洋兄弟烟草公司与英美烟公司一直斗争着也一直经营着,其……不容被历史遗忘。其中,省略号处的内容分别是( )
A.“民族救亡意识”“实业救国之心”“产业革命精神”B.“实业救国之心”“产业革命精神”“民族救亡意识”
C.“产业革命精神”“民族救亡意识”“实业救国之心”D.“实业救国之心”“民族救亡意识”“产业革命精神”
6.17—18世纪的英国,教育由国教教会管理,学校课程设置带有浓重的宗教色彩。1870年颁布《福斯特法案》,成立免费学校,实行强制性的世俗教育,强迫初等教育,标志着英国公立初等教育制度正式确立,到1900年,基本实现了初等教育普及。这说明近代英国( )
A.经济发展促进了教育的变革 B.思想解放的历程较为缓慢
C.宗教束缚限制了教育的发展 D.最早实现初等教育的普及
7.工业革命后,酒吧、咖啡馆成为流行的小型聚会和休闲解闷场所,歌剧、舞剧、马戏和舞会等成了雅俗共赏的文娱活动。这表明工业革命后( )
A.社会竞争日趋激烈,生活节奏加快 B.贫富分化差距拉大,社会关系发生变化
C.家庭规模日渐缩小,教育日益普及 D.生活内容日益丰富,生活质量提高
8.17—19世纪,英国爆发了以圈地运动、机械化、育种培育等为主要内容的农业革命,农业生产效率大大提高,粮食产量大增的同时分流出大量农业剩余劳动力。这表明英国的农业革命( )
A.推动了民主政治的不断完善 B.为工业革命创造条件
C.保持了农业的经济主体地位 D.不利于城市化的进程
9.19世纪初期,当蒸汽机车轰鸣奔驰的时候,衣冠楚楚的绅士、淑女与衣衫褴褛的下层人民同挤一列火车,还得到处给别人让路。保守人士惊呼,铁路会带来某种“平等化的危险”。民主人士拍手称快,“我看到火车真髙兴,我想封建制度是永远一去不返了”。这段材料主要反映了先进科技( )
A.极大地冲击了封建等级关系 B.改变了落后的经济制度
C.扩大了社会交往的范围 D.造成了社会秩序的混乱
10.1807年,美国人富尔顿发明用蒸汽机驱动的轮船,揭开了蒸汽轮船的序幕。1811年,英国人造出了自己的汽船。于是,一次次预定日期和远洋航线的航行迅速扩大了人类的活动范围并促进各地区之间的贸易。这反映了( )
A.工业革命促进了世界市场的拓展 B.跨越大西洋的海上交通线已开通
C.英国将成为海上强国和殖民霸主 D.交通运输业因专利技术发展而发展
11.萨维尔在《英格兰和威尔士农村人口的减少》一书中,根据对英国某镇18个教区手工业者情况的调查,发现那里在1850年有鞋匠、木匠、石匠、铁匠、水轮工、茅屋工共238人,到1910年已降至118人。出现上述情况的主要原因是( )
A.工厂机械化的冲击 B.城市化进程的加快
C.人口流动的频繁 D.圈地运动的结果
12.下表是英国1751—1851年人口变化表。据此可以推断出,影响英国人口变化趋势的主要因素是( )
A.英国殖民者从海外大量掠夺人口 B.工业革命导致人口从农村转向城市
C.粮食依赖进口影响人口增长 D.圈地运动导致农村人口锐减
13.18世纪的英国保持着一种独特的土地制度,一端是一些大地主,另一端则是大量没有土地、以工资为生的劳动力,自耕农的数量在持续减少。英国农村发生的变化表明( )
A.英国封建租佃关系大量存在 B.英国农业生产力有较大进步
C.英国的城市化进程加快 D.英国农村资本主义发展迅速
14.英国议会通过了一项条例,它规定:“……工厂必须为男女两性儿童安排分别的宿舍……工作时间绝不允许超过十二小时……教育是必须要做的事……”依据所学知识判断,该项条例通过的背景是( )
A.英国资产阶级革命的完成 B.现代工厂制度逐步确立
C.19世纪中期工人斗争的胜利 D.英国成为“世界工厂”
15.马克思说:“在工场手工业和手工业中,是工人利用工具,在工厂中,是工人服侍机器。在前一种场合,劳动资料的运动从工人出发,在后一种场合,则是工人跟随劳动资料的运动。”由此可见,工厂制度区别于工场手工业的本质特点是( )
A.使用大机器生产B.工人参加集体劳动
C.生产资料私有化D.工人的受剥削程度
16.有学者指出:18世纪晚期工厂制度出现了,到19世纪中叶,英国所有棉布都已经在工厂里生产,工厂制度代替了分包制,工厂代替了原工业的工场,成为工业经济特有的生产方式。对“特有”的理解正确的是( )
A.标志着工业革命的完成 B.全新的生产组织形式
C.产生了比蒸汽机更大的影响 D.促进了工业革命深入发展
17.工业革命以来,工业生产中越来越多地使用机器,最终促成了现代工厂的出现,但这些工厂却有着共同的局限。这种“局限”直接导致了( )
A.工厂制度的诞生 B.火车机车的创制
C.蒸汽机的改良和应用 D.机器制造业的兴起
18.18世纪前期和中期的英国,科学家主要是些实验家,并且多半是从实践中来的工程师、仪器制造者和工匠。伯明翰的太阳学会,曼彻斯特的曼彻斯特学会纷纷涌现,会员都是些注重实用的人。他们组织科学团体,建立自己的学校,广泛吸收世界先进的科学技术,科学研究更加普及,科学学术活动日趋高涨。英国的这些变化( )
A.为英国工业革命准备了人才基础 B.使发明机器成为社会生产的必然趋势
C.奠定了英国“世界工厂”的历史地位 D.开始了英国教育领域的近代化进程
19.在第一次工业革命的发明者中,哈格里夫斯是纺织工,怀特是木匠,克隆普敦是纺织工人,瓦特是修理工;而在第二次工业革命中,诺贝尔是化学家,西门子是物理学家爱迪生获得过诺贝尔物理学和化学奖的提名。这一变化说明在第二次工业革命中
A.发明者的出身决定了其研究成果B.科技创新不再需要生产经验
C.科学与技术的结合更加紧密D.科学理论比生产经验更重要
20.著名历史学家钱乘旦在其著作中写道:“韦奇伍德在制陶厂中首创计时系统……早晨5:45打铃起床,准备上班;8:30打铃吃早餐;9:00打铃上班;如此循环,直到天黑看不见干活才打铃下班。为监督工人守时,韦奇伍德还专门雇佣一名监工……对于那些超过预定时间的迟到者则予以提醒,如果屡次迟到并累计到一定次数,将停发工资。”材料从本质上反映出
A.工厂主制定并实施严厉的规章制度B.工厂中工人劳动生产自主性的丧失
C.分工的细化有利于提升产品的质量D.规范化与制度化管理促进生产率提高
21.阅读下列材料:
材料一 1840年前后,英国的大机器工业基本上取代了工场手工业,率先完成了工业革命,成为世界上第一个工业国家。1851年英国举办“万国工业博览会”,有10个国家接受邀请,此为世界博览会的开始,后来逐步发展成为世界性盛会,原材料、机械、工业制品及雕塑作品成为19世纪世纪博览会的主要展品,蒸汽机、混凝土、铝制品、橡胶、缝纫机、印刷机、火车等相继成为展会上的新宠。
——摘编自霍勒死•格里利《水晶宫及其经验》
材料二 19世纪中后期,很多科学研究成果都应用于生产,各种新发明、新技术层出不穷,带来了社会生产力的巨大飞跃,人们把这一历史进程称为第二次工业革命。在这次工业革命中,德国和美国扮演了非常重要的角色。 ——人民教育出版社《历史必修2》
(1)根据材料一并结合所学知识,指出第一次工业革命产生新的生产组织形式是什么?指出人类由此进入什么时代?
(2)根据材料二并结合所学知识,概括指出第二次工业革命的主要成就,并指出人类由此进入什么时代?
(3)根据材料一和材料二,并结合所学知识,指出第一次工业革命使社会阶级关系发生怎样的重大变化?指出第二次工业革命与资本主义世界市场的关系。
22.阅读材料,完成下列要求。
材料 1765年,詹姆斯·瓦特改良蒸汽机成功。1784年,瓦特又成功研制出万能蒸汽机,将人类带入了蒸汽时代。18世纪末期,英国棉纺织率先实现机械化生产。1806年,英国基本完成了棉纺织业机械化、动力化,使用蒸汽发动机的织布工厂不断增加。英国棉布产量和质量随之大为提高,成为欧洲上流社会竞相追逐的对象。1800年英国棉纺织品出口额占据出口总值的25%,1828年高达出口总值的一半,棉布成为人类史上的第一个全球化商品。英国棉纺织逐渐成为工业的中坚,推动着工业革命的发生与发展。
——摘编自《经济史真相:现代帝国崛起与衰落的样本——英国工业革命的成果是如何付之东流的》
结合世界近代史的所学知识,从上述材料中提取一个历史史实,指出它所反映的近代重大历史现象,并概述和评价该历史现象。(要求:简要写出所提取的史实及历史现象,对历史现象的概述和评价准确全面)
答案解析
1.【答案】A
【解析】本题旨在考查考生通过提取信息说明历史现象的能力。该题设置的情境是第二次工业革命后欧美出现的大众休闲文化,考查的知识点是工业革命与城市化问题,属于教材主干知识。伴随着工业革命的开展,城市在国家社会生活中的地位日益重要,城市化的进程也明显加快。特别是在第二次工业革命的推动下,越来越多的人口进入的城市,人口的集中以及生活方式的改变,促使城市大众休闲文化在 20 世纪后半期兴起。这种大众文化的蓬勃发展,也正是工业革命推动城市化显著发展的直接反映。但是,在资本主义社会里,贫富差距是始终存在的,不可能得到消除,故可排除 B 项;工业化的启动开始于 18 世纪后半期, 而城市大众休闲文化产生于第二次工业革命兴起的 19 世纪后半期,因此C 项与材料反映的历史时空不符;在 19 世纪后半期,西方国家并不存在相应的福利保障,只是在二战后,完善的社会福利制度才开始确立,因此 D 项亦可排除。故本题正确项为A 项。
2.【答案】C
【解析】发明蒸汽抽水机的是英国塞维利,不符题意,故A项错误;推行标准化生产的是美国惠特尼,不符题意,故B项错误;创立近代大工厂制度的标志是英国阿克莱特在德比设立第一座水力纺纱厂,符合题意,故C项正确;创立水力织布机的是英国卡特莱特,不符题意,故D项错误。
3.【答案】D
【解析】 本题以工业革命时期英国国民收入和工人实际工资的变化为切入点,通过比较历史统计数据,考査考生获取和解读有效信息、调动和运用知识、认识历史事件本质的能力。工业革命期间国民收入逐年增加,而且增幅较大(两倍多),工人实际工资总体有所增加,但在1797年有所下降,增速有限(不到一倍)。依据二者的增幅数据比较可知,这一时期,国民总收入增加较多而工人工资增加较少,表明社会贫富差距拉大。据此,正确答案为D,A、B、C选项均与历史事实不符。解答本题的关键就在于是否能读懂表格数据。
4.【答案】C
【解析】发明蒸汽抽水机的是英国塞维利,不符题意,故A项错误;推行标准化生产的是美国惠特尼,不符题意,故B项错误;创立近代大工厂制度的标志是英国阿克莱特在德比设立第一座水力纺纱厂,符合题意,故C项正确;创立水力织布机的是英国卡特莱特,不符题意,故D项错误。
5.【答案】D
【解析】“张謇以状元之尊奔波筹款”体现了实业救国之心,“荣德生等实业家在抗日战争期间发起‘国难自救会’”体现了民族救亡意识,“民族企业南洋兄弟烟草公司与英美烟草公司一直斗争着也一直经营着”体现了产业革命精神,故D项正确。
6.【答案】A
【解析】材料反映了英国近代教育发展的基本情况。工业革命的展开和近代英国经济飞速发展,为教育事业的发展提供了物质基础,同时也要求教育变革为经济发展提供智力支持,故A项正确。材料并没有体现思想解放,故B项错误;C项表述与材料意思相违背,故排除;材料中并没有涉及英国教育与其他国家教育比较的情况,故D项错误。
7.【答案】D
【解析】“酒吧、咖啡馆”是人们休闲的场所,“歌剧、舞剧、马戏和舞会”是人们的娱乐方式,这反映了工业革命后,人们生活丰富多彩,生活质量提高,故D项正确。
8.【答案】B
【解析】农业革命主要是提高农业效率和带来大量劳动力,与民主政治的完善无关,故A项错误;农业发展,粮食增产,拥有大量劳动力,都为工业的发展提供有利条件,故农业革命推动了工业革命的发展,故B项正确;18世纪英国以工场手工业经济为主,农业不是经济主体,故C项错误;农业发展,农村剩余劳动力增加会推动人口流向城市,推动城市化进程,故D项错误。
9.【答案】A
【解析】根据材料“会带来某种‘平等化的危险’”可知火车的出现冲击了原有的封建等级制度,使封建贵族特权出现动摇,社会关系出现变化,故选A项。
10.【答案】A
【解析】从题干中可看出美国人富尔顿发明的蒸汽轮船和英国人自己制造的汽船主要起到的作用是扩大了人类的活动范围并促进了各地区之间的贸易,故A项正确。题干中未涉及具体的海上交通线,故B项错误;题干没有体现英国成为海上强国和殖民霸主,故C项错误;题干中未涉及技术专利问题,故D项错误。
11.【答案】A
【解析】由材料信息可以看出手工业者数量大大减少,根据所学知识可知,这是由于1850年英国已经完成工业革命,机器大生产成为工业生产的主要方式,机器生产冲击了手工业生产,故选A项。
12.【答案】B
【解析】从题干中可看出,英国城市人口增长速度明显快于农村人口增长速度,结合所学知识可知,这是18世纪末至19世纪中期工业革命带来的城市化发展的必然结果,故B项正确。英国殖民者从海外掠夺大量人口主要是运往美洲地区,故A项错误;从题干中无法得出粮食依赖进口,故C项错误;英国的圈地运动自新航路开辟后就逐渐开始了,与题干时间不符,故D项错误。
13.【答案】D
【解析】根据题干并结合所学知识可知,18世纪的英国出现严重的土地兼并,资本主义性质的大农场产生,出现了以工资为生的劳动力,反映了资本主义生产关系下自耕农向雇佣劳动力的转变,体现了农村资本主义的迅速发展,故D项正确。题干所述劳动现象为资本主义性质的雇佣关系,并非封建性质的租佃关系,故A项错误;题干无法体现农业生产力取得较大进步,故B项错误;题干反映的是农村生产关系的变化,未体现城市化现象,故C项错误。
14.【答案】B
【解析】第一次工业革命后实现了从工场手工业到机器大工业的飞跃,开启了一个新时代——工业时代。从题干中可知这是英国的工厂制度细致分工、管理严格的表现,故选B项。
15.【答案】A
【解析】由材料可知,在马克思看来,工场手工业是工人利用工具,工人掌握着劳动主动权;在工厂制度下,工人围绕着机器(劳动资料)运动,工人处在被动地位。这说明工厂制度的本质特征是使用机器生产而不是手工操作,故选A项。
16.【答案】B
【解析】依据材料“19世纪中叶……成为工业经济特有的生产方式”可知,工业革命后,工厂成为新的生产组织形式,故B项正确。机器制造业机械化的实现标志着工业革命的基本完成,故A项错误;材料反映的是生产组织形式的转变,没有体现出动力方面的变革,两者的影响无法进行比较,故C项错误;“特有”强调的是生产组织形式的独特性,促进工业革命发展的因素很多,无法体现“特有”,故D项错误。
17.【答案】C
【解析】工厂在不断增加的过程中,机器使用的动力主要是自然力,所以工厂中机器的动力是其“局限”,结合所学工业革命期间的发明可以得出,在改良蒸汽机发明之前,工厂几乎无一例外地都选择了靠近河流的地方作为厂址,而改良蒸汽机的应用使得工厂不再受自然条件的限制,从而突破上述局限,故选C项。
18.【答案】A
【解析】材料反映了18世纪前期和中期的英国科学研究更加普及,为英国工业革命技术发明准备了人才基础,故A项正确;材料反映了当时英国科学研究的普及,与生产领域对机器的发明与需要无关,故B项错误;工业革命奠定了英国“世界工厂”的历史地位,故C项错误;材料反映了当时英国科学研究的普及,与教育领域的近代化无关,故D项错误。
19.【答案】C
【解析】根据“在第二次工业革命中,诺贝尔是化学家,西门子是物理学家爱迪生获得过诺贝尔物理学和化学奖的提名”可知,第二次工业革命的发明主要是科学家,说明第二次工业革命的一个显著特点是科学与技术的结合更加紧密,故选C;发明者的出身不能决定其研究成果,排除A;B表述太绝对,错误;D材料信息无法体现,排除。
20.【答案】D
【解析】据材料“早晨5:45打铃起床,准备上班;8:30打铃吃早餐;9:00打铃上班”“对于那些超过预定时间的迟到者则予以提醒,如果屡次迟到并累计到一定次数,将停发工资”可知,该工厂通过严格的纪律约束实现了生产的规范化与制度化管理,这有利于促进劳动生产率的提高,推动生产增长和经济发展,D项正确;“工厂主制定并实施严厉的规章制度 ”是材料的表象,而非本质,排除A项;“工厂中工人劳动生产自主性的丧失”是材料中工厂规章制度所产生的影响,而非本质,排除B项;材料体现的是工厂的规范化管理和严格的纪律,而不是分工的细化,排除C项。
21.【答案】(1)新的生产组织形式:工厂;蒸汽时代。
(2)①电力的广泛使用;②内燃机的创制和使用;③化学工业的发展;④钢铁工业等传统工业的进步;⑤新的交通、通信技术的进步。电气时代。
(3)社会关系变化:工业资产阶级和工业无产阶级成为社会的两大阶级。第二次工业革命与世界市场的关系:资本主义世界市场最终确立。
【解析】(1)新的生产组织形式:根据所学可知,第一次工业革命产生新的生产组织形式是工厂,人类由此进入蒸汽时代。
(2)结合所学可知,第二次工业革命的主要成就有:电力的广泛使用;内燃机的创制和使用;化学工业的发展;钢铁工业等传统工业的进步;新的交通、通信技术的进步。结合所学可知,第二次工业革命使人类进入电气时代。
(3)结合所学可知,第一次工业革命出现了工业资产阶级和工业无产阶级成为社会的两大阶级。第二次工业革命使资本主义世界市场最终确立。
22.【答案】历史史实:棉布成为人类历史上的第一个全球化商品。
历史现象:这一历史史实反映出英国工业革命和国际贸易的发展。
概述和评价:英国工业革命最早开始于棉纺织领域,并引发了生产、动力、交通运输等部门的连锁反应,使英国最早完成工业革命,成为“世界工厂”,形成国际贸易的垄断地位。工业革命带来生产技术的飞跃性发展,提高了社会生产力,工业革命推动了国际贸易的发展和世界市场的形成、经济全球化的发展,形成了西方主导世界发展的格局,工业革命带来社会生活、观念的进步和贫富分化,推动了马克思主义的诞生和社会主义运动的发展。
【解析】根据材料提取历史史实,如棉布成为人类史上的第一个全球化商品。结合所学可知,这反映的历史现象是:英国工业革命和国际贸易的发展。概述和评价:英国工业革命最早开始于棉纺织业,英国最早完成工业革命,成为“世界工厂”,确立了英国在国际贸易的垄断地位,然后再结合所学工业革命的影响,分别从生产力、生产关系、思想以及世界市场的形成等方面回答即可。
英国国民总收入变化表
年份
约1770
约1790~1793
约1830~1835
数额(百万英镑)
140
175
360
英国工人实际工资变化表(即按实际购买力计算的工资,1851年为100。)
年份
1755
1797
1835
指数
42.74
42.48
78.69
年份
年均增长率(%)
总人口
城市人口
农村人口
1751—1800
0.89
2.17
0.52
1801—1851
1.88
4.42
0.67
人教统编版选择性必修2 经济与社会生活第5课 工业革命与工厂制度习题: 这是一份人教统编版选择性必修2 经济与社会生活第5课 工业革命与工厂制度习题,共11页。试卷主要包含了必备知识基础练,能力素养提升练等内容,欢迎下载使用。
人教统编版选择性必修2 经济与社会生活第5课 工业革命与工厂制度达标测试: 这是一份人教统编版选择性必修2 经济与社会生活第5课 工业革命与工厂制度达标测试
人教统编版选择性必修2 经济与社会生活第10课 古代的村落、集镇和城市优秀巩固练习: 这是一份人教统编版选择性必修2 经济与社会生活第10课 古代的村落、集镇和城市优秀巩固练习,共11页。试卷主要包含了有学者认为,村落最早出现在两河流域等内容,欢迎下载使用。

