三年级数学上测量知识点整理+同步练习
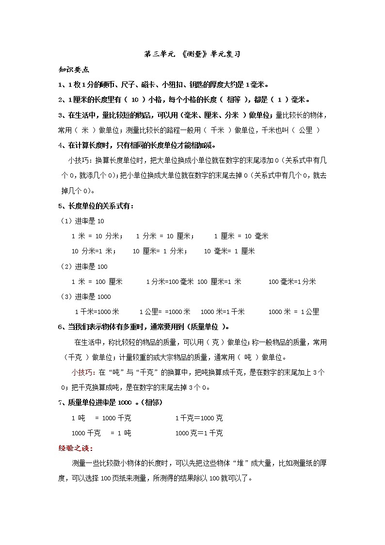
展开第三单元 《测量》单元复习
知识要点
1、1枚1分的硬币、尺子、磁卡、小纽扣、钥匙的厚度大约是1毫米。
2、1厘米的长度里有( 10 )小格,每个小格的长度( 相等 ),都是( 1 )毫米。
3、在生活中,量比较短的物品,可以用(毫米、厘米、分米 )做单位;量比较长的物体,常用( 米 )做单位;测量比较长的路程一般用( 千米 )做单位,千米也叫( 公里 )
4、在计算长度时,只有相同的长度单位才能相加减。
小技巧:换算长度单位时,把大单位换成小单位就在数字的末尾添加0(关系式中有几个0,就添几个0);把小单位换成大单位就在数字的末尾去掉0(关系式中有几个0,就去掉几个0)。
5、长度单位的关系式有:
(1)进率是10
1 米 = 10 分米; 1 分米 = 10 厘米; 1 厘米 = 10 毫米
10 分米=1 米; 10 厘米= 1 分米; 10 毫米= 1 厘米
(2)进率是100
1 米 = 100 厘米 1分米=100毫米 100 厘米=1 米 100毫米=1分米
(3)进率是1000
1千米=1000米 1公里= =1000米 1000米=1千米 1000米 = 1公里
6、当我们表示物体有多重时,通常要用到(质量单位 )。
在生活中,称比较轻的物品的质量,可以用( 克 )做单位;称一般物品的质量,常用(千克 )做单位;计量较重的或大宗物品的质量,通常用( 吨 )做单位。
小技巧:在“吨”与“千克”的换算中,把吨换算成千克,是在数字的末尾加上3个0;把千克换算成吨,是在数字的末尾去掉3个0。
7、质量单位进率是1000 。(相邻)
1 吨 = 1000千克 1千克=1000克
1000千克 = 1 吨 1000克=1千克
经验之谈:
测量一些比较微小物体的长度时,可以先把这些物体“堆”成大量,比如测量纸的厚度,可以选择100页纸来测量,所测得的结果除以100就可以了。
第三单元《测量》 过关练习题
一、基础题
2分米=( )毫米 50毫米=( )厘米 9分米=( )厘米
4厘米=( )毫米 80分米=( )厘米 7吨=( )千克
2分米=( )厘米=( )毫米 500分米=( )米
从直尺的0——1刻度是( )厘米,从直尺的3——8厘米是( )厘米。
3000克=( )千克 5吨=( )千克 8千米=( )米
70厘米=( )分米 ( )米=50分米
8张纸叠起来厚1毫米,80张纸叠起来厚( )毫米,合( )厘米。
二、填上合适的单位
1.常见的长度单位有:( )、( )、( )、( )和( )。
2.数学书宽约2( ),黄山高约1873( ),黄河长约5464( )。
3.汽车每小时行驶60( ),手指甲约10天长1( )。
4.一支铅笔约长185( ),杭州湾跨海大桥全长约36( )。
三、 在○里填上 “﹥”、 “﹤”、 “=”。
70毫米○70厘米 3千米○2970米 7厘米+23厘米○3米 6分米○58厘米
1米-2分米○8分米 60毫米○6厘米 4分米○39厘米 5千米○4500米
300厘米○40分米 2厘米○10毫米 3米○25分米 1米○2分米30厘米
四、算一算。
87毫米-37毫米=( )毫米=( )厘米 70毫米+3厘米=( )厘米=( )分米
1米-70厘米=( )厘米=( )分米 3吨—500千克=( )千克
75厘米+25厘米=( )厘米=( )分米=( )米 5620米=( )千米( )米
五、把下列每组数量按从大到小的顺序排列。
1) 5吨、5005千克、4吨60千克、3500吨
2) 52厘米、2千米、19分米、20米、25厘米、30毫米

