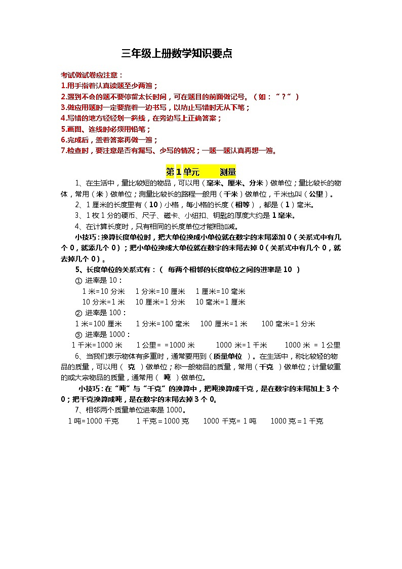
三年级上册数学期终考试必须掌握的知识要点+应用题练习
展开三年级上册数学知识要点
考试做试卷应注意:
1.用手指着认真读题至少两遍;
2.遇到不会的题不要停留太长时间,可在题目的前面做记号。(如:“?”)
3.做应用题时一定要靠着一边书写,以防止写错时无从下笔;
4.写错的地方轻轻划一斜线,在旁边写上正确答案;
5.画图、连线时必须用铅笔;
6.完成后,盖着答案再做一遍;
7.检查时,要注意是否有漏写、少写的情况;一题一题认真再想一遍。
第1单元 测量
1、在生活中,量比较短的物品,可以用(毫米、厘米、分米)做单位;量比较长的物体,常用(米)做单位;测量比较长的路程一般用(千米)做单位,千米也叫(公里)。
2、1厘米的长度里有(10)小格,每小格的长度(相等),都是(1)毫米。
3、1枚1分的硬币、尺子、磁卡、小纽扣、钥匙的厚度大约是1毫米。
4、在计算长度时,只有相同的长度单位才能相加减。
小技巧:换算长度单位时,把大单位换成小单位就在数字的末尾添加0(关系式中有几个0,就添几个0);把小单位换成大单位就在数字的末尾去掉0(关系式中有几个0,就去掉几个0)。
5、长度单位的关系式有:( 每两个相邻的长度单位之间的进率是10 )
① 进率是10:
1米=10分米 1分米=10厘米 1厘米=10毫米
10分米=1米 10厘米=1分米 10毫米=1厘米
② 进率是100:
1米=100厘米 1分米=100毫米 100厘米=1米 100毫米=1分米
③ 进率是1000:
1千米=1000米 1公里= =1000米 1000米=1千米 1000米 = 1公里
6、当我们表示物体有多重时,通常要用到(质量单位 )。在生活中,称比较轻的物品的质量,可以用( 克 )做单位;称一般物品的质量,常用(千克 )做单位;计量较重的或大宗物品的质量,通常用( 吨 )做单位。
小技巧:在“吨”与“千克”的换算中,把吨换算成千克,是在数字的末尾加上3个0;把千克换算成吨,是在数字的末尾去掉3个0。
7、相邻两个质量单位进率是1000。
1吨=1000千克 1千克=1000克 1000千克= 1吨 1000克=1千克
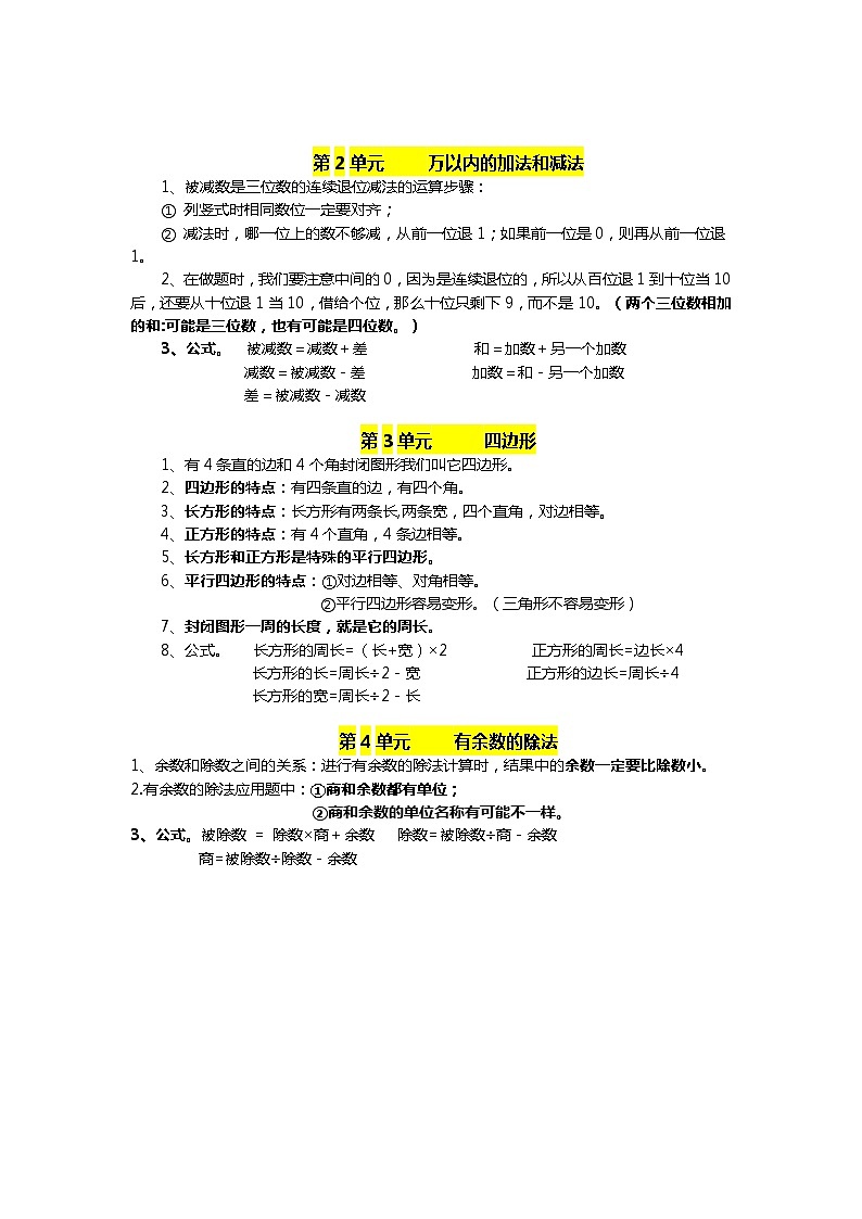
第2单元 万以内的加法和减法
1、被减数是三位数的连续退位减法的运算步骤:
① 列竖式时相同数位一定要对齐;
② 减法时,哪一位上的数不够减,从前一位退1;如果前一位是0,则再从前一位退1。
2、在做题时,我们要注意中间的0,因为是连续退位的,所以从百位退1到十位当10后,还要从十位退1当10,借给个位,那么十位只剩下9,而不是10。(两个三位数相加的和:可能是三位数,也有可能是四位数。)
3、公式。 被减数=减数+差 和=加数+另一个加数
减数=被减数-差 加数=和-另一个加数
差=被减数-减数
第3单元 四边形
1、有4条直的边和4个角封闭图形我们叫它四边形。
2、四边形的特点:有四条直的边,有四个角。
3、长方形的特点:长方形有两条长,两条宽,四个直角,对边相等。
4、正方形的特点:有4个直角,4条边相等。
5、长方形和正方形是特殊的平行四边形。
6、平行四边形的特点:①对边相等、对角相等。
②平行四边形容易变形。(三角形不容易变形)
7、封闭图形一周的长度,就是它的周长。
8、公式。 长方形的周长=(长+宽)×2 正方形的周长=边长×4
长方形的长=周长÷2-宽 正方形的边长=周长÷4
长方形的宽=周长÷2-长
第4单元 有余数的除法
1、余数和除数之间的关系:进行有余数的除法计算时,结果中的余数一定要比除数小。
2.有余数的除法应用题中:①商和余数都有单位;
②商和余数的单位名称有可能不一样。
3、公式。被除数 = 除数×商+余数 除数=被除数÷商-余数
商=被除数÷除数-余数
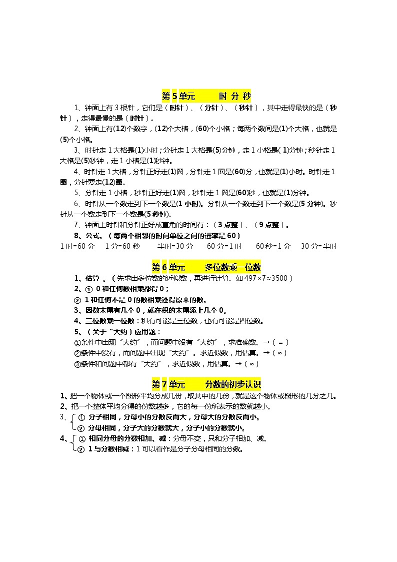
第5单元 时 分 秒
1、钟面上有3根针,它们是(时针)、(分针)、(秒针),其中走得最快的是(秒针),走得最慢的是(时针)。
2、钟面上有(12)个数字,(12)个大格,(60)个小格;每两个数间是(1)个大格,也就是(5)个小格。
3、时针走1大格是(1)小时;分针走1大格是(5)分钟,走1小格是( 1)分钟;秒针走1大格是(5)秒钟,走1小格是(1)秒钟。
4、时针走1大格,分针正好走(1)圈,分针走1圈是(60)分,也就是(1)小时。时针走1圈,分针要走(12)圈。
5、分针走1小格,秒针正好走(1)圈,秒针走1圈是(60)秒,也就是(1)分钟。
6、时针从一个数走到下一个数是(1小时)。分针从一个数走到下一个数是(5分钟)。秒针从一个数走到下一个数是(5秒钟)。
7、钟面上时针和分针正好成直角的时间有:(3点整)、(9点整)。
8、公式。(每两个相邻的时间单位之间的进率是60)
1时=60分 1分=60秒 半时=30分 60分=1时 60秒=1分 30分=半时
第6单元 多位数乘一位数
1、估算 。(先求出多位数的近似数,再进行计算。如497×7≈3500)
2、① 0和任何数相乘都得0;
② 1和任何不是0的数相乘还得原来的数。
3、因数末尾有几个0,就在积的末尾添上几个0。
4、三位数乘一位数:积有可能是三位数,也有可能是四位数。
5、(关于“大约)应用题:
①条件中出现“大约”,而问题中没有“大约”,求准确数。→(=)
②条件中没有,而问题中出现“大约”。求近似数,用估算。→(≈)
③条件和问题中都有“大约”,求近似数,用估算。→(≈)
第7单元 分数的初步认识
1、把一个物体或一个图形平均分成几份,取其中的几份,就是这个物体或图形的几分之几。
2、把一个整体平均分得的份数越多,它的每一份所表示的数就越小。
3、 ① 分子相同,分母小的分数反而大,分母大的分数反而小。
② 分母相同,分子大的分数就大,分子小的分数就小。
4、 ① 相同分母的分数相加、减:分母不变,只和分子相加、减。
② 1与分数相减:1可以看作是分子分母相同的分数。
第8单元 可能性
1、‘不可能和一定’,都表示确定的现象。‘可能’,表示不确定的现象。
2、 请用“一定、可能、不可能”来说一说。
① 一定:太阳一定从东边升起; 月亮一定绕着地球转; 地球一定每天都在转动; 每天一定都有人出生; 人一定要喝水……
② 可能:三天后可能下雨; 花可能是香的; 明天可能有风; 下周可能会考试。……
③ 不可能:太阳不可能从西边升起;地球不可能绕着月亮转;鲤鱼不可能在陆地上生活;
我不可能从出生到现在没吃过一点东西;空中不可能盖楼房;我不可能比姐姐大……
第9单元 数学广角搭配
无论是物体搭配,还是数字搭配,都必须按照一定的顺序和规律依次进行搭配。
(★必须做到不重复、不遗漏。)
应用题专项练习
1、苹果786千克,梨892千克,用一辆载重2吨的货车运,一次能运完吗?
| 2、有8箱货物,每箱249千克,用一辆载重2吨的货车运,一次能运完吗? |
3、一本书300页,明明已经看了237页,剩下的一星期看完,他平均每天要看多少页?
| 4、操场长120米,宽比长少40米。跑2圈半有1千米吗?
|
5、一块长方形菜地长46米,宽20米,其中有一面靠墙,至少需要多长的围栏就能把菜地围起来?
| 6、王老师和45名同学去郊游,每辆车坐8人,至少要租几辆车?
|
7、小明上午看24个大字,下午比上午少写8个。小明一天写了多少个大字
| 8、同学们在校园里栽花,每个花池栽4株。30株花,可以栽满几个花池?还剩几株?
|
9、朝阳小学共有930名学生,如果每个学生每月节约用水6千克,全校学生每月节约用水多少千克?合多少吨?
| 10、4个同学下棋比赛,每两人比赛1场,一共要比赛几场?画一画。
|
11、一个小正方形的连长是3厘米,它的周长是( )厘米;用6个这样的小正方形拼成一个大长方形,这个大长方形的周长是( )厘米。
| 12、王师傅为学校食堂购买了如下表中的物品,请你帮他把表填写完整。
|
13、下面是小林周六上午的活动计划表,请帮他把表填完整。
| 14、用一条145厘米长的彩带围在下面这个相框四周(连接处用3厘米),这条彩带够长吗? |
15、在下面的方格纸上画一个平行四边形。你画的平行四边形的边长分别是 , ,
, ;周长是 。

