四年级数学多边形面积练习题
展开
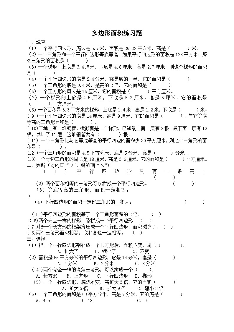
多边形面积练习题一、填空(1)一个平行四边形,底边是5.7米,面积是26.22平方米,高是( )米。(2)一个三角形和一个平行四边形等底等高,如果平行四边形的面积是128平方米,那么三角形的面积是( )(3)一个梯形,上底是3.4厘米,下底是4.8厘米,高是2.7厘米,则这个梯形的面积是( )(4)一个平行四边形的底是2.4分米,高是底的一半,它的面积是( )(5)一个三角形的底是0.4米,是高的2倍,它的面积是( )(6)一个正方形的周长是16厘米,它的面积是( )平方厘米。(7)一个梯形的上底是4.5厘米,下底是5.2厘米,高是5厘米,它的面积是( )平方厘米。(8)一个面积是6.3平方米的梯形,上底是1.4米,高是1.2米,下底是( )米。( 9 )一个平行四边形的底是14厘米,高是9厘米,它的面积是( );与它等底等高的三角形面积是( ).( 10)工地上有一堆钢管,横截面是一个梯形,已知最上面一层有2根,最下面一层有12根,共堆了11层,这堆钢管共有( )根。( 11) 一个三角形比与它等底等高的平行四边的面积少30平方厘米,则这个三角形的面积是( )。(12 )一个三角形的面积是4.5平方分米,底是5分米,高是( )分米。(13)一个等边三角形的周长是18厘米,高是3.6厘米,它的面积是( )平方厘米。二、判断(对的画“√”,错的画“×”) (1)平行四边形只有一条高。 ( ) (2)两个面积相等的三角形可以拼成一个平行四边形。 ( ) (3)等底等高的三角形,面积一定相等。 ( ) (4)平行四边形的面积一定比三角形的面积大。 ( ) ( 5 )平行四边形的面积等于一个三角形面积的2倍. ( )( 6)两个完全一样的梯形,能拼成一个平行四边形. ( )( 7 )把一个长方形的框架挤压成一个平行四边形,面积减少了. ( )( 8)两个三角形面积相等,底和高也一定相等。 ( )三、选择(1)把一个平行四边形割补成一个长方形后,面积不变,周长( )。 A.扩大了 B.缩小了 C.不变(2)面积是56平方分米的平行四边形,底是14分米,高是( )。 A.4分米 B.2分米 C.8分米 ( 4 )两个完全一样的锐角三角形,可以拼成一个 ( ). A.长方形 B.正方形 C.平行四边形 D.梯形 (5)一个平行四边形,底边不变,高扩大3倍,它的面积( ) A.扩大3倍 B.扩大9倍 C.缩小3倍(6)一个三角形的面积是63平方分米,高是7分米,它的底是( )A.4.5 B.18 C.9 (7)把一个平行四边形任意分割成两个梯形,这两个梯形中( )总是相等的。 A.高 B.面积 C.上下两底的和(8)一个三角形,底不变,高扩大5倍,它的面积( )。 A.扩大5倍 B.扩大25倍 C.缩小25倍(9)两个( )的梯形可以拼成一个平行四边形。A.面积相等 B.周长相等 C.等腰梯形 D.完全相同 ( 10 )等边三角形一定是 _______ 三角形.( )A.锐角; B.直角; C.钝角四、(1)计算下面图形阴影部分的面积。(单位:厘米) 3.如图:已知三角形的面积是60平方厘米,求梯形面积。(阴影部分)(单位:厘米)五、 应用题。
(1) 有一块梯形的果园,它的上底是110米,下底是160米,高80米,如果每棵果树占地9平方米,这个果园共有果树多少棵?
(2) 有一块平行四边形钢板,底是8.4分米,高是3.5分米。如果每平方分米钢板重0.75千克,这块钢板重多少千克? (3) 一块三角形的地,底是500米,高是36米,这块地的面积是多少?如果用拖拉机每天耕18平方米,这块地几天才能耕完? (4) 一块三角形的玻璃,量得这它的底是115分米,高是84分米。如果每平方分米玻璃的价钱是2元,买这块玻璃要用多少钱?
(5) 一块红布长30米,宽1.5米,用它做两条直角边都是5分米的直角三角形小旗,可以做多少面?
(6) 一块平行四边形的纸板,底边长22厘米,比高多5厘米,这块纸板的面积是多少?
(7) 一间教室长9米,宽7.2米,如果用边长3分米的正方形地面砖铺地,一共需要多少块?
(8) 有一块梯形蔬菜地,上底长13米,下底长27米,高125米,如果每平方米蔬菜收入3元,这块菜地的总收入是多少元?
(9) 一种直角三角形的小旗,一条直角边长15厘米,另一条直角边长24厘米,做150面这样的小旗,至少要用红布多少平方米?
(10) 一堆圆形钢管堆在一起,它的横截面形状成等腰梯形。已知这堆钢管最上面一层有8根,最下面的一层有13根,并且下面一层都比上面一层多1根。求这堆钢管共有多少根?

