2020-2021学年人教版九年级化学上期末模拟卷C(解析版)
展开班级 姓名 学号 分数
2020-2021学年人教版九年级化学上期末模拟卷C
(时间:60分钟,满分100分)
相对原子质量:H:1 C:12 O:16 S:32 Cl:35.4 Ca:40
一、选择题(20小题,每小题2分,共40分)
1、【2020湖南湘潭】2020年,“中国水周”活动的主题为“坚持节水优先,建设幸福河湖”。下列图标是我国“国家节水标志”的是( )
A. B. C. D.
【答案】A
【解析】A、该图标是“国家节水标志”,符合题意;
B、该图标是“禁止烟火”,不符合题意;
C、该图标是塑料包装制品回收标志,不符合题意;
D、该图标是“禁止放易燃物”,不符合题意。
故选A。
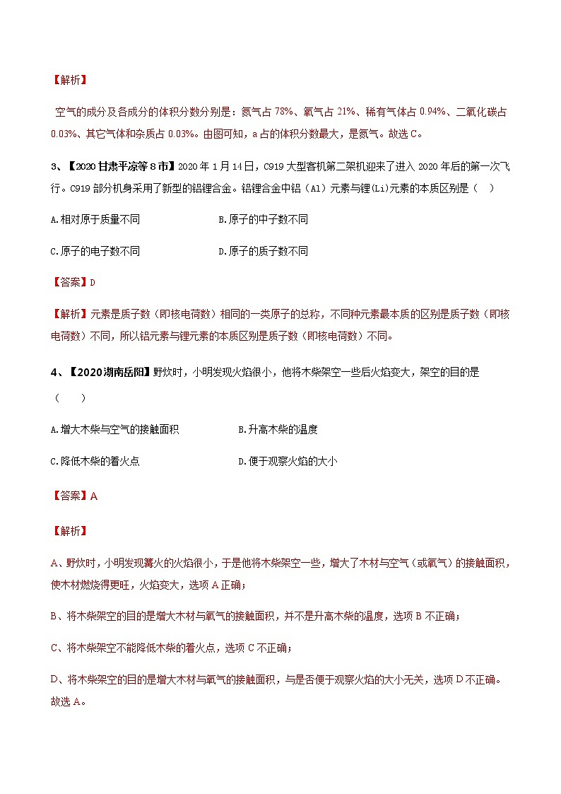
2、【2020四川甘孜州】空气中各成分体积分数如图所示,其中区域“a”代表的是( )
A.氧气 B.氦气 C.氮气 D.二氧化碳
【答案】C
【解析】
空气的成分及各成分的体积分数分别是:氮气占78%、氧气占21%、稀有气体占0.94%、二氧化碳占0.03%、其它气体和杂质占0.03%。由图可知,a占的体积分数最大,是氮气。故选C。
3、【2020甘肃平凉等8市】2020年1月14日,C919大型客机第二架机迎来了进入2020年后的第一次飞行。C919部分机身采用了新型的铝锂合金。铝锂合金中铝(Al)元素与锂(Li)元素的本质区别是( )
A.相对原于质量不同 B.原子的中子数不同
C.原子的电子数不同 D.原子的质子数不同
【答案】D
【解析】元素是质子数(即核电荷数)相同的一类原子的总称,不同种元素最本质的区别是质子数(即核电荷数)不同,所以铝元素与锂元素的本质区别是质子数(即核电荷数)不同。
4、【2020湖南岳阳】野炊时,小明发现火焰很小,他将木柴架空一些后火焰变大,架空的目的是( )
A.增大木柴与空气的接触面积 B.升高木柴的温度
C.降低木柴的着火点 D.便于观察火焰的大小
【答案】A
【解析】
A、野炊时,小明发现篝火的火焰很小,于是他将木柴架空一些,增大了木材与空气(或氧气)的接触面积,使木材燃烧得更旺,火焰变大,选项A正确;
B、将木柴架空的目的是增大木材与氧气的接触面积,并不是升高木柴的温度,选项B不正确;
C、将木柴架空不能降低木柴的着火点,选项C不正确;
D、将木柴架空的目的是增大木材与氧气的接触面积,与是否便于观察火焰的大小无关,选项D不正确。故选A。
5、【2020重庆B】空气中能供人呼吸的气体是( )
A.N2 B.O2 C.CO2 D.Ne
【答案】B
【解析】空气中,氧气能供给呼吸。
故选B。
6、【2020贵州安顺】2020年贵州生态日的主题为“ 践行生态文明,守护绿水青山”。下列做法符合这一主题的是( )
A. 随意丢弃生活垃圾 B. 露天焚烧废弃塑料
C. 增加植被覆盖面积 D. 肆意开采矿产资源
【答案】C
【解析】A、随意丢弃生活垃圾,会导致污染环境,选项错误;
B、露天焚烧废弃塑料,会产生大量有害气体和烟尘,会导致污染环境,选项错误;
C、增加植被覆盖面积,会提高空气的净化能力,有利于保护环境,选项正确;
D、肆意开采矿产资源,会导致资源浪费和环境污染,选项错误。
故选C。
7、【2020新疆】在太空舱里常用NiFe2O4作催化剂将宇航员呼出的CO2转化为O2。已知NiFe2O4中Fe元素为+3价,则Ni元素的化合价为( )
A.+1价 B.+2价 C.+3价 D.+4价
【答案】B
【解析】NiFe2O4中Fe元素为+3价,O元素为-2价,设Ni元素的化合价为x,根据化合物中各元素的正负化合价的代数和为0,可得x+(+3)×2+(-2)×4=0,解得x=+2,故选B。
8、【2020四川德阳】化学能指导我们更好地认识、改造和应用物质。从物质分类角度分析,下列属于纯净物的是( )
A.空气 B.牛奶 C.蒸馏水 D.粗盐
【答案】C
【解析】A、空气是由氮气、氧气、二氧化碳等两种以上物质混合而成,属于混合物,不符合题意;
B、牛奶是由水、蛋白质等两种以上物质混合而成,属于混合物, 不符合题意;
C、蒸馏水是由水一种物质组成,属于纯净物,符合题意;
D、粗盐是由氯化钠、氯化镁等两种以上物质混合而成,属于混合物,不符合题意。
故选C。
9、【2020安徽】下列位置或场所的标识,错误的是( )
A存放浓硫酸的试剂柜 B运输酒精的槽罐车 C面粉加工厂 D居民住宅区
【答案】B
【解析】A、浓硫酸具有很强的腐蚀性,图中所示标志是腐蚀品标志,故正确;
B、酒精属于易燃液体,没有毒性,图中所示标志是有毒品标志,故错误;
C、面粉颗粒弥漫于空气中遇明火可能会爆炸,图中所示标志是禁止烟火标志,故正确;
D、图中所示标志是禁止燃放鞭炮标志,居民住宅区禁止燃放鞭炮,故正确。
故选:B。
10、【2020湖南衡阳】“84消毒液”可用于新冠状病毒肺炎的防疫,制备其主要成分次氯酸钠( NaCIO)的化学方程式为:2NaOH+Cl2=NaClO+NaCl+X。则X的化学式是( )
A.ClO2 B.H2 C.H2O D.Na2O
【答案】C
【解析】由化学方程式可知,反应前出现了2个钠原子、2个氧原子、2个氢原子和2个氯原子,反应后出现了2个钠原子、2个氯原子和1个氧原子,根据质量守恒定律,尚缺的2个氢原子和1个氧原子存在于X中,则X的化学式为H2O,故选C。
11、【2020湖南湘潭】2019年12月,发射成功的“胖五”(长征五号运载火箭)使用了液氢做燃料。氢气在液化过程中,下列说法正确的是( )
A.分子质量增大 B.分子间的间隔减小
C.分子的体积减小 D.分子停止运动
【答案】B
【解析】
A、氢气在液化过程中,发生的是物理变化,分子的种类不变,分子质量不变,选项错误;
B、气体物质分子间隔较大,液态物质分子的间隔较小,所以氢气液化过程中分子间的间隔减小,选项正确;
C、氢气在液化过程中,发生的是物理变化,分子的种类不变,分子的体积不变,选项错误;
D、分子总是在不停运动的,不论物质以哪种状态存在,分子都是运动的,选项错误。
故选B。
12、【2020湖南长沙】今年,长沙的空气质量明显改善,空气是一种宝贵的自然资源。下列说法正确的是( )
A.洁净的空气是纯净物
B.空气中体积分数最大的是氮气
C.氧气有助燃性,常用作燃料
D.空气中臭氧(O3)含量少,属于稀有气体
【答案】B、
【解析】A、空气含有多种物质,属于混合物,选项错误;
B、氮气大约占空气体积的78%,空气中体积分数最大的是氮气,选项正确;
C、氧气有助燃性,不具有可燃性,不能用作燃料,选项错误;
D、空气中臭氧(O3)含量少,但不属于稀有气体,选项错误;
故选:B。
13、【2020湖南衡阳】燃烧与人类的生活以及社会的发展有着密切的联系。下列有关燃烧和灭火的说法错误的是( )
A.釜底抽薪——移除可燃物
B.电器着火——用水浇灭
C.钻木取火——使温度达到可燃物的着火点以上
D.架空篝火——使木材与空气有足够大的接触面积
【答案】B
【解析】A、釜底抽薪利用移除可燃物的方法来实现灭火,选项正确;
B、电器着火用水浇灭,易引起触电事故,可在切断电源后用棉被或土覆盖灭火,选项错误;
C、钻木时摩擦释放热量,温度达到可燃物的着火点以上发生燃烧,选项正确;
D、架空篝火可以使木材与空气的接触面积增大,促进木材的燃烧,选项正确,故选B。
14、【2020重庆B】通过学习化学,我们学会了从化学的视角认识水,下列对水的认识错误的是( )
A.水由氢气和氧气组成
B.冰中的水分子也在不断运动
C.硬水中含有较多可溶性钙、镁化合物
D水可与生石灰发生化学反应
【答案】A
【解析】A、水是由氢元素和氧元素组成的,不是由氢气和氧气组成的,选项A错误;
B、任何状态的物质中分子总是在不断运动,故冰中的水分子也在不断运动,选项B正确;
C、含有较多可溶性钙、镁化合物的水叫做硬水,故硬水中含有较多可溶性钙、镁化合物,选项C正确;
D、水可与生石灰反应生成氢氧化钙,选项D正确。故选A。
15、【2020湖南衡阳】元素周期表是学习和研究化学的重要工具,如图是元素周期表的一部分,下列有关说法正确( )
A.铁的相对原子质量为55.85g B.锰元素为非金属元素
C.铬原子的原子核内有52个质子 D.等质量的铬、锰、铁中,含原子个数最多的是铬
【答案】D
【解析】A、在元素周期表中,元素名称下方的数字表示相对原子质量,故铁的相对原子质量为55.85,相对原子质量是一个比值,单位为“1”,常省略不写,不符合题意;
B、由“金”字旁可知,锰元素为金属元素,不符合题意;
C、在元素周期表中,元素名称左上角的数字表示原子序数,原子序数=质子数=24,不符合题意;
D、相对原子质量反应了原子的实际质量,相对原子质量越大,原子的实际质量越大,由图可知,相对原子质量:铬<锰<铁,故等质量的铬、锰、铁中,含原子个数最多的是铬,符合题意。
故选D。
16、【2020新疆】下列有关环境和能源的说法错误的是( )
A.天然气是比较清洁的化石燃料
B.酸雨对农作物、桥梁、建筑物等有破坏作用
C.由于新能源开发,可以无节制地使用石油资源
D.生活中常用的汽油、煤油、柴油都是石油产品
【答案】C
【解析】A、天然气的主要成分是甲烷,甲烷燃烧生成二氧化碳和水,故天然气是比较清洁的化石燃料,不符合题意;
B、酸雨中含有亚硫酸等,能与活泼金属、大理石等发生反应,破坏桥梁、建筑物等,也会对植物生长造成影响,不符合题意;
C、石油是不可再生能源,应合理使用,不能无节制的使用,符合题意;
D、利用石油中各成分沸点的不同,可将它们分离,得到汽油、柴油、煤油等,不符合题意。
故选C。
17、【2020湖南衡阳】婴儿“尿不湿”最关键的材料是聚丙烯酸钠,它是由丙烯酸(C3H4O2)与氢氧化钠经过一系列的复杂反应而制得。下列有关丙烯酸(C3H4O2)的说法正确的是( )
A.丙烯酸中氢元素的质量分数最大
B.丙烯酸是由碳、氢、氧三种元素组成
C.丙烯酸中碳、氢、氧元素的质量比是3:4:2
D.丙烯酸是由3个碳原子4个氢原子和2个氧原子构成
【答案】B
【解析】A、丙烯酸中碳、氢、氧三种元素的质量比=(12×3):(1×4):(16×2)=9:1:8,则丙烯酸中碳元素的质量分数最大,选项错误;
B、由化学式可知,丙烯酸是由碳、氢、氧三种元素组成的,选项正确;
C、丙烯酸中碳、氢、氧三种元素的质量比=(12×3):(1×4):(16×2)=9:1:8,选项错误;
D、由化学式可知,1个丙烯酸分子是由3个碳原子4个氢原子和2个氧原子构成的,丙烯酸是由丙烯酸分子构成的,选项错误,故选B。
18、【2020安徽】理论上电解水得到氧气和氢气的体积比为1:2,某同学用碳棒作电极进行电解水实验,
得到氧气和氢气的体积比小于1:2,对产生此现象原因的猜想不合理的是( )
A.部分氧气溶于水 B.部分氧气与碳棒反应
C.部分氧气被碳棒吸附 D.部分氧气与氢气反应重新生成了水
【答案】D
【解析】A.氧气比氢气更容易溶于水,可能是部分氧气溶于水导致氧气和氢气的体积比小于1:2,说法正
确,不符合题意;
B.可能是部分氧气与碳棒反应导致氧气和氢气的体积比小于1:2,说法正确,不符合题意;
C.可能是部分氧气被碳棒吸附导致氧气和氢气的体积比小于1:2,说法正确,不符合题意;
D.氧气与氢气反应重新生成了水对生成氧气与氢气的体积比没有影响,说法错误,符合题意。
故选:D。
19、【2020重庆B】如下图所示,水中的白磷能否燃烧与鼓入的气体和水温有关,表中能使白磷燃烧的选项是( )
选项 | 气体X | 水温/℃ |
A | 氧气 | 5 |
B | 氮气 | 40 |
C | 二氧化碳 | 80 |
D | 空气 | 80 |
A.A B.B C.C D.D
【答案】D
【解析】燃烧的三要素是可燃物、氧气、温度到达着火点
A、水温5℃,未达到白磷40℃的着火点,故不能燃烧,A选项错误;
B、水温到达了着火点,但氮气不支持燃烧,故B选项错误;
C、水温到达了着火点,但二氧化碳不支持燃烧,故C选项错误;
D、水温到达了着火点,且空气中含有21%的氧气,因此白磷会燃烧,D选项正确;
故选D。
20、【2020四川甘孜州】用“”表示X原子,“”表示Y原子。下图表示两种气体发生的化学反应。下列说法正确的是( )
A.化学反应前后原子种类和数目会发生变化
B.分子是化学变化中的最小粒子
C.该反应可表示为
D.生成物是混合物
【答案】C
【解析】
A、由质量守恒定律可知,化学反应前后原子种类和数目都不变,故错误;
B、分子是保持物质化学性质的最小微粒,原子是化学变化中的最小微粒,故错误;
C、由图可知,1个X2分子与2个Y2分子反应生成2个Y2X分子,故正确;
D、由图可知,生成物是一种物质,故是纯净物,故错误;故选C。
二、填空题(5小题,每空2分,共36分)
21、【2020湖南湘潭】用化学用语填空。
(1)氦元素_____。(2)3个氢分子______。(3)5个硝酸根离子______。
【答案】(1).He ;(2) ;(3).;
【解析】(1)氦元素的元素符号为He。
(2)根据分子的表示方法:正确书写物质的化学式,表示多个该分子,就在其化学式前加上相应的数字,因此3个氢分子表示为:。
(3)离子的表示方法:在表示该离子的元素符号右上角,标出该离子所带的正负电荷数,数字在前,正负符号在后,带1个电荷时,1要省略。但硝酸根离子是由多个原子组成的离子,整体带1个单元位的负电荷,表示为,若表示多个该离子,就在其元素符号前加上相应的数字,5个硝酸根离子可表示为:。
22、图6所示是测定空气里氧气含量的装置、气密性良好,在集气瓶内加入少量水,将水面上方空间分为5等份。用弹簧夹夹紧橡皮管、点燃红磷后,迅速伸入集气瓶中并塞紧塞子;
待燃烧停止并冷却至室温后,打开弹簧夹。
(1)红磷燃绕的化学方程式为__________________。
(2)打开弹簧夹后,烧杯中的水能够进入到集气瓶中的原因是:_______________。
(3)实验结束,进入集气瓶中水的体积小于瓶内空间的五分之一,可能的一种原因是_________________。
【答案】(1)4P+5O22P2O5;(2)红磷燃烧将集气瓶内氧气消耗掉,使瓶内压强减少,在大气压作用下,将水压入集气瓶;(3)红磷量不足。
【解析】(1)红磷燃烧产生大量白烟,并放出热量,其反应化学方程式:4P+5O22P2O5;(2)实验结束后,打开弹簧夹,烧杯里的水进入瓶中的原因是集气瓶中的氧气被消耗,压强小于外界压强,在大气压作用下,将水压入集气瓶;(3)红磷量不足。
23、【2019湖南邵阳】水是生命之源,我们应该了解水、爱护水。
(1)从江河等水源取出的水经静置、沉淀、______等操作除去水中不溶性杂质,然后加入活性炭,利用活性炭的______性,除去异味;
(2)可用______肥皂水鉴别生活用水是硬水还是软水,生活中常用______的方法降低水的硬度。
【答案】(1)过滤;吸附; (2)肥皂水;煮沸。
【解析】(1)过滤能把水与固体进行分离而除去不溶性杂质,所以,取江河样,经静置、沉淀、过滤等操作除去水中不溶性杂质,浑水变清水;利用活性炭的吸附性,可除去水中有异味物质; 故答案为:过滤;吸附;
(2)硬水中含有较多的可溶性钙镁化合物,与肥皂水混合会产生大量的浮渣,软水中不含或含有少量的可溶性钙镁化合物,与肥皂水混合会产生大量的泡沫,故可以使用肥皂水鉴别硬水和软水;硬水中的可溶性钙镁化合物受热易转化为不溶性钙镁化合物,可以使用加热煮沸的方法降低水的硬度;
故答案为:肥皂水;煮沸。
24、【2020贵州遵义】燃烧是人类获得能量的重要方式。
(1)用下图探究燃烧条件。步骤一:通入N2,点燃酒精灯;步骤二:冷却至室温;步骤三:通入O2,点燃酒精灯。能说明可燃物燃烧需要O2的现象是_______;从燃烧条件分析,用水灭火主要利用的原理是_________。
(2)相同条件下,n体积燃料完全燃烧放出的热量见下表。
燃料(气态) | CO | H2 | CH4 |
热量(KJ) | 282.6 | 285.8 | 890.3 |
①从等体积燃料完全燃烧放出的热量分析,最适合家庭使用的燃料是________;
②CO与其它燃料相比的主要缺点是_________。
【答案】(1). 步骤一中,b 中红磷不燃烧;步骤三中,b 中红磷燃烧。 (2). 降低温度至可燃物的着火点以下。 (3). CH4(甲烷) (4). CO 有毒
【解析】(1)步骤一中b通N2,不燃烧;步骤二中b通O2,燃烧,说明可燃物燃烧需要氧气。根据灭火原理,使可燃物的燃烧火焰熄灭方法为①清除或隔离可燃物,②隔绝氧气或空气,③使温度降到可燃物的着火点以下;根据灭火原理可知,用水灭火主要利用的原理为使可燃物温度降到可燃物的着火点以下。
(2)①从等体积燃料完全燃烧放出的热量分析,等体积燃料甲烷燃烧放出的热量最多,最适合家庭使用的燃料是CH4。
②CO有毒,CO与其它燃料相比的主要缺点是有毒。
25、【2019辽宁辽阳】化学使人类能够物尽其用,如图是石油综合利用的示意图。
(1)将石油加热炼制,利用石油中各成分的 不同,将它们分离可得到不同产品。
(2)城镇家庭经常用罐装液化石油气做燃料,烹调食物时观察到燃气灶的火焰呈现黄色,锅底出现黑色,需要将灶具的进风口调大,目的是 。烹调结束,关闭燃气灶阀门利用的灭火原理是 。
(3)在汽油中加入适量乙醇作为汽车燃料,可适当节省石油资源,并在一定程度上减少汽车尾气的污染。写出乙醇充分燃烧的化学方程式 。
【答案】(1)沸点;
(2)提供充足的空气,使其充分燃烧;清除可燃物;
(3)C2H5OH+3O22CO2+3H2O。
【解答】(1)将石油加热炼制,利用石油中各成分的沸点不同,将它们分离可得到不同产品。故填:沸点;
(2)城镇家庭经常用罐装液化石油气做燃料,烹调食物时观察到燃气灶的火焰呈现黄色,锅底出现黑色,这是空气不足造成的,需要将灶具的进风口调大,目的是提供充足的空气,使其充分燃烧。烹调结束,关闭燃气灶阀门利用的灭火原理是清除可燃物。故填:提供充足的空气,使其充分燃烧;清除可燃物;
(3)乙醇与氧气在点燃的条件下反应生成二氧化碳和水;故填:C2H5OH+3O22CO2+3H2O。
三、实验探究(1小题,每空2分,共14)
26、【2020贵州黔西南】实验室利用如图所示装置进行相关实验。
回答下列问题:
(1)实验室制取二氧化碳的化学方程式为 。
(2)C装置中实验所需二氧化碳,应选用A、B发生装置中的 装置获得。在仪器组装后、加入药品前,需要进行的操作是 。
(3)制得的CO2干燥后利用C装置进行实验,b处的实验现象是 。若要证明b处二氧化碳与水发生了反应,可在a处放置石蕊溶液染成紫色的干燥的小花或 。
(4)根据烧杯中的实验现象,能得出的结论是 、 。
【答案】(1)CaCO3+2HCl=CaCl2+H2O+CO2↑;(2)B;检查装置的气密性;(3)紫色变红色;干燥的石蕊试纸;(4)二氧化碳的密度比空气大;二氧化碳既不能燃烧,也不能支持燃烧;
【解析】(1)实验室制取CO2,是在常温下,用大理石或石灰石和稀盐酸制取的,碳酸钙和盐酸反应生成氯化钙和水和二氧化碳,因此不需要加热;故答案为:CaCO3+2HCl=CaCl2+H2O+CO2↑;
(2)C装置中实验所需二氧化碳,应选用A、B发生装置中的B装置获得。在仪器组装后、加入药品前,需要进行的操作是:检查装置的气密性;故答案为:B;检查装置的气密性;
(3)制得的CO2干燥后利用C装置进行实验,b处的实验现象是:紫色变红色;若要证明b处二氧化碳与水发生了反应,可在a处放置石蕊溶液染成紫色的干燥的小花或干燥的石蕊试纸;故答案为:紫色变红色;干燥的石蕊试纸;
(4)根据烧杯中的实验现象,能得出的结论是:二氧化碳的密度比空气大;二氧化碳既不能燃烧,也不能支持燃烧;故答案为:二氧化碳的密度比空气大;二氧化碳既不能燃烧,也不能支持燃烧;
四、分析与计算(1小题,共10分)
27、为测定某石灰石样品中碳酸钙的含量,取其样品25g,向其中逐滴滴加稀盐酸至无气体生成,加入的稀盐酸与生成的二氧化碳质量关系如下图所示,杂质不溶于水且不与水发生反应,试计算:
(1)产生气体的质量为____________________。
(2)样品中碳酸钙的质量分数?
(3)实验结束后所得溶液的溶质质量分数?
【答案】8.8g 80% 36.3%
【解析】(1)根据图像解答;(2)(3)根据产生气体的质量求出碳酸钙的质量及生成氯化钙的质量,从而求出样品中碳酸钙的质量分数和溶液中溶质质量分数。(1)由图可知,产生气体的质量为8.8g;
(2)设样品中碳酸钙的质量为x,反应生成氯化钙的质量为y。
CaCO3+2HCl=CaCl2+H2O+CO2↑
100 111 44
x y 8.8g
x=20g
y=22.2g
样品中碳酸钙的质量分数为×100%=80%
(3)实验结束后所得溶液的溶质质量分数为×100%=36.3%
答:(1)产生气体的质量为8.8g;(2样品中碳酸钙的质量分数80%;(3)实验结束后所得溶液的溶质质量分数为36.3%。

