所属成套资源:2020年人教版九上物理期末复习专项练习 (含答案)
2020年人教版九上物理期末复习《内能的利用》(含答案) 试卷
展开
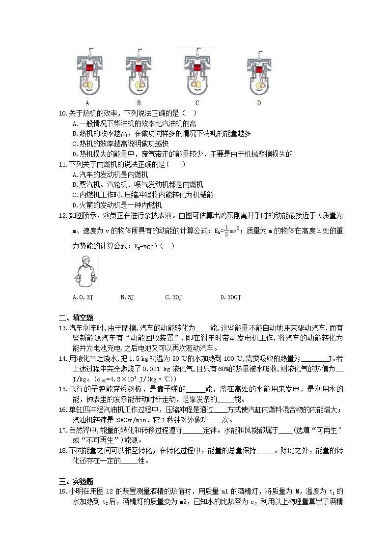
人教版九上期末复习《内能的利用》一、选择题1.物理学习过程中,对物理知识的正确认识是非常重要的。以下说法正确的是A.物体的运动速度越大,惯性越大B.磁场和磁感线都是真实存在的C.电动机工作时消耗的电能主要转化成机械能D.热机工作的实质是把机械能转化为内能2.生活中能量转化的实例很多,下列描述中,错误的是( )A.摩擦生热是把机械能转化为内能 B.摩擦起电是把电能转化为机械能 C.电动机带动水泵把水送到高处是把电能转化为机械能 D.燃料燃烧放热是把化学能转化为内能3.电动自行车、电动摩托车、电动汽车、电动公交车等已广泛应用于现代生活中,它们都是利用电动机来工作的,电动机工作过程中能量转化情况主要是( )A.电能转化成热能 B.电能转化成机械能 C.机械能转化成电能 D.太阳能转化成机械能4.一台四冲程内燃机飞轮转速为1800r/min,它1s完成了( )A.30个冲程 B.60个冲程 C.120个冲程 D.160个冲程5.为节约能源,需提高热机的效率,下列措施中不能提高热机效率的是( )A.尽量使燃料充分燃烧 B.尽量减少热机部件间的摩擦 C.尽量减少废气带走的热量 D.尽量增加热机的工作时间6.自然界中存在着多种形式的能,下列对能的叙述中不正确的是 ( )A.贮存在食物中的能称为化学能B.钩码被举高后具有的能是动能C.声能是一种听得到的能量D.植物通过光合作用把光能转化为化学能7.下面关于汽油机与柴油机的说法中,不正确的是A.汽油机与柴油机使用的燃料不同B.柴油机气缸顶部有个喷油嘴,汽油机气缸顶部有个火花塞C.柴油机与汽油机除使用的燃料不同外,在构造上完全相同D.柴油机采用压燃式点火,汽油机采用点燃式点火8.关于热机,下列说法正确的是( )A.吸气冲程中,汽油机和柴油机吸入的都是空气B.做功冲程是把机械能转化为内能C.柴油机有喷油嘴而没有火花塞D.做功冲程是依靠飞轮的惯性完成的9.下图是汽油机一个工作循环的四个冲程,对外做功的冲程是( )10.关于热机的效率,下列说法正确的是( )A.一般情况下柴油机的效率比汽油机的高 B.热机的效率越高,在做功同样多的情况下消耗的能量越多 C.热机的效率越高说明做功越快 D.热机损失的能量中,废气带走的能量较少,主要是由于机械摩擦损失的11.下列关于内燃机的说法正确的是( )A.汽车的发动机是内燃机B.蒸汽机、汽轮机、喷气发动机都是内燃机C.内燃机工作时,压缩冲程将内能转化为机械能D.火箭的发动机是一种内燃机12.如图所示,演员正在进行杂技表演。由图可估算出鸡蛋刚离开手时的动能最接近于(质量为m、速度为v的物体所具有的动能的计算公式:Ek=;质量为m的物体在高度h处的重力势能的计算公式:Ep=mgh)( ) A.0.3J B.3J C.30J D.300J 二、填空题13.汽车刹车时,由于摩擦,汽车的动能转化为 能,这些能量不能自动地用来驱动汽车,而有些新能源汽车有“动能回收装置”,即在刹车时带动发电机工作,将汽车的动能转化为 能并为电池充电,之后电池又可以再次驱动汽车。 14.用液化气灶烧水,把1.5 kg初温为20 ℃的水加热到100 ℃,需要吸收的热量为 J。若上述过程中完全燃烧了0.021 kg液化气,且只有60%的热量被水吸收,则液化气的热值为 J/kg。(c水=4.2×103 J/(kg·℃)) 15.飞行的子弹能穿透钢板,是靠子弹的 能,蓄在高处的水能用来发电,是利用水的 能,钟表里的发条能带动时针走动,是靠发条的 能。16.单缸四冲程汽油机工作过程中,压缩冲程是通过 方式使汽缸内燃料混合物的内能增大;汽油机转速是3000r/min,它1秒钟对外做功 次。17.自然界中,能量的转化和转移过程遵守 定律。水能和风能都属于 (选填“可再生”或“不可再生”)能源。 18.不同能量之间可以相互转化,在转化过程中,能量的总量保持 。除此之外,能量的转化还存在一定的 性。 三、实验题19.小明在用图 12 的装置测量酒精的热值时,用质量 m1 的酒精灯,将质量为 M,温度为 t1 的水加热到 t2 后,酒精灯的质量变为 m2,已知水的比热容为 c,利用以上物理量算出了酒精的热值。在家用轿车中大多用汽油作为燃料,有一种“涡轮增压”( T 型)轿车,通过给发动机更足量的空气使汽油更充分地燃烧,比普通轿车( L 型)更节能,排气更清洁,请你解答下列问题:( 1)酒精热值的表达式为: q= (用以上字母符号表示)。该同学发现,酒精热值的测量值比课本中的“标准值”小很多,请写出一条误差产生的原因 ;( 2)相同的 95 号汽油,加在 T 型轿车内与加在 L 型轿车内其热值是 的。 四、计算题20.新冠肺炎肆虐,武汉封城,全国各地纷纷伸出援助之手。2020年1月29日,我市兰陵县捐赠的首批200t优质大蒜由10辆货车运往武汉(如图),其中一辆货车装满大蒜后总重为3.0×103N,车轮与地面的总接触面积为0.5m2,该货车在某段平直高速公路上以108km/h的速度匀速行驶时,受到的阻力为5.0×103N,30min内消耗柴油24L,已知柴油的密度ρ=0.85×103kg/m3.热值q=4.3×103J/kg,求:(1)该货车静止时对水平路面的压强;(2)24L柴油完全燃烧放出的热量;(3)30min内该货车牵引力所做的功。
参考答案1.答案为:C2.答案为:B。3.答案为:B4.答案为:B。5.答案为:D。6.答案为:B7.答案为:C8.答案为:C9.答案为:B10.答案为:A。11.答案为:A;解析:汽车的发动机是内燃机,选项A正确;内燃机包括汽油机和柴油机,蒸汽机、汽轮机、喷气发动机都是热机,但不属于内燃机,选项B错误;内燃机工作时,压缩冲程将机械能转化为内能,选项C错误;火箭的发动机不属于内燃机,选项D错误。12.答案为:A。13.答案为:内 电14.答案为:5.04×105 4×10715.答案为:动;重力势;弹性势。16.解:在汽油机的压缩冲程中,压缩燃料混合物,对其做功,使燃料混合物的内能增大、温度升高,是通过做功的方式改变内能。汽油机飞轮转速是3000r/min=50r/s,表示每秒飞轮转动50圈,共100个冲程;而飞轮每转动2圈,燃气对外做功1次,所以1秒钟对外做功25次。故答案为:做功;25。17.答案为:能量守恒 可再生18.答案为:不变;方向。19.( 1)没有考虑热量的散失( 2) 相同的20.解:(1)一辆货车装满大蒜后总重为3.0×103N,车轮与地面的总接触面积为0.5m2,该货车静止时对水平路面的压强:p===6×105Pa;(2)消耗柴油的体积:V=24L=24dm3=0.024m3,由ρ=可得,消耗柴油的质量:m柴油=ρV=0.85×103kg/m3×0.024m3=20.4kg,这段路程内消耗的柴油完全燃烧放出的热量:Q放=m柴油q=20.4kg×4.3×107J/kg=8.772×108J;(3)30min通过的距离:s=vt=108km/h×0.5h=54km=5.4×104m;该货车在某段平直高速公路上以108km/h的速度匀速行驶时,受到的阻力为5.0×103N,因该校车在某段平直公路上匀速行驶时处于平衡状态,受到的牵引力和阻力是一对平衡力,所以,汽车的牵引力:F=f=5.0×103N,这段路程内牵引力做的功:W=Fs=5.0×103N×5.4×104m=2.7×108J。

