所属成套资源:部编版初中语文八年级下册同步练习(含答案)
人教部编版第五单元17 壶口瀑布精品当堂达标检测题
展开
这是一份人教部编版第五单元17 壶口瀑布精品当堂达标检测题,共6页。试卷主要包含了基础演练,同步解读,拓展训练,写作创新等内容,欢迎下载使用。
一、基础演练
1.阅读下面的文字,完成(1)-(4)题。
尽管这样,壶口还是不能尽收这一川黄浪,于是又有一些各自夺路而走的,乘隙而进的,折返迂回的,它们在龙槽两边的滩壁上散开来,或钻石觅缝,汩汩如泉;或淌过石板,潺潺成溪;或被夹在石间,哀哀打旋。还有那顺壁挂下的,亮晶晶的如丝如缕……而这一切都隐在湿辘辘的水雾中,罩在七色彩虹中,像一曲jiā xiǎng乐,一幅写意画。
(1)给加点字注音,根据拼音写出相应的汉字。
乘隙(xì) 觅缝(mì) 潺潺(chán)
jiā xiǎng(交响)
(2)文中有错别字的一个词语是“湿辘辘”,这个词语的正确写法是“湿漉漉”。
(3)文中“夺路”的意思是:强行通过道路;“迂回”的意思是:回旋,环绕。
(4)这段话运用了比喻、拟人和排比的修辞手法。
2.下列句子中,加点词语使用不正确的一项是(D)
A.面对敌人的暴行,革命志士怒不可遏。
B.这部电影的场面很壮观,攻击时千军万马一拥而上,真是扣人心弦。
C.他为官清廉,到任何地方调查都不喜欢前呼后拥。
D.自习室非常安静,他不小心把铅笔掉在地上,尽管声音很轻但听得很清楚,震耳欲聋的。
(解析:D项“震耳欲聋”形容声音很大。用在句中不合语境。)
3.下面文段中,第①③两句各有一处语病,请提出修改意见。
①12月15日,受大风降温天气的影响,黄河壶口段开始大面积流凌的现象。②壶口瀑布两岸的岩石和护栏上也开始凝结一排排美丽壮观的冰挂,晶莹剔透,造型各异,与瀑布中飞舞的彩虹交相辉映,为冬日的壶口瀑布平添了几分秀色。③许多游客听着瀑布欢呼呐喊,轰鸣声与欢笑声此起彼伏。
(1)第①句修改意见:搭配不当,将“开始”改为“出现”,或把“的现象”去掉。
(2)第③句修改意见:成分残缺,应在“瀑布”的后面加“的声音”。
4.(2017·贵港)展开联想仿写一句话,使之与前文构成排比句。
我喜欢仰望湛蓝广袤的蓝天,因为它使我的心沉静;我喜欢丈量巍峨高大的崇山,因为它使我的心谦逊;我喜欢纵观广阔无垠的大海,因为它使我的心宽广。
5.请为下面句中横线处选择恰当的项。
(1)果然,车还在半山腰就听见涛声隐隐如雷,河谷里雾气弥漫,我们大着胆子下到滩里,那河就像C。
A.一匹宽广的缎子 B.一条咆哮的巨龙
C.一锅正沸着的水 D.一场无比喧嚣的盛宴
(2)尽管这样,壶口还是不能尽收这一川黄浪,于是又有一些各自夺路而走的,乘隙而进的,折返迂回的,它们在龙槽两边的滩壁上散开来,或钻石觅缝,C;或淌过石板,B;或被夹在石间,D。还有那顺壁挂下的,亮晶晶的A……
A.如丝如缕 B.潺潺成溪
C.汩汩如泉 D.哀哀打旋
6.你,孕育了五千年的华夏文明;你,是中华民族的摇篮。无论多么壮丽的词汇,都无法表达你的峰回路转,你的豪迈磅礴;无论多么神奇的画笔,都无法描绘你的汹涌澎湃,你的浩浩荡荡。你,一条伟大的河流,流淌出一个不屈的民族;你,一位坚强的母亲,成就了一群勇往直前的中国人。黄河,九曲黄河,让我们走进你璀璨的文化,去感受自豪与伟大吧!
(1)下面是一副关于黄河的对联,请你补充完整。
上联:万里长江潇潇细雨知春暖
下联:千年黄河滚滚惊涛报冬寒
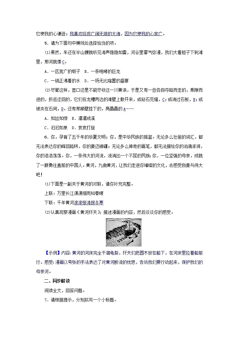
(2)认真观察漫画《黄河纤夫》,描述漫画的内容,然后谈谈你的感受。
【示例】内容:黄河的河床完全干涸龟裂,纤夫们把圆木放在船下,在河床里拉着船前行。感受:漫画以夸张的手法表达了对黄河断流的忧思,告诉我们要行动起来,保护我们的母亲河。
二、同步解读
阅读全文,回答问题。
7.请根据提示,分别拟写一个小标题。
(1)文章第二段:雨季中的壶口瀑布
(2)文章第三至五段:枯水季节的壶口瀑布
8.在文章第二段中,作者调动了哪两种感官描写壶口瀑布?
听觉、视觉。
9.赏析下列句子。
(1)河水从五百米宽的河道上排排涌来,其势如千军万马,互相挤着、撞着,推推搡搡,前呼后拥,撞向石壁,排排黄浪霎时碎成堆堆白雪。
运用比喻、拟人、夸张等修辞手法,生动形象地写出了河水的壮阔气势,奔腾激越。
(2)黄河被两岸的山、地下的石逼得忽上忽下、忽左忽右时,也就铸成了自己伟大的性格。
概括了黄河伟大的性格,是对全文的总结,也是作者思想感情的流露。他由黄河的“柔中有刚”“遇强则抗”和“勇往直前”,联想到中华民族的坚强不屈,借对黄河的赞美,表达对中华民族百折不挠、勇往直前精神的歌颂。
10.作者写第一次观看壶口瀑布的感受,有什么作用?
第一次是远观,写壶口瀑布给人惊心动魄的感觉,为后文具体描写第二次观看壶口瀑布波澜壮阔的气势起到铺垫和渲染的作用。在读者心中留下深刻印象。
11.文章第④段主要运用了什么表现手法?请简要说明。
寓情于景,情景交融。作者观看壶口瀑布,由黄河集纳了海、河、瀑、泉、雾所有水的形态,想到人的各种情感,想到了博大包容的胸怀。在作者笔下,黄河之水被赋予人的情感,作者将对黄河的赞美之情寄予在对黄河之水的描写之中。
三、拓展训练
壶口,壶口
莫 伸
①在中国北方浩瀚的群山中,有无数条蜿蜒伸展的沟谷。由于地势的羁束,这些沟谷都多少显出一种挤手夹脚的尴尬和无奈。而地处陕西宜川和山西吉县一带的秦晋大峡谷却是个例外。
②黄河有幸,倚身此中。
③此前的黄河尽管强悍凶猛,却同样不得不委屈着自己,默默无闻地在峻梁雄峁中曲意周旋,它只能忍受和服从。它像一条蓄爪待扑的巨龙,随时都在等待着机会。而现在,秦晋大峡谷终于为它提供了一个释放的舞台,它没有丝毫犹豫便腾空而起,狂奔劲舞,瞬间便造就出一个自然景观中的伟大和不朽!
④这就是壶口瀑布。
⑤壶口瀑布的壮美是难以用语言描述的。
⑥离壶口瀑布足足还有几公里的距离,你便可以远远地看见峡谷里腾起一团团飘冉的云团,那是瀑布迸溅形成的飞雾。飞雾如霞似烟,弥漫在河床上空,形成了一道令人惊骇且永不消散的奇景。屏息凝听,空气中伴有一种不绝不灭的震吼。好像来自天际,又似源于地底;仿佛惊雷滚地,犹如万骏疾走;声音撼天动地又包容万千。那是一种捶胸哭天的苍凉,又是一种国难共赴的悲壮;是一种无坚不摧的刚烈,又是一种壮士断腕的豪雄;是一种惊天泣鬼的神勇,又是一种众志成城的顽强。
⑦在种种难以描述的感受中,最让人难忘的当数和瀑布贴身相逢又抬头仰望的时候。相信那一刻,任何人都难以摆脱一种灵魂出窍的感觉。那些在远处看吼喊奔扑的洪流,在近处看更有着一种如山倾倒的壮烈。那种疯狂和奋勇的喷扑让坚硬如钢的岩层也无法不退让,无法不动容。狂放不羁的黄河水流在壶口的限制下,有了核心,得着凝聚,统一和团结使它们的力量排山倒海。瀑布从高处奔涌而下,每一滴水珠,每一朵浪花都不分彼此,都争先恐后,用一种近乎疯狂的急迫向“壶口”流泻和迸射。它们凝成一团,形成一根根粗大的浪柱,又由这浪柱组合成宽阔的扇面,齐刷刷地向下垂落。水浪砸在岩石上,迸出冲天的水柱,也迸成残酷的碎片。这种冲击和对抗实在是太猛烈,碎片已完全不是我们想象中的小水珠或者小水滴,而是一种完完全全的肢解,直至肢解成用手无法捕抓、用舌无法舔触的水汽。一霎时,雾气漫天升腾,而脚下那些没有来得及牺牲的黄河水流们前仆后继地、毫不间歇也毫不犹豫地继续疯狂朝前!
⑧我们全看呆了。或许世界上还存在着许许多多的伟大力量,或许生活中还翻演着无数撼人心魄的壮烈冲击,但没有哪一种能像眼前这样,让我们感受到一种空前的震撼。那是愤怒的极致,激昂的顶端,凶猛的无限,力量的空前!那是我们必须永远体味和追求的精神的全部!
⑨哦,千古黄河,伟大的河,我们民族的母亲河!我们几乎每天都行走在你的身边,也接受着你的泽润,那些日常的行走和接触使我们对你有了一种熟视无睹的平淡和麻木,但是只有此刻,我们才顿然领悟:为什么志士仁人都本能地要到你身边来一睹姿容!为什么作家和歌者都虔诚地要到你身边来聆听涛吼!为什么你能够被众口一致地尊为我们伟大民族的不朽魂魄!
(选文有改动)
12.为什么说“黄河有幸”倚身于秦晋大峡谷?
因为秦晋大峡谷为雄心勃勃的黄河提供了一个释放的舞台,造就出一个自然景观中的伟大和不朽!
13.壶口瀑布的壮美表现在哪几个方面?请分点说明。
①瀑布迸溅而成的飞雾形成了一道令人惊骇且永不消散的奇景。②瀑布发出的不绝不灭的震吼撼天动地,包容万千。③统一和团结使狂放不羁绊的黄河水流的力量排山倒海。④黄河水流们的前仆后继的献身精神和视死如归的英雄气概。
14.结合语境,说说下面句子中加点的词语好在哪里。
(1)那种疯狂和奋勇的喷扑让坚硬如钢的岩层也无法不退让,无法不动容。
形容词贬义褒用,生动形象地描述并赞美洪流勇往直前、义无反顾、不可阻挡的英雄气概。
(2)水浪砸在岩石上,迸出冲天的水柱,也迸成残酷的碎片。
动词,写出水浪的力量很大。生动形象地表现出水流们视死如归、勇于献身的胆识、勇气和力量。
15.本文运用了什么表现手法?请简要说明。
象征或托物言志。文章借“每一滴水珠,每一朵浪花都不分彼此,都争先恐后”“前仆后继地、毫不间歇也毫不犹豫地继续疯狂朝前”等生动可感的壶口黄河水流形象,象征了人们团结一致、视死如归、勇往直前的豪情壮志。
16.请赏析第⑨段中的画线句,针对其中最鲜明的语言特点加以赏析,并概括该句的深刻内涵。
【示例】运用了排比的修辞手法,使文章语言雄壮有力,使作者的赞美之情喷薄而出,连用三个“为什么”引人思考,突出了黄河精神作为我们伟大民族精神内核的强大影响力、感召力和凝聚力,揭示了文章的主旨。
四、写作创新
17.梁衡的《壶口瀑布》分别描述了壶口瀑布在雨季和枯水季节的特点,从不同的角度进行了细腻的描写,并且融入了感情和思考。请你也结合相关知识,写一段描写黄河景观的文字。
【写法分析】描写黄河景观一般着眼于以下几个方面:一是调动感官(视觉、听觉、嗅觉、触觉、味觉),给读者以多方面的立体感受;二是抓住景物的特征,或描写瀑布撼天动地的声音,或描写瀑布勇猛刚烈的气势,或描写瀑布悲壮豪雄的精神;三是巧用修辞手法(比喻、拟人、排比);四是融入作者的情感,梁衡的《壶口瀑布》就表达了作者对壶口瀑布的崇敬与赞美之情。
【例文】春季之壶口瀑布,上游冰雪开始消融,冰凌不时漂浮而下,汇聚在壶口瀑布上游宽阔的河道里,继而倾泻跌下,声似炮轰雷鸣,如山崩地裂,琼宫惊倾,激起玉屑冰晶,四处抛洒。到了秋天,秋高气爽,登高远望,日出之时,瀑下烟雾折射成道道彩虹,环跨天穹,色彩缤纷,被人们称作“壶口秋风”。而当大雨滂沱,或阵阵秋雨之后,壶口瀑布若黄龙腾云驾雾而来,只见风雨烟雾,弥漫天空,天地水三体一色。不同的季节,壶口瀑布呈现的景象也各不相同,但同样震撼。千百年来,美丽毫无重复。她知道自己的美吗?我想她是不在乎的。
练习评介:
练习设计有创新性,编排新颖美观,内容丰富。突出了基础训练和基本能力的培养,基础知识、课内精读、拓展阅读和写作训练,循序渐进,层次明晰合理。结合课文,拓展训练选题合理精到;写作训练从课文出发,学以致用,边学边用,便于学生借鉴、发挥和提高。示例能启发学生思维,给学生撷取生活、结合生活实际进行构思和写作的引导。
相关试卷
这是一份人教部编版八年级下册壶口瀑布一课一练,共8页。试卷主要包含了选择题,基础知识综合,综合性学习,现代文阅读,作文等内容,欢迎下载使用。
这是一份人教部编版八年级下册壶口瀑布练习题,文件包含2022-2023部编版语文八年级下册第五单元17壶口瀑布同步练习教师版docx、2022-2023部编版语文八年级下册第五单元17壶口瀑布同步练习学生版docx等2份试卷配套教学资源,其中试卷共17页, 欢迎下载使用。
这是一份初中语文人教部编版八年级下册壶口瀑布同步训练题,共7页。试卷主要包含了下列加点字的注音有误的一项是,根据拼音写汉字,选词填空,请写出两句连续的描写黄河的诗,赏析文中画横线的句子等内容,欢迎下载使用。

