鲁科版 (2019)必修 第二册第2节 化学反应与能量转化第1课时导学案
展开第1课时 化学反应中能量变化的本质及转化形式
学生自主学习
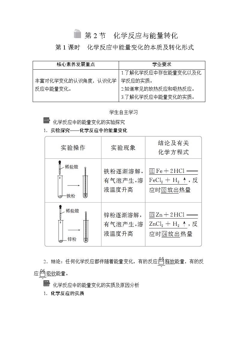
化学反应中的能量变化的实验探究
1.实验探究——化学反应中的能量变化
2.结论:任何化学反应都伴随着能量变化,有的反应eq \(□,\s\up3(05))释放能量,有的反应eq \(□,\s\up3(06))吸收能量。
化学反应中的能量变化的实质及原因分析
1.化学反应的实质
化学反应是旧化学键eq \(□,\s\up3(01))断裂和新化学键eq \(□,\s\up3(02))形成的过程。
2.化学反应中能量变化的实质
在化学反应过程中,旧化学键的断裂需要eq \(□,\s\up3(03))吸收一定的能量;新化学键的形成需要eq \(□,\s\up3(04))释放一定的能量,二者不相等。
3.化学反应中放出或吸收能量的原因
若形成新化学键所释放的总能量大于破坏旧化学键所吸收的总能量,就会有一定的能量以热能、电能或光能等形式eq \(□,\s\up3(05))释放出来能量;如果形成新化学键所释放的能量小于破坏旧化学键所吸收的能量,则需要eq \(□,\s\up3(06))吸收能量。
4.化学反应中能量转化的形式
化学反应的过程可以看作是“储存”在物质内部的能量(化学能)转化为eq \(□,\s\up3(07))热能、eq \(□,\s\up3(08))电能或eq \(□,\s\up3(09))光能等释放出来,或是eq \(□,\s\up3(10))热能、eq \(□,\s\up3(11))电能或eq \(□,\s\up3(12))光能等物质外部的能量转化为物质内部的能量(化学能)被“储存”起来的过程。
一个确定的化学反应发生时是吸收能量还是释放能量,取决于eq \(□,\s\up3(13))反应物的总能量与生成物的总能量的相对大小。
课堂互动探究
一、化学反应中的能量变化
1.放热反应一定容易发生,吸热反应一定难以发生吗?
提示:放热反应不一定容易发生,如合成氨的反应;吸热反应不一定难以发生,如Ca(OH)2与NH4Cl的反应。
2.需要加热才能发生的反应一定是吸热反应吗?
提示:不一定。如木炭的燃烧。
1.概念
放热反应:放出热量的化学反应;
吸热反应:吸收热量的化学反应。
2.常见的放热反应
(1)所有的燃烧反应,如木炭、H2、CH4等在氧气中的燃烧,H2在Cl2中的燃烧。
(2)酸碱中和反应,如H++OH-===H2O。
(3)大多数的化合反应,如H2+Cl2eq \(=====,\s\up15(点燃))2HCl。
(4)铝热反应,如8Al+3Fe3O4eq \(=====,\s\up15(高温))4Al2O3+9Fe。
(5)活泼金属与酸或H2O的反应,如2Al+6H+===2Al3++3H2↑,2Na+2H2O===2Na++2OH-+H2↑。
3.常见的吸热反应
(1)铵盐与碱的反应,如Ca(OH)2+2NH4Cleq \(=====,\s\up15(△))CaCl2+2NH3↑+2H2O。
(2)大多数的分解反应,如NH4Cleq \(=====,\s\up15(△))HCl↑+NH3↑。
(3)碳与水蒸气的反应:C+H2O(g)eq \(=====,\s\up15(高温))CO+H2。
(4)以C、H2、CO为还原剂的氧化还原反应,如C+CO2eq \(=====,\s\up15(高温))2CO。
知识拓展
化学反应中必然有能量变化,但有能量变化的过程不一定发生化学反应。如NaOH固体溶于水、水蒸气转化为液态水时放出能量,都是放热的物理变化过程而不是发生了放热反应;NH4NO3固体溶于水、碘升华、水蒸发时吸收能量,都是吸热的物理变化过程而不是发生了吸热反应。
1.下列说法不正确的是( )
A.大多数的化合反应是释放能量的反应
B.大多数的分解反应是吸收能量的反应
C.化学反应必然伴随着能量的变化
D.吸收能量的反应都需要加热
答案 D
解析 化学反应的能量变化与反应条件无关。
2.下列说法正确的是( )
①需要加热才能发生的反应一定是吸热反应 ②伴有能量变化的物质变化都是化学变化 ③H2在O2中的燃烧是放热反应 ④放热反应加热到一定温度引发后,停止加热,反应仍能继续进行
A.③④ B.①②
C.①②③④ D.②③④
答案 A
解析 ①错:需要加热才能发生的反应不一定是吸热反应,如铝热反应。②错:冰融化成水、碘的升华、液体的汽化等物理变化过程以及核变化(如原子弹的爆炸)都伴随有能量变化,但它们都不是化学反应。③对:燃烧都是放热反应。④对:因为放热反应在反应过程中放出热量,可以维持反应的继续进行,所以停止加热后反应也可以继续进行。
规律方法
吸热反应与放热反应判断的注意事项
(1)需要点燃、加热、光照的反应不一定是吸热反应,有些放热反应需要加热等条件引发反应。如H2在O2中的燃烧、木炭的燃烧等。
(2)不需要加热(在常温下)能进行的反应不一定是放热反应。如Ba(OH)2·8H2O与NH4Cl的反应为吸热反应,在常温下能反应。
(3)在高温下或持续加热条件下进行的反应一般是吸热反应。
(4)放热反应在常温下不一定能进行反应,吸热反应在常温下也可能进行反应。
二、化学反应中能量变化的原因
为什么所有化学反应前后都有能量的变化?
提示:因为化学反应一定有旧化学键的断裂和新化学键的形成,旧化学键断裂吸收的能量与新化学键形成释放的能量不等。
1.从化学键的断裂与形成分析能量变化
①若E1>E2,反应吸收能量(吸热反应);
②若E1
2.从反应物、生成物所具有的总能量分析能量变化
图Ⅰ中反应物内部的总能量大于生成物内部的总能量,反应放出能量(放热反应);
图Ⅱ中反应物内部的总能量小于生成物内部的总能量,反应吸收能量(吸热反应)。
知识拓展
(1)ΔE(化学反应中能量的变化)=E(断开反应物化学键所吸收的能量)-E(形成生成物化学键所释放的能量)。若ΔE>0,则为吸热反应;若ΔE<0,则为放热反应。
(2)①物质的能量越低越稳定,参加反应时,化学键断裂吸收的能量就越多;形成该物质化学键时,放出的能量也越多。
②物质的能量越高越不稳定,化学性质越活泼,参加反应时,化学键断裂吸收的能量就越少;而形成该物质化学键时,放出的能量也越少。
3.已知反应X+Y===M+N为放热反应,对该反应的下列说法中正确的是( )
A.X的能量一定高于M的,Y的能量一定高于N的
B.破坏反应物中的化学键所吸收的总能量大于形成生成物中化学键所放出的总能量
C.X和Y的总能量一定高于M和N的总能量
D.因为该反应为放热反应,所以不必加热就可发生
答案 C
解析 由于该反应为放热反应,所以X和Y的总能量一定高于M和N的总能量,A不正确,C正确;破坏反应物中的化学键所吸收的总能量大于形成生成物中化学键所放出的总能量时,该反应则为吸热反应,B不正确;放热反应在通常情况下不一定就能反应,有些放热反应需要在一定的条件(如加热或光照等)下才能发生。
4.科学家已获得了气态N4分子,其结构为正四面体(如图所示)。已知断裂1 ml N—N键需要吸收167 kJ能量,断裂1 ml N≡N键需要吸收942 kJ能量,下列说法正确的是( )
A.N4属于一种新型的化合物
B.N4(g)===4N(g)的过程中释放1002 kJ能量
C.1 ml N4转化为N2时要吸收882 kJ能量
D.N4和N2互为同素异形体,N4转化为N2属于化学变化
答案 D
解析 N4属于一种新型的单质,A错误;N4(g)===4N(g)的过程中吸收的能量为6×167 kJ=1002 kJ,B错误;1 ml N4转化为N2时的能量变化为6×167 kJ-2×942 kJ=-882 kJ,即放出882 kJ能量,C错误;N4和N2均为氮元素形成的单质,互为同素异形体,N4转化为N2属于化学变化,D正确。
本课小结
核心素养发展重点
学业要求
丰富对化学变化的认识角度,认识化学反应中能量变化。
1.了解化学反应中存在能量变化以及化学反应的实质。
2.知道常见的放热反应和吸热反应。
3.了解化学反应中能量变化的实质。
高中化学鲁科版 (2019)必修 第二册第1节 原子结构与元素性质第2课时导学案及答案: 这是一份高中化学鲁科版 (2019)必修 第二册第1节 原子结构与元素性质第2课时导学案及答案,共8页。学案主要包含了核外电子排布规律,原子结构与元素原子得失电子能力等内容,欢迎下载使用。
鲁科版 (2019)必修 第二册第3章 简单的有机化合物第3节 饮食中的有机化合物导学案及答案: 这是一份鲁科版 (2019)必修 第二册第3章 简单的有机化合物第3节 饮食中的有机化合物导学案及答案,共9页。学案主要包含了乙酸的物理性质与分子结构,乙酸的化学性质等内容,欢迎下载使用。
高中化学鲁科版 (2019)必修 第二册第3章 简单的有机化合物第2节 从化石燃料中获取有机化合物学案: 这是一份高中化学鲁科版 (2019)必修 第二册第3章 简单的有机化合物第2节 从化石燃料中获取有机化合物学案,共9页。学案主要包含了煤的干馏,一水等内容,欢迎下载使用。

