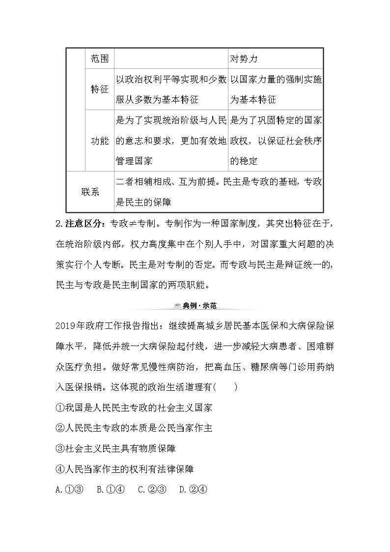
必修3 政治与法治坚持人民民主专政课时训练
展开人教统编版必修3 政治与法治始终坚持以人民为中心巩固练习: 这是一份人教统编版必修3 政治与法治始终坚持以人民为中心巩固练习,共10页。试卷主要包含了党的性质和宗旨,认识党的性质的两个先锋队,三次伟大飞跃,密切联系群众等内容,欢迎下载使用。
人教统编版必修3 政治与法治全民守法同步达标检测题: 这是一份人教统编版必修3 政治与法治全民守法同步达标检测题,共9页。试卷主要包含了科学认识全民守法的内涵,全民守法需要处理好的几个关系,全面把握全民守法的意义等内容,欢迎下载使用。
政治思品必修3 政治与法治法治社会课时练习: 这是一份政治思品必修3 政治与法治法治社会课时练习,共4页。试卷主要包含了建设法治社会的措施,法治国家等内容,欢迎下载使用。

