人教版 (2019)选择性必修1第二节 电解池第1课时同步训练题
展开一.选择题
1.下列关于电解池的说法正确的是( )
A.电源的负极就是阴极
B.阳极上发生还原反应
C.与直流电源正极相连的电极是电解池的阳极
D.与直流电源负极相连的电极上发生氧化反应
2.等物质的量浓度的下列离子,在阳极上放电能力最强的是( )
A.Br﹣B.Cl﹣C.Cu2+D.Zn2+
3.下列叙述中错误的是( )
A.电解池是电能转化为化学能的装置
B.原电池跟电解池连接后,电子从原电池负极流向电解池阴极,经过电解质溶液到达电解池的阳极,然后再回流到原电池的正极,形成闭合回路
C.电解时,阳极发生氧化反应
D.电解时,阳离子移向阴极
4.用惰性电极电解Na2CO3稀溶液一段时间,若保持温度不变,则下列说法错误的是( )
A.溶液的pH变大
B.c(Na+)与 c(CO32﹣)的比值变小
C.溶液浓度变大,可能有晶体析出
D.阳极产物与阴极产物的体积比为2:1
5.用指定的阳极和阴极电解一定组成的P溶液,然后加入一定量物质Q,能使溶液恢复到原来组成的P溶液的正确组合是( )
A.AB.BC.CD.D
6.用石墨电极电解1ml•L﹣1的下列溶液,溶液的pH不变的是( )
A.HClB.NaOHC.Na2SO4D.NaCl
7.用铂电极电解CuSO4和KNO3的混合溶液500mL,经过一段时间后,两极均得到标准状况下11.2L的气体,则原混合溶液中CuSO4的物质的量浓度为( )
A.0.5 ml•L﹣1B.0.8 ml•L﹣1
C.1.0 ml•L﹣1D.1.5 ml•L﹣1
8.用惰性电极实现下列电解实验,其说法正确的是( )
A.电解稀硫酸溶液,实质上是电解水,故溶液的pH不变
B.电解稀氢氧化钠溶液,要消耗OH﹣,故溶液的pH减小
C.电解硫酸钠溶液,在阴极上和阳极上析出产物的物质的量之比为1:1
D.电解氯化铜溶液,在阴极上和阳极上析出产物的物质的量之比为1:1
9.用电解法测量某工业废气中CO的浓度,工作原理如图所示。下列说法不正确的是( )
A.b为电源的负极
B.阳极的电极反应式为CO+H2O﹣2e﹣=CO2+2H+
C.H+向阴极移动
D.理论上每消耗11.2 L O2,转移2ml电子
10.如图为电解饱和食盐水的实验装置。据此,下列叙述不正确的是( )
A.装置中a管能产生氢气
B.b管导出的是能使湿润的淀粉碘化钾试纸变蓝的气体
C.在石墨棒电极区域有NaOH生成
D.以电解饱和食盐水为基础制取氯气等产品的工业称为“氯碱工业”
11.用铂电极(惰性电极)电解下列溶液时,阴极和阳极上的主要产物分别是H2和O2的是( )
A.稀NaOH溶液B.HCl溶液
C.酸性NaCl溶液D.酸性AgNO3溶液
12.法国化学家莫瓦桑经过多次实验,在1886年通过电解法制得了F2.方法为在无水HF中电解KHF2制得单质氟。下列判断不正确的是( )
A.阳极产物为F2
B.阴极的电极反应:2HF2﹣+2e﹣═H2↑+4F﹣
C.该电解操作应该在通风橱中进行
D.电解一段时间后,在相同条件下,阳极产生的气体体积比阴极的多
二.填空题
13.(1)在含有AlO2﹣溶液中通入足量CO2,写出反应的离子方程式
(2)Al2O3在碳的还原作用下生成铝的气态低价氧化物X (X中Al与O的质量比为6.75:2)则X的化学式为 。
(3)三氟化氮(NF3)是一种无色、无臭的气体。三氟化氮在潮湿的空气中与水蒸气能发生氧化还原反应,反应产物中生成酸M、酸N和一种无色气体(遇空气变成红棕色),其中酸M是一种弱酸,酸N为常见的含氧强酸。
①写出该反应的化学方程式 。
②酸M是弱酸(难电离)的原因是
③一旦NF3泄漏,可以用NaOH溶液喷淋的方法减少污染,其产物除NaNO3、NaF等盐外,还可以生成的盐是
(填化学式)。
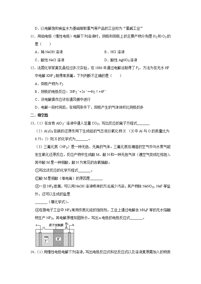
④在微电子工业中NF3常用作氮化硅的蚀刻剂,工业上通过电解含NH4F等的无水熔融物生产NF3,其电解原理如图所示。写出a电极的电极反应式 。
14.(1)用惰性电极电解下列溶液,写出电极反应式和总反应式以及溶液复原需加入的物质
①NaCl溶液
阴极: ;阳极: ;
总反应式: 。
②CuSO4溶液
阴极: ;阳极: ;
总反应式: 。
(2)写出下列原电池电极反应式和总反应式
①氢氧燃料电池
(电解质是KOH溶液)
负极反应: ;
正极反应: ;
总反应: 。
②甲烷燃料电池。碱性介质(如KOH)
负极: ;
正极: ;
总反应式: 。
15.右图是用铅蓄电池为电源,模拟氯碱工业电解饱和食盐水的装置图(C、D均为石墨电极)。
已知:铅蓄电池在放电时发生下列电极反应
负极:Pb+SO42﹣﹣2e﹣=PbSO4
正极:PbO2+4H++SO42﹣+2e﹣=PbSO4+2H2O
(1)请写出电解饱和食盐水的化学方程式 ;
(2)若在电解池中C极一侧滴2滴酚酞试液、电解一段时间后,未呈红色,说明蓄电池的A极为 极
(3)用铅蓄电池电解1L饱和食盐水(食盐水足量、密度为1.15g/cm3)时:
①若收集到11.2L(标准状况下)氯气,则至少转移电子 ml。
②若蓄电池消耗H2SO4 2ml,则可收集到H2的体积(标准状况下)为 L。
③若消耗硫酸a ml,电解后除去隔膜,所得溶液中NaOH的质量分数表达式为(假设氯气全部排出) (用含a的代数式表达)。
试题解析
一.选择题
1.【分析】电解时,电解池的阴极连接电源的负极,阴极上发生得电子的还原反应,电解池的阳极连接电源的正极,阳极上发生失去电子的氧化反应,以此解答该题。
【解答】解:A.电解池的阴极连接电源的负极,故A错误;
B.阳极上发生失去电子的氧化反应,故B错误;
C.与直流电源正极相连的是电解池的阳极,故C正确;
C.与直流电源负极相连的电极为阴极,阴极发生还原反应,故D错误;
故选:C。
2.【分析】等物质的量浓度的下列离子中,失电子能力越强,在阳极上放电能力也越强,据此分析判断。
【解答】解:等物质的量浓度的下列离子中,失电子能力越强,在阳极上放电能力也越强,在4种离子中Br﹣的失电子能力最强,在阳极上放电能力最强,
故选:A。
3.【分析】A、电解池是电能转化为化学能的装置;
B、电子不进入电解质溶液;
C、电解时,阳极材料失去电子;
D、电解时,阳离子移向阴极,阴离子移向阳极。
【解答】解:A、电能转化为化学能的装置是电解池,故A正确;
B、电子不进入电解质溶液,原电池与电解池连接后,电子从负极沿导线流向阴极、从阳极沿导线流向正极,故B错误;
C、电解时,阳极材料失去电子发生氧化反应,故C正确;
D、电解时,阳离子移向阴极,阴离子移向阳极,故D正确;
故选:B。
4.【分析】用惰性电极电解Na2CO3稀溶液一段时间,相当于电解水在阴极氢离子得电子生成氢气,阳极氢氧根失电子生成氧气,以此解答该题。
【解答】解:A、用惰性电极电解Na2CO3稀溶液一段时间,相当于电解水,则Na2CO3溶液浓度增大,pH变大,故A正确;
B、用惰性电极电解Na2CO3稀溶液一段时间,相当于电解水,则Na2CO3溶液浓度增大,碳酸根离子水解程度减小,所以c(Na+)与 c(CO32﹣)的比值变小,故B正确;
C、用惰性电极电解Na2CO3稀溶液一段时间,相当于电解水,则Na2CO3溶液浓度增大,可能有碳酸钠晶体析出,故C正确;
D、用惰性电极电解Na2CO3稀溶液一段时间,相当于电解水在阴极氢离子得电子生成氢气,阳极氢氧根失电子生成氧气,在相同条件下阳极产物与阴极产物的体积比为1:2,故D错误;
故选:D。
5.【分析】电解P溶液,电解一段时间后,再加入Q能使溶液恢复到电解前的状态,应首先判断电解产物,要满足溶液浓度不变,应再加入电解产物,据此分析解答。
【解答】解:A.为电镀装置,溶液浓度不变,加入AgNO3固体,溶液浓度增大,故A错误;
B.电解CuSO4,阴极析出铜,阳极生成氧气,应加入CuO,故B错误;
C.电解NaOH溶液实际上是电解的水,加入一定量的水可恢复原浓度,故C正确;
D.电解食盐水,生成NaOH、H2、Cl2,应通入适量的HCl气体,故D错误。
故选:C。
6.【分析】A.电解盐酸,发生反应:2HClH2↑+Cl2↑,溶液中HCl浓度降低;
B.电解NaOH溶液,发生反应:2H2O2H2↑+O2↑,溶液中NaOH浓度增大;
C.电解Na2SO4溶液,发生反应:2H2O2H2↑+O2↑,Na2SO4浓度增大,但Na2SO4溶液为中性;
D.电解NaCl溶液,发生反应:2NaCl+2H2O2NaOH+H2↑+Cl2↑,有NaOH生成.
【解答】解:A.电解盐酸,发生反应:2HClH2↑+Cl2↑,溶液中HCl浓度降低,酸性减弱,溶液pH增大,故A错误;
B.电解NaOH溶液,发生反应:2H2O2H2↑+O2↑,溶液中NaOH浓度增大,碱性增强,溶液pH增大,故B错误;
C.电解Na2SO4溶液,发生反应:2H2O2H2↑+O2↑,Na2SO4浓度增大,但Na2SO4溶液为中性,溶液pH不变,故C正确;
D.电解NaCl溶液,发生反应:2NaCl+2H2O2NaOH+H2↑+Cl2↑,有NaOH生成,碱性增强,溶液pH增大,故D错误,
故选:C。
7.【分析】用Pt电极电解1L含CuSO4和KNO3混合溶液,溶液中阳离子放电顺序Cu2+>H+,阳极电极反应为溶液中阴离子氢氧根离子失电子生成氧气:4OH﹣﹣4e﹣=2H2O+O2↑,阴极电极反应为:Cu2++2e﹣=Cu、2H++2e﹣=H2↑,依据两极生成气体物质的量结合电解过程中电子守恒计算便可求解.
【解答】解:用Pt电极电解1L含CuSO4和KNO3混合溶液,在两极均生成标准状况下的气体11.2L,气体的物质的量为n==0.5ml,
溶液中阳离子放电顺序Cu2+>H+,阳极电极反应为溶液中阴离子氢氧根离子失电子生成氧气:4OH﹣﹣4e﹣=2H2O+O2↑,生成0.5mlO2,需电子为4×0.5ml=2ml;
阴极电极反应为:Cu2++2e﹣=Cu、2H++2e﹣=H2↑,生成0.5mlH2,需0.5ml×2=1ml电子,依据电子守恒,铜离子得到电子1ml,反应的铜离子物质的量0.5ml,所以Cu2+的物质的量浓度C==1.0ml/L,
故选:C。
8.【分析】A、电解稀硫酸溶液,实质上是电解水,溶液的体积减小,硫酸浓度增大;
B、电解稀氢氧化钠溶液,实质上是电解水,溶液的体积减小,NaOH浓度增大;
C、电解硫酸钠溶液,实质上是电解水,结合总反应分析;
D、电解氯化铜溶液,实质上是电解氯化铜,结合总反应分析。
【解答】解:A、电解稀硫酸溶液,实质上是电解水,溶液的体积减小,硫酸浓度增大,溶液酸性增强,pH减小,故A错误;
B、电解稀氢氧化钠溶液,实质上是电解水,溶液的体积减小,NaOH浓度增大,溶液碱性增强,pH增大,故B错误;
C、电解硫酸钠溶液,实质上是电解水,总反应为2H2O2H2↑+O2↑,则阴极上析出H2和阳极上析出O2的物质的量之比为2:1,故C错误;
D、电解氯化铜溶液,实质上是电解氯化铜,总反应为CuCl2Cl2↑+Cu,则阴极上析出Cu和阳极上析出Cl2的物质的量之比为1:1,故D正确;
故选:D。
9.【分析】根据电解装置图可知,左边CO失电子生成二氧化碳,则为阳极,所以a为正极,b为负极,右边阴极O2得电子发生还原反应,据此分析解答。
【解答】解:A、根据以上分析,则b为电源的负极,故A正确;
B、阳极CO失电子生成二氧化碳,电极反应为:CO+H2O﹣2e﹣=CO2+2H+,故B正确;
C、阳离子向阴极移动,所以H+向阴极移动,故C正确;
D、未指明标准状况,则无法计算,故D错误;
故选:D。
10.【分析】由图可知,Fe作阴极、C作阳极,Fe电极反应式为2H2O+2e﹣=H2↑+2OH﹣,石墨电极反应式为2Cl﹣﹣2e﹣=Cl2↑,则a得到的气体是氢气、b管导出的气体是氯气,则Fe棒附近有NaOH生成;所以该电解池电解过程中有氯气、氢气和NaOH生成,以此来解答。
【解答】解:A.图中Fe作阴极、石墨C作阳极,Fe电极反应式为2H2O+2e﹣=H2↑+2OH﹣,C电极反应式为2Cl﹣﹣2e﹣=Cl2↑,则a得到的气体是氢气,故A正确;
B.石墨电极反应式为2Cl﹣﹣2e﹣=Cl2↑,则b管导出的气体是氯气、能使湿润的淀粉碘化钾试纸变蓝,故B正确;
C.图中Fe作阴极、石墨C作阳极,Fe电极反应式为2H2O+2e﹣=H2↑+2OH﹣,Fe电极附近有NaOH生成,故C错误;
D.该电解池电解过程中有氯气、氢气和NaOH生成,所以以食盐水为基础原料制取氯气等产品的工业称为“氯碱工业”,故D正确;
故选:C。
11.【分析】用铂电极电解下列溶液,阴极和阳极上的主要产物为分别为H2和O2时,说明电解的实质是电解水,结合阴阳离子的放电顺序和电极反应式解答;阳离子放电顺序:Ag⁺>Hg2⁺>Fe3⁺>Cu2⁺>Pb2⁺>Sn2⁺>Fe2⁺>Zn2⁺>H⁺>Al3⁺>Mg2⁺>Na⁺>Ca2⁺>K⁺;阴离子放电顺序:S2⁻>I⁻>Br⁻>Cl⁻>OH⁻>含氧酸根>F⁻。
【解答】解:A.电解稀NaOH溶液时,阳极:4OH﹣﹣4e﹣═O2↑+2H2O,阴极:2H2O+2e﹣═H2↑+2OH﹣,阴极和阳极上的主要产物分别是H2和O2,故A正确;
B.电解HCl溶液,阳极:2Cl﹣﹣2e﹣═Cl2↑,阴极:2H++2e﹣═H2↑、2H2O+2e﹣═H2↑+2OH﹣,阴极和阳极上的主要产物分别是H2和Cl2,故B错误;
C.电解NaCl溶液时,阳极:2Cl﹣﹣2e﹣═Cl2↑,阴极:2H++2e﹣═H2↑、2H2O+2e﹣═H2↑+2OH﹣,阴极和阳极上的主要产物分别是H2和Cl2,故C错误;
D.电解AgNO3溶液时,阳极:2H2O﹣4e﹣═O2↑+4H+,阴极:Ag++e﹣═Ag,阴极和阳极上的主要产物分别是Ag和O2,故D错误;
故选:A。
12.【分析】A.电解池中,阳极发生失去电子化合价升高的氧化反应;
B.分析KHF2,该物质由K+和HF2﹣构成,HF2﹣在阴极得到电子生成H2;
有剧毒,需要注意安全操作;
D.根据总反应可以判断阴阳极生成的气体一样多。
【解答】解:A.阳极发生氧化反应,F元素的化合价升高,阳极的电极反应为2F﹣﹣2e﹣=F2↑,故A正确;
B.阴极上HF2﹣得电子生成H2,故B正确;
C.F2有剧毒,必须在通风系统中进行电解,故C正确;
D.电解时,总反应为2KHF22KF+H2↑+F2↑,因此电解一段时间后,在相同条件下,阴、阳极产生的气体体积相等,故D错误;
故选:D。
二.填空题
13.【分析】(1)AlO2﹣的溶液和足量CO2反应生成氢氧化铝沉淀和碳酸氢根离子,根据电荷守恒和原子守恒写出离子方程式;
(2)依据X中Al与O的质量比为6.75:2计算物质的量之比得到化学式;
(3)①氟化氮在潮湿的空气中与水蒸气能发生氧化还原反应,生成弱酸、含氧强酸和NO气体,即该反应中N元素化合价由+3价变为+2价、+5价,结合原子守恒可知还生成HF,据此写出化学方程式;
②F原子半径小,电负性大,使H﹣F键长较短,较牢固,同时氟化氢分子间形成氢键抑制氟化氢电离;
③NF3与NaOH溶液生成NaNO3、NaF,发生了氧化还原反应,则还可以生成的盐是NaNO2;
④由电解装置图可知,b电极为阴极,则a电极为阳极,阳极上NH4F发生失去电子的氧化反应生成NF3,结合电子守恒、电荷守恒写出电极反应式。
【解答】解:(1)AlO2﹣溶液中通入足量CO2,生成氢氧化铝沉淀和碳酸氢根离子,离子方程式为AlO2﹣+CO2+2H2O=Al(OH)3+HCO3﹣,
故答案为:AlO2﹣+CO2+2H2O=Al(OH)3+HCO3﹣;
(2)X中Al与O的质量比为6.75:2计算物质的量之比=:=2:1,即化学式为:Al2O,
故答案为:Al2O;
(3)①三氟化氮在潮湿的空气中与水蒸气能发生氧化还原反应,其反应的产物有:弱酸HF、NO和含氧强酸HNO3,N元素化合价由+3价变为+2价、+5价,由电子、原子守恒可得反应为3NF3+5H2O═2NO+HNO3+9HF,
故答案为:3NF3+5H2O═2NO+HNO3+9HF;
②HF在水中不完全电离,是因为F的半径太小,电负性太高,使使H﹣F键键能大,结合能力强,同时HF之间氢键太强,F﹣离子在水中溶剂化过于明显,导致HF电离不顺利,
故答案为:H﹣F键键能大,结合能力强; HF与HF有氢键;
③NF3与NaOH发生氧化还原反应生成NaNO3、NaF,根据化合价的升降可知,还可生成的盐是NaNO2,
故答案为:NaNO2;
④由电解装置图可知,b电极为阴极,则a电极为阳极,阳极上NH4F发生失去电子的氧化反应生成NF3,熔融状态下NH4F发生电离,电极反应式为NH4++3F﹣﹣6e﹣═NF3↑+4H+,
故答案为:NH4++3F﹣﹣6e﹣═NF3↑+4H+。
14.【分析】(1)①以惰性电极电解NaCl溶液时,阴极上H2O得电子生成H2和OH﹣,阳极上Cl﹣失电子生成Cl2;
②用惰性电极电解CuSO4溶液,阳极上H2O失电子生成O2和H+,阴极上Cu2+得电子生成Cu,在得失电子相同的条件下将阴阳极电极反应式相加即得电池反应式;
(2)①原电池负极发生氧化反应,氢气在负极放电,正极上是氧气得电子的还原反应;
②原电池负极发生氧化反应,甲烷在负极放电,正极上是氧气得电子的还原反应。
【解答】解:(1)①以惰性电极电解NaCl溶液时,阳极上Cl﹣失电子生成Cl2,电极反应式为2Cl﹣﹣2e﹣═Cl2↑;阴极上H2O得电子生成H2和OH﹣,阴极反应式物为2H2O+2e﹣═H2↑+2OH﹣;电池反应式为2NaCl+2H2O2NaOH+H2↑+Cl2↑;电解生成生成氢气和氯气,则溶液中减少的是Cl元素和H元素,所以需要加入HCl才能恢复原来的浓度,
故答案为:2H2O+2e﹣═H2↑+2OH﹣;2Cl﹣﹣2e﹣═Cl2↑;2NaCl+2H2O2NaOH+H2↑+Cl2↑;HCl;
②用惰性电极电解CuSO4溶液,阳极上H2O失电子生成O2和H+,阴极上Cu2+得电子生成Cu,则阳极反应式为:2H2O﹣4e﹣=O2↑+4H+,阴极反应式为Cu2++2e﹣=Cu,在得失电子相同的条件下将阴阳极电极反应式相加即得电池反应式为CuSO4+2H2O2Cu+2H2SO4+O2↑;电解生成生成Cu和氧气,则溶液中减少的是O元素和铜元素,所以需要加入CuO才能恢复原来的浓度,
故答案为:Cu2++2e﹣=Cu;2H2O﹣4e﹣=O2↑+4H+;CuSO4+2H2O2Cu+2H2SO4+O2↑;CuO;
(2)①在氢氧燃料电池的正极上发生得电子的反应,即O2+2H2O+4e﹣═4OH﹣;负极上氢气失电子生成水,负极的电极方程式为H2+2OH﹣﹣2e﹣=2H2O;总电极反应方程式为2H2+O2═2H2O,
故答案为:H2+2OH﹣﹣2e﹣=2H2O;O2+2H2O+4e﹣═4OH﹣;2H2+O2═2H2O;
②原电池负极发生氧化反应,甲烷在负极放电,电极方程式为CH4﹣8e﹣+10OH﹣═CO32﹣+7H2O;正极上是氧气得电子的还原反应,电极反应方程式为2O2+8e﹣+4H2O═8OH﹣;总电极反应方程式为CH4+2O2+2OH﹣═CO32﹣+3H2O,
故答案为:CH4﹣8e﹣+10OH﹣═CO32﹣+7H2O;2O2+8e﹣+4H2O═8OH﹣;CH4+2O2+2OH﹣═CO32﹣+3H2O。
15.【分析】(1)惰性电极电极饱和食盐水生成氢气、氯气和氢氧化钠,原子守恒配平写出;
(2)电解池中C极一侧滴2滴酚酞试液、电解一段时间后,未呈红色说明C电极为阳极,电源A为正极;
(3)①依据电解氯化钠生成氯气电极反应计算转移电子物质的量;
②依据铅蓄电池和电解池中电子转移守恒计算;
③依据铅蓄电池电极反应计算消耗硫酸转移电子,电解过程中电子守恒,根据电解氯化钠溶液的化学方程式计算电解后溶液中溶质和溶液质量得到氢氧化钠的质量分数;
【解答】解:(1)惰性电极电极饱和食盐水生成氢气、氯气和氢氧化钠,反应的化学方程式为:2NaCl+2H2O2NaOH+Cl2↑+H2↑;
故答案为:2NaCl+2H2O2NaOH+Cl2↑+H2↑;
(2)电解池中C极一侧滴2滴酚酞试液、电解一段时间后,未呈红色说明C电极为阳极,D为阴极,电源A为正极;
故答案为:正极;
(3)①电解氯化钠生成氯气的电极反应为2Cl﹣﹣2e﹣=Cl2↑,收集到11.2L(标准状况下)氯气物质的量为0.5ml,转移电子物质的量为1ml;
故答案为:1;
②蓄电池消耗H2SO4 2ml,依据电极反应PbO2+4H++SO42﹣+2e﹣=PbSO4+2H2O,消耗2ml硫酸电子转移2ml,电解食盐水阴极电极反应2H++2e﹣=H2↑转移电子2ml生成氢气1ml,标准状况体积为22.4L;
则可收集到H2的体积22.4L
故答案为:22.4;
③依据电极反应PbO2+4H++SO42﹣+2e﹣=PbSO4+2H2O,消耗aml硫酸电子转移aml,2NaCl+2H2O2NaOH+Cl2↑+H2↑,反应中转移电子2ml,生成氢氧化钠物质的量为2ml,消耗aml硫酸电子转移aml,生成氢氧化钠aml,氢气0.5aml,氯气0.5aml,得到氢氧化钠溶液的质量分数=×100%;
故答案为:×100%;组别
阳极
阴极
P溶液
物质Q
A
Ag
Cu
AgNO3溶液
AgNO3固体
B
C(石墨)
Cu
CuSO4溶液
CuSO4固体
C
Pt
Pt
NaOH溶液
H2O
D
C(石墨)
Fe
NaCl溶液
NaCl固体
化学选择性必修1第四章 化学反应与电能第二节 电解池第2课时练习: 这是一份化学选择性必修1第四章 化学反应与电能第二节 电解池第2课时练习,共10页。
高中化学人教版 (2019)选择性必修1第二节 电解池第1课时当堂达标检测题: 这是一份高中化学人教版 (2019)选择性必修1第二节 电解池第1课时当堂达标检测题,共9页。
高中化学人教版 (2019)选择性必修1第一节 原电池第1课时测试题: 这是一份高中化学人教版 (2019)选择性必修1第一节 原电池第1课时测试题,共11页。试卷主要包含了关于原电池的叙述中正确的是,下列电池不属于二次电池,下列反应不可用于设计原电池的是,下列各变化中属于原电池反应的等内容,欢迎下载使用。

