鲁教版 (2019)必修 第二册单元活动 人文地理社会调查学案
展开一、目的和要求
1.开展人文地理社会调查,有助于了解家乡的基本地理环境,分析区域人地关系存在的问题,提出可持续发展的建议和措施,为建设家乡贡献聪明才智。
2.了解并初步掌握人文地理社会调查的基本方法。在城乡实地调查中,学会选择调查内容,设计调查方案和路线,运用基本调查方法开展调查活动,并尝试应用地理信息技术等现代手段,获取地理知识,解释地理问题。
3.在地理社会调查中丰富阅历,培养实践能力,提高地理学科素养,增强观察、调查、写作能力及社会交往能力。
判断
1.进行社会调查的过程能培养地理实践力。( √ )
2.进行社会调查的主要目的是深入研究某种社会活动。( × )
3.社会调查属于基础性体力活动,不需要地理信息技术。( × )
4.社会调查活动不涉及对自然地理环境的认识。( × )
二、方法和步骤
1.调查方法
(1)文献法:通过上网查询等多种手段获取文献资料,对被调查区域的历史和现状形成初步印象。文献资料主要包括相关著作、论文等理论成果,以及被调查区域的图文资料等。例如,相关历史文献、考察报告、地图和统计图表等。
(2)问卷法:将调查中提出的问题以书面形式编制成调查表,分发给被调查人员填写答案,然后回收整理、统计和研究。
(3)观察法:根据调查任务,用自己感官或相机等辅助工具观察记录,获取第一手资料。
(4)对于调查者当时无法直接观察到的人文现象等,还可以采用单独访谈和会议座谈等方法进行调查。
2.调查步骤
(1)三个阶段:室内准备、实地调查、成果总结。
(2)细化成6个步骤:
判断
1.社会调查可以通过查询文献获取资料。( √ )
2.观察法只适用于对自然地理要素的调查。( × )
三、动手做:调查城乡土地利用现状
1.查找地图。
2.规划考察路线并根据调查工作量,选择合适的交通方式。
3.实施调查:沿途观察、观测、记录土地利用类型的变化,获取第一手资料并及时填写《人文地理野外调查记录》。
(1)路线考察:有助于了解地理事物和现象的分布及其变化。
(2)典型地段调查:有助于较深入地认识被调查区域。
4.在调查中发现问题。
5.结合多种调查方法对调查区进行分析研究,得出结论并完成综合性或专题性调查报告。
判断
1.规划考察路线时只能查找纸质地图。( × )
2.城乡土地利用调查时要么采取路线考察,要么采取典型地段调查。( × )
3.路线考察有助于了解地理事物和现象的分布及其变化。( √ )
4.典型地段调查能够深入地认识一个区域。( √ )
探究点 社会调查——培养实践能力
我国某中学地理兴趣小组计划开展一次地理调查活动,请帮助他们完善调查方案并回答问题。
1.以下是他们设计的部分调查方案,请完善方案中的调查内容。
调查内容:人口、工业、农业、交通、旅游等人文地理环境。
调查方法:文献法、问卷法、观察法、访谈法、抽样法等。
调查步骤:选定地点与课题→设计调查方案→开展实地调查→整理调查资料→撰写调查报告→交流成果。
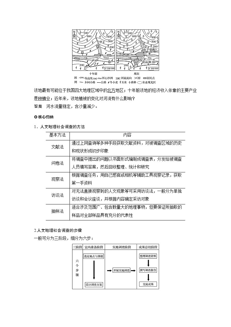
2.下面是该兴趣小组收集到的我国某地新农村建设的十年前后的相关材料,该地发展迅速,十年来,在生态环境、经济等方面发生了可喜的变化(如下图所示)。
该地最有可能位于我国四大地理区域中的北方地区;十年前该地的经济收入依靠的主要产业是种植业;近年来,该地植被的变化对河流有什么影响?
答案 河水流量稳定,含沙量减少。
1.人文地理社会调查的方法
2.人文地理社会调查的步骤
一般可分为三阶段,细分为六步:
为了能获得准确的第一手资料,人文地理社会调查活动需要一定的科学调查方法和步骤。据此回答1~2题。
1.下列属于合理社会调查方法的是( )
A.选定地点 B.问卷调查
C.整理调查资料 D.交流调查成果
2.下列活动属于室内准备阶段的是( )
A.设计调查方案 B.实地调查
C.整理调查资料 D.交流成果
答案 B 2.A
解析 第1题,社会调查的基本方法有文献法、问卷法、观察法等,选B。其余选项是调查步骤。第2题,室内准备阶段是外出实施调查之前的准备工作,选A;B选项是实地调查阶段,C、D虽然也是室内,但属于成果总结阶段。
通过社会调查活动和自然地理野外考察都可以获得一些基本能力。据此完成1~2题。
1.与自然地理野外考察相比,社会调查活动更容易获得的基本能力是( )
A.罗盘仪的使用能力 B.方向的辨别能力
C.社会交往能力 D.书面写作能力
2.社会调查活动主要是想提高学生的( )
A.地理信息技术的应用能力
B.调查路线的设计选择能力
C.认识家乡地理环境的能力
D.地理观察、调查、社会交往能力
答案 1.C 2.D
解析 第1题,罗盘仪的使用能力、方向的辨别能力在自然地理野外考察中更容易获得,A、B错;书面写作能力主要是在室内锻炼,D错;社会调查需要问卷法、访谈法等调查方法,必须加强社会交往能力的锻炼,选C。第2题,A、B选项是社会调查的基本方法要求,C是社会调查的基本目的,D是需要通过社会调查获取的地理能力,选D。
人文地理社会调查方法多种多样,必须根据调查的具体内容选取合适的调查方法才能获得理想的调查成果。据此回答3~4题。
3.对人口状况的调查方法应该是( )
A.野外实地考察 B.典型地段调查
C.问卷调查 D.访谈法
4.若想获得市中心商业活动的经济效益状况资料,最适合的区域调查方法是( )
A.调查访问 B.路线实地考察
C.问卷调查 D.典型地段实地考察
答案 3.C 4.D
解析 第3题,对人口状况、交通状况、旅游动机等涉及面广、量大的社会现象一般可采用问卷调查法。第4题,调查访问只是了解别人的看法,不能得到准确数据资料,故A不符合题意;想获取的是市中心小区域的商业活动状况,不需要沿路线调查,B错;问卷调查到的也不是科学的分析数据,只是他人的感觉状况,故C不符合题意;想获得一个小区域地段的人文地理信息,最适宜的方法就是在典型地段实地考察,D正确。
下面是某调查小组对某城市调查后所绘制的“城市天际线示意图”。据此回答5~6题。
5.为了完成绘制本城市天际线的任务,该小组应选择的调查方式为( )
A.路线考察 B.典型地段考察
C.访谈法 D.问卷法
6.根据天际线的形状推测,该小组进行调查设计的线路最可能是( )
A.郊区→市中心→郊区 B.郊区→市中心
C.市中心→郊区 D.沿河岸直行
答案 5.A 6.D
解析 第5题,绘制城市天际线图,需要沿着某个路线依次观察建筑物的高度,反映的是建筑物高度沿某路线的分布及其变化状况,选A。第6题,本天际线全程没有明显的大起伏,建筑物高度没有经过郊区-市中心的大波动,呈现出相对比较均匀变化的波状起伏特征,可以排除A、B、C,最可能是沿河路两岸直行,选D。
7.某城市中学的地理考察小组计划利用周六一天时间,对该市建筑物高度的空间分布做一个调查。图a是“该市空间分布图”,他们分成甲、乙两个小组分别沿AB和CDE线考察。据此完成下列问题。
(1)按照调查计划,该调查组应主要使用____________方式进行,因为这种调查方式有助于了解该市建筑物的高度的________及其变化。
(2)根据图示情况,该调查小组选取的最佳交通方式是____________。
(3)根据调查结果,甲小组成员对沿线建筑物的高度做了记录,并且绘制了沿线的建筑物高度线(如下图b所示),可以判断出甲小组调查的线路最可能是图a中的______一线,判断理由是________________________________________________。
(4)画出乙小组沿另外一条线调查得出的建筑物大致高度线示意图。
答案 (1)路线考察 分布 (2)乘公交车 (3)CDE CDE线是沿河路分布、沿城市边缘的路线,建筑物高度变化不大
(4)
8.下图是某平原地区的调查小组获取的所在城市“空间结构图”,小组计划根据此图对该城的功能分区展开调查,落实功能区的分布、对环境的影响等具体情况。据此完成下列问题。
(1)该小组成员获取这幅地图所采用的调查方法是________,能够获取地图的最便捷的手段是________,也可以从地方报刊、规划局等部门获得。
(2)该小组成员实地调查时采取了________调查方式,终于弄清楚了该城市的商业区、工业区和居住区的分布情况。
(3)小组成员为弄清楚图中的“一、二类工业用地和三类工业用地”具体有什么工厂,就在那里仔细调查,还通过询问相应的保卫科人员知道了每个工厂的占地面积、产品结构、单位产值等状况,这种调查方法是________,调查方式是__________调查。
(4)调查结束后,小组成员在学校里对了解的内容进行了分析研究,终于明白了一类工业对寓居和公共设备等环境基本无干扰和污染,二类工业对寓居和公共设备等环境有一定干扰和污染,三类工业对环境有严重干扰和污染。这个过程就是地理调查的________阶段。根据他们的调查总结,对下列工厂和工业分类进行连线。
(5)调查后,小组成员发现该市工业区的布局存在不当之处。请说出他们认为不当的理由。
答案 (1)文献法 上网查询 (2)路线考察 (3)访谈法 典型地段 (4)成果总结
(5)商业中心附近的工业用地占地大,地价高,不合理。沿河布置的三类工业对环境污染较大。基本方法
内容
文献法
通过上网查询等多种手段获取文献资料,对被调查区域的历史和现状形成初步印象
问卷法
将调查中提出的问题以书面形式编制成调查表,分发给被调查人员填写答案,然后回收整理、统计和研究
观察法
根据调查任务,用自己感官或相机等辅助工具观察记录,获取第一手资料
访谈法
对无法直接观察到的人文现象等可采用访谈法,一般分为单独访谈和会议座谈,并根据内容确定采访对象
抽样法
适合涉及范围广、包含数量大的地理事物,但要保证所抽取的样品对全部样品具有充分的代表性
地理第一节 交通运输与区域发展学案: 这是一份地理第一节 交通运输与区域发展学案,共16页。学案主要包含了运输方式与区域发展,交通布局与区域发展,案例等内容,欢迎下载使用。
鲁教版 (2019)必修 第二册第三节 海洋权益与海洋发展战略导学案及答案: 这是一份鲁教版 (2019)必修 第二册第三节 海洋权益与海洋发展战略导学案及答案,共13页。学案主要包含了海洋权益及其范畴,我国的海洋权益,我国的海洋发展战略等内容,欢迎下载使用。
高中地理第四单元 环境与发展第二节 长江经济带发展战略学案: 这是一份高中地理第四单元 环境与发展第二节 长江经济带发展战略学案,共13页。学案主要包含了长江经济带发展的区位优势,长江经济带发展的战略定位,长江生态环境保护,京广等南北铁路干线交会等内容,欢迎下载使用。

