高中地理湘教版 (2019)必修 第一册第四章 地球上的水本章综合与测试课堂检测
展开一、选择题
读“某区域剖面示意图”,完成1~2题。
1.图中序号表示地下径流的是( )
A.① B.②
C.③ D.④
2.图示水循环的地理意义是( )
A.不断更新陆地水 B.加速冰川融化
C.使水呈三态变化 D.使海平面上升
解析:第1题,由图可以看出①为蒸发;②为水汽输送;③为地表径流;④为地下径流。第2题,水循环的地理意义:水循环使各种水体不断更新,从而维持全球水的动态平衡,使地表各个圈层之间、海陆之间实现物质迁移和能量交换,影响全球的气候和生态变化,不断塑造地表形态。
答案:1.D 2.A
湖泊换水周期的长短可以用公式: T=W/(Q×86 400)计算。T为换水周期,以天计;W为湖泊储水量,以立方米计;Q为年平均入湖流量,以立方米/秒计。下表示意我国部分湖泊的有关数据。据此回答3~5题。
3.只参与陆地内循环的湖泊是( )
A.洞庭湖 B.太湖
C.滇池 D.青海湖
4.换水周期最长的湖泊是( )
A.洞庭湖 B.太湖
C.滇池 D.青海湖
5.由表中信息可知( )
A.湖泊面积越大,换水周期越长
B.湖泊储水量越小,换水周期越短
C.年平均入湖流量越大,换水周期越短
D.湖泊储水量与年平均入湖流量的比值越大,换水周期越长
解析:第3题,青海湖是位于青藏高原上的内陆湖,只参与陆地内循环。第4、5题,根据材料所给公式可知,湖泊储水量与年平均入湖流量的比值越大,换水周期越长,通过计算,可知青海湖的换水周期最长。
答案:3.D 4.D 5.D
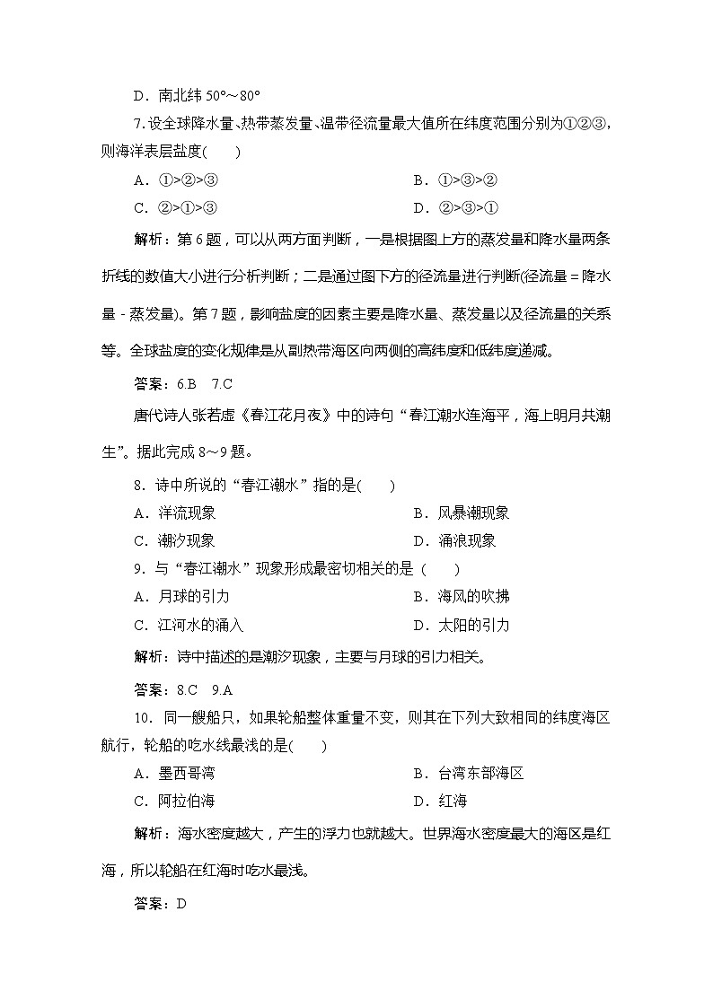
读下图,完成6~7题。
6.降水量小于蒸发量的纬度范围是( )
A.南北纬10°之间
B.南北纬10°~40°
C.南北纬30°~60°
D.南北纬50°~80°
7.设全球降水量、热带蒸发量、温带径流量最大值所在纬度范围分别为①②③,则海洋表层盐度( )
A.①>②>③ B.①>③>②
C.②>①>③ D.②>③>①
解析:第6题,可以从两方面判断,一是根据图上方的蒸发量和降水量两条折线的数值大小进行分析判断;二是通过图下方的径流量进行判断(径流量=降水量-蒸发量)。第7题,影响盐度的因素主要是降水量、蒸发量以及径流量的关系等。全球盐度的变化规律是从副热带海区向两侧的高纬度和低纬度递减。
答案:6.B 7.C
唐代诗人张若虚《春江花月夜》中的诗句“春江潮水连海平,海上明月共潮生”。据此完成8~9题。
8.诗中所说的“春江潮水”指的是( )
A.洋流现象 B.风暴潮现象
C.潮汐现象 D.涌浪现象
9.与“春江潮水”现象形成最密切相关的是 ( )
A.月球的引力 B.海风的吹拂
C.江河水的涌入 D.太阳的引力
解析:诗中描述的是潮汐现象,主要与月球的引力相关。
答案:8.C 9.A
10.同一艘船只,如果轮船整体重量不变,则其在下列大致相同的纬度海区航行,轮船的吃水线最浅的是( )
A.墨西哥湾 B.台湾东部海区
C.阿拉伯海 D.红海
解析:海水密度越大,产生的浮力也就越大。世界海水密度最大的海区是红海,所以轮船在红海时吃水最浅。
答案:D
下图为理想大陆周围洋流分布的模式图。读图,回答11~12题。
11.反映“中低纬度海区顺时针方向流动”规律的洋流有( )
A.③④ B.④⑤
C.⑤⑥ D.③⑤
12.有关洋流对地理环境的影响,说法正确的是( )
A.在高低纬度海区之间进行热量的传递与交换
B.在寒暖流交汇的海区,如①③交汇区形成重要渔场
C.④洋流对沿岸地区起降温减湿作用
D.同纬度地区,冬季①沿岸气温低于②
解析:第11题,中低纬度洋流为以南北回归线为中心的洋流,据图可知其在北半球为顺时针,在南半球为逆时针,因此③④符合题意。第12题,大洋环流在不同纬度之间的流动,实现了热量的交换与传递。图中洋流①为暖流,对沿岸有增温增湿作用;②为寒流,对沿岸有降温减湿作用;洋流①③不是交汇,而是背向流动;④为暖流,对沿岸起增温增湿的作用。
答案:11.A 12.A
二、非选择题
13.下图为“我国东部某沿海地区水循环示意图”。读图,回答下列问题。
(1)图示水循环属于________(海陆间循环、陆地内循环、海上内循环)。在图中补画水循环D环节缺失的箭头。
(2)你认为对地表径流影响最为显著的人类活动有
________________________________________________________________
_______________________________________________________________。
(3)水循环中的________(填字母)环节,给我国东部地区带来了丰沛的水汽。
(4)如果该地区植被遭到破坏,湖泊也被开垦为耕地,可能会对该地区降水造成的影响是________________________________________________________,
原因是________________________________________________________
________________________________________________________________
_______________________________________________________________。
解析:第(1)题,由示意图可以看出图示各环节发生在海洋、陆地之间,故应为海陆间循环。第(2)题,目前,人类主要通过修建水库来调节地表径流的季节分配不均、跨流域调水平衡空间分布不均等问题。第(3)题,C“水汽输送”将水汽输送到陆地,使陆地淡水不断得到补充。第(4)题,湖泊蒸发和植物蒸腾环节与降水关系密切,其遭破坏后,势必减弱蒸发和蒸腾作用,从而使大气中水汽减少,该地降水也会受到影响。
答案:(1)海陆间循环 画图略
(2)跨流域调水或修建水库 (3)C
(4)使降水减少 地表没有植被和较大水面,会减少地表的蒸发和植物蒸腾,使大气中水汽含量减少
14.下图中,左图为台湾海峡及其附近海区夏季海水表层盐度分布图,右图为台湾海峡及其附近海区冬季海水表层盐度分布图。读图,回答下列各题。
(1)台湾海峡冬夏季表层盐度分布特征的相同点有________,不同点有_______________________________________________________________
_______________________________________________________________。
(2)台湾布袋盐场形成的主要原因有___________________________。
解析:第(1)题,从图中看台湾海峡冬夏季盐度都是从东南向西北递减;不同的是冬季盐度低、等盐度线密集,南北盐度差异较大。第(2)题,布袋盐场位于台湾岛的西南部,夏季东南季风的背风坡,降水少;海水盐度较高,多淤泥质海岸,滩涂广阔,有利于晒盐。
答案:(1)由东南向西北递减 冬季盐度较低,南北盐度差异较大(或者夏季盐度较高,南北差异较小)
(2)位于夏季风的背风坡,降水量小于蒸发量;海水盐度较高;多淤泥质海岸,滩涂广阔,利于晒盐
湖泊
面积
(平方千米)
储水量W
(亿立方米)
年平均入湖流量Q
(立方米/秒)
洞庭湖
2 820
173
10 353
太湖
2 428
44
195
滇池
297
16
29
青海湖
4 853
742
39
必修 第一册第三章 地球上的大气本章综合与测试课时训练: 这是一份必修 第一册第三章 地球上的大气本章综合与测试课时训练,共12页。
高中地理湘教版 (2019)必修 第一册第五章 地球上的植被与土壤本章综合与测试练习题: 这是一份高中地理湘教版 (2019)必修 第一册第五章 地球上的植被与土壤本章综合与测试练习题,共9页。
湘教版 (2019)必修 第一册第四章 地球上的水本章综合与测试课后测评: 这是一份湘教版 (2019)必修 第一册第四章 地球上的水本章综合与测试课后测评,共11页。

