化学人教版第十一单元 盐 化肥综合与测试复习练习题
展开一、单项选择题(本大题包括13小题,每小题2分,共26分)
1. “一带一路”赋予古代丝绸之路崭新的时代内涵,古代染坊常用下列物质中的一种盐来处理丝绸,这种盐是( )
A. 熟石灰 B. 碳酸钾 C. 乙醇 D. 烧碱
2.下列化肥属于磷肥的是( )
A. CO(NH2)2 B. (NH4)2SO4 C. K2CO3 D. Ca3(PO4)2
3.下列化肥分别与熟石灰混合研磨后,能闻到刺激性气味的是( )
A. NH4Cl B. KNO3 C. NaNO3 D. Ca3(PO4)2
4.下列有关农药和化肥的叙述中不正确的是( )
A. 施用农药是重要的作物保护手段
B. 为了减少污染应按规定合理施用农药
C. 铵态氮肥不能与碱性物质混合施用
D. 化肥能增产,所以可长期施用硫酸铵
5.下列盐的用途中,错误的是( )
A. 用含亚硝酸钠的工业盐制香肠 B. 用碳酸钙做补钙剂
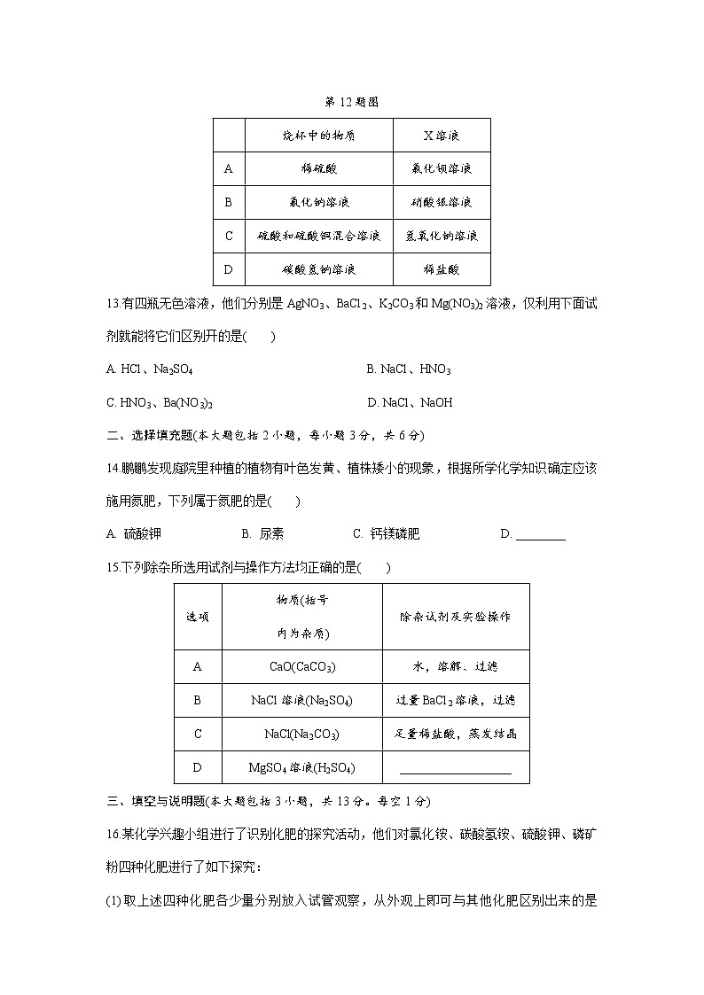
C. 用氯化钠配制生理盐水 D. 用碳酸氢钠做焙制糕点的发酵粉
6.在粗盐难溶性杂质去除实验中,操作错误的是( )
A. 称量时,在托盘天平左右两盘垫上相同质量的纸片
B. 溶解时,用玻璃棒搅拌加快粗盐溶解
C. 过滤时,用玻璃棒搅拌漏斗内的液体加快过滤
D. 蒸发时,当蒸发皿中出现较多固体时停止加热
7. 下列反应属于复分解反应的是( )
A. CO2+H2O=== H2CO3 B. 2HCl+Ca(OH)2=== CaCl2+2H2O
C. 2KMnO4eq \(=====,\s\up7(△)) K2MnO4+MnO2+O2↑ D. 2Na+2H2O=== 2NaOH+H2↑
8.化肥对提高农作物的产量有重要作用。下列有关化肥的说法不正确的是( )
A. 提倡农家肥与化肥综合使用
B. 草木灰是一种农家肥,其主要成分中含有钾元素
C. 磷肥的主要作用是促进植物茎、叶生长茂盛,叶色浓绿
D. 常用作氮肥的化合物有尿素、碳酸氢铵等
9.关于化学反应类型说法正确的是( )
A. 有单质生成的反应是分解反应
B. 复分解反应中一定有水或气体或沉淀生成
C. 元素存在形态发生改变的反应是置换反应
D. 化合反应一定是两种物质生成一种物质的反应
10.下列离子能在pH=10的溶液中大量共存的是( )
A. Cl-、K+、H+、SOeq \\al(2-,4) B. SOeq \\al(2-,4)、COeq \\al(2-,3)、Na+、K+
C. Cl-、NOeq \\al(-,3)、Ag+、Na+ D. Cl-、SOeq \\al(2-,4)、K+、NHeq \\al(+,4)
11.碳酸氢铵是白色固体,在生产生活中应用广泛。它稍微受热就能快速分解:NH4HCO3eq \(=====,\s\up7(△)) NH3↑+H2O+CO2↑。下列有关叙述错误的是( )
A. 碳酸氢铵要密封保存在阴凉干燥处
B. 加热碳酸氢铵时,白色固体会逐渐消失
C. 食品工业上常用碳酸氢铵作膨松剂
D. 碳酸氢铵与草木灰混合施用能提高肥效
12.向烧杯中逐滴加入X溶液至过量(图甲),生成沉淀或气体的质量(纵坐标)与加入X溶液的质量(横坐标)关系不符合图乙的是( )
第12题图
13.有四瓶无色溶液,他们分别是AgNO3、BaCl2、K2CO3和Mg(NO3)2溶液,仅利用下面试剂就能将它们区别开的是( )
A. HCl、Na2SO4 B. NaCl、HNO3
C. HNO3、Ba(NO3)2 D. NaCl、NaOH
二、选择填充题(本大题包括2小题,每小题3分,共6分)
14.鹏鹏发现庭院里种植的植物有叶色发黄、植株矮小的现象,根据所学化学知识确定应该施用氮肥,下列属于氮肥的是( )
A. 硫酸钾 B. 尿素 C. 钙镁磷肥 D. ________
15.下列除杂所选用试剂与操作方法均正确的是( )
三、填空与说明题(本大题包括3小题,共13分。每空1分)
16.某化学兴趣小组进行了识别化肥的探究活动,他们对氯化铵、碳酸氢铵、硫酸钾、磷矿粉四种化肥进行了如下探究:
(1)取上述四种化肥各少量分别放入试管观察,从外观上即可与其他化肥区别出来的是__________________。
(2)在装有另外三种化肥的试管中,分别加入少量稀盐酸,有气体产生的是____________。
(3)若要想继续区别出另外两种化肥,选用的物质是________,现象和结论______________________________________。
17.请回答下列问题。
(1)实验室除去粗盐中泥沙等难溶性杂质的实验步骤如下:
第17题图
①操作Ⅰ的名称是________。
②在蒸发过程中,当蒸发皿中出现____________时,停止加热,利用蒸发皿的余热使滤液蒸干。
(2)工业上制备粗盐时,通过晒盐或煮盐的方法,可以蒸发盐溶液中水分使之浓缩结晶,理由是____________________________________。
(3)由于粗盐中含有少量CaCl2等杂质,不能满足化工生产的要求,因此必须将粗盐进行精制。若要除去粗盐中的CaCl2,所用的试剂为________。
18.向K2CO3溶液中滴入Ba(OH)2溶液至恰好完全反应。
第18题图
(1)可以观察到的实验现象是________________。
(2)如图表示该反应前后溶液中存在的主要离子,写出每种图形代表的离子。(填离子符号)
(3)下列物质能与K2CO3溶液反应产生类似上述实验现象的是________。(双项选择)
A. Ca(OH)2 B. HCl C. BaCl2 D. (NH4)2SO4
四、实验与探究题(本大题包括2小题,共15分。化学方程式2分,其余每空1分)
19.提纯含少量泥沙的粗盐样品,实验过程和氯化钠的溶解度数据如下。
第19题图
①20℃时氯化钠的溶解度是________g/100 g水。
②该实验是利用泥沙难溶于水而氯化钠__________________的性质进行提纯,操作Ⅲ的名称是________。
③关于蒸发叙述正确的是________(选填编号)。
a.蒸发是通过加热的方法将水汽化除去
b.所需仪器为酒精灯、蒸发皿、温度计
c.搅拌可以防止蒸发过程中食盐飞溅
d.加热过程中用试管夹夹住蒸发皿移动,使其均匀受热
④溶解时,加入水的合适的量约为________(选填“15”、“30”或“60”)mL,理由是________________________________________________________________________
________________________________。
20. Na2CO3是一种常见的盐,多角度看物质可以提高对该物质的认识。
(1)Na2CO3俗称________。
(2)从类别看,Na2CO3可以看作是某种碱和某种氧化物反应的产物。该反应的化学方程式:________________________________________。
(3)从用途看,Na2CO3可制备某些物质,如Na2CO3+M―→ NaOH+N,写出该反应的化学方程式:__________________________________________________。
(4)从组成看,Na2CO3、NaCl均属钠盐,NaCl溶于水显中性,但Na2CO3溶于水显碱性。
请完善实验方案,探析上述性质差异的初步原因:
五、计算题(本大题包括1小题,共10分)
21.向60 g Na2CO3溶液中逐滴加入一定溶质质量分数的CaCl2溶液。实验过程中生成沉淀的质量与加入CaCl2溶液的质量关系如图所示。
(1)恰好完全反应时,生成沉淀的质量为____g。
(2)计算恰好完全反应时,所得溶液中溶质的质量分数。
第21题图
参考答案
1. B 【解析】熟石灰是氢氧化钙,烧碱是氢氧化钠,二者都属于碱;乙醇属于有机物;碳酸钾属于盐。
2. D 【解析】尿素、硫酸铵中含有植物生长所需三种营养元素中的氮元素,都属于氮肥,A、B错误;碳酸钾中含有植物生长所需三种营养元素中的钾元素,属于钾肥,C错误;磷酸钙中含有植物生长所需三种营养元素中的磷元素,属于磷肥,D正确。
3. A 【解析】铵态氮肥与熟石灰(氢氧化钙)混合研磨会产生具有刺激性气味的气体(氨气)。
4. D 【解析】施用农药可防止病虫害,有效保护作物,A正确;为了减少污染,应按规定合理施用农药,B正确;铵态氮肥遇碱性物质能产生有刺激性气味的氨气,不可与碱性物质混用,避免降低肥效,C正确;长期施用硫酸铵会使土壤酸化,D错误。
5. A 【解析】食用含亚硝酸钠的工业盐制食品对人体有害,影响身体健康,A错误。
6. C 【解析】
7. B
8. C 【解析】农家肥和化肥综合利用可以提高肥效,增加农作物的产量,应提倡农家肥和化肥的综合使用,A正确;草木灰的主要成分是碳酸钾,含有钾元素,B正确;磷肥具有促进根系发达,增加农作物抗寒、抗旱的作用,C错误;尿素[CO(NH2)2]、碳酸氢铵(NH4HCO3)中含有营养元素氮元素,常用作氮肥,D正确。
9. B 10. B
11. D 【解析】碳酸氢铵易溶于水且受热易分解,所以碳酸氢铵需密封保存在阴凉处,A正确;碳酸氢铵受热分解生成两种气体和一种液体,所以加热碳酸氢铵,白色固体会逐渐消失,B正确;碳酸氢铵受热分解产生气体,可用于食品工业作膨松剂,C正确;铵盐不能与碱性物质(如草木灰等)混合施用,否则会降低肥效,D错误。
12. C 【解析】稀硫酸中滴加氯化钡溶液,立即有沉淀生成,反应完全后,沉淀质量不再增加,A不符合题意;氯化钠溶液中滴加硝酸银溶液,立即有沉淀生成,反应完全后,沉淀质量不再增加,B不符合题意;向盛有硫酸和硫酸铜混合溶液的烧杯中加入氢氧化钠溶液,氢氧化钠溶液先与硫酸反应,无沉淀或气体生成,当硫酸反应完后,氢氧化钠再与硫酸铜溶液反应,生成蓝色沉淀,因此图乙中应该是先无沉淀生成,一段时间后再生成沉淀,C符合题意;碳酸氢钠溶液中滴加稀盐酸,立即有气泡产生,直到反应完全后,气体质量不再增加,D不符合题意。
13. A 【解析】先加HCl,生成白色沉淀的为AgNO3,生成气体的为K2CO3,剩余两种中再加硫酸钠,生成白色沉淀的为BaCl2,无现象的为Mg(NO3)2,A正确;先加NaCl,生成白色沉淀的为AgNO3,再加稀硝酸生成气体的为K2CO3,剩余两种无法鉴别,B错误;先加HNO3,生成气体的为K2CO3,再向其余三种中加入Ba(NO3)2均无现象,无法鉴别,C错误;先加NaCl,生成白色沉淀的为AgNO3,再加NaOH,生成沉淀的为Mg(NO3)2,剩余两种溶液与NaCl和NaOH均不反应,则不能鉴别BaCl2、K2CO3,D错误。
14. B 硝酸铵(或NH4NO3)(合理即可)
15. C 足量氢氧化镁,过滤
16. (1)磷矿粉 (2)碳酸氢铵(或NH4HCO3) (3)熟石灰(合理即可) 固体混合研磨后产生刺激性气味的是氯化铵,另一个是硫酸钾(与上一空对应)
【解析】(1)磷矿粉为灰色,其他化肥均为白色。(2)稀盐酸能与碳酸氢铵反应放出二氧化碳气体,有气体产生的为碳酸氢铵。(3)氯化铵中有铵根离子,加入熟石灰研磨放出氨气,硫酸钾中含有硫酸根离子,可加入钡离子来检验;故与熟石灰固体研磨产生有刺激性气味的是氯化铵,另一个是硫酸钾;或加入氯化钡溶液产生白色沉淀的是硫酸钾,另一个是氯化铵等。
17. (1)过滤 较多固体 (2)氯化钠的溶解度受温度影响不大 (3)Na2CO3(或碳酸钠)
【解析】(2)氯化钠的溶解度受温度影响不大,晒盐或煮盐可使溶液中的水分蒸发出来,溶液逐渐变成饱和溶液,继续蒸发水分,可使氯化钠结晶析出。(3)要除去粗盐中的CaCl2,同时不能引入新的杂质,应选择的试剂为Na2CO3,Na2CO3与CaCl2反应生成NaCl和CaCO3沉淀,过滤可除去CaCO3,进而得到精盐。
18. (1)有白色沉淀产生 (2)K+ COeq \\al(2-,3) OH- (3)AC
【解析】(1)碳酸钾溶液与氢氧化钡溶液反应生成碳酸钡沉淀和氢氧化钾,观察到的现象是有白色沉淀生成。(2)该反应是向碳酸钾溶液中加入氢氧化钡溶液,所以图中是氢氧化钡,是碳酸钾,恰好完全反应后生成碳酸钡沉淀,溶液中无钡离子和碳酸根离子,所以是钡离子,是氢氧根离子;是碳酸根离子;是钾离子。(3)A中氢氧化钙与碳酸钾溶液反应生成碳酸钙白色沉淀和氢氧化钾,B中盐酸与碳酸钾反应有气体生成,C中氯化钡溶液与碳酸钾溶液反应生成碳酸钡白色沉淀和氯化钾,D中在碳酸钾溶液中加入硫酸铵,有刺激性气味气体生成。A、C现象与(1)中相同。
19. ① 36.0 ②易溶于水 过滤 ③ac ④30 20 ℃时,氯化钠的溶解度为36 g,实验中称取的粗盐质量为10 g,加入约30 mL水既可使粗盐中的氯化钠充分溶解,又不会因加水过多而影响后续蒸发操作的效率
【解析】②提纯含少量泥沙的氯化钠的实验原理是利用氯化钠易溶于水,泥沙难溶于水的性质,操作Ⅲ是将氯化钠溶液和泥沙分离的操作,该操作是过滤。③蒸发是通过加热将水变成水蒸气而除去,a正确;蒸发时不需要温度计,b错误;搅拌可使蒸发皿内物质受热均匀,防止食盐飞溅,c正确;加热时无需移动蒸发皿,使其受热均匀的操作是用玻璃棒搅拌,d错误。④根据表中20 ℃时氯化钠的溶解度可知,溶解10 g氯化钠需水的质量为eq \f(100 g×10 g,36 g)≈27.8 g,即需量取水的体积约为eq \f(30 g,1 g/mL)=30 mL,所以量取30 mL水溶解粗盐,既可保证粗盐中的氯化钠全部溶解,又不会因加水过多影响蒸发操作的效率。
20. (1)纯碱(或苏打) (2)2NaOH+CO2=== Na2CO3+H2O (3)Na2CO3+Ca(OH)2=== 2NaOH+CaCO3↓
(4)①溶液不变色 ②CaCl2溶液 ③溶液由红色变为无色,生成白色沉淀 ④COeq \\al(2-,3)与溶液的酸碱性有关
【解析】(2)碳酸钠可以是氢氧化钠和二氧化碳反应的产物。(3)碳酸钠可以与氢氧化钙反应生成氢氧化钠和碳酸钙沉淀。(4)氯化钠溶液不能使石蕊试液变色,因此Na+和Cl-与溶液的酸碱性无关,碳酸钠溶液显碱性,能使无色酚酞试液变红色,滴加CaCl2溶液后,CaCl2和Na2CO3反应生成白色沉淀CaCO3和NaCl,溶液由红色变为无色,因此COeq \\al(2-,3)与溶液的酸碱性有关。
21. (1)10
(2)解:设反应后生成氯化钠的质量为x
Na2CO3+ CaCl2=== CaCO3↓+2NaCl
100 117
10 g x
eq \f(117,100)=eq \f(x,10 g) x=11.7 g
恰好完全反应时,所得溶液中溶质的质量分数为eq \f(11.7 g,60 g+67 g-10 g)×100%=10%
答:恰好完全反应时,所得溶液中溶质的质量分数为10%。
烧杯中的物质
X溶液
A
稀硫酸
氯化钡溶液
B
氯化钠溶液
硝酸银溶液
C
硫酸和硫酸铜混合溶液
氢氧化钠溶液
D
碳酸氢钠溶液
稀盐酸
选项
物质(括号
内为杂质)
除杂试剂及实验操作
A
CaO(CaCO3)
水,溶解、过滤
B
NaCl溶液(Na2SO4)
过量BaCl2溶液,过滤
C
NaCl(Na2CO3)
足量稀盐酸,蒸发结晶
D
MgSO4溶液(H2SO4)
__________________
温度(℃)
溶解度(g/100 g水)
20
36.0
40
36.6
60
37.3
实验步骤
实验现象
实验结论
取适量NaCl溶液于试管中,滴加石蕊试液,振荡
①________
Na+和Cl-与溶液的酸碱性无关
取适量滴有酚酞试液的Na2CO3溶液少许于试管中,滴加②_________________
③________
__________
④____________________
A
√
称量时,要在托盘天平左右两盘中垫上相同质量的纸片
B
√
溶解时,用玻璃棒搅拌可以加快粗盐的溶解
C
×
过滤时,玻璃棒起的是引流的作用,而不能搅拌漏斗内液体,以免戳破滤纸
D
√
蒸发时,当蒸发皿内出现较多固体时停止加热,利用余热将滤液蒸干
中考化学复习第11单元 盐 化肥: 这是一份中考化学复习第11单元 盐 化肥,共8页。试卷主要包含了下列关于碳酸钙的说法错误的是,下列关于化肥的说法不正确的是,区别下列物质的方法错误的是,用括号内的物质不能区分的一组是,下列鉴别物质的方法不可行的是等内容,欢迎下载使用。
初中化学中考复习 第11单元 盐 化肥: 这是一份初中化学中考复习 第11单元 盐 化肥,共8页。试卷主要包含了下列关于碳酸钙的说法错误的是,下列关于化肥的说法不正确的是,区别下列物质的方法错误的是,用括号内的物质不能区分的一组是,下列鉴别物质的方法不可行的是等内容,欢迎下载使用。
初中人教版第十一单元 盐 化肥综合与测试当堂检测题: 这是一份初中人教版第十一单元 盐 化肥综合与测试当堂检测题,共6页。试卷主要包含了快乐点击,积累运用,情景分析,实验探究,计算应用等内容,欢迎下载使用。

