初中人教版第十一单元 盐 化肥综合与测试习题
展开
这是一份初中人教版第十一单元 盐 化肥综合与测试习题,共12页。试卷主要包含了单选题,填空题,实验题,推断题,计算题等内容,欢迎下载使用。
一、单选题(每小题只有一个正确答案)
1.发酵粉的主要成分是碳酸氢钠,它的俗称是( )
A.烧碱 B.纯碱 C.小苏打 D.熟石灰
2.下列化肥属于复合肥的是( )
A.KNO3 B.K2SO4 C.CO(NH2)2 D.Ca(H2PO4)2
3.右下图中相连的两个圆圈里的物质在一定条件下可以发生化学反应.下列四组选项中,符合该图要求的是( )
A.A B.B C.C D.D
4.下列实验操作不能达到实验目的的是( )
5.可用于鉴别稀硫酸和稀盐酸的是( )
A.AgNO3溶液 B.紫色石蕊试液 C.Na2CO3溶液 D.BaCl2溶液
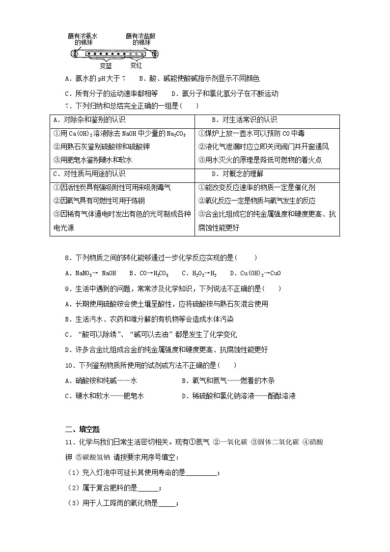
6.取一滤纸条,等间距滴加10滴紫色石蕊试液,然后装入玻璃管中(如图所示),两端管口同时放入分别蘸有浓氨水和浓盐酸的棉球,几秒后观察到图示现象。下列说法不正确的是( )
A.氨水的pH大于7 B.酸、碱能使酸碱指示剂显示不同颜色
C.所有分子的运动速率都相等 D.氨分子和氯化氢分子在不断运动
7.下列归纳和总结完全正确的一组是( )
8.下列物质之间的转化能够通过一步化学反应实现的是( )
A.NaNO3→ NaOH B.CO→H2CO3 C.H2O2→H2 D.Cu(OH)2→CuO
9.生活中遇到的问题,常常涉及化学知识,下列说法不正确的是( )
A.长期使用硫酸铵会使土壤呈酸性,应将硫酸铵与熟石灰混合使用
B.生活污水、农药和难分解的有机物等会造成水体污染
C.“酸可以除锈”、“碱可以去油”都是发生了化学变化
D.许多合金比组成合金的纯金属强度和硬度更高、抗腐蚀性能更好
10.下列鉴别物质所使用的试剂或方法不正确的是( )
A.硝酸铵和纯碱——水 B.氧气和氮气——燃着的木条
C.硬水和软水——肥皂水 D.稀硫酸和氯化钠溶液——酚酞溶液
二、填空题
11.化学与我们日常生活密切相关。现有①氮气 ②一氧化碳 ③固体二氧化碳 ④硝酸钾 ⑤碳酸氢钠 请按要求用序号填空:
(1)充入灯泡中可延长其使用寿命的是 ;
(2)属于复合肥料的是 ;
(3)用于人工降雨的氧化物是 ;
(4)极易与血液中的血红蛋白结合使人中毒的气体是 ;
(5)用做食物发酵粉的主要成分是 。
12.在H、O、Cl、C、N、Na、K、Fe、Ca几种元素中选择恰当的元素,用离子符号、化学式或化学方程式按下列要求填空:
(1)硝酸铵中的阳离子_______;(2)氯化亚铁中的阴离子________________;
(3)碳酸饮料中的酸_________;(4)可作复合肥料的盐 ______ 。
(5)写出一个置换反应的化学反应方程式 。
(6)写出纯碱和石灰水的化学反应方程式_____________________________________。
13.硝酸铵是农业生产中的一种常用化肥,请回答:
硝酸铵中N、H、O元素的质量比是 ,其中氮元素的质量分数是 。
14.有一包白色粉末,可能是碳酸钠、氢氧化镁、氯化钡、硫酸钠、硝酸钠中的一种或几种的混合物,现做如下实验:
(1)将少量粉末放在烧杯中,加足量水、搅拌、静置、过滤,得无色溶液及白色沉淀;
(2)向过滤所得沉淀中加足量稀硝酸,沉淀全部溶解,但没有气体产生。
(3)向滤液中滴加硝酸银溶液,立即有较多的白色沉淀生成,再加稀硝酸,沉淀不溶解。 根据以上实验现象推断,白色粉末中一定存在 ;一定不存在 ;可能存在 。
三、实验题
15.在化学反应前后,物质的总质量会发生变化吗?针对此问题,小王同学通过下面的实验进行探究。
[猜想假设]猜想1:化学反应前后物质的总质量增大;猜想2:化学反应前后物质的总质量 ;猜想3:化学反应前后物质的总质量 。
[设计实验]到底哪种猜想正确?小王想设计了下面的实验进行探究。
实验:用热的玻璃棒点燃白磷,使其燃烧,测定反应前后物质的质量变化。
[实验现象]白磷燃烧产生 ;气球先变大,后又变小.天平最后仍平衡。
[实验反思](1)实验中气球先变大,后又变小的原因是 。
小王根据该实验现象,再结合前面所学的碳酸钙和盐酸反应前后的质量变化情况的实验探究得出了下列结论:当用有气体参加或生成的化学反应来验证质量守恒定律时,应在 ,才能判定参加化学反应的反应物总质量和生成物总质量是否相等。
16.催化剂在科研、医药生产等前沿领域有着广泛应用。
(1)为探究二氧化锰对氯酸钾分解的催化作用。在相同条件下,同学们按下表进行实验并记录相关数据。(其他影响实验的因素均相同)
① 表中a的数值应是 。
② 表中的待测数据指 (填字母序号)。
A.氧气的质量 B.反应后固体的质量
C.氧气的体积 D.单位时间内产生氧气的体积
③ 设计“实验1”的目的是 。
四、推断题
17.A~G是初中化学常见的物质,它们之间的转化关系如下图所示。已知:A在常温下是一种无色液体,D是天然气的主要成分,G是一种重要的建筑材料的主要成分,E是一种金属氧化物,E与A反应放出大量的热。请回答下列问题:
(1)写出E物质的化学式_______。
(2)写出下列反应的化学方程式:②_______;④_______。
(3)E在日常生活中用途广泛,请写出其中一点_______。
(4)B是最清洁的燃料,但是作为燃料暂时还不能泛使用,你认为原因是_______(请写出其中的一种)。
18.A〜E为初中化学常见的物质。它们有下图所示的转化关系,图中用“一”表示两种物 质之间能发生化学反应,用“→”表示一种物质可以转化为另一种物质(部分反应物或生成物及反应条件己略去)。其中,A、B都是黑色固体,D溶于水形成蓝色溶液,常用于配制一种有杀菌作用的农药。请回答下列问题:
(1)物质C的化学式是________;
(2)写出反应①的化学方程式________;
(3)恰好完全反应吋,反应②的实验现象为________;
(4)物质E所属的类别可能是(写出一种物质的类别)________。
五、计算题
19.某化学兴趣小组为测定一种石灰石样品中碳酸钙的质量分数,称取25.0g石灰石样品,加入200.0g稀盐酸恰好完全反应,剩余物质的总质量为216.2g。
请回答:(要求写出计算过程,计算结果本领一位小数)
(1)生成二氧化碳的质量。
(2)石灰石样品中碳酸钙的质量分数。
(3)求反应后所得溶液中溶质的质量分数。
20.某同学为了测定一瓶过氧化氢溶液中溶质的质量分数,取该溶液68.0g,加入二氧化锰2.0g,待完全反应不再有气体逸出时,称得得剩余物质的总质量为68.4g。计算:
(1)反应完全后产生氧气的质量是__________g。
(2)该过氧化氢溶液中溶质的质量分数(写出计算过程)___________
①
②
③
④
⑤
A
CuO
CO
Ca(OH)2
CO2
Mg
B
Fe
O2
C
CO2
H2O
C
稀盐酸
CaCO3
CaO
H2O
CuSO4
D
P
O2
CO
H2O
CO2
选项
实验目的
实验操作
A
除去氮气中的少量氧气
将气体缓缓通过炽热的铜网
B
区分硝酸铵与氢氧化钠
分别取样,加入适量水
C
检验氢氧化钠溶液是否变质
取样,滴入几滴酚酞溶液
D
提纯含有少量氯化钠的硝酸钾
冷却热的饱和溶液,过滤,洗涤,干燥
A.对除杂和鉴别的认识
B.对生活常识的认识
①用Ca(OH)2溶液除去NaOH中少量的Na2CO3
②用熟石灰鉴别硫酸铵和硫酸钾
③用肥皂水鉴别硬水和软水
①煤炉上放一壶水可以预防CO中毒
②液化气泄漏时应立即关闭阀门并开窗通风
③用水灭火的原理是降低可燃物的着火点
C.对性质与用途的认识
D.对概念的理解
①因活性炭具有强吸附性可用来吸附毒气
②因氧气具有可燃性可用于炼钢
③因稀有气体通电时发出有色的光可制成各种电光源
①能改变反应速率的物质一定是催化剂
②氧化反应一定是物质与氧气发生的反应
③合金比组成它的纯金属强度和硬度更高、抗腐蚀性能更好
编号
KClO3质量/g
其他物质质量/g
待测数据
实验1
2.0
实验2
a
MnO20.5
参考答案
1.C
【解析】
【详解】
A、烧碱是氢氧化钠的俗称,选项错误;B、纯碱是碳酸钠的俗称,选项错误;C、发酵粉的主要成分是碳酸氢钠,它的俗称是小苏打,选项正确;D、熟石灰是氢氧化钙的俗称,选项错误。故本题选C。
2.A
【解析】只含有氮磷钾中的一种元素时,含氮元素是氮肥;含有磷元素是磷肥;含有钾元素是钾肥。同时含有氮磷钾中的两种或两种以上元素时为复合肥。A. KNO3 含有氮、钾两种元素,是复合肥; B. K2SO4 是钾肥; C. CO(NH2)2 是氮肥; D. Ca(H2PO4)2是磷肥。故选A。
3.B
【解析】把各物质代入检验是否发生反应:
A、氧化铜能与一氧化碳反应生成铜和二氧化碳,而一氧化碳不能与氢氧化钙反应,则此选项错误;
B、铁与氧气能反应,氧气与碳能反应,碳与二氧化碳能反应生成一氧化碳,二氧化碳和水能生成碳酸,故此选项正确;
C、碳酸钙不能与氧化钙反应,水不能与硫酸铜反应,故C错误;
D、磷与氧气能反应生成五氧化二磷,氧气能与一氧化碳生成二氧化碳,一氧化碳不能与水反应,故D错误;故选:B.
【点评】本题考查了常见物质间的反应,完成此题,可以依据物质的性质进行,要求同学们加强对常见物质性质的理解和记忆.
4.C
【解析】
试题分析:A选项能达到实验目的,炽热的铜网能与氧气反应,而不和氮气反应;B选项能达到实验目的,二者溶于水的热现象不同;C选项不能达到实验目的,因为氢氧化钠变质后的物质碳酸钠的水溶液也显碱性;D选项能达到实验目的,硝酸钾的溶解度受温度的影响较大,采用冷却热饱和溶液法结晶析出的为硝酸钾;故答案选择C
考点:物质的分离和提纯
5.D
【解析】
试题分析:A.AgNO3溶液稀盐酸和稀硫酸均产生白色沉淀; B.紫色石蕊试液二者都能使指示剂变红色; C.Na2CO3溶液二者都能产生气泡;D.BaCl2溶液能鉴别稀硫酸和稀盐酸,在稀盐酸中无现象,而稀硫酸能产生沉淀;故答案选择D
考点:物质的鉴别
6.C
【解析】A. 氨水的pH大于7 ,正确;B. 酸、碱能使酸碱指示剂显示不同颜色,正确;C. 分子的质量越大,运动速率越慢,错误;D. 氨分子和氯化氢分子在不断运动,正确。故选C。
7.A
【解析】
试题分析:煤炉上放一壶水不可以预防CO中毒,因为一氧化碳不能和水反应也不能溶于水中;因氧气具有支持燃烧的性质常用于炼钢;能改变反应速率的物质不一定是催化剂,可能是温度等。故选A.
考点:基本概念和原理
8.D
【解析】A、NaNO3不能与其它物质发生复分解反应,不能通过一步化学反应实现,错误;B、一氧化碳不能与水反应生成碳酸,一氧化碳可以先与氧气反应转化成二氧化碳,二氧化碳与水反应生成碳酸,不能通过一步化学反应实现,错误;C、H2O2分解不能直接生成氢气,可以通过分解生成水,水再电解生成氢气,不能通过一步化学反应实现,错误;D、Cu(OH)2在加热的条件下可以分解生成氧化铜和水,正确。故选D。
9. A
【解析】
试题分析:A选项是错误的叙述,这样会降低肥效;B选项 生活污水、农药和难分解的有机物等会造成水体污染是正确的叙述;C选项“酸可以除锈”、“碱可以去油”都是发生了化学变化是正确的叙述;D选项许多合金比组成合金的纯金属强度和硬度更高、抗腐蚀性能更好是正确的叙述.答案选择A
考点:化学与生活
10.D
【解析】
试题分析:硝酸铵溶于水吸热,温度降低,A正确;氧气能支持燃烧,B正确;软水中加肥皂水会产生大量的泡沫,C正确;酸性、中性溶液都不能使酚酞溶液变色,可用活泼的金属鉴别。故选D。
考点:物质的鉴别
11.(1)① (2)④ (3)③ (4)② (5)⑤
【解析】
试题分析:(1)氮气的化学性质不活泼,充入灯泡中可延长其使用寿命,选①
(2)硝酸钾KNO3含K、N两种营养元素,属于复合肥料,选④
(3)固体二氧化碳会升华吸热,使周围的温度降低,故可用于人工降雨的氧化物,选③
(4)一氧化碳有毒,极易与血液中的血红蛋白结合使人中毒,选②
(5)用做食物发酵粉的主要成分是碳酸氢钠,选⑤
考点:常见物质的用途
12.(1)NH4+ (2)Cl- (3)H2CO3 (4)KNO3
(5)Fe+2HCl= FeCl2+H2↑ (6)Ca(OH)2+ Na2CO3= CaCO3↓+2NaOH
【解析】
试题分析:(1)硝酸铵中的阳离子是铵根离子,离子符号表示方法:在元素符号右上角标明电性和电荷数,数字在前,符号在后。若数字为1时,可省略不写,故铵根离子的符号:NH4+
(2)氯化亚铁中的阴离子是氯离子,符号为:Cl-
(3)碳酸饮料中的酸是碳酸,化学式为:H2CO3
(4)可作复合肥料的盐是硝酸钾,含营养元素K、N,化学式为:KNO3
(5)置换反应是一种单质和一种化合物生成另一种单质和另一种化合物,化学反应方程式为:Fe+2HCl= FeCl2+H2↑
(6)纯碱和石灰水的化学反应方程式:Ca(OH)2+ Na2CO3= CaCO3↓+2NaOH
考点:化学用语的书写
13.28∶4∶48(7∶1∶12); 35%。
【解析】
试题分析:硝酸铵的化学式为NH4NO3 ,其相对分子质量为:14×2+1×4+16×3=80;硝酸铵中N、H、O元素的质量比是14×2:1×4:16×3=7∶1∶12;氮元素的质量分数是28/80×100%=35%
考点:有关化学式的计算
14.氢氧化镁、氯化钡;碳酸钠、硫酸钠;硝酸钠
【解析】
试题分析:碳酸钠能与氯化钡反应生成碳酸钡白色沉淀;硫酸钠也能与氯化钡反应生成硫酸钡这既不溶于水也不溶于酸的沉淀;氢氧化镁本身难溶于水,是白色沉淀。根据(2)“沉淀中加足量稀硝酸,沉淀全部溶解,但没有气体产生”,说明没有碳酸钡沉淀,因为碳酸钡会与盐酸反应生成二氧化碳气体;也没有硫酸钡沉淀,因为硫酸钡这既不溶于水也不溶于酸,故白色沉淀是氢氧化镁。根据“向滤液中滴加硝酸银溶液,立即有较多的白色沉淀生成,再加稀硝酸,沉淀不溶解”,说明生成的是氯化银沉淀,则溶液中一定含有氯离子,即含有氯化钡。氯化钡不能与碳酸钠、硫酸钠共存,故不含碳酸钠和硫酸钠。该过程中没有检验硝酸钠,故可能含有。
考点:物质的推断
15.[猜想假设] 减小 不变
[实验现象] 大量白烟
[实验反思]白磷燃烧放热,气球膨胀;燃烧消耗氧气并冷却到室温,瓶内气压减小,气球变小 密闭容器内
【解析】
试题分析:物质的总质量若发生变化,质量可能变大,也可能变小;白磷燃烧是白磷和氧气反应生成生成五氧化二磷,现象是产生大量的白烟;白磷燃烧时会放出热量,导致气球膨胀,在这过程中氧气的量减少,冷却后瓶内气压减小所以,气球就变小。当用有气体参加或生成的化学反应,气体的质量不能称取会导致天平不平衡,所以当用有气体参加或生成的化学反应来验证质量守恒定律时,应在密闭容器内才能判定参加化学反应的反应物总质量和生成物总质量是否相等。
考点:质量守恒定律的验证
16.① 2.0 ; ② D ; ③ 对比 ;
【解析】
试题分析:(1)为了探究二氧化锰对氯酸钾的催化作用,必须保证所用氯酸钾的质量相等,故实验2中a的数值应为2.0克;
(2)催化剂只是改变了化学反应速率,而对生成物的质量没有影响,所以表中待测数据应为单位时间内产生氧气的体积。
(3)对比是实验探究中常用的方法。
考点:催化剂的概念及催化作用。
点评:本题用实验探究的形式考查催化剂的概念,可以让学生更好地掌握其内涵。
17.CaO CH4+2O2点燃CO2+2H2O CO2+CaOH2=CaCO3↓+H2O 作干燥剂(合理即可,如自热火锅发热剂等) 制取成本高(或贮存困难)。
【解析】
【分析】
D是天然气的主要成分,说明D是甲烷,G是一种重要建筑材料的主要成分,说明G是碳酸钙,E是一种金属氧化物,与A反应能生成一种常见的碱,而A在常温下是一种无色液体,说明E是氧化钙,A为水,那么B和C为氢气和氧气,C和D反应生成二氧化碳和A即水,说明C为氧气,而B为氢气,水和E反应生成了F,说明F为氢氧化钙,氢氧化钙和二氧化碳反应生成了碳酸钙。
【详解】
(1)由分析知E是氧化钙,化学式为:CaO;
(2)C是氧气D是甲烷,故②的反应方程式为:CH4+2O2点燃CO2+2H2O;反应④是二氧化碳和氢氧化钙的反应方程式为:CO2+CaOH2=CaCO3↓+H2O;
(3)E是氧化钙,极易与水结合生成氧化钙,在日常生活中常被用作干燥剂;
(4)B为氢气在燃烧时产生水,不会污染空气,等质量的可燃物,氢气的热值高,同时用水即可制得,所以来源比较广泛,但是由于它是气体,液化需要的条件比较苛刻,且制取成本较高,所以难以推广使用。
18.CO2 C+2CuO2Cu+CO2↑ 黑色固体逐渐减少至消失,溶液由无色变成蓝色 碱
【解析】
【详解】
(1)D溶于水形成蓝色溶液,常用于配制一种有杀菌作用的农药,所以D是硫酸铜,B是黑色固体,能得到硫酸铜,所以B是氧化铜,A是碳,C是二氧化碳,经验证,推理正确;C是二氧化碳,化学式为:CO2;
(2)反应①是碳和氧化铜在高温下反应生成同和二氧化碳,反应的化学方程式为:C+2CuO2Cu+CO2↑;
(3)氧化铜和硫酸反应生成硫酸铜,此反应实验现象为:黑色固体逐渐减少至消失,溶液由无色变成蓝色;
(4)E能和二氧化碳反应,可能属于碱。
19.(1)8.8g(2)80﹪(3)10.5﹪
【解析】(1)据质量守恒定律可知,反应前后物质的总质量不变,所以生成二氧化碳的质量为25.0g+200.0g-216.2g=8.8g;(2)设石灰石样品中碳酸钙的质量x,反应后所得溶液中溶质的质量为y,CaCO3 + 2HCl == CaCl2 + H2O + CO2↑
100 111 44
x y 8.8g
100/x=44/8.8g x=20g
111/y=44/8.8g y=22.2g
石灰石样品中碳酸钙的质量分数=20g÷25g×100%=80%。
(3)反应后所得溶液中溶质的质量分数22.2g÷(20g+200g-8.8g)×100%=10.5%
答:略
20. 1.6 5%
【解析】
【详解】
(1)根据质量守恒定律,生成氧气的质量为68.0g+2.0g-68.4g=1.6g;
(2)设生成1.6g的氧气需要过氧化氢的质量为x
2H2O22H2O+O2↑
68 32
x 1.6g
68x=321.6g,解得x=3.4g
该过氧化氢溶液中溶质的质量分数为3.4g68g×100%=5%
答:生成氧气的质量为1.6g,该过氧化氢溶液中溶质的质量分数为5%。
相关试卷
这是一份初中第十一单元 盐 化肥综合与测试综合训练题,共19页。试卷主要包含了单选题,填空题,实验题,推断题,计算题等内容,欢迎下载使用。
这是一份人教版九年级下册第十一单元 盐 化肥综合与测试达标测试,共9页。试卷主要包含了单选题,填空题,计算题等内容,欢迎下载使用。
这是一份初中化学人教版九年级下册第十一单元 盐 化肥综合与测试随堂练习题,共8页。试卷主要包含了单选题,填空题,计算题等内容,欢迎下载使用。

