江西省南昌县莲塘第一中学2021届高三上学期11月月考化学试题
展开
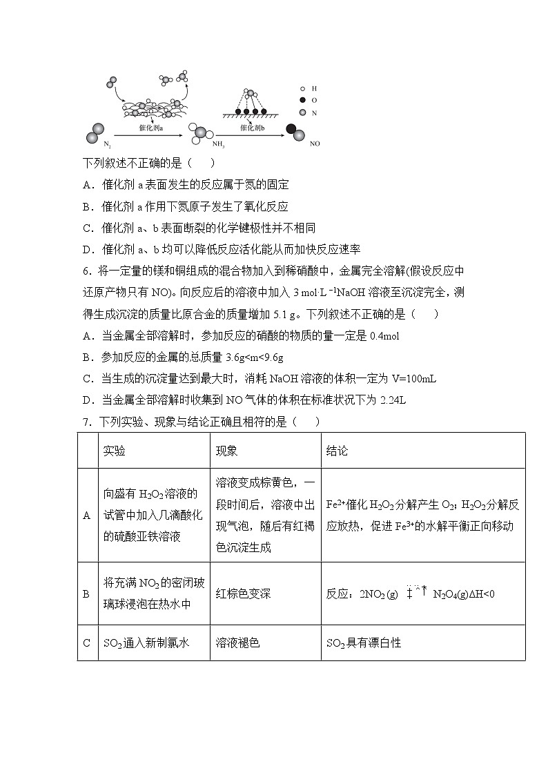
莲塘一中2020-2021上学期高三11月质量检测化学试卷 可能用到的相对原子质量:H-1 B-11 Na-23 Mg-24 K-39 Cu-64 Fe-56一、单项选择题(每小题3分,共54分)1.汉字书法艺术是中华优秀传统文化的代表之一,古人所谓“文房四宝”是书法必备用品。以下四种,其主要化学成分属于无机盐的是( )A.湖笔 B.徽墨 C.宣纸 D.端砚2.设NA为阿伏加德罗常数的值,下列说法中,正确的是( )A.0.1molH2和0.1mol I2于密闭容器中充分反应后,其分子总数为0.2NAB.足量的Mg与稀H2SO4完全反应,生成2.24LH2时,转移的电子数为0.2 NAC.1 L0.1mol ·L-1NH4Cl溶液中,Cl-离子数小于0.1 NAD.标况下,4.48 L甲烷和乙烯的混合气体完全燃烧,产物中O-H键数目为0.4NA3.能正确表示下列反应的离子方程式是( )A.漂白粉溶液中通入少量二氧化碳:2ClO-+H2O+CO2=+2HClOB.铜片溶于浓硝酸:3Cu+8H++2=3Cu2++2NO↑+4H2OC.高锰酸钾溶液吸收甲醛:4+5HCHO+12H+=4Mn2++5CO2↑+11H2OD.碳酸氢钠水解:+H2OH3O++4、在给定条件下,下列选项所示的物质间转化均能实现的是( )5.自然界中时刻存在着氮的转化。实现氮按照一定方向转化一直是科学领域研究的重要课题,如图为N2分子在催化剂的作用下发生的一系列转化示意图:下列叙述不正确的是( )A.催化剂a表面发生的反应属于氮的固定B.催化剂a作用下氮原子发生了氧化反应C.催化剂a、b表面断裂的化学键极性并不相同D.催化剂a、b均可以降低反应活化能从而加快反应速率6.将一定量的镁和铜组成的混合物加入到稀硝酸中,金属完全溶解(假设反应中还原产物只有NO)。向反应后的溶液中加入3 mol·L−1NaOH溶液至沉淀完全,测得生成沉淀的质量比原合金的质量增加5.1 g。下列叙述不正确的是( )A.当金属全部溶解时,参加反应的硝酸的物质的量一定是0.4molB.参加反应的金属的总质量3.6g<m<9.6gC.当生成的沉淀量达到最大时,消耗NaOH溶液的体积一定为V=100mLD.当金属全部溶解时收集到NO气体的体积在标准状况下为2.24L7.下列实验、现象与结论正确且相符的是( ) 实验现象结论A向盛有H2O2溶液的试管中加入几滴酸化的硫酸亚铁溶液溶液变成棕黄色,一段时间后,溶液中出现气泡,随后有红褐色沉淀生成Fe2+催化H2O2分解产生O2;H2O2分解反应放热,促进Fe3+的水解平衡正向移动B将充满NO2的密闭玻璃球浸泡在热水中红棕色变深反应:2NO2 (g) N2O4(g)ΔH<0CSO2通入新制氯水溶液褪色SO2具有漂白性D向2支盛有2mL相同浓度硝酸银溶液的试管中,分别加入2滴相同浓度的NaCl和NaI溶液一支无明显现象,另一支产生黄色沉淀相同条件下,AgI比AgCl的溶解度大8.含硫煤燃烧会产生大气污染物,为防治该污染,某工厂设计了新的治污方法,同时可得到化工产品,该工艺流程如图所示,下列叙述不正确的是( ) A.该过程中可得到化工产品H2SO4B.大气中SO2主要来自汽车尾气,要防治硫酸型酸雨,可大力推行新能源车C.该过程中涉及的反应均为氧化还原反应D.图中涉及的反应之一为Fe2(SO4)3+SO2+2H2O=2FeSO4+2H2SO49.分类法在化学发展中起到非常重要的作用,下列分类标准合理的是( )A.根据化合物在水溶液中能否导电,将化合物分为电解质和非电解质B.根据分散系是否具有丁达尔现象,将分散系分为溶液、胶体和浊液C.根据化学式中所含氢原子的个数,将酸分为一元酸、二元酸和多元酸D.根据反应是否有电子转移,将化学反应分为氧化还原反应和非氧化还原反应10、HNO2是一种不稳定的弱酸,易分解为NO和NO2;有氧化性和还原性,可以把Fe2+氧化为Fe3+;AgNO2难溶于水。下列说法不正确的是( )A.NaNO2溶液加入到新制的氯水中,氯水会褪色B.AgNO2固体加入到新制的氯水中,发生的离子反应为:2Ag+++Cl2=+2AgCl↓C.HNO2和浓硝酸都有不稳定性,久置后都会显淡黄色D.人若误食亚硝酸盐(如NaNO2),会导致血红蛋白中Fe2+被氧化为Fe3+而中毒11.短周期元素X、Y、Z、W的原子序数依次增大,X2-与Y+具有相同的电子层结构,W的最高价氧化物对应的水化物是已知的最强无机含氧酸,X、W原子的核外电子数之和与Y、Z原子的核外电子数之和相等。下列叙述正确的是( )A.简单离子半径的大小顺序:W>Y>XB.元素Z的简单气态氢化物的热稳定性比W的弱C.元素X和Y不可能形成含共价键的化合物D.工业上通过电解YW的水溶液制取Y单质12、实验室模拟从海带提取碘单质的流程,下列有关说法正确的是实验室在蒸发皿中灼烧干海带
B. 操作1为过滤,操作3为蒸馏
C. 含的滤液中加入稀硫酸和后,碘元素发生还原反应
D. 含和的混合溶液中加入稀硫酸发生反应的离子方程式为:13、下列说法不正确的是( )A. 向苯酚的浊液中加入碳酸氢钠固体,浊液变澄清
B. 铁丝能代替铂丝来做焰色反应实验
C. 做过碘升华的圆底烧瓶可以用酒精洗涤
D. 与NaOH乙醇溶液共热制乙烯,可将气体直接通入溴水检验14、下列说法符合事实的是()A.常温下由水电离产生的c(H+)=10-12mol/L的溶液中加入铝粉都能够产生氢气B.向Na2S溶液中通入SO2气体,c(H2S)增大C.用0.2000mol/LNaOH标准溶液滴定盐酸与CH3COOH的混合溶液(混合液中两种酸的浓度均约为0.1mol/L),至中性时,溶液中的酸未被完全中和D.用pH试纸测量次氯酸钠溶液的pH为11.515.下列有关物质性质的叙述一定不正确的是( )A.向FeCl2溶液中滴加NH4SCN溶液,溶液显红色B.KAl(SO4) 2·12H2O溶于水可形成 Al(OH)3胶体C.NH4Cl与Ca(OH)2混合加热可生成NH3D.Cu与FeCl3溶液反应可生成CuCl216.向2.0L恒温恒容密闭容器中充入0.10molCOCl2,发生反应:经过一段时间后反应达到平衡。反应过程中测得的部分数据见下表:t/min02468n(Cl2)/mol00.0300.0390.0400.040下列说法正确的是( )A.保持其他条件不变,升高温度平衡时c(Cl2)=0.038mol•L-1,则反应的ΔH<0B.前2min内的平均反应速率v(CO)=0.015mol•L-1•min-1C.保持其他条件不变,起始时向容器中充入0.12molCOCl2、0.06molCl2和0.06molCO,反应达到平衡前的速率:v正<v逆D.若反应过程中容器内气体的密度保持不变,即可判断该反应已达到平衡状态17.用48mL0.1mol/L的FeSO4溶液,恰好还原2.4×10-3mol[RO(OH)2]+ 离子,则R元素的最终价态为( )A.+2 B.+4 C.+5 D.+318.利用压强传感器测定氨气的喷泉实验中的压强变化。下列说法错误的是( )A.烧瓶中制取氨气时常用的固体为CaO或NaOHB.可用湿润的红色石蕊试纸置于三颈瓶口c处验满C.关闭a,将单孔塞(插有吸入水的胶头滴管)塞紧瓶口c,挤压胶头滴管,打开b,完成喷泉实验,电脑绘制三颈瓶内压强变化曲线如图2,C点时喷泉最剧烈D.假设常温下溶液刚好充满烧瓶且混合均匀则溶液的物质的量浓度大于二、填空题(4大题,共46分)19.硼氢化钠(NaBH4,硼为+3价)在有机化学和无机化学领域有着广泛的应用。利用硼精矿(主要成分为B2O3,含有少量Al2O3、SiO2、FeCl3等)制取NaBH4的流程如下:已知:偏硼酸钠(NaBO2)易溶于水,不溶于醇,在碱性条件下稳定存在。回答下列问题:(1)加快硼精矿溶解的措施有_________________________(答出一条即可)。(2)操作2是将滤液蒸发、结晶、过滤、洗涤,其中洗涤选用的试剂是_____________。(3)MgH2与NaBO2在一定条件下发生反应1,理论上MgH2与NaBO2的物质的量之比为_____________。(4)某研究小组将NaBO2、SiO2和Na的固体混合物与氢气在500℃和4×105Pa条件下制备NaBH4,同时生成硅酸钠。该反应的化学方程式为__________________。(5)通过以下实验测定硼氢化钠样品的纯度。①准确称取干燥硼氢化钠样品0.50 g,用NaOH溶液溶解后配制成100 mL溶液;②取10.00 mL样品液于锥形瓶中,加入25.00 mL 0.10 mol·L-1 KIO3溶液,然后加入适量KI,滴入几滴淀粉溶液,无明显现象(3NaBH4+4KIO3=3NaBO2+4KI+6H2O);③加入足量稀硫酸酸化,溶液成深蓝色(KIO3+5KI+3H2SO4=3K2SO4+3I2+3H2O);④用0.50 mol·L-1 Na2S2O3标准液滴定,至终点时,消耗该标准液12.00 mL(I2+2Na2S2O3=2NaI+Na2S4O6)。则样品中NaBH4质量分数为_____________。20.某强酸性溶液X,可能含有Al3+、Ba2+、NH4+、Fe2+、Fe3+、CO32-、SO42-、SiO32-、NO3-中的一种或几种离子,取该溶液进行实验,其现象及转化如下图。反应过程中有一种气体是红棕色。请回答下列问题:(1)由强酸性条件即可判断溶液X中一定不存在的离子有________________。(2)溶液X中,关于NO3-的判断一定正确的是______________。a.一定有 b.一定没有 c.可能有(3)产生气体A的离子方程式为________________。(4)转化④中产生H的离子方程式为_____________________。(5)若转化③中,D、H2O、O2三种物质恰好发生化合反应生成E,则反应中D与O2的物质的量之比为。(6)对不能确定是否存在的离子,可以另取X溶液,加入下列溶液中的一种,根据现象即可判断,该试剂最好是_______________。①NaOH溶液②KSCN溶液③石蕊试剂④pH试纸⑤KMnO4溶液⑥氯水和KSCN的混合溶液现用蓄电池Fe+NiO2+2H2OFe(OH)2+Ni(OH)2为电源,制取少量高铁酸钾(K2FeO4)。反应装置如下图所示:(1)电解时,石墨电极连接的a极上放电的物质为__________(填“Fe”或“NiO2”)。(2)写出电解池中铁电极发生的电极反应式__________。(3)当消耗掉0.1 mol NiO2时,生成高铁酸钾__________g。(4)Mg和Fe都是生产生活中的常用金属。加热锅炉时,水中的MgCO3可以先转化为Mg(HCO3)2,然后转化为Mg(OH)2,求MgCO3+H2OMg2+++OH-在80℃时的平衡常数__________。(已知:80℃时H2O的KW=2.5×10−13,Ksp(MgCO3)=8.4×10−6,Ka1(H2CO3)=4.2×10−7、Ka2(H2CO3)=5.6×10−11)。22.有机物M常做消毒剂、抗氧化剂等,用芳香烃A制备M的一种合成路线如下:已知:R1COOR2请回答下列问题:(1)A的结构简式为___________;D中官能团的名称为___________。(2)C生成D的反应类型为___________;G的分子式为___________。(3)由E与足量氢氧化钠的乙醇溶液反应的化学方程式为___________。(4)M的结构简式为___________。(5)芳香族化合物H与C互为同分异构体,且能发生水解反应,核磁共振氢谱有4组峰,且峰面积之比为1:2:2:3,写出所有符合条件的H的结构简式_________。
参考答案123456789DACBBCBBD101112131415161718BBDACACDD除标注外,其余每空2分19.(1)矿石粉碎,加热,适当提高NaOH溶液浓度,搅拌等(1分)(2) 醇(合理即可)(3) 2:1(4) (5) 85.5% (3分)20.(1) CO32-、SiO32-(2) b(3) 3Fe2++NO3-+4H+=3Fe3++NO↑+2H2O(4) Al3++4OH-=AlO2-+2H2O(5) 4:1(6) ②21.(1)Fe(2)Fe-6e-+8OH-=+4H2O(3)6.6(4)3.75×10-822. (1) 羧基、氯原子(2)取代反应 (1分) C10H16O2(3)+2NaOH+NaCl+2H2O (3分)(4)(3分)(5) 、、 (3分)

