

小学数学苏教版二年级上册一 100以内的加法和减法(三)测试题
展开
这是一份小学数学苏教版二年级上册一 100以内的加法和减法(三)测试题,共4页。
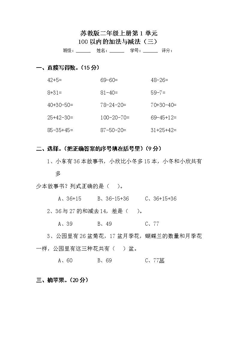
苏教版二年级上册第1单元100以内的加法与减法(三)班级: 姓名: 学号: 评分: 一、直接写得数。(15分)42+5= 69-60= 48-26=8+31= 81-40= 59-7=40+30-50= 78-24-20= 70+30-40=25+42-30= 100-20-70= 69-45+12=85-35+45= 87-50-20= 31+25+42= 二、选择。(把正确答案的序号填在括号里)(9分)1、小东有36本故事书,小欣比小冬多15本,小冬和小欣共有多少本故事书?列式正确的是( )。 A、36+15 B、36-15+36 C、36+15+362、36与27的和减去14,差是( )。 A、39 B、49 C、773、公园里有26盆菊花,17盆月季花,蝴蝶兰的数量和月季花一样,公园里有这三种花共有( )盆。A、60 B、69 C、77 三、摘苹果。(20分) 四、用竖式计算。(24分)14+35+46= 91-29-37= 84-63+59= 27+64-52= 100-63+37= 74+26-35= 五、把迷路的小猪送回家。(6分) 六、解决实际问题。(26分,第5题6分)1、一年级一班有学生33人,二班有37人,三班有29人,这三个班共有多少人? 2、超市里有100千克的苹果,上午卖出35千克,下午卖出26千克,还剩下多少千克苹果? 3、停车场上原来停着46辆汽车,开走了19辆,又停进来16辆,停车场上现在有多少辆汽车? 4、我们班原来有24本漫画书,后来在动漫节上买了同样多的书,同学们借走了36本,还剩多少本? 5、 (1)今天一共来了多少人? (2)今天有多少人请假?
相关试卷
这是一份【期中复习】苏教版数学二年级上册--第1讲《100以内的加法和减法(三)》单元复习讲义.zip,文件包含期中复习苏教版数学二年级上册--第1讲《100以内的加法和减法三》单元复习讲义学生版docx、期中复习苏教版数学二年级上册--第1讲《100以内的加法和减法三》单元复习讲义教师版docx等2份试卷配套教学资源,其中试卷共35页, 欢迎下载使用。
这是一份【期中复习】苏教版数学二年级上册--第1讲《100以内的加法和减法(三)》单元复习讲义.zip,文件包含期中复习苏教版数学二年级上册--第1讲《100以内的加法和减法三》单元复习讲义学生版docx、期中复习苏教版数学二年级上册--第1讲《100以内的加法和减法三》单元复习讲义教师版docx等2份试卷配套教学资源,其中试卷共35页, 欢迎下载使用。
这是一份暑假 第一单元100以内的加法与减法精选易错题自检卷(单元测试)-小学数学二年级上册苏教版,共10页。试卷主要包含了口算和估算,竖式计算,看图列式,选择题,填空题,判断题,解答题等内容,欢迎下载使用。
