


还剩19页未读,
继续阅读
苏教版数学五年级上学期期中测试卷1(2)
展开
江苏省盐城市射阳县八大家小学五年级(上)期中数学试卷
一、填空.
1.在□里填上合适的数.
2.在“爱心小银行”存入200元,记作+200元,取出23.5元记作 元;小明向东走50米记作+50米,那么﹣50米表示 .
3.在3.20、3.02、2.92、3.3和3.2这五个数中,最大的数是 ,最小的数是 ,相等的数是 和 .
4.小数点左边第二位是 位,计数单位是 ,小数点右边第二位是 位,计数单位是 ,9在十位上比在十分位上大 .
5.将木条钉成的长方形拉成一个平行四边形(如图),原来长方形的面积是 平方厘米,现在平行四边形的面积是 平方厘米.
6.一个两位小数四舍五入近似值是6.5,这个数最大可能是 ,最小可能是 .
7.小丽在计算3.68加一个一位小数时,由于错误的把数的末尾对齐结果得到了4.25,正确的得数应是 .
8.18个0.1和7个0.001组成的数是 .5.41的计数单位是 .它含有 个这样的计数单位.
9.一些数字按照3、﹣3、4、﹣4、3、﹣3、4、﹣4…的顺序排列,第20个是 ,这20个数字的和是 .
10.填表.
保留整数
精确到十分位
保留两位小数
0.9875
16.4954
二、判断
11.大于0.3而小于0.6的小数有2个. .(判断对错)
12.0.51+0.49﹣0.51+0.49的结果是0. .(判断对错)
13.在8.7的末尾添上两个0,这个小数的大小不变. .(判断对错)
14.温度计从1℃下降1℃后是﹣1℃. .(判断对错)
15.4.3与4.30这两个数的大小相同,所表示的意义也相同. (判断对错)
三、选择题.(每题1分,共计8分)
16.下面的数与0最接近的一个数是( )
A.﹣5 B.﹣2 C.+3 D.+1
17.两个( )的三角形能拼成一个平行四边形.
A.等底等高 B.面积相等 C.完全一样
18.直角三角形的三条边是5米、4米和3米,面积是( )平方米.
A.10 B.6 C.7.5
19.下面说法错误的是( )
A.0不是正数,也不是负数
B.三角形的面积是平行四边形面积的一半
C.二个面积相等的平行四边形不一定是等底等高的
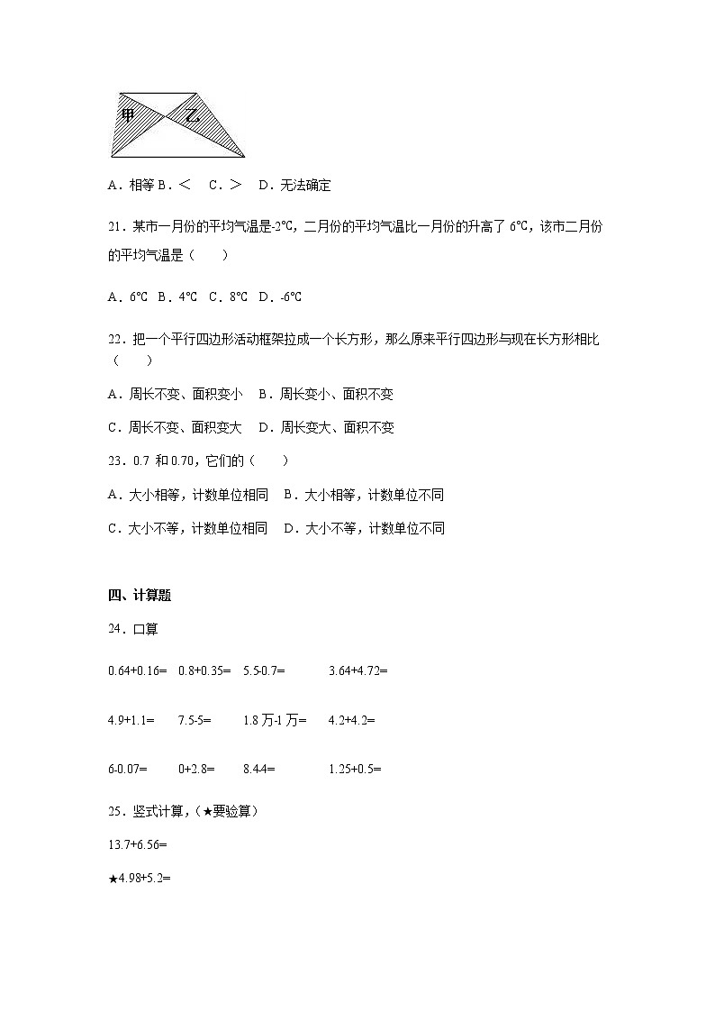
20.如图,阴影部分甲与乙比较,甲( )乙.
A.相等 B.< C.> D.无法确定
21.某市一月份的平均气温是﹣2℃,二月份的平均气温比一月份的升高了6℃,该市二月份的平均气温是( )
A.6℃ B.4℃ C.8℃ D.﹣6℃
22.把一个平行四边形活动框架拉成一个长方形,那么原来平行四边形与现在长方形相比( )
A.周长不变、面积变小 B.周长变小、面积不变
C.周长不变、面积变大 D.周长变大、面积不变
23.0.7 和0.70,它们的( )
A.大小相等,计数单位相同 B.大小相等,计数单位不同
C.大小不等,计数单位相同 D.大小不等,计数单位不同
四、计算题
24.口算
0.64+0.16=
0.8+0.35=
5.5﹣0.7=
3.64+4.72=
4.9+1.1=
7.5﹣5=
1.8万﹣1万=
4.2+4.2=
6﹣0.07=
0+2.8=
8.4﹣4=
1.25+0.5=
25.竖式计算,(★要验算)
13.7+6.56=
★4.98+5.2=
11.6﹣8.99=
★20﹣5.67=
五、操作题
26.下面方格纸每格为1cm2,在下列方格中画出面积是8cm2的平行四边形,6cm2的三角形和12cm2的梯形各一个.
六、解决实际问题.(共34分)
27.甲仓有粮食若干,运出3.5吨后,剩下的比运走的多2.7吨,甲仓原来存有粮食多少吨?
28.一个平行四边形果园,底是56米,高是32米,如果每4平方米可以种一棵苹果树.这块地一共可以种多少棵苹果树?
29.一本《快乐作文》2.7元,一本《十万个为什么》25.8元,小红买一本《快乐作文》和一本《十万个为什么》,付给营业员100元,应找回多少元?
30.一瓶油连瓶重3.4千克,用去一半后,连瓶还重1.9千克.原来有油多少千克?瓶重多少千克?
31.如图,一块长方形草地,长方形的长是20米,宽是12米,中间铺了一条石子路.那么草地部分面积有多大?
32.小虎早上从家到学校上学,要走1.5千米,他走了0.3千米后发现没有带数学作业本,又回家去取.这样他比平时上学多走了多少千米?
33.一个自选商店门口的装饰牌是等腰梯形.它的上底是16米,下底是22米,高是3米.油漆这块装饰牌(每平方米需用油漆2千克),100千克油漆够不够?
34.一根4.6米长的竹竿直插入水池中,竹竿的入泥部分是0.4米,露出水面的部分是0.8米.池水深多少米?
江苏省盐城市射阳县八大家小学五年级(上)期中数学试卷
参考答案与试题解析
一、填空.
1.在□里填上合适的数.
【考点】数轴的认识.
【分析】数轴是规定了原点((0点)、方向和单位长的直线,在数轴上原点(0点)的左边是负数,右边是正数.在这里把一个单位长度平均分成10份,每份表示0.1.据此解答.
【解答】解:如图,在数轴上从左到右四个□内分别填﹣2、0.3、1.6.
2.在“爱心小银行”存入200元,记作+200元,取出23.5元记作 ﹣23.5 元;小明向东走50米记作+50米,那么﹣50米表示 向西走50米 .
【考点】负数的意义及其应用.
【分析】此题主要用正负数来表示具有意义相反的两种量:存入记为正,则取出就记为负,由此直接得出结论即可;
向东走记为正,向西走记为负,由此直接得出结论即可.
【解答】解:在“爱心小银行”存入200元,记作+200元,取出23.5元记作﹣23.5元;小明向东走50米记作+50米,那么﹣50米表示 向西走50米;
故答案为:﹣23.5,向西走50米.
3.在3.20、3.02、2.92、3.3和3.2这五个数中,最大的数是 3.3 ,最小的数是 2.92 ,相等的数是 3.20 和 3.2 .
【考点】小数大小的比较.
【分析】小数大小的比较方法,先比较小数的整数部分,整数部分大的这个小数就大,如果整数部分相同,就比较十分位,十分位大的这个小数就大,如果十分位相同,就比较百分位,百分位大的这个小数就大,如果百分位相同,就比较千分位….
【解答】解:在3.20、3.02、2.92、3.3和3.2这五个数中,最大的数是 3.3,最小的数是 2.92,相等的数是 3.20和 3.2;
故答案为:3.3,2.92,3.20,3.2.
4.小数点左边第二位是 十 位,计数单位是 十 ,小数点右边第二位是 百分 位,计数单位是 0.01 ,9在十位上比在十分位上大 99倍 .
【考点】小数的读写、意义及分类.
【分析】小数点左面依次为:个位,十位,百位,千位…;
计数单位是:个(1),十,百,千…;
小数点右面依次为:十分位,百分位,千分位,万分位…;
计数单位是:十分之一(0.1),百分之一 (0.01),千分之一(0.001)万分之一(0.0001)…;据此解答.
【解答】解:小数点左边第二位是 十位,计数单位是 十,小数点右边第二位是 百分位,计数单位是 0.01,9在十位上比在十分位上大 99倍.
故答案为:十,十,百分,0.01,99倍.
5.将木条钉成的长方形拉成一个平行四边形(如图),原来长方形的面积是 50 平方厘米,现在平行四边形的面积是 40 平方厘米.
【考点】平行四边形的面积.
【分析】(1)根据长方形的面积公式S=ab进行解答;
(2)根据平行四边形的面积公式S=ah进行解答.
【解答】解:(1)10×5=50(平方厘米)
答:原来长方形的面积是50平方厘米.
(2)10×4=40(平方厘米)
答:现在平行四边形的面积是40平方厘米.
故答案为:50,40.
6.一个两位小数四舍五入近似值是6.5,这个数最大可能是 6.54 ,最小可能是 6.45 .
【考点】近似数及其求法.
【分析】要考虑6.5是一个两位数的近似数,有两种情况:“四舍”得到的6.5最大是6.54,“五入”得到的6.5最小是6.45,由此解答问题即可.
【解答】解:一个两位小数四舍五入近似值是6.5,这个数最大可能是6.54,最小可能6.45,
故答案为:6.54,6.45.
7.小丽在计算3.68加一个一位小数时,由于错误的把数的末尾对齐结果得到了4.25,正确的得数应是 9.38 .
【考点】小数的加法和减法.
【分析】根据题意,用4.25减3.68得出的数,化成一位小数,再按照小数的加法进行计算就可以得出正确的结果.
【解答】解:根据题意可得:
4.25﹣3.68=0.57,那么这个一位小数就是:0.57×10=5.7;
正确的结果是:3.68+5.7=9.38.
故填:9.38.
8.18个0.1和7个0.001组成的数是 1.807 .5.41的计数单位是 0.01 .它含有 541 个这样的计数单位.
【考点】小数的读写、意义及分类.
【分析】①18个0.1是1.8,7个0.001是0.007,将两个数加起来即可求解;
②根据小数的意义可知,一位小数的计数单位是0.1,两位小数的计数单位是0.01,三位小数的计数单位是0.001,由此可以得出它的计数单位;把小数点去掉后的数是多少,就有多少个这样的计数单位.
【解答】解:①18个0.1是1.8,7个0.001是0.007,
则组成的数:1.8+0.007=1.807;
②5.41的计数单位是 0.01.它含有 541个这样的计数单位;
故答案为:1.807,0.01,541.
9.一些数字按照3、﹣3、4、﹣4、3、﹣3、4、﹣4…的顺序排列,第20个是 ﹣4 ,这20个数字的和是 0 .
【考点】数列中的规律.
【分析】这一列数字是按照3、﹣3、4、﹣4、这4个数字为一组进行循环出现的,奇数项是正数,偶数项是负数,每一组的和是:3﹣3+4﹣4=0,所以先求出20里面有多少个这样的一组,还余几;进而求出前20个数字的和.
【解答】解:这一列数字是按照3、﹣3、4、﹣4、这4个数字为一组进行循环出现的,
20÷4=5
第20个是5个循环周期,没有余数,所以第20个数字是﹣4;
所以,这20个数字的和是:
(3﹣3+4﹣4)×5=0.
答:第20个是﹣4,这20个数字的和是0.
故答案为:﹣4,0.
10.填表.
保留整数
精确到十分位
保留两位小数
0.9875
1
1.0
0.99
16.4954
16
16.5
16.50
【考点】近似数及其求法.
【分析】保留一位小数,即精确到十分位,看小数点后面第二位(百分位),保留二位小数,即精确到百分位,看小数点后面第三位(千分位),利用“四舍五入”法分别解答即可.
【解答】解:填表.
保留整数
精确到十分位
保留两位小数
0.9875
1
1.0
0.99
16.4954
16
16.5
16.50
故答案为:1,1.0,0.99;16,16.5,16.50.
二、判断
11.大于0.3而小于0.6的小数有2个. × .(判断对错)
【考点】小数大小的比较.
【分析】根据小数大小比较的方法,大于0.3而小于0.6的一位小数有0.4、0.5,大于0.3而小于0.6的两位小数有0.31、0.32、0.33、0.41、0.51、…,大于0.3而小于0.6的三位小数有0.311、0.321、0.331、0.411、0.511、…,…,所以大于0.3而小于0.6的小数有无数个,据此判断即可.
【解答】解:大于0.3而小于0.6的一位小数有0.4、0.5,
大于0.3而小于0.6的两位小数有0.31、0.32、0.33、0.41、0.51、…,
大于0.3而小于0.6的三位小数有0.311、0.321、0.331、0.411、0.511、…,
…,
所以大于0.3而小于0.6的小数有无数个.
故答案为:×.
12.0.51+0.49﹣0.51+0.49的结果是0. × .(判断对错)
【考点】小数四则混合运算.
【分析】按照运算顺序正确计算出结果与原题结果比较即可.
【解答】解:0.51+0.49﹣0.51+0.49
=1﹣0.51+0.49
=0.49+0.49
=0.98;
0.98≠0;
所以原题计算结果是错误的.
故答案为:×.
13.在8.7的末尾添上两个0,这个小数的大小不变. √ .(判断对错)
【考点】小数的性质及改写.
【分析】根据小数的性质:小数的末尾添上“0”或去掉“0”小数的大小不变;据此解答.
【解答】解:在8.7的末尾添上两个0是8.700,8.7=8.700,这个小数的大小不变;
故答案为:√.
14.温度计从1℃下降1℃后是﹣1℃. × .(判断对错)
【考点】负数的意义及其应用.
【分析】温度计以0℃为分界点,0℃以上计作“+”,0℃以下计作“﹣”,温度计从计从1℃下降1℃后是0℃.
【解答】解:温度计从1℃下降1℃后是0℃;
故答案为:×.
15.4.3与4.30这两个数的大小相同,所表示的意义也相同. × (判断对错)
【考点】小数的读写、意义及分类.
【分析】4.30经过化简后是4.3,所以4.30=4.3;但精确度不同,4.30表示精确到百分之一,4.3表示精确到十分之一.
【解答】解:4.30=4.3,但4.30表示精确到百分之一,4.3表示精确到十分之一,所以表示的意义不同;
故答案为:×.
三、选择题.(每题1分,共计8分)
16.下面的数与0最接近的一个数是( )
A.﹣5 B.﹣2 C.+3 D.+1
【考点】正、负数大小的比较.
【分析】因为0是正数与负数的分界点,0以上是正数,0以下为负数;0以上的正整数为+1、+2、+3、…,0以下的负整数为﹣1、﹣2、﹣3,…,所以与0最接近的是+1.
【解答】解:由分析可得:
在上述答案中,与0最接近的一个数是+1.
故选:D.
17.两个( )的三角形能拼成一个平行四边形.
A.等底等高 B.面积相等 C.完全一样
【考点】图形的拼组.
【分析】用两个完全一样的三角形拼成一个平行四边形,面积和形状都一样.两个完全一样的三角形,水平翻转,再垂直翻转,平移,刚好和原来的三角形拼组成一个平行四边形.
【解答】解:两个完全一样的三角形(面积和形状都一样)可以拼成一个平行四边形,如图:
故选:C.
18.直角三角形的三条边是5米、4米和3米,面积是( )平方米.
A.10 B.6 C.7.5
【考点】三角形的周长和面积.
【分析】由“在直角三角形中,斜边最长”可知,两条直角边分别为4米和3米,再利用三角形的面积公式S=ah÷2即可求其面积.
【解答】解:4×3÷2,
=12÷2,
=6(平方米);
答:面积是6平方米.
故选:B.
19.下面说法错误的是( )
A.0不是正数,也不是负数
B.三角形的面积是平行四边形面积的一半
C.二个面积相等的平行四边形不一定是等底等高的
【考点】负数的意义及其应用;三角形的周长和面积.
【分析】逐项分析,找出错误的选项.
【解答】解:A、0不是正数,也不是负数,正确;
B、三角形的面积是平行四边形面积的一半,错误,只有等底等高时才有这一关系;
C、两个面积相等的平行四边形不一定是等底等高的,正确.
故选:B.
20.如图,阴影部分甲与乙比较,甲( )乙.
A.相等 B.< C.> D.无法确定
【考点】三角形的周长和面积.
【分析】三角形的面积=底×高,三角形甲和乙,分别加上空白大三角形,则组成的两个大三角形等底等高,所以面积就相等,进而可以得知甲和乙的面积也相等.
【解答】解:三角形甲和乙,分别加上空白大三角形,则组成的两个大三角形等底等高,所以面积就相等,
进而可以得知甲和乙的面积也相等.
故选:A.
21.某市一月份的平均气温是﹣2℃,二月份的平均气温比一月份的升高了6℃,该市二月份的平均气温是( )
A.6℃ B.4℃ C.8℃ D.﹣6℃
【考点】正、负数的运算.
【分析】先看﹣2℃到0℃上升了几摄氏度,还需上升多少摄氏度,再从0℃加上即可.
【解答】解:﹣2℃到0℃上升了2℃,
6℃﹣2℃=4℃,
0℃+4℃=4℃;
故选:B.
22.把一个平行四边形活动框架拉成一个长方形,那么原来平行四边形与现在长方形相比( )
A.周长不变、面积变小 B.周长变小、面积不变
C.周长不变、面积变大 D.周长变大、面积不变
【考点】面积及面积的大小比较.
【分析】平行四边形活动框架拉成长方形之后,每条边的长度不变,所以周长不变;平行四边形活动框架拉成长方形之后,原来平行四边形的高比现在的长方形的高要小,但是对应的底的长度不变,又因为长方形是特殊的平行四边形,根据面积计算公式,平行四边形的面积=底×高,所以平行四边形的面积比长方形的面积要小,所以一个平行四边形活动框架拉成长方形,原来平行四边形与现在长方形比较,周长不变,面积变大.
【解答】解:把一个平行四边形活动框架拉成一个长方形,那么原来平行四边形与现在长方形相比周长不变、面积变大;
故选:C.
23.0.7 和0.70,它们的( )
A.大小相等,计数单位相同 B.大小相等,计数单位不同
C.大小不等,计数单位相同 D.大小不等,计数单位不同
【考点】小数的读写、意义及分类.
【分析】小数的末尾添上“0”或去掉“0”小数的大小不变,所以0.7=0.70;0.70的计数单位是0.01,0.7的计数单位是0.1,计数单位不同,意义不同.
【解答】解:0.7 和0.70,它们的大小相等,计数单位不同;
故选:B.
四、计算题
24.口算
0.64+0.16=
0.8+0.35=
5.5﹣0.7=
3.64+4.72=
4.9+1.1=
7.5﹣5=
1.8万﹣1万=
4.2+4.2=
6﹣0.07=
0+2.8=
8.4﹣4=
1.25+0.5=
【考点】小数的加法和减法.
【分析】按照小数加减法运算的方法,直接口算得解.
【解答】解:
0.64+0.16=0.8
0.8+0.35=1.15
5.5﹣0.7=4.8
3.64+4.72=8.36
4.9+1.1=6
7.5﹣5=2.5
1.8万﹣1万=0.8万
4.2+4.2=8.4
6﹣0.07=5.93
0+2.8=2.8
8.4﹣4=4.4
1.25+0.5=1.75
25.竖式计算,(★要验算)
13.7+6.56=
★4.98+5.2=
11.6﹣8.99=
★20﹣5.67=
【考点】小数的加法和减法.
【分析】首先根据小数加法和小数减法的运算方法列竖式计算,然后根据加减的互逆关系验算即可.
【解答】解:13.7+6.56=20.26
★4.98+5.2=10.18
11.6﹣8.99=2.61
★20﹣5.67=14.33
五、操作题
26.下面方格纸每格为1cm2,在下列方格中画出面积是8cm2的平行四边形,6cm2的三角形和12cm2的梯形各一个.
【考点】画指定面积的长方形、正方形、三角形.
【分析】画一个面积为8的平行四边形只需底和高的积为8即可,如:底4cm,高2cm的平行四边形,答案不唯一;
画一个面积为6的三角形只需底和高的积的一半为6即可,如:底4cm,高3cm的三角形,答案不唯一;
画一个面积为12的梯形只需上底与下底的和与高的积的一半为12即可,如:上底2cm,下底6cm,高3cm的梯形,答案不唯一.
【解答】解:画图如下:
六、解决实际问题.(共34分)
27.甲仓有粮食若干,运出3.5吨后,剩下的比运走的多2.7吨,甲仓原来存有粮食多少吨?
【考点】整数、小数复合应用题.
【分析】先用“3.5+2.7”计算出剩下的重量,进而根据“运走的重量+剩下的重量=总重量”进行解答即可.
【解答】解:(3.5+2.7)+3.5,
=6.2+3.5,
=9.7(吨);
答:甲仓原来存有粮食9.7吨.
28.一个平行四边形果园,底是56米,高是32米,如果每4平方米可以种一棵苹果树.这块地一共可以种多少棵苹果树?
【考点】长方形、正方形的面积.
【分析】根据平行四边形的面积公式S=底×高可计算出这个果园的面积,然后再根据除以的意义进行解答即可.
【解答】解:56×32÷4
=1792÷4
=448(棵);
答:这块地一共可以种48棵苹果树.
29.一本《快乐作文》2.7元,一本《十万个为什么》25.8元,小红买一本《快乐作文》和一本《十万个为什么》,付给营业员100元,应找回多少元?
【考点】整数、小数复合应用题.
【分析】运用加法求出一本《快乐作文》和一本《十万个为什么》的价格,再用100元减去二者之和即可.
【解答】解:100﹣(2.7+25.8)
=100﹣28.5
=71.5(元)
答:付给营业员100元,应找回71.5元.
30.一瓶油连瓶重3.4千克,用去一半后,连瓶还重1.9千克.原来有油多少千克?瓶重多少千克?
【考点】整数、小数复合应用题.
【分析】根据题意,用“3.4﹣1.9”计算出油的一半是多少千克,进而乘2求出油的重量;进而用“油连瓶重﹣油重”解答即可.
【解答】解:油重:(3.4﹣1.9)×2,
=1.5×2,
=3(千克);
瓶重:3.4﹣3=0.4(千克);
答:原来有油3千克,瓶重0.4千克.
31.如图,一块长方形草地,长方形的长是20米,宽是12米,中间铺了一条石子路.那么草地部分面积有多大?
【考点】组合图形的面积.
【分析】根据长方形草地的图,可以看出草地部分面积是长为20米,宽是12﹣2=10(米)的长方形的面积,根据长方形的面积=长×宽,求出草地部分面积有多大即可.
【解答】解:12﹣2=10(米)
根据分析,草地部分面积是长为20米,宽是10米的长方形的面积,
所以草地部分面积是:
20×10=200(平方米)
答:草地部分面积有200平方米.
32.小虎早上从家到学校上学,要走1.5千米,他走了0.3千米后发现没有带数学作业本,又回家去取.这样他比平时上学多走了多少千米?
【考点】整数、小数复合应用题.
【分析】由题意知,多走的路就是先走的0.3千米再加上从返回到原点的0.3千米,由此解答即可.
【解答】解:0.3+0.3=0.6(千米)
答:这样他比平时上学多走0.6千米.
33.一个自选商店门口的装饰牌是等腰梯形.它的上底是16米,下底是22米,高是3米.油漆这块装饰牌(每平方米需用油漆2千克),100千克油漆够不够?
【考点】梯形的面积;整数、小数复合应用题.
【分析】根据题意,可根据梯形的面积公式计算出这块梯形装饰牌的面积,然后再乘2计算出油漆这块装饰牌需要的油漆的重量,最后再用实际用的油漆的重量与100千克进行比较即可得到答案.
【解答】解:梯形装饰牌的面积为:(16+22)×3÷2
=38×3÷2,
=114÷2,
=57(平方米),
需要的油漆为:57×2=114(千克),
114千克>100千克,
答:100千克油漆不够用.
34.一根4.6米长的竹竿直插入水池中,竹竿的入泥部分是0.4米,露出水面的部分是0.8米.池水深多少米?
【考点】整数、小数复合应用题.
【分析】用竹竿的总长减去入泥部分的长度再减去露出部分的长度即是水深.
【解答】解:4.6﹣0.4﹣0.8
=4.2﹣0.8
=3.4(米)
答:池水深3.4米.
一、填空.
1.在□里填上合适的数.
2.在“爱心小银行”存入200元,记作+200元,取出23.5元记作 元;小明向东走50米记作+50米,那么﹣50米表示 .
3.在3.20、3.02、2.92、3.3和3.2这五个数中,最大的数是 ,最小的数是 ,相等的数是 和 .
4.小数点左边第二位是 位,计数单位是 ,小数点右边第二位是 位,计数单位是 ,9在十位上比在十分位上大 .
5.将木条钉成的长方形拉成一个平行四边形(如图),原来长方形的面积是 平方厘米,现在平行四边形的面积是 平方厘米.
6.一个两位小数四舍五入近似值是6.5,这个数最大可能是 ,最小可能是 .
7.小丽在计算3.68加一个一位小数时,由于错误的把数的末尾对齐结果得到了4.25,正确的得数应是 .
8.18个0.1和7个0.001组成的数是 .5.41的计数单位是 .它含有 个这样的计数单位.
9.一些数字按照3、﹣3、4、﹣4、3、﹣3、4、﹣4…的顺序排列,第20个是 ,这20个数字的和是 .
10.填表.
保留整数
精确到十分位
保留两位小数
0.9875
16.4954
二、判断
11.大于0.3而小于0.6的小数有2个. .(判断对错)
12.0.51+0.49﹣0.51+0.49的结果是0. .(判断对错)
13.在8.7的末尾添上两个0,这个小数的大小不变. .(判断对错)
14.温度计从1℃下降1℃后是﹣1℃. .(判断对错)
15.4.3与4.30这两个数的大小相同,所表示的意义也相同. (判断对错)
三、选择题.(每题1分,共计8分)
16.下面的数与0最接近的一个数是( )
A.﹣5 B.﹣2 C.+3 D.+1
17.两个( )的三角形能拼成一个平行四边形.
A.等底等高 B.面积相等 C.完全一样
18.直角三角形的三条边是5米、4米和3米,面积是( )平方米.
A.10 B.6 C.7.5
19.下面说法错误的是( )
A.0不是正数,也不是负数
B.三角形的面积是平行四边形面积的一半
C.二个面积相等的平行四边形不一定是等底等高的
20.如图,阴影部分甲与乙比较,甲( )乙.
A.相等 B.< C.> D.无法确定
21.某市一月份的平均气温是﹣2℃,二月份的平均气温比一月份的升高了6℃,该市二月份的平均气温是( )
A.6℃ B.4℃ C.8℃ D.﹣6℃
22.把一个平行四边形活动框架拉成一个长方形,那么原来平行四边形与现在长方形相比( )
A.周长不变、面积变小 B.周长变小、面积不变
C.周长不变、面积变大 D.周长变大、面积不变
23.0.7 和0.70,它们的( )
A.大小相等,计数单位相同 B.大小相等,计数单位不同
C.大小不等,计数单位相同 D.大小不等,计数单位不同
四、计算题
24.口算
0.64+0.16=
0.8+0.35=
5.5﹣0.7=
3.64+4.72=
4.9+1.1=
7.5﹣5=
1.8万﹣1万=
4.2+4.2=
6﹣0.07=
0+2.8=
8.4﹣4=
1.25+0.5=
25.竖式计算,(★要验算)
13.7+6.56=
★4.98+5.2=
11.6﹣8.99=
★20﹣5.67=
五、操作题
26.下面方格纸每格为1cm2,在下列方格中画出面积是8cm2的平行四边形,6cm2的三角形和12cm2的梯形各一个.
六、解决实际问题.(共34分)
27.甲仓有粮食若干,运出3.5吨后,剩下的比运走的多2.7吨,甲仓原来存有粮食多少吨?
28.一个平行四边形果园,底是56米,高是32米,如果每4平方米可以种一棵苹果树.这块地一共可以种多少棵苹果树?
29.一本《快乐作文》2.7元,一本《十万个为什么》25.8元,小红买一本《快乐作文》和一本《十万个为什么》,付给营业员100元,应找回多少元?
30.一瓶油连瓶重3.4千克,用去一半后,连瓶还重1.9千克.原来有油多少千克?瓶重多少千克?
31.如图,一块长方形草地,长方形的长是20米,宽是12米,中间铺了一条石子路.那么草地部分面积有多大?
32.小虎早上从家到学校上学,要走1.5千米,他走了0.3千米后发现没有带数学作业本,又回家去取.这样他比平时上学多走了多少千米?
33.一个自选商店门口的装饰牌是等腰梯形.它的上底是16米,下底是22米,高是3米.油漆这块装饰牌(每平方米需用油漆2千克),100千克油漆够不够?
34.一根4.6米长的竹竿直插入水池中,竹竿的入泥部分是0.4米,露出水面的部分是0.8米.池水深多少米?
江苏省盐城市射阳县八大家小学五年级(上)期中数学试卷
参考答案与试题解析
一、填空.
1.在□里填上合适的数.
【考点】数轴的认识.
【分析】数轴是规定了原点((0点)、方向和单位长的直线,在数轴上原点(0点)的左边是负数,右边是正数.在这里把一个单位长度平均分成10份,每份表示0.1.据此解答.
【解答】解:如图,在数轴上从左到右四个□内分别填﹣2、0.3、1.6.
2.在“爱心小银行”存入200元,记作+200元,取出23.5元记作 ﹣23.5 元;小明向东走50米记作+50米,那么﹣50米表示 向西走50米 .
【考点】负数的意义及其应用.
【分析】此题主要用正负数来表示具有意义相反的两种量:存入记为正,则取出就记为负,由此直接得出结论即可;
向东走记为正,向西走记为负,由此直接得出结论即可.
【解答】解:在“爱心小银行”存入200元,记作+200元,取出23.5元记作﹣23.5元;小明向东走50米记作+50米,那么﹣50米表示 向西走50米;
故答案为:﹣23.5,向西走50米.
3.在3.20、3.02、2.92、3.3和3.2这五个数中,最大的数是 3.3 ,最小的数是 2.92 ,相等的数是 3.20 和 3.2 .
【考点】小数大小的比较.
【分析】小数大小的比较方法,先比较小数的整数部分,整数部分大的这个小数就大,如果整数部分相同,就比较十分位,十分位大的这个小数就大,如果十分位相同,就比较百分位,百分位大的这个小数就大,如果百分位相同,就比较千分位….
【解答】解:在3.20、3.02、2.92、3.3和3.2这五个数中,最大的数是 3.3,最小的数是 2.92,相等的数是 3.20和 3.2;
故答案为:3.3,2.92,3.20,3.2.
4.小数点左边第二位是 十 位,计数单位是 十 ,小数点右边第二位是 百分 位,计数单位是 0.01 ,9在十位上比在十分位上大 99倍 .
【考点】小数的读写、意义及分类.
【分析】小数点左面依次为:个位,十位,百位,千位…;
计数单位是:个(1),十,百,千…;
小数点右面依次为:十分位,百分位,千分位,万分位…;
计数单位是:十分之一(0.1),百分之一 (0.01),千分之一(0.001)万分之一(0.0001)…;据此解答.
【解答】解:小数点左边第二位是 十位,计数单位是 十,小数点右边第二位是 百分位,计数单位是 0.01,9在十位上比在十分位上大 99倍.
故答案为:十,十,百分,0.01,99倍.
5.将木条钉成的长方形拉成一个平行四边形(如图),原来长方形的面积是 50 平方厘米,现在平行四边形的面积是 40 平方厘米.
【考点】平行四边形的面积.
【分析】(1)根据长方形的面积公式S=ab进行解答;
(2)根据平行四边形的面积公式S=ah进行解答.
【解答】解:(1)10×5=50(平方厘米)
答:原来长方形的面积是50平方厘米.
(2)10×4=40(平方厘米)
答:现在平行四边形的面积是40平方厘米.
故答案为:50,40.
6.一个两位小数四舍五入近似值是6.5,这个数最大可能是 6.54 ,最小可能是 6.45 .
【考点】近似数及其求法.
【分析】要考虑6.5是一个两位数的近似数,有两种情况:“四舍”得到的6.5最大是6.54,“五入”得到的6.5最小是6.45,由此解答问题即可.
【解答】解:一个两位小数四舍五入近似值是6.5,这个数最大可能是6.54,最小可能6.45,
故答案为:6.54,6.45.
7.小丽在计算3.68加一个一位小数时,由于错误的把数的末尾对齐结果得到了4.25,正确的得数应是 9.38 .
【考点】小数的加法和减法.
【分析】根据题意,用4.25减3.68得出的数,化成一位小数,再按照小数的加法进行计算就可以得出正确的结果.
【解答】解:根据题意可得:
4.25﹣3.68=0.57,那么这个一位小数就是:0.57×10=5.7;
正确的结果是:3.68+5.7=9.38.
故填:9.38.
8.18个0.1和7个0.001组成的数是 1.807 .5.41的计数单位是 0.01 .它含有 541 个这样的计数单位.
【考点】小数的读写、意义及分类.
【分析】①18个0.1是1.8,7个0.001是0.007,将两个数加起来即可求解;
②根据小数的意义可知,一位小数的计数单位是0.1,两位小数的计数单位是0.01,三位小数的计数单位是0.001,由此可以得出它的计数单位;把小数点去掉后的数是多少,就有多少个这样的计数单位.
【解答】解:①18个0.1是1.8,7个0.001是0.007,
则组成的数:1.8+0.007=1.807;
②5.41的计数单位是 0.01.它含有 541个这样的计数单位;
故答案为:1.807,0.01,541.
9.一些数字按照3、﹣3、4、﹣4、3、﹣3、4、﹣4…的顺序排列,第20个是 ﹣4 ,这20个数字的和是 0 .
【考点】数列中的规律.
【分析】这一列数字是按照3、﹣3、4、﹣4、这4个数字为一组进行循环出现的,奇数项是正数,偶数项是负数,每一组的和是:3﹣3+4﹣4=0,所以先求出20里面有多少个这样的一组,还余几;进而求出前20个数字的和.
【解答】解:这一列数字是按照3、﹣3、4、﹣4、这4个数字为一组进行循环出现的,
20÷4=5
第20个是5个循环周期,没有余数,所以第20个数字是﹣4;
所以,这20个数字的和是:
(3﹣3+4﹣4)×5=0.
答:第20个是﹣4,这20个数字的和是0.
故答案为:﹣4,0.
10.填表.
保留整数
精确到十分位
保留两位小数
0.9875
1
1.0
0.99
16.4954
16
16.5
16.50
【考点】近似数及其求法.
【分析】保留一位小数,即精确到十分位,看小数点后面第二位(百分位),保留二位小数,即精确到百分位,看小数点后面第三位(千分位),利用“四舍五入”法分别解答即可.
【解答】解:填表.
保留整数
精确到十分位
保留两位小数
0.9875
1
1.0
0.99
16.4954
16
16.5
16.50
故答案为:1,1.0,0.99;16,16.5,16.50.
二、判断
11.大于0.3而小于0.6的小数有2个. × .(判断对错)
【考点】小数大小的比较.
【分析】根据小数大小比较的方法,大于0.3而小于0.6的一位小数有0.4、0.5,大于0.3而小于0.6的两位小数有0.31、0.32、0.33、0.41、0.51、…,大于0.3而小于0.6的三位小数有0.311、0.321、0.331、0.411、0.511、…,…,所以大于0.3而小于0.6的小数有无数个,据此判断即可.
【解答】解:大于0.3而小于0.6的一位小数有0.4、0.5,
大于0.3而小于0.6的两位小数有0.31、0.32、0.33、0.41、0.51、…,
大于0.3而小于0.6的三位小数有0.311、0.321、0.331、0.411、0.511、…,
…,
所以大于0.3而小于0.6的小数有无数个.
故答案为:×.
12.0.51+0.49﹣0.51+0.49的结果是0. × .(判断对错)
【考点】小数四则混合运算.
【分析】按照运算顺序正确计算出结果与原题结果比较即可.
【解答】解:0.51+0.49﹣0.51+0.49
=1﹣0.51+0.49
=0.49+0.49
=0.98;
0.98≠0;
所以原题计算结果是错误的.
故答案为:×.
13.在8.7的末尾添上两个0,这个小数的大小不变. √ .(判断对错)
【考点】小数的性质及改写.
【分析】根据小数的性质:小数的末尾添上“0”或去掉“0”小数的大小不变;据此解答.
【解答】解:在8.7的末尾添上两个0是8.700,8.7=8.700,这个小数的大小不变;
故答案为:√.
14.温度计从1℃下降1℃后是﹣1℃. × .(判断对错)
【考点】负数的意义及其应用.
【分析】温度计以0℃为分界点,0℃以上计作“+”,0℃以下计作“﹣”,温度计从计从1℃下降1℃后是0℃.
【解答】解:温度计从1℃下降1℃后是0℃;
故答案为:×.
15.4.3与4.30这两个数的大小相同,所表示的意义也相同. × (判断对错)
【考点】小数的读写、意义及分类.
【分析】4.30经过化简后是4.3,所以4.30=4.3;但精确度不同,4.30表示精确到百分之一,4.3表示精确到十分之一.
【解答】解:4.30=4.3,但4.30表示精确到百分之一,4.3表示精确到十分之一,所以表示的意义不同;
故答案为:×.
三、选择题.(每题1分,共计8分)
16.下面的数与0最接近的一个数是( )
A.﹣5 B.﹣2 C.+3 D.+1
【考点】正、负数大小的比较.
【分析】因为0是正数与负数的分界点,0以上是正数,0以下为负数;0以上的正整数为+1、+2、+3、…,0以下的负整数为﹣1、﹣2、﹣3,…,所以与0最接近的是+1.
【解答】解:由分析可得:
在上述答案中,与0最接近的一个数是+1.
故选:D.
17.两个( )的三角形能拼成一个平行四边形.
A.等底等高 B.面积相等 C.完全一样
【考点】图形的拼组.
【分析】用两个完全一样的三角形拼成一个平行四边形,面积和形状都一样.两个完全一样的三角形,水平翻转,再垂直翻转,平移,刚好和原来的三角形拼组成一个平行四边形.
【解答】解:两个完全一样的三角形(面积和形状都一样)可以拼成一个平行四边形,如图:
故选:C.
18.直角三角形的三条边是5米、4米和3米,面积是( )平方米.
A.10 B.6 C.7.5
【考点】三角形的周长和面积.
【分析】由“在直角三角形中,斜边最长”可知,两条直角边分别为4米和3米,再利用三角形的面积公式S=ah÷2即可求其面积.
【解答】解:4×3÷2,
=12÷2,
=6(平方米);
答:面积是6平方米.
故选:B.
19.下面说法错误的是( )
A.0不是正数,也不是负数
B.三角形的面积是平行四边形面积的一半
C.二个面积相等的平行四边形不一定是等底等高的
【考点】负数的意义及其应用;三角形的周长和面积.
【分析】逐项分析,找出错误的选项.
【解答】解:A、0不是正数,也不是负数,正确;
B、三角形的面积是平行四边形面积的一半,错误,只有等底等高时才有这一关系;
C、两个面积相等的平行四边形不一定是等底等高的,正确.
故选:B.
20.如图,阴影部分甲与乙比较,甲( )乙.
A.相等 B.< C.> D.无法确定
【考点】三角形的周长和面积.
【分析】三角形的面积=底×高,三角形甲和乙,分别加上空白大三角形,则组成的两个大三角形等底等高,所以面积就相等,进而可以得知甲和乙的面积也相等.
【解答】解:三角形甲和乙,分别加上空白大三角形,则组成的两个大三角形等底等高,所以面积就相等,
进而可以得知甲和乙的面积也相等.
故选:A.
21.某市一月份的平均气温是﹣2℃,二月份的平均气温比一月份的升高了6℃,该市二月份的平均气温是( )
A.6℃ B.4℃ C.8℃ D.﹣6℃
【考点】正、负数的运算.
【分析】先看﹣2℃到0℃上升了几摄氏度,还需上升多少摄氏度,再从0℃加上即可.
【解答】解:﹣2℃到0℃上升了2℃,
6℃﹣2℃=4℃,
0℃+4℃=4℃;
故选:B.
22.把一个平行四边形活动框架拉成一个长方形,那么原来平行四边形与现在长方形相比( )
A.周长不变、面积变小 B.周长变小、面积不变
C.周长不变、面积变大 D.周长变大、面积不变
【考点】面积及面积的大小比较.
【分析】平行四边形活动框架拉成长方形之后,每条边的长度不变,所以周长不变;平行四边形活动框架拉成长方形之后,原来平行四边形的高比现在的长方形的高要小,但是对应的底的长度不变,又因为长方形是特殊的平行四边形,根据面积计算公式,平行四边形的面积=底×高,所以平行四边形的面积比长方形的面积要小,所以一个平行四边形活动框架拉成长方形,原来平行四边形与现在长方形比较,周长不变,面积变大.
【解答】解:把一个平行四边形活动框架拉成一个长方形,那么原来平行四边形与现在长方形相比周长不变、面积变大;
故选:C.
23.0.7 和0.70,它们的( )
A.大小相等,计数单位相同 B.大小相等,计数单位不同
C.大小不等,计数单位相同 D.大小不等,计数单位不同
【考点】小数的读写、意义及分类.
【分析】小数的末尾添上“0”或去掉“0”小数的大小不变,所以0.7=0.70;0.70的计数单位是0.01,0.7的计数单位是0.1,计数单位不同,意义不同.
【解答】解:0.7 和0.70,它们的大小相等,计数单位不同;
故选:B.
四、计算题
24.口算
0.64+0.16=
0.8+0.35=
5.5﹣0.7=
3.64+4.72=
4.9+1.1=
7.5﹣5=
1.8万﹣1万=
4.2+4.2=
6﹣0.07=
0+2.8=
8.4﹣4=
1.25+0.5=
【考点】小数的加法和减法.
【分析】按照小数加减法运算的方法,直接口算得解.
【解答】解:
0.64+0.16=0.8
0.8+0.35=1.15
5.5﹣0.7=4.8
3.64+4.72=8.36
4.9+1.1=6
7.5﹣5=2.5
1.8万﹣1万=0.8万
4.2+4.2=8.4
6﹣0.07=5.93
0+2.8=2.8
8.4﹣4=4.4
1.25+0.5=1.75
25.竖式计算,(★要验算)
13.7+6.56=
★4.98+5.2=
11.6﹣8.99=
★20﹣5.67=
【考点】小数的加法和减法.
【分析】首先根据小数加法和小数减法的运算方法列竖式计算,然后根据加减的互逆关系验算即可.
【解答】解:13.7+6.56=20.26
★4.98+5.2=10.18
11.6﹣8.99=2.61
★20﹣5.67=14.33
五、操作题
26.下面方格纸每格为1cm2,在下列方格中画出面积是8cm2的平行四边形,6cm2的三角形和12cm2的梯形各一个.
【考点】画指定面积的长方形、正方形、三角形.
【分析】画一个面积为8的平行四边形只需底和高的积为8即可,如:底4cm,高2cm的平行四边形,答案不唯一;
画一个面积为6的三角形只需底和高的积的一半为6即可,如:底4cm,高3cm的三角形,答案不唯一;
画一个面积为12的梯形只需上底与下底的和与高的积的一半为12即可,如:上底2cm,下底6cm,高3cm的梯形,答案不唯一.
【解答】解:画图如下:
六、解决实际问题.(共34分)
27.甲仓有粮食若干,运出3.5吨后,剩下的比运走的多2.7吨,甲仓原来存有粮食多少吨?
【考点】整数、小数复合应用题.
【分析】先用“3.5+2.7”计算出剩下的重量,进而根据“运走的重量+剩下的重量=总重量”进行解答即可.
【解答】解:(3.5+2.7)+3.5,
=6.2+3.5,
=9.7(吨);
答:甲仓原来存有粮食9.7吨.
28.一个平行四边形果园,底是56米,高是32米,如果每4平方米可以种一棵苹果树.这块地一共可以种多少棵苹果树?
【考点】长方形、正方形的面积.
【分析】根据平行四边形的面积公式S=底×高可计算出这个果园的面积,然后再根据除以的意义进行解答即可.
【解答】解:56×32÷4
=1792÷4
=448(棵);
答:这块地一共可以种48棵苹果树.
29.一本《快乐作文》2.7元,一本《十万个为什么》25.8元,小红买一本《快乐作文》和一本《十万个为什么》,付给营业员100元,应找回多少元?
【考点】整数、小数复合应用题.
【分析】运用加法求出一本《快乐作文》和一本《十万个为什么》的价格,再用100元减去二者之和即可.
【解答】解:100﹣(2.7+25.8)
=100﹣28.5
=71.5(元)
答:付给营业员100元,应找回71.5元.
30.一瓶油连瓶重3.4千克,用去一半后,连瓶还重1.9千克.原来有油多少千克?瓶重多少千克?
【考点】整数、小数复合应用题.
【分析】根据题意,用“3.4﹣1.9”计算出油的一半是多少千克,进而乘2求出油的重量;进而用“油连瓶重﹣油重”解答即可.
【解答】解:油重:(3.4﹣1.9)×2,
=1.5×2,
=3(千克);
瓶重:3.4﹣3=0.4(千克);
答:原来有油3千克,瓶重0.4千克.
31.如图,一块长方形草地,长方形的长是20米,宽是12米,中间铺了一条石子路.那么草地部分面积有多大?
【考点】组合图形的面积.
【分析】根据长方形草地的图,可以看出草地部分面积是长为20米,宽是12﹣2=10(米)的长方形的面积,根据长方形的面积=长×宽,求出草地部分面积有多大即可.
【解答】解:12﹣2=10(米)
根据分析,草地部分面积是长为20米,宽是10米的长方形的面积,
所以草地部分面积是:
20×10=200(平方米)
答:草地部分面积有200平方米.
32.小虎早上从家到学校上学,要走1.5千米,他走了0.3千米后发现没有带数学作业本,又回家去取.这样他比平时上学多走了多少千米?
【考点】整数、小数复合应用题.
【分析】由题意知,多走的路就是先走的0.3千米再加上从返回到原点的0.3千米,由此解答即可.
【解答】解:0.3+0.3=0.6(千米)
答:这样他比平时上学多走0.6千米.
33.一个自选商店门口的装饰牌是等腰梯形.它的上底是16米,下底是22米,高是3米.油漆这块装饰牌(每平方米需用油漆2千克),100千克油漆够不够?
【考点】梯形的面积;整数、小数复合应用题.
【分析】根据题意,可根据梯形的面积公式计算出这块梯形装饰牌的面积,然后再乘2计算出油漆这块装饰牌需要的油漆的重量,最后再用实际用的油漆的重量与100千克进行比较即可得到答案.
【解答】解:梯形装饰牌的面积为:(16+22)×3÷2
=38×3÷2,
=114÷2,
=57(平方米),
需要的油漆为:57×2=114(千克),
114千克>100千克,
答:100千克油漆不够用.
34.一根4.6米长的竹竿直插入水池中,竹竿的入泥部分是0.4米,露出水面的部分是0.8米.池水深多少米?
【考点】整数、小数复合应用题.
【分析】用竹竿的总长减去入泥部分的长度再减去露出部分的长度即是水深.
【解答】解:4.6﹣0.4﹣0.8
=4.2﹣0.8
=3.4(米)
答:池水深3.4米.

相关资料
更多