


还剩18页未读,
继续阅读
2020-2021学年度第一学期广东省广州市九年级上学期期中模拟卷2
展开
绝密★启用前
广东省广州市九年级上学期期中模拟卷(2)
第I卷(选择题)
一、单选题(共42分)
1.(本题3分)人类生活需要热量,下列热量主要由化学变化产生的是( )
A.物质间相互摩擦产生的热量 B.太阳能热水器中水所吸收的热量
C.木炭燃烧放出的热量 D.百炽灯泡通电放出的热量
2.(本题3分)实验是科学探究的重要手段,在实验室应正确、安全地进行实验操作。下列操作先后顺序不正确的是( )
A.检查装置的气密性时,先将导管插入水中,后用双手紧握容器外壁
B.给试管中的固体物质加热时,先预热,后对着固体所在部位集中加热
C.点燃可燃性气体时,先检验气体纯度,然后再点燃
D.用高锰酸钾制取氧气结束,先熄灭酒精灯,后将导管移出水槽
3.(本题3分)下列说法中错误的是( )
A.氧气对维持人类的生命活动有着重要的作用
B.空气中氮气与氧气的体积比约为5∶1
C.空气是重要的自然资源
D.氮气不活泼,食品包装时充入氮气防腐
4.(本题3分)下列有关实验现象的描述与事实不相符的是 ( )
A.铁丝在空气中燃烧,火星四射,有黑色固体生成
B.木炭在氧气中燃烧发出白光
C.硫在空气中燃烧发出淡蓝色火焰
D.红磷在空气中燃烧产生大量的白烟
5.(本题3分)下列实验合理的是( )
A.比较催化效果
B.铁丝在纯氧中燃烧
C.用制取氧气
D.检查装置气密性
6.(本题3分)下列曲线图的描述正确的是( )
A.加热一定量高锰酸钾固体制取氧气
B.用一定量的双氧水制取氧气
C.一定质量的锌粒与足量稀盐酸反应
D.在恒温条件下往硝酸钾饱和溶液中继续加入硝酸钾固体
7.(本题3分)建立宏观和微观之间的联系对学习化学十分重要。下列宏观事实的微观解释错误的是( )
A.品红在水中扩散—一分子在不断运动
B.水蒸发由液态变成气态—一水分子发生改变
C.NO与NO2化学性质不同一一构成物质的分子不同
D.10mL水与10mL酒精混合后体积小于20mL一一分子间有间隔
8.(本题3分)下列物质由离子构成的是( )
A.铜 B.氧气 C.氯化钠 D.金刚石
9.(本题3分)下列各组物质中,前者属于单质、后者属于混合物的是( )
A.氮气 蒸馏水 B.粗盐 自来水
C.氢气 大理石 D.二氧化碳 空气
10.(本题3分)下列对课本中相关实验的分析不正确的是( )
A.电解水实验能说明水由氢、氧两种元素组成
B.探究铁在空气中生锈的条件实验说明铁生锈时一定要有氧气和水参加
C.黄豆与芝麻混合的实验能说明分子之间有空隙
D.二氧化碳灭火实验能说明二氧化碳不助燃、不可燃、密度大于空气
11.(本题3分)天然水分别经过下列净化操作后,一定能得到软水的是( )。
A.沉淀 B.过滤 C.吸附 D.蒸馏
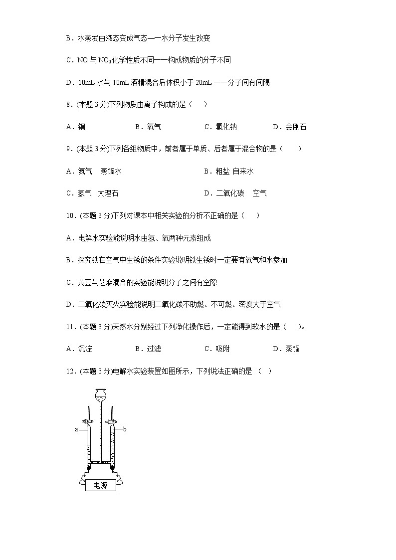
12.(本题3分)电解水实验装置如图所示,下列说法正确的是 ( )
A.在水中加入少量氢氧化钠以增强导电性
B.反应一段时间后,a、b玻璃管中产生的气体体积比约为1∶2
C.反应的化学方程式为H2O=H2↑+O2↑
D.与玻璃管a相连的是电源的正极
13.(本题3分)丁酸乙酯(C6H12O2)是无色具有波萝香味的液体,常用作食品、饮料的调香剂,下列关于丁酸乙酯的叙述中正确的是( )
A.它的相对分子质量为1l6g
B.其中碳、氢、氧元素的质量比为18:3:8
C.它由20个原子构成的
D.其分子中,碳、氢、氧原子的个数为3:6:2
14.(本题3分)小方同学的学习档案中,对下列符号中数字“2”所表示的含义有如下记载,其中正确的是( )
A.Ca2+中的“2”表示钙元素的化合价为+2价
B.2CO中的“2”表示二个一氧化碳分子
C.CO2中的“2”表示一个氧分子由2个氧原子构成
D. 中的“2”表示一个钙离子带2个单位正电荷
第II卷(非选择题)
二、填空题(共16分)
15.(本题8分)学习化学使我们从五彩缤纷的宏观世界步入了充满神奇色彩的微观世界。
(1)我们身边各种各样的物质,例如铜、氧气、熟石灰、金刚石、乙醇等,他们都是由不同微粒构成的。请选择上述物质填空(每空只填一种物质):
分子构成的物质___;原子构成的物质____。
(2)学习完“原子的构成”之后,小英幻想自己变成一个进入原子内部的微粒,写了如下短文。
我想象中的原子结构
进入镁原子,我发现①原子是由原子核与核外电子构成的,②原子核相比较原子的体积竟然那么小。③核外的12个电子按固定轨道围绕原子核作高速运动,④我试着去搬动它们,发现电子的质量与原子核的质量差不多……我走出幻境,画出了镁原子的结构示意图。
小英对原子结构的认识有些是错误的,指出文中有错误的一句____(填句子前的序号)。文中提到的原子在化学变化中易____(填“得到”或“失去”)电子。
(3)同学们已经学会从微观角度认识物质的变化,下列变化中微粒种类发生了改变的是____(填字母,符合题意的选项都选)。
a.食物腐烂 b.冰雪融化 c.酒精挥发 d.红磷燃烧
(4)我们接触过很多化学变化,如“氢气燃烧”“钠在氯气中燃烧”“过氧化氢分解”等,这些变化的微观本质各不相同。
①写出上述三个反应中任意一个反应的文字表达式:____。
②从上述三个反应中任选一个写出其微观本质:____。
16.(本题8分)按要求写出化学符号或符号表示的意义:
(1)2个二氧化碳分子________;
(2)氖气________;
(3)钙离子________;
(4)+4价的硫元素________;
(5)2Si________。
三、实验题(共8分)
17.(本题8分)通过化学学习,应该知道有多种途径可以制取氧气.如:
.电解水 .分离空气 .加热高锰酸钾 .分解过氧化氢 .________
相信你在处还可以写出另一种制取氧气的方法;
实验结束,停止加热时要先把图导管移出水面,其理由是________,此时发现水槽中的水变成了浅紫红色,你认为产生该现象的原因可能是________;若发现试管炸裂,你认为产生该现象的原因可能是①________;②________.(写出两点即可)
若分解过氧化氢制取氧气,供选用的装置如图:
要得到平稳的氧气流,应选用的发生装置是________(选填“甲”“乙”)若用丙装置干燥生成的氧气,丙中盛放的液体试剂是浓硫酸,气体应从________(选填“”或“”)端导入.
用排水法收集氧气,当气泡________时,再开始收集.
四、流程题(共8分)
18.(本题8分)小丽收集到一瓶浑浊的河水,她要模拟自来水厂的净水过程,最终制成蒸馏水.其净水流程如图所示:
请回答下列问题:
(1)加入明矾的作用是______;在液体 A 中加入加入活性炭,其作用是_____;
(2)在液体 B 中通入氯气杀菌、消毒,该过程发生______变化(填“物理”或“化学”)
(3)操作②的名称是_____;操作过程中发现水流动的速度较低,可能的原因是_____。
(4)上述流程中①②都用到玻璃棒,第一次是_____第二次是_____。
(5)比较河水和蒸馏水的硬度,需要加入药品_____,具体操作方法是_____。
五、科学探究题(共8分)
19.(本题8分)化学实验常用二氧化锰催化过氧化氢分解制取氧气。针对影响过氧化氢分解速率速率的因素有哪些?某化学兴趣小组对此进行以下探究;
序号
过氧化氢溶液的浓度/%
过氧化氢溶液的质量/g
温度/℃
二氧化锰的质量/g
氧气的体积/mL
时间/s
①
5
12
20
0.2g
125
20
②
30
12
20
0.2g
125
2
③
3
12
40
﹣
125
148
(提出问题)影响过氧化氢分解速率因素有哪些?
(猜想与假设)假设1:过氧化氢的浓度;假设2:催化剂的质量;
假设3:实验的温度;假设4:_____(请你提出一种假设)
(设计实验方案)小明设计如下实验进行验证。
(1)通过对比实验①和②可知,过氧化氢分解的速率与_____有关。
(2)二氧化锰在过氧化氢分解前后质量和_____不变。
(讨论交流)(3)小燕认为在这个实验中,必须使用排水法收集氧气,理由是:_____
(3)小辉认为小明的方案无法验证温度对过氧化氢分解速率的影响。请你帮他说出理由:_____
(拓展延伸)同学们查阅资料后得知,氯化铁溶液对过氧化氢分解也有影响。因此设计实验继续探究。向2支试管中分别加入等质量不同浓度的过氧化氢溶液,再加入等质量、等浓度的氯化铁溶液,分别用气压传感器测定两支试管中气压的变化曲线。如图下:
(5)为确保实验准确性,请你设计向两试管中加入氯化铁溶液的具体方法:_____
(6)请你从曲线中总结出氯化铁溶液对过氧化氢分解影响的两点规律性结论:_____
六、综合应用题(共8分)
20.(本题8分)铁是现代化学工业的基础,人类进步所必不可少的金属材料.
(1)图1为铁元素在元素周期表中的信息,铁元素的原子序数为________,亚铁离子(Fe2+)的核外电子数为________.
(2)健康人体内,总量4∼5g的铁元素主要以________(选填“单质”、“化合物”)形式存在,缺铁会患上________(填字母).
a.骨质疏松 b.甲状腺疾病 c.贫血症 d.侏儒症
(实验一)兴趣小组通过图2实验研究铁的冶炼
(3)试写出一氧化碳和氧化铁在高温下生成铁的化学反应方程式________;
(4)实验一段时间后,观察到B处澄清石灰水变________;
A处红棕色固体变为黑色,小明将所得的黑色固体物质放入足量的稀硫酸中,发现有少量气泡.写出反应的化学方程式________,说明黑色固体物质________(填字母).
a.不含铁 b.一定全部是铁 c.含有铁
(资料1)已知铁的氧化物均能逐步失去其中的氧,最终被还原为铁.
Fe2O3→400∘C∼500∘C Fe3O4→600∘C∼680∘C FeO→700∘C∼800∘C Fe
(资料2)实验研究表明:该实验得到是四氧化三铁与铁粉的混合物
(实验二)研究后兴趣小组用图3实验研究实验一所得黑色粉末中单质铁的质量分数
(资料3)氢氧化钠溶液和石灰水类似都可以与二氧化碳反应,但吸收能力比石灰水强
(5)从安全与规范的角度考虑,装置C后面应连接________(选填装置序号)
(6)铁与四氧化三铁的混合物10g充分反应后,玻璃管中剩余固体(单质铁)的质量为7.6g.请计算10g黑色粉末中单质铁的质量分数__________________.(写出计算过程)
参考答案
1.C
【解析】A、物质相互摩擦有时是机械能转化为热能,与题目要求不符故此选项错误.
B、太阳能热水器是太阳能转化为热能,并未发生化学变化,故此选项错误.
C、木炭的燃烧发生化学变化放出热量,属于发生化学变化产生热量,故此选项正确.
D、白炽灯通电发光放热是电能转化为热能,未发生化学变化,故此选项错误.
故选C
2.D
【解析】
试题分析:A、符合检查气密性的操作要求,正确;B、符合给试管加热的操作要求,正确;C、可燃性气体不纯点燃易爆炸,点燃前先验纯,符合操作要求,正确;D、会因为温度降低气压下降使水被压入试管,引起试管破裂,不符合操作要求,错误。
考点:化学实验基本操作
3.B
【解析】
试题分析:氧气对维持人类的生命活动有着重要的作用;空气中氮气与氧气的体积比约为4∶1;空气是重要的自然资源;氮气不活泼,食品包装时充入氮气防腐。故选B.
考点:基本概念和原理
4.A
【解析】
【分析】
【详解】
A、铁在氧气中能够剧烈地燃烧,火星四射,放出大量的热,生成黑色固体,在空气中不燃烧,故错误;
B、木炭在氧气中能够剧烈地燃烧,发出耀眼的白光,放出大量的热,能生成使澄清石灰水变浑浊的气体,故正确;
C、硫在空气中燃烧,发出淡蓝色火焰,产生具有刺激性气味的气体,故正确;
D、红磷在空气中能够剧烈地燃烧,放出大量的热,产生大量的白烟,故正确。
5.D
【解析】
【详解】
A、要比较催化效果,在应用不同催化剂的同时,应控制其他条件相同,即应在相同温度下使用等量等浓度的H2O2溶液,选项错误;
B、铁在氧气中燃烧火星四射,集气瓶底要铺少量细沙或放少量水,防止高温物体溅落,使集气瓶底炸裂,选项错误;
C、长颈漏斗下端要浸入液面以下,防止气体从漏斗口逸出,选项错误;
D、检查装置的气密性,组装好仪器后先将导管伸入水中,然后用手握试管,导管口有气泡冒出,证明装置的气密性好,选项正确。
故选D。
6.C
【解析】
试题分析:加热一定量高锰酸钾固体制取氧气,过程中产生二氧化锰和锰酸钾都是固体,所以固体的质量不会变为零;用一定量的双氧水制取氧气,催化剂只是改变反应的速度,不会影响得到氧气的质量;在恒温条件下往硝酸钾饱和溶液中继续加入硝酸钾固体,溶质不会继续溶解,所以质量分数不会发生改变。故选C.
考点:物质的变化及其过程
7.B
【解析】
【分析】
【详解】
A、品红在水中扩散是分子不断运动的结果,此选项正确
B、水蒸发由液态变成气态是水分子间隔发生改变,水分子本身不变,此选项错误;
C、NO与NO2化学性质不同是因为构成物质的分子不同,此选项正确;
D、10mL水与10mL酒精混合后体积小于20mL是因为一部分水分子占据了酒精分子之间的间隔,一部分酒精分子占据了水分子之间的间隔,此选项正确。
故选B。
8.C
【解析】
【详解】
A、铜属于金属,由原子直接构成,不符合题意;
B、氧气由氧分子构成,不符合题意;
C、氯化钠由氯离子和钠离子构成,不存在氯化钠分子,符合题意;
D、金刚石由碳原子构成,不符合题意。故选C。
【点睛】
由原子直接构成的物质常见的有:金属、稀有气体、金刚石和石墨。
9.C
【解析】
【详解】
A、氮气是由氮元素组成的纯净物,属于单质;蒸馏水中含有一种物质﹣﹣水,属于纯净物;故不符合题意;
B、粗盐主要成份是氯化钠,还有其它杂质,是混合物; 自来水中含有多种杂质,属于混合物;故不符合题意;
C、氢气是由氢元素组成的纯净物,属于单质;大理石的主要成分是碳酸钙,还含有一些杂质,属于混合物;故符合题意;
D、二氧化碳是由碳元素和氧元素组成的纯净物,属于化合物;空气中含有氮气、氧气等物质,属于混合物;故不符合题意;
故选C
【点睛】
单质是由一种元素组成的纯净物,化合物是由不同种元素组成的纯净物;纯净物由一种物质组成,混合物由两种或两种以上的物质组成。判断纯净物和混合物时,就是判断物质的物质组成;判断是否是单质、化合物、氧化物时,既要判断元素组成,又要判断物质组成。
10.C
【解析】
试题分析:电解水实验根据在化学变化前后元素种类不变,可以证明水是由氢、氧两种元素组成的化合物,A正确;铁在潮湿的空气中容易生锈,铁生锈时一定要有氧气和水参加,故B正确;黄豆与芝麻是宏观的物质,不是微观的粒子,它们之间有间隔,不能说明分子之间有间隔,C错误。二氧化碳不燃烧也不支持燃烧,密度比空气大,常用于灭火,D正确。故选C。
考点:水的组成、分子的基本性质、二氧化碳的性质与用途
11.D
【解析】
【分析】
【详解】
蒸馏得到的水中不含有任何杂质,得到的一定是软水。故选D。
12.A
【解析】
【分析】
【详解】
A、普通的水中由于离子的浓度太低,因而导电性低,加了氢氧化钠后,增加了溶液中离子的浓度,导电性增加,A选项正确;
B、由图片可知,a管中气体明显多于b中气体,因此,a、b玻璃管中产生的气体体积比约为2:1,而非1:2,B选项错误;
C、电解水反应的化学方程式为,C选项错误;
D、电解水实验中,正极产生氧气,负极产生氢气,体积比为1:2,玻璃管a中气体体积多,与玻璃管a相连的应该是电源的负极,D选项错误。
故本题选A。
【点睛】
电解水实验中,正极产生氧气,负极产生氢气,体积比为1:2。
13.B
【解析】
【详解】
A、相对分子质量的单位是“1”,故丁酸乙酯(C6H12O2)的相对分子质量为116,,错误;
B、碳、氢、氧元素的质量比为(6×12):(1×12):(2×16)=18:3:8,正确;
C、1个丁酸乙酯分子由20个原子构成,错误;
D、丁酸乙酯分子中,碳、氢、氧原子的个数为6:12:2=3:6:1,错误。
故选B。
14.B
【解析】
【分析】
【详解】
Ca2+中的“2”表示一个钙离子带两个单位的正电荷;
2CO中的“2”表示二个一氧化碳分子;
CO2中的“2”表示一个二氧化碳分子含有2个氧原子;
中的“2”表示氧化钙中钙的化合价是+2价。故选B.
15.氧气或乙醇 铜或金刚石 ④(或③) 失去 d 氢气+氧气水 氢分子分裂成氢原子,氧分子分裂成氧原子,氢原子和氧原子构成水分子
【解析】
(1). 氧气、乙醇 都是由分子构成的, 金属、稀有气体、某些固体非金属是由原子构成的, 铜或金刚石是由原子构成的, (3). 原子是由原子核和核外电子构成,电子在距原子核一定距离的空间内围绕原子核高速运动,所以轨道不固定。 (4). 在原子结构示意图中,圆圈内的数字为质子数;弧线表示电子层,弧线上的数字为该层上的电子数。原子的化学性质主要由最外层电子数决定,当最外层电子数小于4时,反应中易失去电子成为阳离子;当最外层电子数大于4时,反应中易得到电子成为阴离子;原子核外只有一个电子层且电子数为2,或者最外层电子数为8的结构为稳定结构,不易得失电子。 (5). 物理变化和化学变化的根本区别在于是否有新物质生成,如果有新物质生成,则属于化学变化; 反之,则是物理变化。物理变化中分子的种类不变,化学变化分子的种类改变,所以冰雪融化和酒精挥发 两过程是物理变化,分子的种类不变;食物腐败、红磷燃烧都是化学变化,分子的种类改变。 (6). 化学反应文字表达式的书写方法是,写出反应物、生成物的名称,反应物和生成物之间用箭头相连,反应物之间或生成物之间用加号相连,箭头的上方或者下方写呃呃呃反应条件,所以氢气燃烧的文字表达式为: 氢气+氧气水 (7). 化学反应的微观实质是旧的分子分成原子,原子再重新组合成新的分子,反应中原子的种类个数不变,氢气燃烧的微观过程是:氢分子分裂成氢原子,氧分子分裂成氧原子,氢原子和氧原子构成水分子。
16.2CO2 Ne Ca2+ 2个硅原子
【解析】
【分析】
【详解】
(1)由分子的表示方法,正确书写物质的化学式,表示多个该分子,就在其分子符号前加上相应的数字,则2个二氧化碳可表示为:2CO2;
(2)氖气是稀有气体单质,直接用元素符号表示其化学式,其化学式为Ne;
(3)由离子的表示方法,在表示该离子的元素符号右上角,标出该离子所带的正负电荷数,数字在前,正负符号在后,带1个电荷时,1要省略。钙离子可表示为:Ca2+;
(4)由化合价的表示方法,在该元素的上方用正负号和数字表示,正负号在前,数字在后,故+4价的硫元素可表示为:;
(5)由原子的表示方法,用元素符号来表示一个原子,表示多个该原子,就在其元素符号前加上相应的数字,故2Si可表示2个硅原子。
17.加热氯酸钾和二氧化锰的混合物. 防止水倒流入试管,引起试管的炸裂 试管口没有放一团棉花 试管外壁有水 没有预热 甲 连续均匀冒出
【解析】
【分析】
【详解】
(1)另一种制取氧气的方法为加热氯酸钾和二氧化锰混合物;
(2)加热分解高锰酸钾生成锰酸钾、二氧化锰和氧气,为防止水倒流入试管,引起试管的炸裂,实验结束,停止加热时要先把导管移出水面;试管口没有放一团棉花,加热过程中高锰酸钾粉末进入水中,使水槽中的水变成了浅紫色;一般试管炸裂可能是试管受热不均引起,也有可能是操作不当引起,例如:试管外壁有水;没有预热;收集完气体后,先撤酒精灯;试管口没有略向下倾斜等都会引起试管炸裂;
(3)用乙装置分解过氧化氢时,反应速率由快到慢;用甲装置分解过氧化氢时,过氧化氢溶液可以由注射器均匀地加入,反应速率变化不大,能够得到平稳的氧气流.故填:甲.浓硫酸能够吸收氧气中的水蒸气,可以干燥氧气,用丙装置干燥氧气时,气体应从a端导入;
(4)当气泡连续均匀冒出时,开始收集。
18.加速难溶物的沉降 吸附色素和气味 化学 过滤 滤纸堵塞或滤纸未紧贴漏斗壁 搅拌,加速溶解 引流 肥皂水 分别取等体积的河水和蒸馏水,加入相同体积的肥皂水,观察现象;浮渣多, 泡沫少的为硬水,浮渣少,泡沫多的为软水。
【解析】
【分析】
【详解】
(1)明矾的净水原理是明矾与水反应生成胶状物,吸附杂质使其沉降;活性炭除去液体中的异味、色素;
(2)通入氯气杀菌、消毒有新物质生成,该过程发生化学变化;
(3)操作②将固体和液体分开,说明采取了过滤操作;滤纸堵塞或滤纸未紧贴漏斗壁会导致操作过程中水流动的速度较低;
(4)溶解过程中玻璃棒的作用是搅拌,加速溶解,过滤过程中玻璃棒的作用是引流;
(5)鉴别硬水和软水可用肥皂水,具体操作为:分别取等体积的河水和蒸馏水,加入相同体积的肥皂水,观察现象;浮渣多, 泡沫少的为硬水,浮渣少,泡沫多的为软水。
19.催化剂种类 过氧化氢浓度 化学性质 便于观察收集相同体积氧气需要的时间 过氧化氢的浓度各不相同 在橡皮塞上分别加一个盛有等质量、等浓度的氯化铁溶液的分液漏斗,同时打开活塞,液体全部流下后同时关闭活塞 氯化铁溶液能够加快过氧化氢分解的速率;浓度越大,氯化铁溶液的催化效果越好
【解析】
【分析】
【详解】
[猜想与假设]
假设1:过氧化氢的浓度;
假设2:催化剂的质量;
假设3:实验的温度;
假设4:催化剂种类。
故填:催化剂种类。
[设计实验方案]
(1)通过对比实验①和②可知,过氧化氢浓度越大,生成相同体积气体需要时间越短,因此过氧化氢分解的速率与过氧化氢浓度有关。
故填:过氧化氢浓度。
(2)二氧化锰在过氧化氢分解前后质量和化学性质不变。
故填:化学性质。
[讨论交流]
(3)小燕认为在这个实验中,必须使用排水法收集氧气,理由是:便于观察收集相同体积氧气需要的时间。
故填:便于观察收集相同体积氧气需要的时间。
(4)小辉认为小明的方案无法验证温度对过氧化氢分解速率的影响,理由:过氧化氢的浓度各不相同。
故填:过氧化氢的浓度各不相同。
[拓展延伸]
(5)为确保实验准确性,向两试管中加入氯化铁溶液的具体方法:在橡皮塞上分别加一个盛有等质量、等浓度的氯化铁溶液的分液漏斗,同时打开活塞,液体全部流下后同时关闭活塞。
故填:在橡皮塞上分别加一个盛有等质量、等浓度的氯化铁溶液的分液漏斗,同时打开活塞,液体全部流下后同时关闭活塞。
(6)从曲线中可知,氯化铁溶液对过氧化氢分解影响:开始一段时间,气压变化很小,加入氯化铁溶液后气压变化很大,说明氯化铁溶液能够加快过氧化氢分解的速率;
加入氯化铁溶液后,盛有2%的过氧化氢溶液的试管中气压变化比盛有5%的过氧化氢溶液的试管中气压变化小,说明过氧化氢溶液浓度越大,氯化铁溶液的催化效果越好。
故填:氯化铁溶液能够加快过氧化氢分解的速率;浓度越大,氯化铁溶液的催化效果越好。
【点睛】
本题难度不是很大,掌握过氧化氢制取氧气的原理及控制变量法是解题方法。控制变量法是每一次只改变其中的某一个因素,而控制其余几个因素不变,从而研究被改变的这个因素对事物的影响。
20.26 24 化合物 c Fe2O3+3CO高温2Fe+3CO2 浑浊 Fe+H2SO4=FeSO4+H2↑ c D 13%
【解析】
【分析】
【详解】
(1)铁的原子序数为26,在原子中原子序数=质子数=核外电子数,故铁原子有26个电子,形成亚铁离子时失去了2个电子,故亚铁离子还有24个电子;
(2)元素在人体内主要是以化合物的形式存在的,缺铁易患贫血;
(3)一氧化碳还原氧化铁,主要是利用CO的还原性,在高温下和氧化铁反应生成铁和二氧化碳,反应的化学方程式为Fe2O3+3CO高温2Fe+3CO2;
(4)产生的二氧化碳与氢氧化钙反应生成了碳酸钙白色沉淀和水,所以实验一段时间后,观察到B处澄清石灰水变浑浊;铁能与稀硫酸反应生成硫酸亚铁和氢气,此现象说明黑色固体中含有铁,但不一定全部是铁,化学方程式为:Fe+H2SO4=FeSO4+H2↑;
(5)从安全与规范的角度考虑,装置B的作用是防止氢氧化钠溶液倒吸,炸裂玻璃管,尾气中含有有毒的一氧化碳气体,不能直接排放到空气中,需将其点燃处理;
(6)设四氧化三铁的质量为x,由四氧化三铁和一氧化碳反应的化学方程式可知固体减少的质量就是四氧化三铁中氧元素的质量可知:
则混合物中铁的质量分数为:10g−8.7g10g×100%=13%,
答:10g黑色粉末中单质铁的质量分数为13%。
广东省广州市九年级上学期期中模拟卷(2)
第I卷(选择题)
一、单选题(共42分)
1.(本题3分)人类生活需要热量,下列热量主要由化学变化产生的是( )
A.物质间相互摩擦产生的热量 B.太阳能热水器中水所吸收的热量
C.木炭燃烧放出的热量 D.百炽灯泡通电放出的热量
2.(本题3分)实验是科学探究的重要手段,在实验室应正确、安全地进行实验操作。下列操作先后顺序不正确的是( )
A.检查装置的气密性时,先将导管插入水中,后用双手紧握容器外壁
B.给试管中的固体物质加热时,先预热,后对着固体所在部位集中加热
C.点燃可燃性气体时,先检验气体纯度,然后再点燃
D.用高锰酸钾制取氧气结束,先熄灭酒精灯,后将导管移出水槽
3.(本题3分)下列说法中错误的是( )
A.氧气对维持人类的生命活动有着重要的作用
B.空气中氮气与氧气的体积比约为5∶1
C.空气是重要的自然资源
D.氮气不活泼,食品包装时充入氮气防腐
4.(本题3分)下列有关实验现象的描述与事实不相符的是 ( )
A.铁丝在空气中燃烧,火星四射,有黑色固体生成
B.木炭在氧气中燃烧发出白光
C.硫在空气中燃烧发出淡蓝色火焰
D.红磷在空气中燃烧产生大量的白烟
5.(本题3分)下列实验合理的是( )
A.比较催化效果
B.铁丝在纯氧中燃烧
C.用制取氧气
D.检查装置气密性
6.(本题3分)下列曲线图的描述正确的是( )
A.加热一定量高锰酸钾固体制取氧气
B.用一定量的双氧水制取氧气
C.一定质量的锌粒与足量稀盐酸反应
D.在恒温条件下往硝酸钾饱和溶液中继续加入硝酸钾固体
7.(本题3分)建立宏观和微观之间的联系对学习化学十分重要。下列宏观事实的微观解释错误的是( )
A.品红在水中扩散—一分子在不断运动
B.水蒸发由液态变成气态—一水分子发生改变
C.NO与NO2化学性质不同一一构成物质的分子不同
D.10mL水与10mL酒精混合后体积小于20mL一一分子间有间隔
8.(本题3分)下列物质由离子构成的是( )
A.铜 B.氧气 C.氯化钠 D.金刚石
9.(本题3分)下列各组物质中,前者属于单质、后者属于混合物的是( )
A.氮气 蒸馏水 B.粗盐 自来水
C.氢气 大理石 D.二氧化碳 空气
10.(本题3分)下列对课本中相关实验的分析不正确的是( )
A.电解水实验能说明水由氢、氧两种元素组成
B.探究铁在空气中生锈的条件实验说明铁生锈时一定要有氧气和水参加
C.黄豆与芝麻混合的实验能说明分子之间有空隙
D.二氧化碳灭火实验能说明二氧化碳不助燃、不可燃、密度大于空气
11.(本题3分)天然水分别经过下列净化操作后,一定能得到软水的是( )。
A.沉淀 B.过滤 C.吸附 D.蒸馏
12.(本题3分)电解水实验装置如图所示,下列说法正确的是 ( )
A.在水中加入少量氢氧化钠以增强导电性
B.反应一段时间后,a、b玻璃管中产生的气体体积比约为1∶2
C.反应的化学方程式为H2O=H2↑+O2↑
D.与玻璃管a相连的是电源的正极
13.(本题3分)丁酸乙酯(C6H12O2)是无色具有波萝香味的液体,常用作食品、饮料的调香剂,下列关于丁酸乙酯的叙述中正确的是( )
A.它的相对分子质量为1l6g
B.其中碳、氢、氧元素的质量比为18:3:8
C.它由20个原子构成的
D.其分子中,碳、氢、氧原子的个数为3:6:2
14.(本题3分)小方同学的学习档案中,对下列符号中数字“2”所表示的含义有如下记载,其中正确的是( )
A.Ca2+中的“2”表示钙元素的化合价为+2价
B.2CO中的“2”表示二个一氧化碳分子
C.CO2中的“2”表示一个氧分子由2个氧原子构成
D. 中的“2”表示一个钙离子带2个单位正电荷
第II卷(非选择题)
二、填空题(共16分)
15.(本题8分)学习化学使我们从五彩缤纷的宏观世界步入了充满神奇色彩的微观世界。
(1)我们身边各种各样的物质,例如铜、氧气、熟石灰、金刚石、乙醇等,他们都是由不同微粒构成的。请选择上述物质填空(每空只填一种物质):
分子构成的物质___;原子构成的物质____。
(2)学习完“原子的构成”之后,小英幻想自己变成一个进入原子内部的微粒,写了如下短文。
我想象中的原子结构
进入镁原子,我发现①原子是由原子核与核外电子构成的,②原子核相比较原子的体积竟然那么小。③核外的12个电子按固定轨道围绕原子核作高速运动,④我试着去搬动它们,发现电子的质量与原子核的质量差不多……我走出幻境,画出了镁原子的结构示意图。
小英对原子结构的认识有些是错误的,指出文中有错误的一句____(填句子前的序号)。文中提到的原子在化学变化中易____(填“得到”或“失去”)电子。
(3)同学们已经学会从微观角度认识物质的变化,下列变化中微粒种类发生了改变的是____(填字母,符合题意的选项都选)。
a.食物腐烂 b.冰雪融化 c.酒精挥发 d.红磷燃烧
(4)我们接触过很多化学变化,如“氢气燃烧”“钠在氯气中燃烧”“过氧化氢分解”等,这些变化的微观本质各不相同。
①写出上述三个反应中任意一个反应的文字表达式:____。
②从上述三个反应中任选一个写出其微观本质:____。
16.(本题8分)按要求写出化学符号或符号表示的意义:
(1)2个二氧化碳分子________;
(2)氖气________;
(3)钙离子________;
(4)+4价的硫元素________;
(5)2Si________。
三、实验题(共8分)
17.(本题8分)通过化学学习,应该知道有多种途径可以制取氧气.如:
.电解水 .分离空气 .加热高锰酸钾 .分解过氧化氢 .________
相信你在处还可以写出另一种制取氧气的方法;
实验结束,停止加热时要先把图导管移出水面,其理由是________,此时发现水槽中的水变成了浅紫红色,你认为产生该现象的原因可能是________;若发现试管炸裂,你认为产生该现象的原因可能是①________;②________.(写出两点即可)
若分解过氧化氢制取氧气,供选用的装置如图:
要得到平稳的氧气流,应选用的发生装置是________(选填“甲”“乙”)若用丙装置干燥生成的氧气,丙中盛放的液体试剂是浓硫酸,气体应从________(选填“”或“”)端导入.
用排水法收集氧气,当气泡________时,再开始收集.
四、流程题(共8分)
18.(本题8分)小丽收集到一瓶浑浊的河水,她要模拟自来水厂的净水过程,最终制成蒸馏水.其净水流程如图所示:
请回答下列问题:
(1)加入明矾的作用是______;在液体 A 中加入加入活性炭,其作用是_____;
(2)在液体 B 中通入氯气杀菌、消毒,该过程发生______变化(填“物理”或“化学”)
(3)操作②的名称是_____;操作过程中发现水流动的速度较低,可能的原因是_____。
(4)上述流程中①②都用到玻璃棒,第一次是_____第二次是_____。
(5)比较河水和蒸馏水的硬度,需要加入药品_____,具体操作方法是_____。
五、科学探究题(共8分)
19.(本题8分)化学实验常用二氧化锰催化过氧化氢分解制取氧气。针对影响过氧化氢分解速率速率的因素有哪些?某化学兴趣小组对此进行以下探究;
序号
过氧化氢溶液的浓度/%
过氧化氢溶液的质量/g
温度/℃
二氧化锰的质量/g
氧气的体积/mL
时间/s
①
5
12
20
0.2g
125
20
②
30
12
20
0.2g
125
2
③
3
12
40
﹣
125
148
(提出问题)影响过氧化氢分解速率因素有哪些?
(猜想与假设)假设1:过氧化氢的浓度;假设2:催化剂的质量;
假设3:实验的温度;假设4:_____(请你提出一种假设)
(设计实验方案)小明设计如下实验进行验证。
(1)通过对比实验①和②可知,过氧化氢分解的速率与_____有关。
(2)二氧化锰在过氧化氢分解前后质量和_____不变。
(讨论交流)(3)小燕认为在这个实验中,必须使用排水法收集氧气,理由是:_____
(3)小辉认为小明的方案无法验证温度对过氧化氢分解速率的影响。请你帮他说出理由:_____
(拓展延伸)同学们查阅资料后得知,氯化铁溶液对过氧化氢分解也有影响。因此设计实验继续探究。向2支试管中分别加入等质量不同浓度的过氧化氢溶液,再加入等质量、等浓度的氯化铁溶液,分别用气压传感器测定两支试管中气压的变化曲线。如图下:
(5)为确保实验准确性,请你设计向两试管中加入氯化铁溶液的具体方法:_____
(6)请你从曲线中总结出氯化铁溶液对过氧化氢分解影响的两点规律性结论:_____
六、综合应用题(共8分)
20.(本题8分)铁是现代化学工业的基础,人类进步所必不可少的金属材料.
(1)图1为铁元素在元素周期表中的信息,铁元素的原子序数为________,亚铁离子(Fe2+)的核外电子数为________.
(2)健康人体内,总量4∼5g的铁元素主要以________(选填“单质”、“化合物”)形式存在,缺铁会患上________(填字母).
a.骨质疏松 b.甲状腺疾病 c.贫血症 d.侏儒症
(实验一)兴趣小组通过图2实验研究铁的冶炼
(3)试写出一氧化碳和氧化铁在高温下生成铁的化学反应方程式________;
(4)实验一段时间后,观察到B处澄清石灰水变________;
A处红棕色固体变为黑色,小明将所得的黑色固体物质放入足量的稀硫酸中,发现有少量气泡.写出反应的化学方程式________,说明黑色固体物质________(填字母).
a.不含铁 b.一定全部是铁 c.含有铁
(资料1)已知铁的氧化物均能逐步失去其中的氧,最终被还原为铁.
Fe2O3→400∘C∼500∘C Fe3O4→600∘C∼680∘C FeO→700∘C∼800∘C Fe
(资料2)实验研究表明:该实验得到是四氧化三铁与铁粉的混合物
(实验二)研究后兴趣小组用图3实验研究实验一所得黑色粉末中单质铁的质量分数
(资料3)氢氧化钠溶液和石灰水类似都可以与二氧化碳反应,但吸收能力比石灰水强
(5)从安全与规范的角度考虑,装置C后面应连接________(选填装置序号)
(6)铁与四氧化三铁的混合物10g充分反应后,玻璃管中剩余固体(单质铁)的质量为7.6g.请计算10g黑色粉末中单质铁的质量分数__________________.(写出计算过程)
参考答案
1.C
【解析】A、物质相互摩擦有时是机械能转化为热能,与题目要求不符故此选项错误.
B、太阳能热水器是太阳能转化为热能,并未发生化学变化,故此选项错误.
C、木炭的燃烧发生化学变化放出热量,属于发生化学变化产生热量,故此选项正确.
D、白炽灯通电发光放热是电能转化为热能,未发生化学变化,故此选项错误.
故选C
2.D
【解析】
试题分析:A、符合检查气密性的操作要求,正确;B、符合给试管加热的操作要求,正确;C、可燃性气体不纯点燃易爆炸,点燃前先验纯,符合操作要求,正确;D、会因为温度降低气压下降使水被压入试管,引起试管破裂,不符合操作要求,错误。
考点:化学实验基本操作
3.B
【解析】
试题分析:氧气对维持人类的生命活动有着重要的作用;空气中氮气与氧气的体积比约为4∶1;空气是重要的自然资源;氮气不活泼,食品包装时充入氮气防腐。故选B.
考点:基本概念和原理
4.A
【解析】
【分析】
【详解】
A、铁在氧气中能够剧烈地燃烧,火星四射,放出大量的热,生成黑色固体,在空气中不燃烧,故错误;
B、木炭在氧气中能够剧烈地燃烧,发出耀眼的白光,放出大量的热,能生成使澄清石灰水变浑浊的气体,故正确;
C、硫在空气中燃烧,发出淡蓝色火焰,产生具有刺激性气味的气体,故正确;
D、红磷在空气中能够剧烈地燃烧,放出大量的热,产生大量的白烟,故正确。
5.D
【解析】
【详解】
A、要比较催化效果,在应用不同催化剂的同时,应控制其他条件相同,即应在相同温度下使用等量等浓度的H2O2溶液,选项错误;
B、铁在氧气中燃烧火星四射,集气瓶底要铺少量细沙或放少量水,防止高温物体溅落,使集气瓶底炸裂,选项错误;
C、长颈漏斗下端要浸入液面以下,防止气体从漏斗口逸出,选项错误;
D、检查装置的气密性,组装好仪器后先将导管伸入水中,然后用手握试管,导管口有气泡冒出,证明装置的气密性好,选项正确。
故选D。
6.C
【解析】
试题分析:加热一定量高锰酸钾固体制取氧气,过程中产生二氧化锰和锰酸钾都是固体,所以固体的质量不会变为零;用一定量的双氧水制取氧气,催化剂只是改变反应的速度,不会影响得到氧气的质量;在恒温条件下往硝酸钾饱和溶液中继续加入硝酸钾固体,溶质不会继续溶解,所以质量分数不会发生改变。故选C.
考点:物质的变化及其过程
7.B
【解析】
【分析】
【详解】
A、品红在水中扩散是分子不断运动的结果,此选项正确
B、水蒸发由液态变成气态是水分子间隔发生改变,水分子本身不变,此选项错误;
C、NO与NO2化学性质不同是因为构成物质的分子不同,此选项正确;
D、10mL水与10mL酒精混合后体积小于20mL是因为一部分水分子占据了酒精分子之间的间隔,一部分酒精分子占据了水分子之间的间隔,此选项正确。
故选B。
8.C
【解析】
【详解】
A、铜属于金属,由原子直接构成,不符合题意;
B、氧气由氧分子构成,不符合题意;
C、氯化钠由氯离子和钠离子构成,不存在氯化钠分子,符合题意;
D、金刚石由碳原子构成,不符合题意。故选C。
【点睛】
由原子直接构成的物质常见的有:金属、稀有气体、金刚石和石墨。
9.C
【解析】
【详解】
A、氮气是由氮元素组成的纯净物,属于单质;蒸馏水中含有一种物质﹣﹣水,属于纯净物;故不符合题意;
B、粗盐主要成份是氯化钠,还有其它杂质,是混合物; 自来水中含有多种杂质,属于混合物;故不符合题意;
C、氢气是由氢元素组成的纯净物,属于单质;大理石的主要成分是碳酸钙,还含有一些杂质,属于混合物;故符合题意;
D、二氧化碳是由碳元素和氧元素组成的纯净物,属于化合物;空气中含有氮气、氧气等物质,属于混合物;故不符合题意;
故选C
【点睛】
单质是由一种元素组成的纯净物,化合物是由不同种元素组成的纯净物;纯净物由一种物质组成,混合物由两种或两种以上的物质组成。判断纯净物和混合物时,就是判断物质的物质组成;判断是否是单质、化合物、氧化物时,既要判断元素组成,又要判断物质组成。
10.C
【解析】
试题分析:电解水实验根据在化学变化前后元素种类不变,可以证明水是由氢、氧两种元素组成的化合物,A正确;铁在潮湿的空气中容易生锈,铁生锈时一定要有氧气和水参加,故B正确;黄豆与芝麻是宏观的物质,不是微观的粒子,它们之间有间隔,不能说明分子之间有间隔,C错误。二氧化碳不燃烧也不支持燃烧,密度比空气大,常用于灭火,D正确。故选C。
考点:水的组成、分子的基本性质、二氧化碳的性质与用途
11.D
【解析】
【分析】
【详解】
蒸馏得到的水中不含有任何杂质,得到的一定是软水。故选D。
12.A
【解析】
【分析】
【详解】
A、普通的水中由于离子的浓度太低,因而导电性低,加了氢氧化钠后,增加了溶液中离子的浓度,导电性增加,A选项正确;
B、由图片可知,a管中气体明显多于b中气体,因此,a、b玻璃管中产生的气体体积比约为2:1,而非1:2,B选项错误;
C、电解水反应的化学方程式为,C选项错误;
D、电解水实验中,正极产生氧气,负极产生氢气,体积比为1:2,玻璃管a中气体体积多,与玻璃管a相连的应该是电源的负极,D选项错误。
故本题选A。
【点睛】
电解水实验中,正极产生氧气,负极产生氢气,体积比为1:2。
13.B
【解析】
【详解】
A、相对分子质量的单位是“1”,故丁酸乙酯(C6H12O2)的相对分子质量为116,,错误;
B、碳、氢、氧元素的质量比为(6×12):(1×12):(2×16)=18:3:8,正确;
C、1个丁酸乙酯分子由20个原子构成,错误;
D、丁酸乙酯分子中,碳、氢、氧原子的个数为6:12:2=3:6:1,错误。
故选B。
14.B
【解析】
【分析】
【详解】
Ca2+中的“2”表示一个钙离子带两个单位的正电荷;
2CO中的“2”表示二个一氧化碳分子;
CO2中的“2”表示一个二氧化碳分子含有2个氧原子;
中的“2”表示氧化钙中钙的化合价是+2价。故选B.
15.氧气或乙醇 铜或金刚石 ④(或③) 失去 d 氢气+氧气水 氢分子分裂成氢原子,氧分子分裂成氧原子,氢原子和氧原子构成水分子
【解析】
(1). 氧气、乙醇 都是由分子构成的, 金属、稀有气体、某些固体非金属是由原子构成的, 铜或金刚石是由原子构成的, (3). 原子是由原子核和核外电子构成,电子在距原子核一定距离的空间内围绕原子核高速运动,所以轨道不固定。 (4). 在原子结构示意图中,圆圈内的数字为质子数;弧线表示电子层,弧线上的数字为该层上的电子数。原子的化学性质主要由最外层电子数决定,当最外层电子数小于4时,反应中易失去电子成为阳离子;当最外层电子数大于4时,反应中易得到电子成为阴离子;原子核外只有一个电子层且电子数为2,或者最外层电子数为8的结构为稳定结构,不易得失电子。 (5). 物理变化和化学变化的根本区别在于是否有新物质生成,如果有新物质生成,则属于化学变化; 反之,则是物理变化。物理变化中分子的种类不变,化学变化分子的种类改变,所以冰雪融化和酒精挥发 两过程是物理变化,分子的种类不变;食物腐败、红磷燃烧都是化学变化,分子的种类改变。 (6). 化学反应文字表达式的书写方法是,写出反应物、生成物的名称,反应物和生成物之间用箭头相连,反应物之间或生成物之间用加号相连,箭头的上方或者下方写呃呃呃反应条件,所以氢气燃烧的文字表达式为: 氢气+氧气水 (7). 化学反应的微观实质是旧的分子分成原子,原子再重新组合成新的分子,反应中原子的种类个数不变,氢气燃烧的微观过程是:氢分子分裂成氢原子,氧分子分裂成氧原子,氢原子和氧原子构成水分子。
16.2CO2 Ne Ca2+ 2个硅原子
【解析】
【分析】
【详解】
(1)由分子的表示方法,正确书写物质的化学式,表示多个该分子,就在其分子符号前加上相应的数字,则2个二氧化碳可表示为:2CO2;
(2)氖气是稀有气体单质,直接用元素符号表示其化学式,其化学式为Ne;
(3)由离子的表示方法,在表示该离子的元素符号右上角,标出该离子所带的正负电荷数,数字在前,正负符号在后,带1个电荷时,1要省略。钙离子可表示为:Ca2+;
(4)由化合价的表示方法,在该元素的上方用正负号和数字表示,正负号在前,数字在后,故+4价的硫元素可表示为:;
(5)由原子的表示方法,用元素符号来表示一个原子,表示多个该原子,就在其元素符号前加上相应的数字,故2Si可表示2个硅原子。
17.加热氯酸钾和二氧化锰的混合物. 防止水倒流入试管,引起试管的炸裂 试管口没有放一团棉花 试管外壁有水 没有预热 甲 连续均匀冒出
【解析】
【分析】
【详解】
(1)另一种制取氧气的方法为加热氯酸钾和二氧化锰混合物;
(2)加热分解高锰酸钾生成锰酸钾、二氧化锰和氧气,为防止水倒流入试管,引起试管的炸裂,实验结束,停止加热时要先把导管移出水面;试管口没有放一团棉花,加热过程中高锰酸钾粉末进入水中,使水槽中的水变成了浅紫色;一般试管炸裂可能是试管受热不均引起,也有可能是操作不当引起,例如:试管外壁有水;没有预热;收集完气体后,先撤酒精灯;试管口没有略向下倾斜等都会引起试管炸裂;
(3)用乙装置分解过氧化氢时,反应速率由快到慢;用甲装置分解过氧化氢时,过氧化氢溶液可以由注射器均匀地加入,反应速率变化不大,能够得到平稳的氧气流.故填:甲.浓硫酸能够吸收氧气中的水蒸气,可以干燥氧气,用丙装置干燥氧气时,气体应从a端导入;
(4)当气泡连续均匀冒出时,开始收集。
18.加速难溶物的沉降 吸附色素和气味 化学 过滤 滤纸堵塞或滤纸未紧贴漏斗壁 搅拌,加速溶解 引流 肥皂水 分别取等体积的河水和蒸馏水,加入相同体积的肥皂水,观察现象;浮渣多, 泡沫少的为硬水,浮渣少,泡沫多的为软水。
【解析】
【分析】
【详解】
(1)明矾的净水原理是明矾与水反应生成胶状物,吸附杂质使其沉降;活性炭除去液体中的异味、色素;
(2)通入氯气杀菌、消毒有新物质生成,该过程发生化学变化;
(3)操作②将固体和液体分开,说明采取了过滤操作;滤纸堵塞或滤纸未紧贴漏斗壁会导致操作过程中水流动的速度较低;
(4)溶解过程中玻璃棒的作用是搅拌,加速溶解,过滤过程中玻璃棒的作用是引流;
(5)鉴别硬水和软水可用肥皂水,具体操作为:分别取等体积的河水和蒸馏水,加入相同体积的肥皂水,观察现象;浮渣多, 泡沫少的为硬水,浮渣少,泡沫多的为软水。
19.催化剂种类 过氧化氢浓度 化学性质 便于观察收集相同体积氧气需要的时间 过氧化氢的浓度各不相同 在橡皮塞上分别加一个盛有等质量、等浓度的氯化铁溶液的分液漏斗,同时打开活塞,液体全部流下后同时关闭活塞 氯化铁溶液能够加快过氧化氢分解的速率;浓度越大,氯化铁溶液的催化效果越好
【解析】
【分析】
【详解】
[猜想与假设]
假设1:过氧化氢的浓度;
假设2:催化剂的质量;
假设3:实验的温度;
假设4:催化剂种类。
故填:催化剂种类。
[设计实验方案]
(1)通过对比实验①和②可知,过氧化氢浓度越大,生成相同体积气体需要时间越短,因此过氧化氢分解的速率与过氧化氢浓度有关。
故填:过氧化氢浓度。
(2)二氧化锰在过氧化氢分解前后质量和化学性质不变。
故填:化学性质。
[讨论交流]
(3)小燕认为在这个实验中,必须使用排水法收集氧气,理由是:便于观察收集相同体积氧气需要的时间。
故填:便于观察收集相同体积氧气需要的时间。
(4)小辉认为小明的方案无法验证温度对过氧化氢分解速率的影响,理由:过氧化氢的浓度各不相同。
故填:过氧化氢的浓度各不相同。
[拓展延伸]
(5)为确保实验准确性,向两试管中加入氯化铁溶液的具体方法:在橡皮塞上分别加一个盛有等质量、等浓度的氯化铁溶液的分液漏斗,同时打开活塞,液体全部流下后同时关闭活塞。
故填:在橡皮塞上分别加一个盛有等质量、等浓度的氯化铁溶液的分液漏斗,同时打开活塞,液体全部流下后同时关闭活塞。
(6)从曲线中可知,氯化铁溶液对过氧化氢分解影响:开始一段时间,气压变化很小,加入氯化铁溶液后气压变化很大,说明氯化铁溶液能够加快过氧化氢分解的速率;
加入氯化铁溶液后,盛有2%的过氧化氢溶液的试管中气压变化比盛有5%的过氧化氢溶液的试管中气压变化小,说明过氧化氢溶液浓度越大,氯化铁溶液的催化效果越好。
故填:氯化铁溶液能够加快过氧化氢分解的速率;浓度越大,氯化铁溶液的催化效果越好。
【点睛】
本题难度不是很大,掌握过氧化氢制取氧气的原理及控制变量法是解题方法。控制变量法是每一次只改变其中的某一个因素,而控制其余几个因素不变,从而研究被改变的这个因素对事物的影响。
20.26 24 化合物 c Fe2O3+3CO高温2Fe+3CO2 浑浊 Fe+H2SO4=FeSO4+H2↑ c D 13%
【解析】
【分析】
【详解】
(1)铁的原子序数为26,在原子中原子序数=质子数=核外电子数,故铁原子有26个电子,形成亚铁离子时失去了2个电子,故亚铁离子还有24个电子;
(2)元素在人体内主要是以化合物的形式存在的,缺铁易患贫血;
(3)一氧化碳还原氧化铁,主要是利用CO的还原性,在高温下和氧化铁反应生成铁和二氧化碳,反应的化学方程式为Fe2O3+3CO高温2Fe+3CO2;
(4)产生的二氧化碳与氢氧化钙反应生成了碳酸钙白色沉淀和水,所以实验一段时间后,观察到B处澄清石灰水变浑浊;铁能与稀硫酸反应生成硫酸亚铁和氢气,此现象说明黑色固体中含有铁,但不一定全部是铁,化学方程式为:Fe+H2SO4=FeSO4+H2↑;
(5)从安全与规范的角度考虑,装置B的作用是防止氢氧化钠溶液倒吸,炸裂玻璃管,尾气中含有有毒的一氧化碳气体,不能直接排放到空气中,需将其点燃处理;
(6)设四氧化三铁的质量为x,由四氧化三铁和一氧化碳反应的化学方程式可知固体减少的质量就是四氧化三铁中氧元素的质量可知:
则混合物中铁的质量分数为:10g−8.7g10g×100%=13%,
答:10g黑色粉末中单质铁的质量分数为13%。
相关资料
更多