


西师大版圆的面积获奖第4课时教案设计
展开3、圆的面积 第4课时
与圆有关的组合图形的面积(2)
教学内容:
教科书第23~24页例2,求与圆有关的组合图形的面积。
教学提示:
本节课是在学生学习了圆的面积计算之后安排的,学生在以前已经学习了长方形与正方形的面积计算,在此基础上学习与圆有关的组合图形面积的计算,一方面可以巩固已学的基本图形,另一方面则能将所学的知识进行综合,提高学生综合能力。让学生自主探索计算组合图形的基本方法,并在交流、讨论中开阔思路,修正想法,从而更好地解决生活中有关组合图形的实际问题
教材中安排了两个例题,上节课学习了例1这节课学习例2.
例2是圆桌的折叠,涉及多个图形。
计算正方形面积通常下要找边长,本例没有边长,突破了学生的常规思维,是教学难点。难就难在要换一个视角看,把正方形看作两个三角形。
直径与半径相交成直角,涉及等腰三角形的问题,也是学生理解的一个难点。
教材用小男孩的对话框强调折叠部分的面积=圆面积-正方形面积,和上节课学习的例1不同的是,前一题是组合方式,后一题是挖开的方式。
教学目标:
1.知识与技能:通过计算折叠圆桌的面积,掌握把正方形面积转化成两个三角形面积计算的方法。
探索正方形与内切圆、圆与内接正方形的面积关系,学会从不同的角度去分析解决问题。
2.过程与方法:师生合作交流经历解决问题的过程。
3.情感态度与价值观:经历解决问题的过程,学会从不同的角度去分析解决生活中的现实问题,思考解决问题的不同策略和方案,体会学习圆的面积的现实意义和价值。
重点难点:
教学重点:能用转化的方法求图形的面积。
教学难点:掌握求简单组合图形面积的方法,能将组合图形分解成基本图形。
教学准备:
教具准备:多媒体课件
学具准备:圆规、直尺、练习本等
教学过程:
(一)新课导入
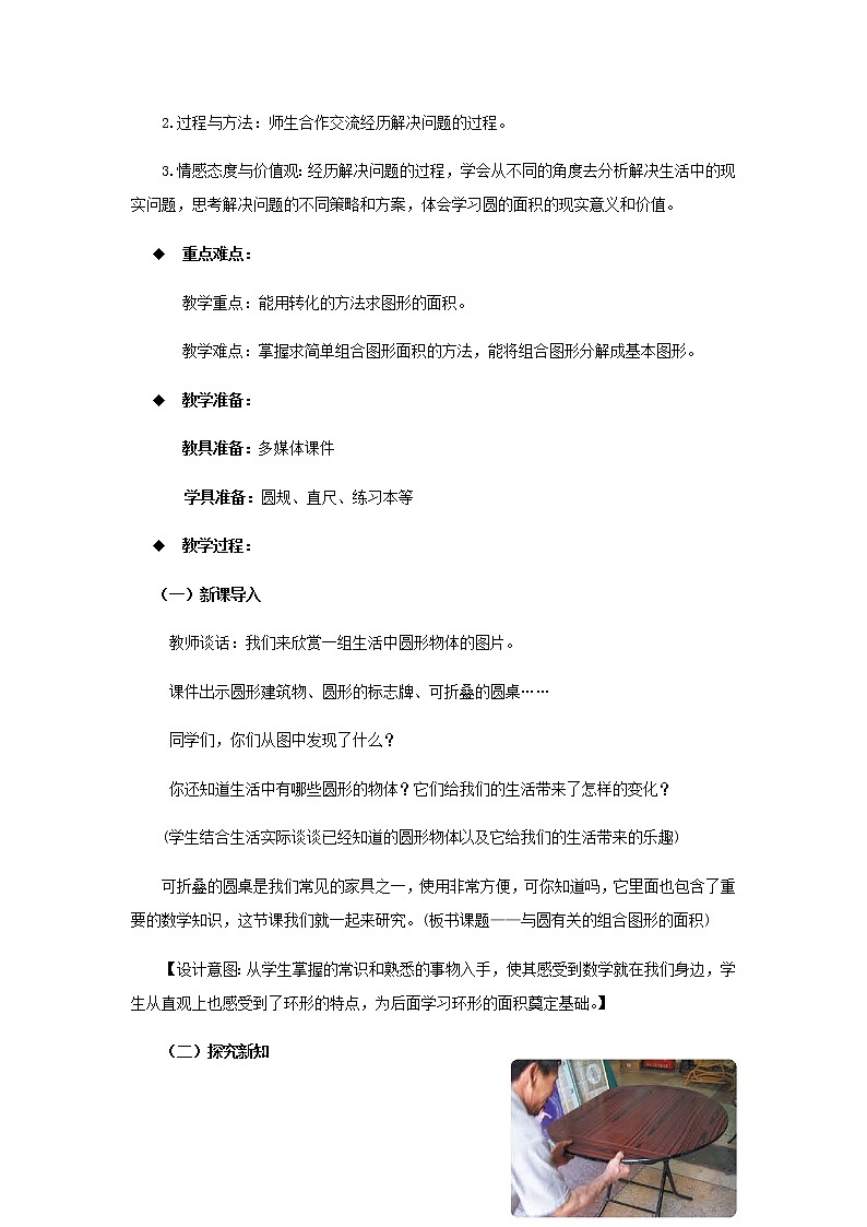
教师谈话:我们来欣赏一组生活中圆形物体的图片。
课件出示圆形建筑物、圆形的标志牌、可折叠的圆桌……
同学们,你们从图中发现了什么?
你还知道生活中有哪些圆形的物体?它们给我们的生活带来了怎样的变化?
(学生结合生活实际谈谈已经知道的圆形物体以及它给我们的生活带来的乐趣)
可折叠的圆桌是我们常见的家具之一,使用非常方便,可你知道吗,它里面也包含了重要的数学知识,这节课我们就一起来研究。(板书课题——与圆有关的组合图形的面积)
【设计意图:从学生掌握的常识和熟悉的事物入手,使其感受到数学就在我们身边,学生从直观上也感受到了环形的特点,为后面学习环形的面积奠定基础。】
(二)探究新知
教学例2 (出示例2情境图)
一张可折叠的圆桌,直径是1.2 m ,折叠后便成了正方形。折叠后的桌面面积是多少平方米?折叠部分是多少平方米?(得数保留两位小数)
教师:同学们一定看见过这种桌子吧?你知道知道是怎样的桌子吗?(可折叠的圆桌,折叠后便成了正方形)引导学生用图形表示出桌面。(如下图)
引导学生画出示意图之后,让学生独立审题,思考:要求折叠后的桌面的面积是多少平方米?怎么求?
引导学生理解:
要求折叠后的桌面的面积是多少平方米?实际上就是求正方形的面积。
求正方形的面积,一般是找正方形的边长,再根据公式“边长×边长=正方形的面积”来求,而这个题无法找到边长,用这种办法行不通,那怎么办呢?
添上虚线(如下图),引导学生思考:求正方形面积能不能转化成求其它图形的面积呢?
正方形看作两个三角形,三角形的底是圆的直径,高是圆的半径,从而把正方形的面积转化成4个等腰直角三角形的面积之和。
引导:要求折叠部分是多少平方米,折叠部分有4块,能不能算出每块的面积再相加?(预设:不能)为什么?(预设:每一块是不规则图形,也没有相关数据)
那怎样计算呢?能不能从图形的整体上来考虑呢?
学生思考后回答:折叠部分正好是圆的面积减去正方形的面积。
【设计意图:在教师的引导下,帮助学生理解问题,使学生在不断完善认识的过程中,学会倾听、学会吸纳他人的意见,享受积极思考获得的快乐。】
在引导的基础上,放手给学生独立解决。
学生独立解决,教师巡视指导。
学生独立完成指名学生板演。
折叠后的正方形桌面面积:
0.6×0.6÷2 ×4
=0.36÷2×4
=0.18×4
=0.72(m2)
答:折叠后正方形桌面的面积是0.72 m2。
圆桌桌面的面积:
3.14×0.62
=3.14×0.36
=1.1304(m2)
折叠部分:1.1304-0.72=0.4104(m2)
答:折叠部分的面积是0.4104 m2。
学生板演之后教师给予鼓励性评价。
师生共同小结:求正方形面积常用的方法是找边长,用公式“边长×边长=正方形的面积”来解决,如果无法找到边长,就换个角度思考,把正方形的面积转化成三角形面积来解决。
【设计意图:在前面引导的基础上放手给学生自己去解决问题,给了学生更大的自主探索的空间,培养了学生独立解决问题的能力。】
对学有余力的学生可安排探索圆与内接正方形面积之间的关系和正方形与内切圆面积的关系。
圆与内接正方形面积之间的关系:圆的面积:正方形面积=π∶2
正方形与内切圆面积的关系:正方形面积∶圆的面积=(4r2)∶(πr2) =4∶π
【设计意图:对学有余力的同学,适当提高要求,这样既照顾到其他学生,有提高了优等生学习的积极性,使每个学生都“吃得饱”。】
(三)巩固新知
1.处理课堂活动第1题。
这3个图中的阴影部分的面积有什么关系?
汇报交流:
预设:
生1:第2图中的2个半圆正好可组合成一个圆。
生:2:第3图中的4个扇形(或圆)正好可组合成一个圆。
生3:3个图中的阴影都可以转化成同样的情况:都是从正方形里截去一个最大的圆。
生4:求阴影部分的面积的思路是:阴影部分的面积=正方形面积-圆的面积。
生5:求正方形的面积和圆的面积只需知道一个条件:正方形的边长。因为正方形的边长就是圆的直径。(演示正方形的边长平移到圆的中间成为直径)
教师:如果圆的直径是2厘米,求出阴影部分的面积。
小结求阴影部分面积的基本策略。
2.练习。
一个长方形的长5分米,宽4分米,从中截取一个最大的半圆,剩下部分的面积是多少?
(要求学生认真审题,分析题意必要时画出示意图)
【设计意图:本环节的设计,激发了学生的学习兴趣、有效的巩固了新知,增强了学生的数学的应用意识,提高了分析问题解决问题的能力。】
(四)达标反馈
1.求阴影部分的面积。(单位:厘米)
2.求图中阴影部分的面积。(单位:厘米)
答案:
1. 3.14×22÷4-2×2÷2=1.14(平方厘米)
2. 2×2-3.14×12÷4×4=0.86(平方厘米)
(五)课堂小结
谈一谈这节课你有哪些收获?
【设计意图:通过让不同层次的学生谈学习收获,便于反馈每种层次的学生对本节课知识掌握的情况,有利于教师的查缺补漏。在这一过程中,学生不仅对获得的知识进行了复习,更重要的是使所学知识有进一步的升华。】
(六)布置作业
1.求图中阴影部分的面积。(单位:厘米)
2.正方形面积是7平方厘米,求阴影部分的面积。(单位:厘米)
答案:
1.(4+10)×4÷2-3.14×42÷4=15.44(平方厘米)
2.扇形的面积:3.14×r2÷4
=3.14×7÷4
=5.495(平方厘米)
阴影部分的面积:7-5.495=1.505(平方厘米)
板书设计
与圆有关的组合图形的面积
折叠后的正方形桌面面积:
0.6×0.6÷2 ×4
=0.36÷2×4
=0.18×4
=0.72(m2)
答:折叠后正方形桌面的面积是0.72 m2。
圆桌桌面的面积:
3.14×0.62
=3.14×0.36
=1.1304(m2)
折叠部分:1.1304-0.72=0.4104(m2)
答:折叠部分的面积是0.4104 m2。
教学反思
本节课让学生在已有的知识基础上,通过自主探究与汇报交流探索出这个组合图形的面积计算方法,对于不同程度的学生其理解程度是不同的,有的学生能想出解题方法,有的学生却不会,如果老师直接讲不仅禁锢了学生的思维,还挫伤了那些会解题同学的积极性,因此在学生探索之后安排了学生展示学习成果的机会,让有想法的同学充分展示自己的想法,让不会的同学在其他同学的汇报和讲解下再次学习,再次思考,达到掌握的目的。
让学生进行交流,能训练学生用数学语言有序表达自己的思考过程,可以让学生在讲解的过程中再次梳理自己的思路。通过倾听学生还能取长补短,丰富了学生的思维。提高了学生解决问题的能力和速度,丰富了学生的经验。
数学来源于生活,又高于生活,最后还要服务于生活。作为一名教师,为了学生的发展,我们不能把教育当成职业,而应把教育当成事业来看待。有一位教育专家说,小学教师教知识,中学教师教方法,大学教师教数学思想。我们虽然是小学教师但我们不能停留在只教知识上,我们应该交给学生学习的方法,让学生感受数学的一些基本的思想,为了学生的终身发展奠定基础。
教学资料包
(一) 教学精彩片段
与圆有关的组合图形面积(教学片断)
教师:同学们都学过哪些平面图形?怎样求出它们的面积?
课件出示由这些图形拼成的组合图形。
观察这三幅图有什么共同特点呢?引出组合图形的定义。
想一想:生活中哪些地方还有组合图形?
窗户、飞机模型……
出示组合图形图片。
学生观察回答,这些图形分别是由哪些图形组成的?
生拿出事先准备好的图形,分一分。
生上台展示。强调用虚线分比较好!
师总结,揭示课题。
这些精美的图案是由两个或两个以上的简单图形组合而成的叫组合图形。今天,我们一起来探索与圆有关的组合图形面积的计算(板书课题)。
【评析:教师通过这一环节,不但复习了前面学过的几种基本图形的面积计算方法,唤醒学生的旧知,为下面学习组合图形的面积计算作下铺垫,同时也比较自然的引入的本节课要研究的课题。】
(二) 数学资源
1.求出阴影部分的周长和面积。(单位:厘米)
2.如下图示,AB=4厘米,求涂色部分的面积。
3.计算下图中涂色部分的面积。
4.图中圆与长方形面积相等,长方形长6.28米。阴影部分面积多少平方米?
答案:
1.6×6×2-3.14×62÷2=15.48(平方厘米)
×(4÷2)2÷2=6.28(平方厘米)
3. 15×10-3.14×(15÷3)2×1.5=32.25(平方厘米)
÷3.14=2(米) 3.14×22×=9.42(平方米)
小学数学西师大版六年级上册二 圆综合与测试公开课教学设计: 这是一份小学数学西师大版六年级上册二 圆综合与测试公开课教学设计,共12页。
西师大版六年级上册二 圆圆的面积优秀第1课时教学设计: 这是一份西师大版六年级上册二 圆圆的面积优秀第1课时教学设计,共17页。
小学数学西师大版六年级上册圆的面积优质课第3课时教案: 这是一份小学数学西师大版六年级上册圆的面积优质课第3课时教案,共10页。
