高中化学鲁科版 (2019)必修 第一册第2章 元素与物质世界本章综合与测试练习
展开(时间:90分钟 满分:100分)
一、选择题(本题包括16个小题,每小题3分,共48分,每小题只有一个选项符合题意)
1.化学概念在逻辑上存在如下关系:
对下列概念的说法正确的是( )
A.纯净物与混合物属于包含关系
B.胶体与分散系属于交叉关系
C.置换反应与离子反应属于交叉关系
D.氧化还原反应与分解反应属于并列关系
解析 纯净物与混合物属于并列关系,A错误;分散系包括溶液、胶体、浊液,故胶体与分散系属于包含关系,B错误;氧化还原反应与分解反应属于交叉关系,D错误。
答案 C
2.为了除去蛋白质溶液中混有的少量氯化钠,可以采用的方法是( )
A.过滤B.电泳
C.渗析D.加入AgNO3溶液,过滤
解析 渗析法可以提纯、精制胶体。
答案 C
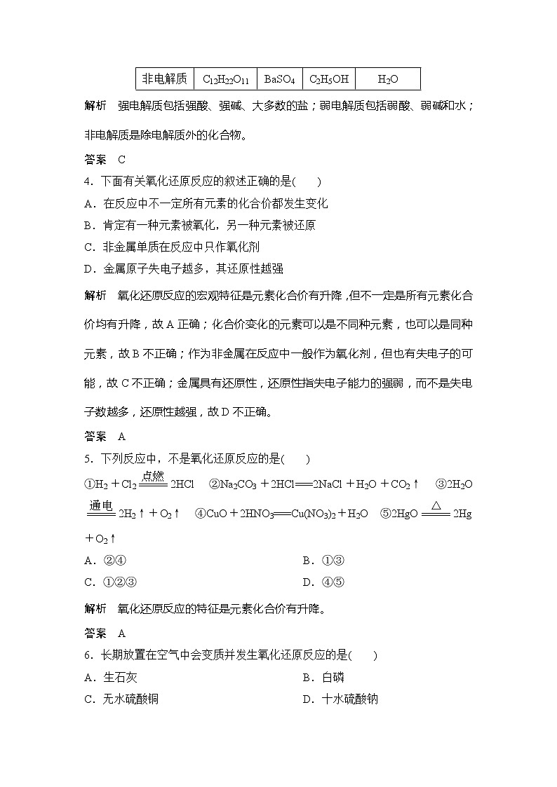
3.下列各组关于强电解质、弱电解质、非电解质的归类,完全正确的是( )
解析 强电解质包括强酸、强碱、大多数的盐;弱电解质包括弱酸、弱碱和水;非电解质是除电解质外的化合物。
答案 C
4.下面有关氧化还原反应的叙述正确的是( )
A.在反应中不一定所有元素的化合价都发生变化
B.肯定有一种元素被氧化,另一种元素被还原
C.非金属单质在反应中只作氧化剂
D.金属原子失电子越多,其还原性越强
解析 氧化还原反应的宏观特征是元素化合价有升降,但不一定是所有元素化合价均有升降,故A正确;化合价变化的元素可以是不同种元素,也可以是同种元素,故B不正确;作为非金属在反应中一般作为氧化剂,但也有失电子的可能,故C不正确;金属具有还原性,还原性指失电子能力的强弱,而不是失电子数越多,还原性越强,故D不正确。
答案 A
5.下列反应中,不是氧化还原反应的是( )
①H2+Cl2eq \(=====,\s\up7(点燃))2HCl ②Na2CO3+2HCl===2NaCl+H2O+CO2↑ ③2H2Oeq \(=====,\s\up7(通电))2H2↑+O2↑ ④CuO+2HNO3===Cu(NO3)2+H2O ⑤2HgOeq \(=====,\s\up7(△))2Hg+O2↑
A.②④B.①③
C.①②③D.④⑤
解析 氧化还原反应的特征是元素化合价有升降。
答案 A
6.长期放置在空气中会变质并发生氧化还原反应的是( )
A.生石灰B.白磷
C.无水硫酸铜D.十水硫酸钠
解析 B项中白磷在空气中因被氧化而自燃。
答案 B
7.一化学兴趣小组在家中进行化学实验,按照图1连接好线路发现灯泡不亮,按照图2连接好线路发现灯泡亮,由此得出的结论正确的是( )
A.NaCl是非电解质
B.NaCl溶液是电解质
C.NaCl在水溶液中电离出可以自由移动的离子
D.NaCl溶液中水电离出大量的离子
解析 NaCl是电解质,但NaCl固体不导电;NaCl在水溶液中能电离出大量的可自由移动的钠离子和氯离子,使溶液能导电。
答案 C
8.在pH=1的无色透明的溶液中能大量共存的离子组是( )
A.Al3+、Cu2+、NOeq \\al(-,3)B.Na+、SOeq \\al(2-,4)、S2-
C.Mg2+、NHeq \\al(+,4)、Cl-D.K+、HCOeq \\al(-,3)、Cl-
解析 pH=1则溶液呈酸性,且溶液无色。A项Cu2+显蓝色;B项S2-与氢离子反应;D项HCOeq \\al(-,3)与氢离子反应。
答案 C
9.某研究性学习小组的同学做了一个趣味实验:将一只鸡蛋放入食醋中,过一会儿发现蛋壳表面附有气泡,第二天发现蛋壳变软了。你认为鸡蛋壳与食醋发生反应的离子方程式正确的是( )
A.COeq \\al(2-,3)+2H+===H2O+CO2↑
B.CaCO3+2H+===Ca2++H2O+CO2↑
C.CaCO3+2CH3COOH===Ca2++2CH3COO-+H2O+CO2↑
D.COeq \\al(2-,3)+2CH3COOH===2CH3COO-+H2O+CO2↑
解析 蛋壳的主要成分是难溶物CaCO3,食醋的主要成分是弱酸CH3COOH,生成物醋酸钙易溶于水。
答案 C
10.在一定条件下,氯酸钾和碘按下式发生反应:2KClO3+I2===2KIO3+Cl2,由此推断下列相应的结论不正确的是( )
A.该反应属置换反应B.还原性:I2>Cl2
C.氧化性:I2>Cl2D.氧化性:KClO3>KIO3
解析 反应中有单质参加且有单质生成,是置换反应;反应中还原剂I2的还原性大于还原产物Cl2。
答案 C
11.在2H2S+SO2===3S↓+2H2O的反应中,还原产物和氧化产物的质量比是( )
A.1∶1B.2∶1
C.1∶2D.2∶3
解析 根据反应化合价可判断硫既是氧化产物又是还原产物。
答案 C
12.下列关于Fe(OH)3胶体的叙述中,正确的是( )
A.制备Fe(OH)3胶体的化学方程式是FeCl3+3H2Oeq \(=====,\s\up7(△))Fe(OH)3↓+3HCl
B.在制备Fe(OH)3胶体的实验中,加热煮沸时间越长,越有利于胶体的生成
C.用平行光照射NaCl溶液和Fe(OH)3胶体时,产生的现象相同
D.Fe(OH)3胶体能够吸附水中悬浮的固体颗粒并沉降,达到净水目的
解析 A项,制备Fe(OH)3胶体的化学方程式是FeCl3+3H2Oeq \(=====,\s\up7(△))Fe(OH)3(胶体)+3HCl,A项不正确;B项,加热时间过长,Fe(OH)3胶体会发生聚沉,B项不正确;C项,前者没有丁达尔现象,后者产生丁达尔现象,C项不正确。
答案 D
13.工业上可由下列方法制得高效饮用水处理剂高铁酸钠(Na2FeO4):Fe2O3+3Na2O2eq \(=====,\s\up7(△))2Na2FeO4+Na2O,下列说法正确的是( )
A.反应中Fe2O3是还原剂
B.Fe2O3可以通过铁丝在氧气中燃烧制得
C.3 ml Na2O2反应,有3 ml电子转移
D.在Na2FeO4中Fe为+4价,具有强氧化性,能消毒杀菌
解析 铁由+3价升高到+6价,被氧化,Fe2O3作还原剂,A项正确;点燃时铁和氧气反应生成Fe3O4,B项错误;3 ml Na2O2,有6 ml -1价的O化合价降低到-2价,转移6 ml 电子,C项错误;Na2FeO4中Fe为+6价,D项错误。
答案 A
14.下列化学反应中电子转移的表示方法正确的是( )
解析
答案 C
15.对电解质概念理解正确的是( )
A.在水溶液或熔融状态下能导电的物质
B.凡在水中能生成离子而能导电的物质
C.氧化钠溶于水能生成钠离子和氢氧根离子,尽管氧化钠是化合物,其水溶液能导电,但溶液中的氢氧根离子并非氧化钠本身电离出来的,因而氧化钠是非电解质
D.在水溶液里或熔融状态下本身能电离出阳离子和阴离子而能导电的化合物
解析 A选项中未说明该物质是化合物还是单质;B选项未说明在水中生成的离子是化合物本身产生的,还是该物质与水反应后生成的新物质产生的,故不能作为判断是否为电解质的依据;C选项氧化钠属于离子化合物,本身就是由离子构成的,在熔融状态下能导电,因此,氧化钠是电解质。
答案 D
16.在无色透明的酸性溶液中,下列离子能大量共存的是( )
A.K+、Cu2+、NOeq \\al(-,3)、SOeq \\al(2-,4)
B.COeq \\al(2-,3)、Na+、Cl-、SOeq \\al(2-,4)
C.Al3+、Cl-、NOeq \\al(-,3)、Mg2+
D.H+、Ba2+、NOeq \\al(-,3)、SOeq \\al(2-,4)
解析 先看本身能否共存,D项中因Ba2+和SOeq \\al(2-,4)生成沉淀而不能大量共存,排除;再看是否有颜色,A项中因Cu2+显蓝色而被排除;三看能否与H+共存(酸性条件),B项中因COeq \\al(2-,3)可与H+反应而被排除。
答案 C
二、非选择题(本题包括5小题,共52分)
17.(8分)在四个脱落标签的试剂瓶中,分别盛有盐酸、BaCl2溶液、Na2CO3溶液、AgNO3溶液,为了鉴别各瓶中的试剂,将它们分别编号为A、B、C、D并两两混合,其实验现象为A+B混合产生无色气体;B+C混合产生白色沉淀;A+D产生白色沉淀;A+C混合无明显变化。
(1)由此推出各试剂瓶所盛的试剂为(填化学式):
A:________,B:________,C:________,D:________。
(2)A+B反应的离子方程式为_____________________________________。
(3)A+D反应的离子方程式为________________________________。
解析 由两两混合的实验现象可知:试剂A与其他试剂混合时产生的现象最有特征:与B产生无色气体,与D生成白色沉淀,与C无明显现象,由此推知A为盐酸,B为Na2CO3溶液,D为AgNO3溶液,C为BaCl2溶液。
答案 (1)HCl Na2CO3 BaCl2 AgNO3
(2)COeq \\al(2-,3)+2H+===CO2↑+H2O
(3)Ag++Cl-===AgCl↓
18.(8分)某一反应体系中,有反应物和生成物共六种物质,这六种物质为HCl(浓)、KMnO4、MnCl2、H2O、Cl2、KCl,其中Cl2、H2O、MnCl2、KCl均为生成物。
(1)该反应中的氧化剂是________,氧化产物为________________________。
(2)该反应中,氧化产物与还原产物的物质的量之比为________。
(3)若产生的气体在标准状况下体积为2.24 L,则反应过程中转移电子的数目为________NA(NA表示阿伏加德罗常数的值)。
解析 (1)高锰酸钾中的锰元素处于最高价,只有氧化性,能将HCl氧化,所以KMnO4是氧化剂,HCl是还原剂,HCl对应的产物Cl2为氧化产物。(2)根据电子守恒配平高锰酸钾氧化HCl的化学方程式:2KMnO4+16HCl(浓)===2MnCl2+8H2O+2KCl+5Cl2↑,氧化产物是氯气,还原产物是MnCl2,其物质的量之比为5∶2。
(3)设转移电子数是x。
2KMnO4+16HCl(浓)===2MnCl2+8H2O+2KCl+5Cl2↑
Cl2 ~ 转移电子数
112 L 10NA
2.24 L x
x=0.2NA
答案 (1)KMnO4 Cl2 (2)5∶2 (3)0.2
19.(8分)下列三组物质中,均有一种物质的类别与其他三种不同。
①MgO、Na2O、CO2、CuO
②HCl、H2O、H2SO4、HNO3
③NaOH、Na2CO3、KOH、Cu(OH)2
(1)三种物质依次(填化学式):
A:________;B:________;C:________。
(2)这三种物质相互作用可生成一种新物质NaHCO3,该反应________(“是”或“不是”)氧化还原反应。
(3)写出物质C与足量稀硫酸反应的离子方程式:_________________________
_________________________________________________________。
(4)HCOeq \\al(-,3)与H+、OH-在溶液中都不能大量共存,试用离子方程式说明:________________________________________________
_______________________________________________________。
解析 (1)①中CO2是非金属氧化物,其他都是金属氧化物;②中H2O不是酸,其他都是酸;③中Na2CO3是盐,其他都是碱。
(2)化学反应方程式为Na2CO3+CO2+H2O===2NaHCO3,反应中没有元素价态变化,不是氧化还原反应。
答案 (1)CO2 H2O Na2CO3
(2)不是
(3)COeq \\al(2-,3)+2H+===H2O+CO2↑
(4)HCOeq \\al(-,3)+H+===CO2↑+H2O、
HCOeq \\al(-,3)+OH-===COeq \\al(2-,3)+H2O
20.(14分)(1)人体血红蛋白分子中含有Fe2+,正是这些Fe2+使血红蛋白分子具有载氧功能。亚硝酸钠(NaNO2)可将人体血红蛋白中的Fe2+转化为Fe3+,生成高铁血红蛋白而丧失与氧气的结合能力,反应过程中Fe2+发生__________反应,说明亚硝酸钠具有____________性;误食亚硝酸钠中毒,可服维生素C缓解,说明维生素C具有________性。
(2)稀土氟化物是金属热还原法制取单一稀土金属的重要原料。微波法合成CeF3的化学方程式为6CeO2+18NH4F===6CeF3+16NH3↑+12H2O+N2↑,该反应中氧化剂是____________,还原剂是____________,反应中被氧化的氮原子与未被氧化的氮原子物质的量之比为____________。
(3)二氧化氯(ClO2)是一种在水处理等方面有广泛应用的高效安全消毒剂。与Cl2相比,ClO2不但具有更显著的杀菌能力,而且不会产生对人体有潜在危害的有机氯代物。
可以用下列方法制备ClO2:
2NaClO3+H2O2+H2SO4===2ClO2↑+Na2SO4+O2↑+2H2O
①被氧化的物质是____________________,若反应中有0.1 ml电子转移,则产生的ClO2气体在标准状况下的体积为________ L;
②在下面的化学方程式中用单线桥法标出电子转移的方向和数目。
2NaClO3+H2O2+H2SO4===2ClO2↑+O2↑+Na2SO4+2H2O
解析 (1)NaNO2将Fe2+氧化为Fe3+,Fe2+发生氧化反应,说明NaNO2具有氧化性。(2)该反应中,eq \(C,\s\up6(+4))eO2―→eq \(C,\s\up6(+3))eF3,Ce化合价降低,CeO2做氧化剂,eq \(N,\s\up6(-3))H4F→eq \(N,\s\up6(0))2,氮化合价升高,NH4F做还原剂。若有18 ml NH4F参加反应,则被氧化的N原子为2 ml,未被氧化的N原子为16 ml,被氧化的N原子与未被氧化的N原子物质的量之比为1∶8。(3)①反应中:H2eq \(O,\s\up6(-1))2―→eq \(O,\s\up6(0))2,O元素价态升高,则H2O2被氧化,Naeq \(Cl,\s\up6(+5))O3―→eq \(C,\s\up6(+4))lO2,Cl元素化合价降低,故若反应中有0.1 ml电子转移,则产生的ClO2气体在标准状况下的体积为22.4 L·ml-1×0.1 ml=2.24 L。②H2eq \(O,\s\up6(-1))2―→eq \(O,\s\up6(0))2↑,每个H2O2失2个e-,2NaClO3―→2ClO2,每2个NaClO3得2个e-,故用单线桥法表示电子转移的方向和数目为。
答案 (1)氧化 氧化 还原
(2)CeO2 NH4F 1∶8
(3)①H2O2 2.24
②+H2SO4===2ClO2↑+O2↑+Na2SO4+2H2O
21.(14分)实验室可以用氯酸钾和浓盐酸反应制取氯气,反应方程式如下:
6HCl(浓)+KClO3===KCl+3Cl2↑+3H2O
(1)用单线桥法表示上述反应中电子转移的方向和数目:
6HCl(浓)+KClO3===KCl+3Cl2↑+3H2O
(2)反应中发生氧化反应的物质是________(填化学式),被还原的元素是________(填元素名称)。
(3)氧化剂与还原剂的物质的量之比为________。
(4)若反应中被氧化的物质为1 ml,则生成的氯气体积为________(标准状况下)。
解析 (2)根据化学方程式,HCl中氯元素由-1价升高到0价,HCl做还原剂,氯酸钾中氯元素由+5价降低到0价,氯酸钾做氧化剂,Cl2既是氧化产物,也是还原产物,则反应中发生氧化反应的物质是HCl,被还原的元素是氯。(3)氧化剂与还原剂的物质的量之比为1∶5。(4)若反应中被氧化的物质为1 ml,则生成的氯气体积为22.4×3/5 L=13.44 L。
答案 (1) ===KCl+3Cl2↑+3H2O
(2)HCl 氯 (3)1∶5 (4)13.44 L
选项
A
B
C
D
强电解质
Fe
NaCl
CaCO3
HNO3
弱电解质
CH3COOH
NH3
H3PO4
Fe(OH)3
非电解质
C12H22O11
BaSO4
C2H5OH
H2O
高中化学人教版 (2019)必修 第一册第二章 海水中的重要元素——钠和氯综合与测试一课一练: 这是一份高中化学人教版 (2019)必修 第一册第二章 海水中的重要元素——钠和氯综合与测试一课一练,共9页。试卷主要包含了选择题,非选择题,镊子等内容,欢迎下载使用。
2020-2021学年化学新教材人教必修第一册章末综合测评4: 这是一份化学必修 第一册全册综合同步训练题,共17页。试卷主要包含了选择题,eq \\aleq \x,非选择题等内容,欢迎下载使用。
2020-2021学年化学新教材人教必修第一册章末综合测评3: 这是一份化学必修 第一册全册综合练习,共14页。试卷主要包含了选择题,NOeq \\al,非选择题等内容,欢迎下载使用。

