


化学必修 第一册第二章 海水中的重要元素——钠和氯第三节 物质的量精品第3课时学案设计
展开物质的量浓度及其计算
1.概念:单位体积的溶液里所含溶质B的物质的量,符号为cB,常用单位为ml/L或ml·L-1。
2.表达式:cB=eq \f(nB,V),其中的“V”指的是溶液的体积,而非溶剂的体积。
3.简单计算
(1)已知溶液中某种离子的浓度,求其他离子的浓度
溶液中阴、阳离子的物质的量浓度之比=化学组成中的离子个数之比。
例如:Na2SO4溶液中,c(SOeq \\al(2-,4))=1 ml·L-1,则 c(Na+)=2__ml·L-1,c(Na2SO4)=1__ml·L-1。
(2)已知一定体积的溶液中溶质的质量计算浓度
例如:2.0 g NaOH固体溶于水配成500 mL溶液,则该溶液的浓度为__0.1__ml·L-1。
(3)标准状况下,一定体积的气体溶于水形成V L溶液计算浓度
例如:标准状况下,11.2 L HCl气体溶于水配成200 mL溶液,则该溶液的浓度为2.5__ml·L-1。
1.物质的量浓度与溶质的质量分数的换算
(1)换算公式:cB=eq \f(\a\vs4\al(1 000ρw),M) ml·L-1
M:溶质B的摩尔质量(单位:g·ml-1);ρ:溶液密度(单位:g·mL-1);w:溶质的质量分数。
(2)推导方法
设溶液体积为1 L,则cB=eq \f(nB,V)=
eq \f(\f(\a\vs4\al(ρ g·mL-1×1 000 mL×w),M g·ml-1),1 L)=eq \f(\a\vs4\al(1 000ρw),M) ml·L-1。
注意:溶液体积的单位一般用“L”,密度单位一般用“g·mL-1”,计算时要注意单位的换算和统一。
2.溶液稀释与混合的计算
(1)浓溶液稀释
①溶质的物质的量不变:c(浓)·V(浓)=c(稀)·V(稀);
②溶质的质量不变:m(浓)·w(浓)=m(稀)·w(稀);
③溶液的质量守恒:m(稀)=m(浓)+m(水)(体积一般不守恒)。
(2)相同溶质的两溶液混合
①溶质的物质的量不变:c1V1+c2V2=c(混)·V(混);
②溶质的质量不变:m1w1+m2w2=m(混)·w(混)。
1.1 ml·L-1硫酸溶液的含义是( )
A.1 L水中含有1 ml硫酸
B.1 L溶液中含有1 ml H+
C.将98 g硫酸溶于1 L水所配成的溶液
D.从1 L该溶液中取出500 mL后,剩余溶液的浓度仍为1 ml·L-1
解析:选D。根据物质的量浓度的定义,A选项错误,不是1 L 水,应该是1 L溶液;B选项溶液的体积为1 L时应含有2 ml H+;C选项的错误在于98 g H2SO4溶于1 L水时,溶液的体积无法计算,故溶液的物质的量浓度也无法计算。
2.下列说法正确的是( )
A.1 L水中溶解1 ml NaCl所形成溶液的物质的量浓度为1 ml·L-1
B.标准状况下,22.4 L HCl气体溶于1 L水中形成的溶液的体积为1 L
C.标准状况下,将33.6 L HCl气体溶于水形成1 L溶液,其物质的量浓度是1.5 ml·L-1
D.1 ml CaCl2溶于水形成1 L溶液,所得溶液中c(Cl-)等于1 ml·L-1
解析:选C。A项,1 L为溶剂的体积,不是溶液的体积;B项,22.4 L HCl气体溶于1 L水后溶液的体积不是1 L;D项,1 ml CaCl2溶于水形成1 L溶液,其物质的量浓度为1 ml·L-1,其中Cl-的物质的量浓度为2 ml·L-1。
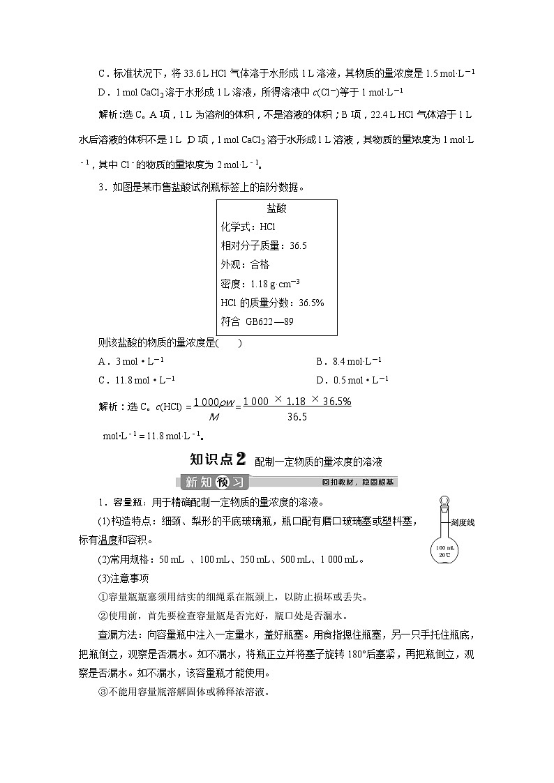
3.如图是某市售盐酸试剂瓶标签上的部分数据。
则该盐酸的物质的量浓度是( )
A.3 ml·L-1 B.8.4 ml·L-1
C.11.8 ml·L-1D.0.5 ml·L-1
解析:选C。c(HCl)=eq \f(1 000ρw,M)=eq \f(1 000×1.18×36.5%,36.5)
ml·L-1=11.8 ml·L-1。
配制一定物质的量浓度的溶液
1.容量瓶:用于精确配制一定物质的量浓度的溶液。
(1)构造特点:细颈、梨形的平底玻璃瓶,瓶口配有磨口玻璃塞或塑料塞,标有温度和容积。
(2)常用规格:50 mL 、100 mL、250 mL、500 mL、1 000 mL。
(3)注意事项
①容量瓶瓶塞须用结实的细绳系在瓶颈上,以防止损坏或丢失。
②使用前,首先要检查容量瓶是否完好,瓶口处是否漏水。
查漏方法:向容量瓶中注入一定量水,盖好瓶塞。用食指摁住瓶塞,另一只手托住瓶底,把瓶倒立,观察是否漏水。如不漏水,将瓶正立并将塞子旋转180°后塞紧,再把瓶倒立,观察是否漏水。如不漏水,该容量瓶才能使用。
③不能用容量瓶溶解固体或稀释浓溶液。
④容量瓶不能做反应容器或长期存放溶液。
⑤选择容量瓶遵循“大而近”原则,即所配溶液的体积等于或略小于容量瓶的容积。
⑥容量瓶使用完毕,应洗净、晾干。(玻璃磨口瓶塞应在瓶塞与瓶口处垫一张纸条,以免瓶塞与瓶口粘连)
2.配制一定物质的量浓度的溶液(以配制100 mL 1.00 ml·L-1 NaCl溶液为例)
(1)主要仪器:托盘天平、药匙、烧杯、量筒、玻璃棒、胶头滴管、100__mL容量瓶。
(2)实验步骤
配制一定物质的量浓度溶液的误差分析
1.原理依据
根据cB=eq \f(nB,V)=eq \f(m,M·V) 判断。其他条件不变时:
(1)使m增大(或减小)的因素,导致cB偏大(或偏小)。
(2)使V增大(或减小)的因素,导致cB偏小(或偏大)。
2.误差分析
3.定容时仰视或俯视刻度线产生的误差图解
(1)仰视刻度线(图甲)。由于操作时是以刻度线为基准加水,从下向上看,最先看见的是刻度线,刻度线低于液面的实际高度,故加水量偏多,导致溶液体积偏大,浓度偏小。
(2)俯视刻度线(图乙)。与仰视刻度线恰好相反,刻度线高于液面的实际高度,故加水量偏少,导致溶液体积偏小,浓度偏大。
1.下列关于容量瓶的说法不正确的是( )
A.容量瓶上一般标有规格、温度和刻度线
B.容量瓶在使用前要检查是否漏水
C.可将浓溶液直接在容量瓶中稀释
D.容量瓶不能长时间盛放所配制的溶液,应及时分装在试剂瓶中
解析:选C。容量瓶是配制一定物质的量浓度溶液的精确仪器,浓溶液稀释时会产生热效应,使溶液发生热胀冷缩,导致结果不准确,故不可将浓溶液直接在容量瓶中稀释。
2.用固体样品配制一定物质的量浓度的溶液,需经过称量、溶解、转移溶液、定容等操作。下列图示对应的操作规范的是( )
解析:选B。结合实验操作步骤、具体要求及题给装置进行分析、解决问题。称量固体样品时,应将固体样品放入托盘天平的左盘,砝码放入右盘,A错;转移溶液时,为防止液体洒落,应用玻璃棒引流,C错;定容时,胶头滴管不能插入容量瓶中,应垂直悬滴,D错。
3.下列配制的溶液浓度偏高的是( )
A.配制盐酸用量筒量取盐酸时俯视读数
B.配制盐酸定容时,仰视容量瓶刻度线
C.称量4.0 g NaOH配制 1 000 mL 0.1 ml·L-1 NaOH溶液时,砝码错放在左盘
D.NaOH溶解后未经冷却即注入容量瓶,再加水至刻度线
解析:选D。A中俯视读数,将会使量得的盐酸体积小于计算值,导致浓度偏低;B中定容时仰视容量瓶刻度线,将会导致加水量增多,使溶液浓度偏低;C中由于所称NaOH固体的质量为整数,不需移动游码,故称得固体NaOH的质量是准确的,不会影响到配制溶液的浓度;D中因热胀冷缩,会使容量瓶中的溶液在冷却后液面低于刻度线,导致所配溶液浓度偏高。
合格考训练
1.小明体检的血液化验单中,葡萄糖为5.9 mml/L。表示该体检指标的物理量是( )
A.物质的量 B.物质的量浓度
C.质量分数D.摩尔质量
解析:选B。5.9 mml/L表示1 L血液中含有溶质葡萄糖的物质的量为5.9 mml,即为单位体积的溶液中含有溶质的物质的量,该浓度是物质的量浓度。
2.下列溶液中溶质的物质的量浓度为0.1 ml·L-1的是( )
A.1 L含4 g NaOH的溶液
B.1 L含0.1 g NaOH的溶液
C.0.5 L含0.2 ml H2SO4的溶液
D.将98 g的H2SO4倒入1 L水中
解析:选A。 A项中n(NaOH)=eq \f(4 g,40 g·ml-1)=0.1 ml,则c(NaOH)=eq \f(n(NaOH),V[NaOH(aq)])=eq \f(0.1 ml,1 L)=0.1 ml·L-1,A正确;同理可计算出B、C的浓度分别为0.002 5 ml·L-1、0.4 ml·L-1,B、C错误;D项溶液的体积不是1 L,D错误。
3.实验室中需要配制950 mL 2 ml·L-1的NaOH溶液,配制时应选用的容量瓶的规格和称取的NaOH的质量分别是( )
A.950 mL,96.0 gB.500 mL,80.0 g
C.1 000 mL,80.0 gD.1 000 mL,76.0 g
解析:选C。配制950 mL溶液需选用1 000 mL的容量瓶,所需称取NaOH固体的质量为1 L×2 ml·L-1×40 g·ml-1=80.0 g。
4.若20 g密度为ρ g·cm-3的Ca(NO3)2溶液中含有2 g Ca(NO3)2,则溶液中NOeq \\al(-,3)的物质的量浓度为( )
A.eq \f(ρ,400) ml·L-1 B.eq \f(20,ρ) ml·L-1
C.eq \f(50ρ,41) ml·L-1 D.eq \f(25ρ,41) ml·L-1
解析:选C。Ca(NO3)2的物质的量浓度为eq \f(\f(2 g,164 g·ml-1),\f(20 g,1 000ρ g·L-1))=eq \f(25ρ,41) ml·L-1,NOeq \\al(-,3)的物质的量浓度为eq \f(50ρ,41) ml·L-1。
5.实验室欲用NaOH固体配制480 mL 1.0 ml·L-1的NaOH溶液。
(1)配制时,必须使用的玻璃仪器有__________________________________________。
(2)要完成本实验该同学应称量________g NaOH。
(3)某同学欲称量NaOH的质量,他先用托盘天平称量烧杯的质量,天平平衡后的状态如图,烧杯的实际质量为________g。
(4)使用容量瓶前必须进行的一步操作是____________。
(5)在配制过程中,其他操作都是正确的,下列操作会引起浓度偏高的是____________。
①没有洗涤烧杯和玻璃棒
②定容时俯视刻度线
③未冷却到室温就将溶液转移到容量瓶并定容
④定容后塞上瓶塞反复摇匀,静置后,液面低于刻度线,再加水至刻度线
解析:(1)选择容量瓶时,规格最好与所配制溶液的体积相同,如无同规格的容量瓶,则应选稍大规格的容量瓶,所以配制480 mL溶液需用500 mL的容量瓶。(2)NaOH的物质的量为0.5 L×1 ml·L-1=0.5 ml,质量为0.5 ml×40 g·ml-1=20.0 g。(3)根据天平的称量原理可知,烧杯的质量+游码示数=砝码质量,则烧杯的质量为30 g-2.6 g=27.4 g。(5)①损失溶质,浓度偏低;②定容时俯视刻度线,溶液体积偏小,浓度偏高;③因NaOH固体溶于水放热,未冷却到室温就将溶液转移到容量瓶并定容,温度降低后溶液体积偏小,浓度偏高;④不能再加水,否则就稀释了所配溶液,浓度偏低。
答案:(1)500 mL容量瓶、胶头滴管、烧杯、玻璃棒
(2)20.0 (3)27.4 (4)查漏 (5)②③
等级性测试
1.在0.5 L某浓度的NaCl溶液中含有0.5 ml Na+。下列对该溶液的说法中不正确的是( )
A.该溶液的物质的量浓度为1 ml·L-1
B.该溶液中含有58.5 g NaCl
C.配制100 mL该溶液需用5.85 g NaCl
D.量取100 mL该溶液倒入烧杯中,烧杯中Na+的物质的量为0.1 ml
解析:选B。c(NaCl)=eq \f(0.5 ml,0.5 L)=1 ml·L-1,A项正确;m(NaCl)=0.5 ml×58.5 g·ml-1=29.25 g,B项错误;100 mL溶液中含NaCl的质量为5.85 g,物质的量为0.1 ml,C、D项正确。
2.设NA为阿伏加德罗常数的值,下列关于0.2 ml·L-1硝酸钡溶液的说法不正确的是( )
A.1 L该溶液中所含阴、阳离子总数是0.6NA
B.1 L该溶液中含有0.2NA个NOeq \\al(-,3)
C.500 mL该溶液中含有0.2NA个NOeq \\al(-,3)
D.500 mL该溶液中Ba2+浓度为0.2 ml·L-1
解析:选B。1 L硝酸钡溶液中所含Ba2+和NOeq \\al(-,3)的物质的量分别为0.2 ml、0.4 ml,即含有0.2NA个Ba2+和0.4NA个NOeq \\al(-,3),则阴、阳离子总数是0.6NA,A正确,B错误;500 mL该溶液中含有0.2NA个NOeq \\al(-,3),C正确;500 mL该溶液中Ba2+浓度为0.2 ml·L-1,D正确。
3.从2 L物质的量浓度为1 ml·L-1的NaOH溶液中取出100 mL溶液,下面关于这100 mL溶液的叙述错误的是( )
①物质的量浓度为0.1 ml·L-1
②物质的量浓度为1 ml·L-1
③含100 mL水
④含0.1 ml氢氧化钠
A.①②B.①③
C.②③D.②④
解析:选B。从2 L物质的量浓度为1 ml·L-1的NaOH溶液中取出100 mL溶液,其物质的量浓度不变,含有NaOH的物质的量为0.1 L×1 ml·L-1=0.1 ml,其质量为0.1 ml ×40 g·ml-1=4 g,但溶剂水不是100 mL。
4.将5 ml/L的Mg(NO3)2溶液a mL稀释至b mL,稀释后溶液中NOeq \\al(-,3)的物质的量浓度为( )
A.eq \f(5a,b) ml/L B.eq \f(10a,b) ml/L
C.eq \f(b,5a) ml/L D.eq \f(a,b) ml/L
解析:选B。原溶液中硝酸根离子的物质的量浓度为c(NOeq \\al(-,3))=5 ml/L×2=10 ml/L,稀释过程中硝酸根离子的物质的量不变,设稀释后溶液中硝酸根离子浓度为c,则10 ml/L×a×10-3 L=b×10-3 L×c,解得c=eq \f(10a,b) ml/L。
5.某同学用Na2CO3固体配制0.10 ml·L-1 Na2CO3溶液的过程如图所示。你认为该同学的错误之处有( )
A.①⑤⑥B.②④⑦
C.①⑥D.⑤⑥⑦
解析:选C。称量Na2CO3固体时,应将被称量物放在托盘天平的左盘,砝码放在右盘,①错误;定容时,视线应与凹液面最低处水平相切,⑥错误,故C项正确。
6.下列溶液中,Na+的物质的量浓度最大的是( )
A.1 mL 0.5 ml·L-1的NaNO3溶液
B.100 mL 0.01 ml·L-1的NaCl溶液
C.100 mL 0.1 ml·L-1的NaOH溶液
D.10 mL 0.1 ml·L-1的Na2SO4溶液
解析:选A。A.NaNO3溶液中Na+的物质的量浓度是0.5 ml·L-1; B.NaCl溶液中Na+的物质的量浓度是0.01 ml·L-1;C.NaOH溶液中Na+的物质的量浓度是0.1 ml·L-1; D.Na2SO4溶液中Na+的物质的量浓度是0.2 ml·L-1。
7.某氯化镁溶液的密度为1.18 g/cm3,其中镁离子的质量分数为5.1%,300 mL该溶液中Cl-的物质的量约为( )
A.0.37 mlB.0.63 ml
C.0.74 mlD.1.5 ml
解析:选D。由物质的量浓度和质量分数的换算关系式可知,c(MgCl2)=c(Mg2+)=eq \f(\a\vs4\al(1 000ρw),M)=eq \f(1 000×1.18×5.1%,24) ml/L≈2.51 ml/L,所以n(MgCl2)=2.51 ml/L×0.3 L=0.753 ml,n(Cl-)=0.753 ml×2≈1.5 ml。
8.在标准状况下,将V L A气体(摩尔质量为M g·ml-1)溶于0.1 L水中,所得溶液的密度为ρ g·cm-3,则此溶液的物质的量浓度(ml·L-1)为( )
A.eq \f(Vρ,MV+2 240) B.eq \f(1 000Vρ,MV+2 240)
C.eq \f(MV,22.4V+0.1ρ)D.1 000VρM(V+2 240)
解析:选B。气体的物质的量为eq \f(V,22.4) ml,所得溶液的质量为(eq \f(V,22.4)×M+100) g,则此溶液的物质的量浓度为eq \f(V,22.4) ml÷eq \b\lc\[\rc\](\a\vs4\al\c1((\f(V,22.4)×M+100) g÷(1000ρ g·L-1)))=eq \f(1 000Vρ,MV+2 240) ml·L-1。
9.(1)用14.2 g无水硫酸钠配制成500 mL溶液,其物质的量浓度为________ml·L-1。
(2)若从中取出50 mL溶液,其物质的量浓度为________ml·L-1,溶质的质量为________g。
(3)若将(2)中的50 mL溶液用水稀释到100 mL,所得溶液中Na+的物质的量浓度为________ml·L-1,SOeq \\al(2-,4)的物质的量浓度为________ml·L-1。
解析:(1)n(Na2SO4)=eq \f(14.2 g,142 g·ml-1)=0.1 ml,
c(Na2SO4)=eq \f(0.1 ml,0.5 L)=0.2 ml·L-1。
(2)从中取出50 mL溶液,浓度仍为0.2 ml·L-1,溶质的质量为m=n·M=c·V·M=0.2 ml·L-1×0.05 L×142 g·ml-1=1.42 g。
(3)50 mL溶液用水稀释到100 mL,根据c(浓)·V(浓)=c(稀)·V(稀)知,溶液中Na2SO4物质的量浓度变为原来的eq \f(1,2),即0.1 ml·L-1,故溶液中Na+的物质的量浓度为0.2 ml·L-1,SOeq \\al(2-,4)的物质的量浓度为 0.1 ml·L-1。
答案:(1)0.2 (2)0.2 1.42 (3)0.2 0.1
10.实验室用密度为1.18 g·mL-1、质量分数为36.5%的浓盐酸配制250 mL 0.2 ml·L-1的盐酸。请回答下列问题:
(1)配制250 mL 0.2 ml·L-1的盐酸
(2)配制时,其正确的操作顺序是____________(用字母表示,每个字母只能用一次)。
A.用30 mL水洗涤烧杯2~3次,洗涤液均注入容量瓶,振荡
B.用量筒准确量取所需的浓盐酸的体积,沿玻璃棒倒入烧杯中,再加入少量水(约30 mL),用玻璃棒慢慢搅动,使其混合均匀
C.将已冷却的盐酸沿玻璃棒注入250 mL的容量瓶中
D.将容量瓶盖紧,反复上下颠倒,摇匀
E.改用胶头滴管加水,使溶液凹液面恰好与刻度线相切
F.继续往容量瓶内小心加水,直到液面接近刻度线1~2 cm处
(3)操作A中,将洗涤液都移入容量瓶,其目的是____________。
(4)若出现如下情况,对所配溶液浓度将有何影响?(填“偏高”“偏低”或“无影响”)
①若没有进行A操作________;
②若加蒸馏水时不慎超过了刻度线________;
③若定容时俯视刻度线________。
(5)若实验过程中出现如下情况如何处理?
向容量瓶中转移溶液时不慎有液滴洒在容量瓶外面:______________________________。
解析:(1)浓盐酸的物质的量浓度为c=eq \f(1 000ρw,M)=11.8 ml·L-1,设量取浓盐酸的体积为V,11.8 ml·L-1×V=0.2 ml·L-1×0.25 L,V=0.004 2 L=4.2 mL;配制250 mL 0.2 ml·L-1的盐酸,所以容量瓶的规格是250 mL;配制盐酸所需的仪器有量筒、烧杯、玻璃棒、250 mL容量瓶、胶头滴管,所以除量筒、容量瓶、烧杯外还需要的其他仪器有玻璃棒、胶头滴管。(2)配制步骤有量取、稀释、冷却、移液、洗涤、定容、摇匀等操作,所以配制时,其正确的操作顺序是BCAFED。(3)操作A中,将洗涤液都移入容量瓶,其目的是保证溶质全部转入容量瓶,减少误差。(4)①没有进行A操作,导致溶质的物质的量偏小,配制溶液的浓度偏低;②加蒸馏水时不慎超过了刻度线,导致溶液的体积偏大,配制溶液的浓度偏低;③定容时俯视刻度线,导致溶液的体积偏小,配制溶液的浓度偏高。(5)向容量瓶中转移溶液时不慎有液滴洒在容量瓶外面,导致配制溶液的浓度偏低,所以宣告实验失败,洗净容量瓶后重新配制。
答案:(1)4.2 250 玻璃棒、胶头滴管
(2)BCAFED
(3)保证溶质全部转入容量瓶
(4)①偏低 ②偏低 ③偏高
(5)宣告实验失败,洗净容量瓶后重新配制
课程标准
核心素养
1.了解物质的量浓度的含义和应用,体会定量研究对化学科学的重要作用。
2.能基于物质的量认识物质的组成及其化学变化,并运用物质的量、摩尔质量、气体摩尔体积、物质的量浓度之间的相互关系进行简单计算。
3.能配制一定物质的量浓度的溶液。
1.变化观念:认识物质的量浓度在化学定量研究中的重要作用。
2.宏观辨识与微观探析:建立物质的量浓度的概念,基于物质的量浓度定量认识物质的组成及物质的化学变化。
3.科学探究:选择常见实验仪器、装置和试剂,配制一定物质的量浓度的溶液。
盐酸
化学式:HCl
相对分子质量:36.5
外观:合格
密度:1.18 g·cm-3
HCl的质量分数:36.5%
符合 GB622—89
能引起误差的一些操作
m
V
cB
托盘天平
天平的砝码沾有其他物质或已生锈
增大
不变
偏大
药品、砝码左右位置颠倒,且使用了游码
减小
不变
偏小
称量易潮解的物质(如NaOH)时间过长
减小
不变
偏小
量筒
用量筒量取液体时,仰视读数
增大
不变
偏大
用量筒量取液体时,俯视读数
减小
不变
偏小
烧杯
和玻
璃棒
搅拌时部分液体溅出
减小
不变
偏小
未洗涤烧杯和玻璃棒
减小
不变
偏小
容量瓶
溶液未冷却到室温就注入容量瓶定容
不变
减小
偏大
向容量瓶转移溶液时有少量液体流出
减小
不变
偏小
定容时,水加多了,用滴管吸出
减小
不变
偏小
定容时,俯视刻度线
不变
减小
偏大
定容时,仰视刻度线
不变
增大
偏小
课堂小结
应量取盐酸的体积/mL
应选用容量瓶
的规格/mL
除量筒、容量瓶、
烧杯外还需的其他仪器
必修 第一册第三节 物质的量第3课时导学案: 这是一份必修 第一册第三节 物质的量第3课时导学案,共12页。学案主要包含了物质的量浓度与溶质的质量分数,一定物质的量浓度溶液的配制等内容,欢迎下载使用。
高中化学人教版 (2019)必修 第一册第三节 物质的量优秀第1课时导学案及答案: 这是一份高中化学人教版 (2019)必修 第一册第三节 物质的量优秀第1课时导学案及答案,共8页。
高中化学鲁科版 (2019)必修 第一册第1章 认识化学科学第3节 化学中常用的物理量——物质的量精品第3课时学案: 这是一份高中化学鲁科版 (2019)必修 第一册第1章 认识化学科学第3节 化学中常用的物理量——物质的量精品第3课时学案,共1页。