还剩18页未读,
继续阅读
【生物】吉林省通化市梅河口市五中2019-2020学年高二上学期期末考试试题(解析版)
展开
吉林省通化市梅河口市五中2019-2020学年
高二上学期期末考试试题
一、选择题:
1.内环境是人体内细胞直接生活的液体环境。下列属于内环境组成成分的是( )
A. 唾液淀粉酶 B. 血红蛋白 C. 氨基酸 D. 肝糖原
【答案】C
【解析】
【详解】A、根据以上分析可知,唾液淀粉酶属于消化道内的酶,消化道属于外环境,A错误;
B、血红蛋白属于红细胞内的蛋白质,不属于内环境,B错误;
C、氨基酸属于内环境运送的营养物质,存在于内环境中,C正确;
D、肝糖原存在于肝脏细胞内,不属于内环境的成分,D错误。
故选C。
2.下列关于动物体内环境和稳态的叙述,正确的是( )
A. 内环境是机体进行正常生命活动和细胞代谢的重要场所
B. 组织液中的物质大部分能够被毛细血管静脉端重新吸收,进入血浆
C. 稳态就是指内环境的各种理化性质及其化学成分处于恒定不变的状态
D. 内环境中发生的葡萄糖氧化分解为细胞提供能量,有利于生命活动的进行
【答案】B
【解析】
【详解】A、内环境是机体进行正常生命活动的必要条件,而细胞代谢的主要场所是细胞质基质,A错误;
B、组织液中的物质大部分能够被毛细血管静脉端重新吸收,进入血浆,少部分进入淋巴,B正确;
C、稳态指的是内环境的组成成分和各种理化性质处于相对平衡状态,C错误;
D、葡萄糖氧化分解发生在细胞内,而内环境在细胞外,D错误。
故选B。
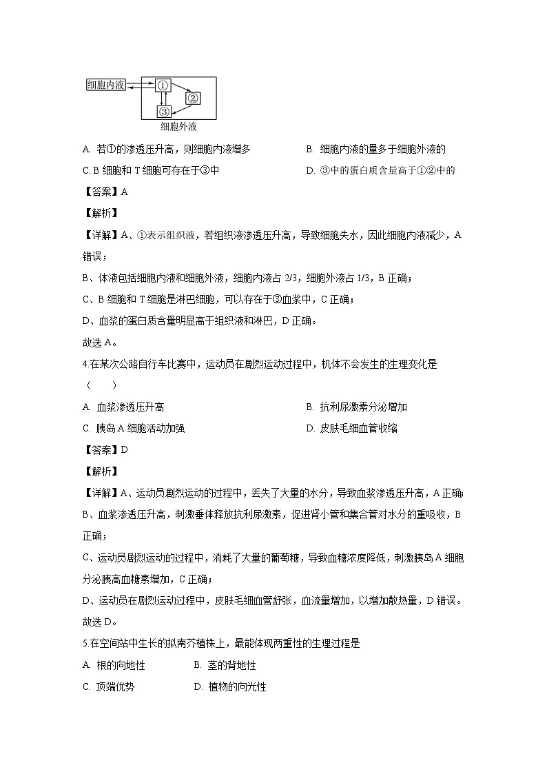
3.下图为内环境与组织细胞之间的关系简图,下列有关叙述错误的是( )
A. 若①的渗透压升高,则细胞内液增多 B. 细胞内液的量多于细胞外液的
C. B细胞和T细胞可存在于③中 D. ③中的蛋白质含量高于①②中的
【答案】A
【解析】
【详解】A、①表示组织液,若组织液渗透压升高,导致细胞失水,因此细胞内液减少,A错误;
B、体液包括细胞内液和细胞外液,细胞内液占2/3,细胞外液占1/3,B正确;
C、B细胞和T细胞是淋巴细胞,可以存在于③血浆中,C正确;
D、血浆的蛋白质含量明显高于组织液和淋巴,D正确。
故选A。
4.在某次公路自行车比赛中,运动员在剧烈运动过程中,机体不会发生的生理变化是( )
A. 血浆渗透压升高 B. 抗利尿激素分泌增加
C. 胰岛A细胞活动加强 D. 皮肤毛细血管收缩
【答案】D
【解析】
【详解】A、运动员剧烈运动的过程中,丢失了大量的水分,导致血浆渗透压升高,A正确;
B、血浆渗透压升高,刺激垂体释放抗利尿激素,促进肾小管和集合管对水分的重吸收,B正确;
C、运动员剧烈运动的过程中,消耗了大量的葡萄糖,导致血糖浓度降低,刺激胰岛A细胞分泌胰高血糖素增加,C正确;
D、运动员在剧烈运动过程中,皮肤毛细血管舒张,血流量增加,以增加散热量,D错误。
故选D。
5.在空间站中生长的拟南芥植株上,最能体现两重性的生理过程是
A. 根的向地性 B. 茎的背地性
C. 顶端优势 D. 植物的向光性
【答案】C
【解析】
【详解】根据题意,由于在空间站中生长的拟南芥植株失去了重力的影响,因此不会表现出根的向地性和茎的背地性生长,由于不存在单侧光的影响,因此也不会有植物的向光性表现;而生长素的极性运输仍然存在,因此仍然可以表现出顶端优势的现象。综上所述,C正确,A、B、D错误。故选C。
6.下列有关突触的叙述,正确的是( )
A. 突触小体上发生化学信号到电信号的转变
B. 神经递质作用于突触后膜后,经胞吞进入下一个神经元
C. 膝跳反射的神经中枢中只有一个突触
D. 突触前膜释放的神经递质只能使突触后膜兴奋
【答案】C
【解析】
【详解】A、突触小体上发生电信号到化学信号再到电信号的转变,A错误;
B、神经递质作用于突触后膜后,作用于突触后膜上的受体,并没有进入下一个神经元,B错误;
C、膝跳反射的反射弧是最简单的反射弧,其神经中枢中只有一个突触,C正确;
D、突触前膜释放的神经递质可能使突触后膜兴奋或抑制,D错误。
故选C。
7.下图是反射弧的局部结构示意图(a、d点为两接线端之间的中点),下列相关叙述正确的是( )
A. 图中有3个神经元细胞,3个突触
B. 在be段,兴奋以电信号和化学信号的形式传递
C. 刺激a点,电流表①不偏转,电流表②偏转2次
D. 刺激d点,电流表①偏转2次,电流表②不偏转
【答案】C
【解析】
【详解】A、根据以上分析可知,图中有3个神经元细胞,2个突触,A错误;
B、在be段,其中在bd段,兴奋在神经纤维上以电信号的形式传导,在d、e之间,兴奋的传递需要经过突触,在突触处,信号发生转变为电信号→化学信号→电信号的形式传递,B错误;
C、刺激a点,由于a位于两接线端之间的中点,兴奋沿神经纤维同时到达电流表①的两个电极,所以电流表①不偏转,兴奋由a处可以向b、c、d、e处传递,因此电流表②发生2次方向相反的偏转,C正确;
D、刺激d点,由于兴奋在突触处单向传递,因此电流表①不偏转,电流表②发生偏转,D错误。
故选C。
8.甲状腺疾病比较常见,下列有关叙述错误的是( )
A. 甲亢病人比正常人代谢快,食欲较强
B. 人在幼年时甲状腺激素分泌不足可能患呆小症
C. 碘是合成甲状腺激素的原料,人缺碘可能患大脖子病
D. 甲状腺激素不能调节甲状腺细胞的生命活动
【答案】D
【解析】
【详解】A、甲状腺激素能够促进新陈代谢,因此甲亢病人比正常人代谢快,食欲较强,A正确;
B、人在幼年时甲状腺激素分泌不足可能患呆小症,B正确;
C、碘是合成甲状腺激素的原料,人缺碘导致甲状腺激素不足,通过负反馈调节促甲状腺激素分泌增多,促进甲状腺发育长大,因此可能患大脖子病,C正确;
D、甲状腺激素可以促进全身各处的细胞新陈代谢,D错误。
故选D。
9.下列叙述错误的是( )
A. 效应器是指传出神经末梢和它支配的肌肉或腺体
B. 抗原能够引起机体产生特异性免疫反应
C. 环境容纳量是指一定环境中所能维持的群落最大数量
D. 群落是指同一时间内聚集在一定区域中各种生物种群的集合
【答案】C
【解析】
【详解】A、在反射弧中,效应器是指传出神经末梢和它所支配的肌肉或腺体,A正确;
B、抗原是能够引起机体发生特异性免疫的活性物质,B正确;
C、在环境条件不受破坏的情况下,一定空间中所能维持的种群最大数量称为环境容纳量,C错误;
D、根据以上分析可知,群落是指同一时间内聚集在一定区域中各种生物种群的集合,D正确。
故选C。
10.如果图中方框表示细胞,请据图分析,下列叙述错误的是( )
A. 若图中细胞为神经细胞,则①②都可能为神经递质
B. 若图中细胞为浆细胞,则①可能为抗原,②可能为抗体
C. 若图中细胞为甲状腺细胞,则①可能为促甲状腺激素,②可能为甲状腺激素
D. 若①为神经递质,则②可能为肾上腺素
【答案】B
【解析】
【详解】A、在反射弧中,不同的神经元之间通过突触相连,若图中细胞为神经细胞,则①②都可能为神经递质,如第一个神经元释放的神经递质作用于第二个神经元,第二个神经元释放的神经递质作用于第三个神经元,A正确;
B、浆细胞不能识别抗原,即抗原不能作用于浆细胞,B错误;
C、促甲状腺激素可以作用于甲状腺细胞,促进甲状腺细胞分泌甲状腺激素,C正确;
D肾上腺可以作为反射弧的效应器,因此神经递质可以作用于肾上腺细胞,促进肾上腺细胞分泌肾上腺素,D正确。
故选B。
11.下图是胰液分泌的部分调节示意图,下列叙述正确的是( )
A. 胰液分泌的过程一定需要大脑皮层参与
B. 与刺激迷走神经相比,刺激小肠,胰液分泌速度更快
C. 小肠黏膜分泌的促胰液素可在消化道中发挥作用
D. 胰腺分泌的化学物质不一定都进入内环境
【答案】D
【解析】
【详解】A、根据以上分析已知,胰腺分泌液调节既有神经调节又有激素调节,其中激素调节不需要大脑皮层的参与,神经调节也不一定需要大脑皮层的参与,A错误;
B、与神经调节相比,激素调节比较缓慢,因此与刺激迷走神经相比,刺激小肠,胰液分泌速度更慢,B错误;
C、小肠黏膜分泌的促胰液素通过体液运输到胰腺细胞发挥作用,其不能在消化道中发挥作用,C错误;
D、胰腺分泌的化学物质不一定都进入内环境,如起分泌的消化酶直接进入消化道,D正确。
故选D。
12.激素调节和神经系统都有分级调节的现象,下列相关叙述正确的是( )
A. 甲状腺激素分泌过多,会抑制下丘脑和垂体分泌相关激素属于分级调节
B. 小脑中有许多维持生命活动所必须的中枢,呼吸中枢位于其中
C. 成年人抽血时能控制手不缩回,说明缩手活动可受到高级中枢的调控
D. 饮酒过量的人表现为语无伦次,与此生理功能相对应的结构是小脑
【答案】C
【解析】
【详解】A、甲状腺激素分泌过多,会抑制下丘脑和垂体分泌相关激素属于负反馈调节,A错误;
B、小脑有维持身体平衡的中枢,而呼吸中枢位于脑干,B错误;
C、成年人抽血时能控制手不缩回,说明缩手活动可受到高级中枢的调控,C正确;
D、语言中枢位于大脑皮层,因此过量饮酒的人表现为语无伦次,与此生理功能相对应的结构是大脑皮层,D错误。
故选C。
13.过敏反应是由免疫系统对外来物质过度敏感引起的,下列不属于过敏反应特点的是( )
A. 发作迅速、反应强烈,消退较快
B. 有明显的遗传倾向和个体差异
C. 由机体初次接触过敏原刺激引起的
D. 一般不会破坏组织细胞,也不会引起组织严重损伤
【答案】C
【解析】
【详解】A、过敏反应具有发作迅速、反应强烈,消退较快的特点,A正确;
B、过敏反应具有明显的遗传倾向和个体差异,B正确;
C、过敏反应是由机体非首次接触过敏原刺激引起的,C错误;
D、过敏反应一般不会破坏组织细胞,也不会引起组织严重损伤,D正确。
故选C。
14.下列有关植物激素的叙述,不正确的是( )
A. 植物的生长发育需要多种激素相互作用、共同调节
B. 成熟组织中生长素通过韧皮部进行极性运输
C. 适宜浓度的生长素可促进扦插枝条的生根
D. 细胞分裂素的合成部位主要是根尖
【答案】B
【解析】
【分析】
【详解】A、植物的生长发育过程中各种激素并不是孤立的起作用的,而是需要多种激素相互作用、共同调节的结果,A正确;
B、根据以上分析可知,成熟组织中生长素通过韧皮部进行非极性运输,B错误;
C、生长素具有两重性的特点,适宜浓度的生长素可促进扦插枝条的生根,C正确;
D、根据以上分析可知,细胞分裂素的合成部位主要是根尖,D正确。
故选B。
15.下列有关植物激素及其类似物的作用的叙述,错误的是
A. 摘除顶芽的目的是降低侧芽生长素的浓度以促进侧芽的发育
B. 给堆放的果实施加乙烯利能促进该果实的发育与成熟
C. 用适宜浓度的赤霉素处理休眠的种子,可解除休眠,促进种子萌发
D. 用适宜浓度的生长素类似物处理未授粉花的雌蕊可获得无子果实
【答案】B
【解析】
【详解】A、除顶芽的目的是使顶芽的生长素不再向侧芽积累,从而降低侧芽生长素的浓度以促进侧芽的发育,A正确;
B、施加乙烯利能促进该果实的成熟,不能促进该果实的发育,B错误;
C、适宜浓度的赤霉素可解除休眠,促进种子萌发,C正确;
D、用适宜浓度的生长素类似物处理未授粉花的雌蕊可以通过促进果实的发育从而可获得无子果实,D正确。
故选B。
16.已知物种甲是某生态系统的某种动物。1949年,将100只某动物新物种乙引入该生态系统,之后的70年中,两物种种群数量变化如下表所示。下列相关叙述正确的是( )
时间(年)
1949
1959
1969
1979
1989
1999
2009
2019
甲的种群数量(只)
16200
16900
12200
9200
7100
7200
7100
7200
乙的种群数量(只)
100
118
192
240
170
160
170
160
A. 在引种初的4年内,新物种乙的种群数量呈“J”型增长
B. 新物种乙的引入不会改变物种甲的环境容纳量
C. 物种甲和物种乙可能为捕食关系
D. 种群甲是引起种群乙的数量发生变化的唯一因素
【答案】C
【解析】
【详解】A、在引种最初的4年内,种群乙的数量不断增加,但增长率不断下降,所以不是呈“J”型增长,A错误;
B、根据以上分析可知,物种乙以甲物种为食,因此引入乙物种后,种群甲的环境容纳量降低,B错误;
C、从表中看出甲降低后乙的数量也降低,所以二者属于捕食关系,C正确;
D、引起种群乙变化的因素还有空间资源,D错误。
故选C。
17.下列有关种群的数量特征的说法,正确的是( )
A. 种群数量是种群最基本的数量特征
B. 任何种群都有年龄组成和性别比例
C. 性别比例通过影响出生率间接影响种群密度
D. 出生率等于死亡率时,种群数量一定不发生改变
【答案】C
【解析】
【详解】A、种群密度是指种群在单位面积或体积中的个体数,是种群最基本的数量特征,A错误;
B、不一定任何种群都有年龄组成和性别比例,如大肠杆菌构成的种群,B错误;
C、性别比例通过影响出生率影响种群密度,C正确;
D、出生率等于死亡率时,种群数量不一定不变,因为迁入率和迁出率也会影响种群的数量变化,D错误。
故选C。
18.图表示甲、乙两个种群的增长速率随时间的变化曲线,下列有关叙述错误的是
A. 种群甲所在的环境资源充足,种群数量呈“J”型增长
B. 种群乙随着种群数量的增加,种内斗争不断加剧
C. t1时刻,种群乙具有最大增长速率,环境阻力最小
D. t2时刻,种群乙的出生率和死亡率基本相等
【答案】C
【解析】
【详解】A、种群甲曲线增长速率持续增加,说明甲所处的环境为理想环境,种群数量呈“J”型增长,A正确;
B、乙种群增长速率先增加后减小,则乙种群数量呈“S”增长,随时间增加种群数量增大,在t2时达到K值,种内斗争不断加剧,B正确;
C、t1时,种群乙的增长速率最大,与t0时相比,种群数量增加,环境阻力增大,C错误;
D、乙种群在t2时达到K值,种群数量不再发生变化,出生率和死亡率基本相等,D正确。
故选C。
19.下表是某湖泊生态系统中某种鱼类种群的年龄组成数据表,下列有关叙述错误的是( )
年龄
0+
1+
2+
3+
4+
5+
6+
7+
8+
9+
10+
11+
12≥
个体数
92
187
121
70
69
61
63
72
64
55
42
39
264
(注:表中“1+”表示鱼的年龄大于或等于l,小于2,依此类推,该鱼类在3+时达到性成熟,9+时丧失繁殖能力)
A. 该鱼类种群密度在一段时间内将维持相对稳定
B. 调查该鱼类种群密度的方法可以是标志重捕法
C. 该鱼类在湖泊空间的分布构成群落的空间结构
D. 捕鱼时应尽量捕获大龄鱼,以维持种群的持续增长
【答案】C
【解析】
【详解】A、根据表中数据可知幼年、成年和老年3个年龄组个体数的比例为(92+187+121):(70+69+61+63+72+64):(55+42+39+264)=400:399:400≈1:1:1,由此可推测该鱼种群数量的变化趋势是保持稳定,属于稳定型,A正确;
B、鱼的个体较大,活动范围广,调查该种群的种群密度,常用的方法是标志重捕法,B正确;
C、该鱼类属于一个种群,而不是群落,因此没有空间结构,C错误;
D、捕鱼时应尽量捕获大龄鱼,使种群数量维持在K/2水平上,同时具有生育能力的数量较多,有较高的出生率,以维持种群的持续增长,D正确。
故选C。
20.下列有关“探究培养液中酵母菌种群数量的变化”实验的叙述,错误的是
A. 培养后期,培养液中代谢废物的积累会降低K值
B. 每次计数前都需要振荡以使培养液中酵母菌混合均匀
C. 须待酵母菌细胞全部沉降到计数室底部时再计数
D. 该实验需要设置不加酵母菌的空白对照组
【答案】D
【解析】
【详解】A、培养后期由于营养物质和溶解氧减少,同时培养液中代谢废物的积累会降低K值,A正确;
B、每次计数前都需要振荡以使培养液中酵母菌混合均匀,B正确;
C、须待酵母菌细胞全部沉降到计数室底部时再计数,避免结果偏小,C正确;
D、该实验为前后自身对照实验,因此不需要另外设置空白对照实验,D错误。
故选D。
21.下列有关群落的说法,正确的是
A. 一块荒地上的全部杂草能构成一个群落
B. 研究哪些种群数量占优势属于种群水平的研究
C. 某种群个体数量的减少会导致群落丰富度的降低
D. 区别群落最重要的特征是群落的物种组成
【答案】D
【解析】
【详解】A、群落指在一定生活环境中的所有生物种群的总和,一块荒地上的全部生物构成群落,A错误;
B、研究哪些种群数量占优势属于群落水平的研究,B错误;
C、物种丰富度是指群落中物种的数目,某种群个体数量的减少并没有改变物种的数量,因此不会导致群落丰富度的降低,C错误,
D、区别群落最重要的特征是群落的物种组成,D正确。
故选D。
22.一个位于红树林和山毛榉林旁的湖泊,由于某种原因干涸后很快长出杂草,几年后草本植物减少,各种灌木逐渐繁茂起来,最后这个湖泊演变成了一个混交林。下列叙述错误的是
A. 由湖泊演替为混交林的过程属于次生演替
B. 演替为混交林后,原有的杂草物种会消失
C. 从杂草演替到混交林群落,植物群落对光能的利用率提高
D. 人类的活动能影响干涸湖泊演替的速度和方向
【答案】B
【解析】
【详解】A、由湖泊演替为混交林的过程属于次生演替,A正确;
B、演变的过程中,物种的丰富度在不断增加最后趋于稳定,取代的是杂草的优势地位,杂草不会消失,B错误;
C、随着演替的进行,生物种类不断增多,生态系统的营养结构不断复杂,植物群落对光能的利用率提高,C正确;
D、人类的活动能影响干涸湖泊演替的速度和方向,D正确。
故选B。
23.下列生物之间的种间关系依次是
①果园中的鸟类以某种害虫为食②盲蝽取食棉花的汁液并在其茎叶中产卵③兔子盲肠为微生物提供营养和场所,微生物有利于兔子消化植物多糖④果园中存在两种以同一果树为食的害虫
A. 捕食、寄生、互利共生、竞争
B. 捕食、捕食、互利共生、竞争
C. 捕食、寄生、寄生、竞争
D. 竞争、寄生、互利共生、捕食
【答案】A
【解析】
【详解】①果园中的鸟类以某种害虫为食属于一种生物以另一种生物为食,即捕食;
②盲蝽取食棉花的汁液并在其茎叶中产卵属于一种生物寄居于另一种生物的体表,摄取寄主的养分以维持生活,即寄生;
③兔子盲肠为微生物提供营养和场所,微生物有利于兔子消化植物多糖属于两种生物共同生活在一起,相互依赖,彼此有利,即互利共生;
④果园中存在两种以同一果树为食的害虫属于两种或两种以上生物相互争夺资源和空间,即竞争。
故选A。
24.下列叙述错误的是( )
A. 从草原演替到森林的过程中,土壤中微生物的数量会增加
B. 冰川泥演替为山丘生态系统的过程属于初生演替
C. 通常生态系统中的组分越多,抵抗力稳定性越高
D. 影响海洋中不同植物垂直分层的最显著的因素是温度
【答案】D
【解析】
【详解】A、从草原演替到森林的过程中,随着演替进行物种多样性会增加,因此土壤中微生物的种类和数量会增加,A正确;
B、冰川泥演替为山丘生态系统的过程属于初生演替,演替的起始没有土壤条件和植被,B正确;
C、通常生态系统中的组分越多,营养结构越复杂,自我调节能力越强,因此抵抗力稳定性越高,C正确;
D、影响海洋中不同植物垂直分层的最显著的因素是光质,D错误。
故选D。
25.下列措施中,属于利用化学信息来防治害虫的是( )
A. 利用昆虫信息素诱捕害虫 B. 利用紫外灯诱捕害虫
C. 利用农药直接杀死害虫 D. 播放结群信号录音吸引鸟类来捕食害虫
【答案】A
【解析】
【详解】A、利用昆虫信息素诱捕害虫属于化学信息的应用,A正确;
B、利用紫外灯诱捕害虫属于物理信息的应用,B错误;
C、利用农药直接杀死害虫属于化学防治,C错误;
D、播放结群信号录音诱捕害虫属于物理信息的应用,D错误。
故选A。
26.通常采用取样的方法调查群落的物种丰富度。图为几种森林生态系统的样方面积与物种数目的关系 曲线图,下列相关叙述正确的是( )
A. 可以用标志重捕法调查土壤中的小动物的丰富度
B. 群落结构越复杂,取样的样方最小面积应该越大
C. 样方中的物种数会随着样方面积的增大而不断增大
D. 用样方法调查植物的丰富度时,设置样方的面积越大越好
【答案】B
【解析】
【详解】A、土壤中的小动物体积较小,活动能力较弱,活动范围较小,不能用标志重捕法,A错误;
B、据图分析,三种生态系统的取样的样方的最小面积中热带雨林的最大,其次是常绿阔叶林,说明群落结构越复杂,取样的样方最小面积应该越大,B正确;
C、据图分析,一定的范围内,随着样方面积的增大物种数目不断增加,而超过一定的样方面积后,则物种数目不再增加,C错误;
D、据图分析可知,调查不同的生态系统的物种数目所需要的最小样方面积是不同的,说明并不是设置样方的面积越大越好的,D错误。
故选B。
27.下图为某食物网部分营养级能量去向示意图。下列相关叙述错误的是( )
A. 次级消费者都处于第三营养级 B. 分解者可能是某些动物或细菌
C. a=b+g D. b=①+②+③+f
【答案】D
【解析】
【详解】A、初级消费者以生产者为食,次级消费者以初级消费者为食,因此次级消费者都处于第三营养级,A正确;
B、分解者将动植物的遗体残骸分解为无机物,分解者主要包括大部分的细菌和真菌,其次还有腐生型动物,如蚯蚓等,B正确;
C、识图分析可知,a表示初级消费者摄入的能量,摄入量等于该营养级的同化量b和该营养级粪便中的能量,粪便中的能量被分解者分解,即图中的g,故a=b+g,C正确;
D、识图分析可知,b表示初级消费者同化的能量,其去向包括以呼吸热的形式散失和用于自身的生长、发育和繁殖的,即图中的①和c,而用于自身的生长、发育和繁殖的这部分能量(c)的去向包括:被下一营养级摄入和死亡后被分解者分解,即图中的d、h,以此类推d=e+i=②+f+i,故b=②+f+i+h+①,D错误。
故选D。
28.美国白蛾是一种食叶性害虫,周氏啮小蜂的卵和其他天敌可以通过寄生在美国白蛾的蛹内,使其蛹死亡。科研人员设置了放蜂区(按比例释放一定数量的周氏啮小蜂)和对照区(常规农药防治),且对美国白蛾蛹被周氏啮小蜂和其他天敌寄生的情况进行了调查,结果如下表所示。下列有关叙述错误的是( )
调査地区
周氏啮小蜂寄生率
其他天敌寄生率
A地区
放蜂区
40%
40%
对照区
10%
30%
B地区
放蜂区
50%
30%
对照区
10%
25%
A. 美国白蛾处于生态系统营养结构中的第二营养级
B. 与对照区相比,放蜂区内的美国白蛾的其他天敌对其蛹的寄生率更高
C. 与使用农药相比,放蜂可能降低了美国白蛾其他天敌的死亡率
D. 利用常规农药防治美国白蛾是最有效的环保措施
【答案】D
【解析】
【详解】A、美国白蛾是一种食叶性害虫,属于生态系统营养结构中的第二营养级,A正确;
B、由表格数据可知,与对照区相比,放蜂区内的美国白蛾的其他天敌对其蛹的寄生率更高,B正确;
C、放蜂区其他天敌对美国白蛾蛹的寄生率升高,可能原因是放蜂区不使用农药,降低了美国白蛾其他天敌的死亡率,C正确;
D、利用常规农药防治美国白蛾容易引起环境污染,而利用生物防治(放养周氏啮小蜂)美国白蛾更有利于环境保护,D错误。
故选D。
29.“绿水青山就是金山银山”,要依据科学的方法统筹山、水、林、田、湖、草生态系统治理,形成绿色发展方式和生活方式。下列有关生态学原理的叙述,正确的是
A. -个生态系统的营养级越多,人类可利用的能量就越多
B. 原产于美洲的互花米草入侵我国沿海一带增加了物种多样性
C. 大力发展生态农业,可实现物质和能量的多级循环利用
D. 建立自然保护区是保护生物多样性最有效的措施
【答案】D
【解析】
【详解】A、一个生态系统的营养级越多,散失的能量越多,A错误;
B、原产于美洲的互花米草入侵我国沿海一带降低了物种多样性,使得一些生物灭绝了,B错误;
C、大力发展生态农业,可实现物质循环再生和能量的多级利用,但是能量不能循环利用,C错误;
D、根据以上分析可知,建立自然保护区是保护生物多样性最有效的措施,D正确。
故选D。
30.下列有关人口增长与环境关系的叙述,正确的是( )
A. 目前人口数量已经超出了地球的环境容纳量
B. 生物种群消长规律完全适用于人口增长情况
C. 环境污染与人口的过度增长有密切的联系
D. 科技进步能解决因人口增长过快导致的所有的资源短缺问题
【答案】C
【解析】
【详解】A、目前人类的活动对于环境的影响越来越大,但是不能确认人口数量已经超出了地球的环境容纳量,A错误;
B、人口增长还要受到国家政策、经济、政治的影响,生物种群消长规律不完全适用于人口增长情况,B错误;
C、人口的过度增长导致资源被过度利用和环境的破坏,环境污染与人口的过度增长有密切的联系,C正确;
D、科技进步也不能完全解决因人口增长过快导致的资源短缺问题,因为有些资源的再生速度很慢,而不可再生的资源是无法通过科技来解决的,D错误。
故选C。
二、非选择题:
31.某同学的手触及沸水,立即缩回,相关反射弧如图1所示,其中A、B为两个神经元相接触部分,M、N为反射弧上两位点;图2是图1中B处的局部放大结构示意图。请回答下列问题:
(1)兴奋在该反射弧中传递的方向是____________(填“A→B”或“B→A”)。
(2)图1所示反射弧中的神经中枢是_____________。经研究发现,该同学在医院抽血时手没有缩回,原因是脊髓中低级中枢受________________________。
(3)刺激图1中的N处,N处的膜电位变化为____________。
(4)图2中的结构①表示____________,神经递质被大量释放到突触间隙说明细胞膜的结构特点是_____________。
【答案】 (1). A→B (2). 脊髓 (3). 脑中相应高级中枢的调控 (4). 由外正内负变为外负内正 (5). 突触小泡 (6). 具有一定的流动性
【解析】
【详解】(1)根据以上分析可知,兴奋在该反射弧中传递的方向是A→B。
(2)识图分析可知,图1中神经中枢是脊髓。经研究发现,该同学在医院抽血时手没有缩回,这属于条件反射,在大脑皮层的控制下完成的,这说明脊髓中低级中枢受到高级中枢大脑皮层的控制作用。
(3)刺激图1中的N处,N处的膜上的钠离子通道开放,钠离子内流,形成动作电位,电位变化为由外正内负变为外负内正。
(4)根据以上分析可知,图2中的结构①表示突触小泡,神经递质以胞吐的方式被大量释放到突触间隙,说明细胞膜具有一定的流动性的结构特点。
32.某生物兴趣小组为了验证胰高血糖素和肾上腺素都可使血糖升高具有协同作用,以血糖浓度变化为观测指标,进行了相关实验。请回答下列问题:
(1)将体重和健康状况相同的小鼠随机分成四组,实验前对四组小鼠进行饥饿处理,目的是___________。
(2)测量四组小鼠的血糖浓度,甲组注射适量__________作为对照组,乙组注射等量用生理盐水配制的胰高血糖素溶液,丙组注射等量用生理盐水配制的肾上腺素溶液,丁组注射__________________。一段时间后,检测四组小鼠血糖浓度变化,记录实验数据。
(3)实验结果:__________________________________。
(4)实验分析:胰高血糖素能升高血糖的途径是__________________________________。
【答案】 (1). 消耗葡萄糖,使血糖浓度降低 (2). 生理盐水 (3). 等量用生理盐水配制的胰高血糖素和肾上腺素溶液 (4). 乙、丙、丁组的血糖浓度均高于甲组的,且丁组的血糖浓度明显高于乙、丙组的 (5). 胰高血糖素能促进肝糖原分解和一些非糖物质转化为葡萄糖,从而使血糖水平升高
【解析】
【详解】(1)实验前对四组小鼠进行饥饿处理,目的是消耗葡萄糖,使血糖浓度降低,以检测胰高血糖素和肾上腺素是否具有升血糖的功能。
(2)根据对照性原则和单一变量原则,对照组(甲组)应该注射适量但是生理盐水,实验组中的乙组注射等量用生理盐水配制的胰高血糖素溶液,丙组注射等量用生理盐水配制的肾上腺素溶液,丁组注射等量用生理盐水配制的胰高血糖素和肾上腺素溶液。
(3)该实验为验证性实验,因此实验的结论同实验目的,则实验的结果是:乙、丙、丁组的血糖浓度均高于甲组的,且丁组的血糖浓度明显高于乙、丙组的。
(4)胰高血糖素具有升血糖功能,其能促进肝糖原分解和一些非糖物质转化为葡萄糖,从而使血糖水平升高。
33.免疫系统能清除异物,维持内环境稳态。下图表示人体免疫系统清除SARS病毒(一种RNA病毒)的部分过程。请回答下列问题:
(1)免疫系统的组成有免疫器官、免疫细胞和________。免疫系统的功能有_________。
(2)图中细胞甲、乙、丙中,能增殖、分化的细胞有__________;能识别SARS病毒的细胞有__________。
(3)在特异性免疫中,T细胞受抗原刺激会_______________________(答出2点)。
(4)细胞甲、乙、丙所含基因相同,只有细胞乙能分泌抗体的根本原因是___________。
【答案】 (1). 免疫活性物质 (2). 防卫、监控和清除 (3). 细胞甲 (4). 细胞甲和细胞丙 (5). 分泌淋巴因子、增殖分化为效应T细胞和记忆细胞 (6). 基因的选择性表达
【解析】
【详解】(1)免疫系统的组成有免疫器官、免疫细胞和免疫活性物质;免疫系统的功能包括防卫、监控和清除。
(2)根据以上分析已知,图中甲是B细胞或记忆B细胞,细胞乙是浆细胞,细胞丙是吞噬细胞,其中只有细胞甲可以增殖分化,能够识别SARS病毒的细胞有细胞甲和细胞丙。
(3)在特异性免疫中,T细胞受抗原刺激会分泌淋巴因子,也可以增殖分化形成效应T细胞和记忆T细胞。
(4)细胞甲、乙、丙所含基因相同,但是它们表达的基因不同,所以只有细胞乙(浆细胞)能分泌抗体。
34.ABA(脱落酸)又被称为胁迫激素。一般来说,在干旱、寒冷、高温、盐溃和水涝等逆境中,植物体内ABA迅速增加,同时抗逆性增强,如ABA可显著降低高温对光合作用的抑 制作用。请回答下列问题:
(1)脱落酸的主要作用是____,促进叶和果实的衰老和脱落。
(2)现有以下材料:某种植物的ABA缺失突变体植株、脱落酸、蒸馏水等,请设计一个实验,验证ABA可显著降低高温对光合作用的抑制作用。实验步骤如下:
第一步:将_______的ABA缺失突变体植株随机分成甲、乙两组;
第二步:在甲组植株的叶片上喷________,在乙组的叶片上喷等量的蒸馏水;
第三步:在________条件下培养,记录甲、乙两组植株叶片反映光合作用速率的指标。
(3)预期实验结果:____________。
【答案】 (1). 抑制细胞分裂 (2). 大小、长势相似 (3). 适量且适宜浓度的脱落酸 (4). 高温 (5). 甲组植株叶片的单位时间和单位面积光合作用产生的O2量(或消耗的CO2量)高于乙组植株叶片的
【解析】
【详解】(1)脱落酸的主要作用是抑制细胞分裂,促进叶和果实的衰老和脱落。
(2)为了验证ABA可显著降低高温对光合作用的抑制作用,实验的自变量是脱落酸的有无。实验步骤如下:
第一步:将大小、长势相似(或生理状况相似)的ABA缺失突变体植株随机分成甲、乙两组;
第二步:在甲组植株的叶片上喷适量且适宜浓度的脱落酸,在乙组的叶片上喷等量的蒸馏水;
第三步:在高温条件下培养,记录甲、乙两组植株叶片反映光合作用速率的指标。
(3)如果ABA可显著降低高温对光合作用的抑制作用,则预期实验结果是:甲组植株叶片的单位时间和单位面积光合作用产生的O2量(或消耗的CO2量)高于乙组植株叶片的。
35.鄱阳湖是我国第一大淡水湖,近几十年来,由于人类的围湖造田、污水排放等,其面积不断缩小、水质不断变差,为此国家已加强治理。下图是鄱阳湖受到生活污水轻度污染后的净化示意图,鄱阳湖中植食性鱼类大致的能量流动情况如表所示。请回答下列有关问题:
项目
能量[J·(cm2·a)—1]
鱼吃掉的浮游植物所含能量
468
鱼粪便中含有的能量
228
鱼呼吸作用散失的能量
163
①
77
(1)鄱阳湖中所有的生物共同构成一个____________,丰富度是指____________。统计该湖泊周边土壤中小动物的丰富度时,可采用目测估计法或____________法。
(2)图中生活污水中的污染物主要是____________(填“有机物”或“无机物”)。B点后,藻类大量增加的原因是____________。
(3)该生态系统中的基石是____________。
(4)表中鱼粪便中的能量属于第________营养级的,鱼的同化量为_________J·(am2·a)—1,①表示____________的能量。
【答案】 (1). 群落 (2). 群落中物种数目的多少 (3). 记名计算 (4). 有机物 (5). 上述污染物(有机物)被分解后产生大量的无机盐,有利于藻类大量繁殖 (6). 藻类等生产者 (7). 一 (8). 240 (9). 鱼用于生长、发育和繁殖等生命活动
【解析】
【详解】(1)鄱阳湖中所有的生物共同构成一个群落,群落的丰富度是指群落中物种数目的多少。统计该湖泊周边土壤中小动物的丰富度时,可采用目测估计法或记名计算法。
(2)识图分析可知,图中生活污水中的污染物主要是含碳有机物。由于污水中有机污染物被分解后形成大量的无机盐离子,有利于藻类的大量繁殖。
(3)生态系统的能量基石是生产者,该图中可以判断藻类等生产者是生态系统的基石。
(4)表中鱼粪便中的能量不属于鱼类这一营养级,而是属于上一营养级,即属于第一营养级的同化量,根据表中数据可知,鱼类摄入的能量为468 J·(am2·a)—1,鱼粪便中含有的能量为228 J·(am2·a)—1,故鱼的同化量为468-228=240 J·(cm2·a)—1,根据能量流动的过程可知,鱼同化的能量的去向为:一部分以呼吸热的形式散失,一部分用于自身的生长、发育和繁殖,故图中①表示鱼用于生长、发育和繁殖等生命活动的能量。
高二上学期期末考试试题
一、选择题:
1.内环境是人体内细胞直接生活的液体环境。下列属于内环境组成成分的是( )
A. 唾液淀粉酶 B. 血红蛋白 C. 氨基酸 D. 肝糖原
【答案】C
【解析】
【详解】A、根据以上分析可知,唾液淀粉酶属于消化道内的酶,消化道属于外环境,A错误;
B、血红蛋白属于红细胞内的蛋白质,不属于内环境,B错误;
C、氨基酸属于内环境运送的营养物质,存在于内环境中,C正确;
D、肝糖原存在于肝脏细胞内,不属于内环境的成分,D错误。
故选C。
2.下列关于动物体内环境和稳态的叙述,正确的是( )
A. 内环境是机体进行正常生命活动和细胞代谢的重要场所
B. 组织液中的物质大部分能够被毛细血管静脉端重新吸收,进入血浆
C. 稳态就是指内环境的各种理化性质及其化学成分处于恒定不变的状态
D. 内环境中发生的葡萄糖氧化分解为细胞提供能量,有利于生命活动的进行
【答案】B
【解析】
【详解】A、内环境是机体进行正常生命活动的必要条件,而细胞代谢的主要场所是细胞质基质,A错误;
B、组织液中的物质大部分能够被毛细血管静脉端重新吸收,进入血浆,少部分进入淋巴,B正确;
C、稳态指的是内环境的组成成分和各种理化性质处于相对平衡状态,C错误;
D、葡萄糖氧化分解发生在细胞内,而内环境在细胞外,D错误。
故选B。
3.下图为内环境与组织细胞之间的关系简图,下列有关叙述错误的是( )
A. 若①的渗透压升高,则细胞内液增多 B. 细胞内液的量多于细胞外液的
C. B细胞和T细胞可存在于③中 D. ③中的蛋白质含量高于①②中的
【答案】A
【解析】
【详解】A、①表示组织液,若组织液渗透压升高,导致细胞失水,因此细胞内液减少,A错误;
B、体液包括细胞内液和细胞外液,细胞内液占2/3,细胞外液占1/3,B正确;
C、B细胞和T细胞是淋巴细胞,可以存在于③血浆中,C正确;
D、血浆的蛋白质含量明显高于组织液和淋巴,D正确。
故选A。
4.在某次公路自行车比赛中,运动员在剧烈运动过程中,机体不会发生的生理变化是( )
A. 血浆渗透压升高 B. 抗利尿激素分泌增加
C. 胰岛A细胞活动加强 D. 皮肤毛细血管收缩
【答案】D
【解析】
【详解】A、运动员剧烈运动的过程中,丢失了大量的水分,导致血浆渗透压升高,A正确;
B、血浆渗透压升高,刺激垂体释放抗利尿激素,促进肾小管和集合管对水分的重吸收,B正确;
C、运动员剧烈运动的过程中,消耗了大量的葡萄糖,导致血糖浓度降低,刺激胰岛A细胞分泌胰高血糖素增加,C正确;
D、运动员在剧烈运动过程中,皮肤毛细血管舒张,血流量增加,以增加散热量,D错误。
故选D。
5.在空间站中生长的拟南芥植株上,最能体现两重性的生理过程是
A. 根的向地性 B. 茎的背地性
C. 顶端优势 D. 植物的向光性
【答案】C
【解析】
【详解】根据题意,由于在空间站中生长的拟南芥植株失去了重力的影响,因此不会表现出根的向地性和茎的背地性生长,由于不存在单侧光的影响,因此也不会有植物的向光性表现;而生长素的极性运输仍然存在,因此仍然可以表现出顶端优势的现象。综上所述,C正确,A、B、D错误。故选C。
6.下列有关突触的叙述,正确的是( )
A. 突触小体上发生化学信号到电信号的转变
B. 神经递质作用于突触后膜后,经胞吞进入下一个神经元
C. 膝跳反射的神经中枢中只有一个突触
D. 突触前膜释放的神经递质只能使突触后膜兴奋
【答案】C
【解析】
【详解】A、突触小体上发生电信号到化学信号再到电信号的转变,A错误;
B、神经递质作用于突触后膜后,作用于突触后膜上的受体,并没有进入下一个神经元,B错误;
C、膝跳反射的反射弧是最简单的反射弧,其神经中枢中只有一个突触,C正确;
D、突触前膜释放的神经递质可能使突触后膜兴奋或抑制,D错误。
故选C。
7.下图是反射弧的局部结构示意图(a、d点为两接线端之间的中点),下列相关叙述正确的是( )
A. 图中有3个神经元细胞,3个突触
B. 在be段,兴奋以电信号和化学信号的形式传递
C. 刺激a点,电流表①不偏转,电流表②偏转2次
D. 刺激d点,电流表①偏转2次,电流表②不偏转
【答案】C
【解析】
【详解】A、根据以上分析可知,图中有3个神经元细胞,2个突触,A错误;
B、在be段,其中在bd段,兴奋在神经纤维上以电信号的形式传导,在d、e之间,兴奋的传递需要经过突触,在突触处,信号发生转变为电信号→化学信号→电信号的形式传递,B错误;
C、刺激a点,由于a位于两接线端之间的中点,兴奋沿神经纤维同时到达电流表①的两个电极,所以电流表①不偏转,兴奋由a处可以向b、c、d、e处传递,因此电流表②发生2次方向相反的偏转,C正确;
D、刺激d点,由于兴奋在突触处单向传递,因此电流表①不偏转,电流表②发生偏转,D错误。
故选C。
8.甲状腺疾病比较常见,下列有关叙述错误的是( )
A. 甲亢病人比正常人代谢快,食欲较强
B. 人在幼年时甲状腺激素分泌不足可能患呆小症
C. 碘是合成甲状腺激素的原料,人缺碘可能患大脖子病
D. 甲状腺激素不能调节甲状腺细胞的生命活动
【答案】D
【解析】
【详解】A、甲状腺激素能够促进新陈代谢,因此甲亢病人比正常人代谢快,食欲较强,A正确;
B、人在幼年时甲状腺激素分泌不足可能患呆小症,B正确;
C、碘是合成甲状腺激素的原料,人缺碘导致甲状腺激素不足,通过负反馈调节促甲状腺激素分泌增多,促进甲状腺发育长大,因此可能患大脖子病,C正确;
D、甲状腺激素可以促进全身各处的细胞新陈代谢,D错误。
故选D。
9.下列叙述错误的是( )
A. 效应器是指传出神经末梢和它支配的肌肉或腺体
B. 抗原能够引起机体产生特异性免疫反应
C. 环境容纳量是指一定环境中所能维持的群落最大数量
D. 群落是指同一时间内聚集在一定区域中各种生物种群的集合
【答案】C
【解析】
【详解】A、在反射弧中,效应器是指传出神经末梢和它所支配的肌肉或腺体,A正确;
B、抗原是能够引起机体发生特异性免疫的活性物质,B正确;
C、在环境条件不受破坏的情况下,一定空间中所能维持的种群最大数量称为环境容纳量,C错误;
D、根据以上分析可知,群落是指同一时间内聚集在一定区域中各种生物种群的集合,D正确。
故选C。
10.如果图中方框表示细胞,请据图分析,下列叙述错误的是( )
A. 若图中细胞为神经细胞,则①②都可能为神经递质
B. 若图中细胞为浆细胞,则①可能为抗原,②可能为抗体
C. 若图中细胞为甲状腺细胞,则①可能为促甲状腺激素,②可能为甲状腺激素
D. 若①为神经递质,则②可能为肾上腺素
【答案】B
【解析】
【详解】A、在反射弧中,不同的神经元之间通过突触相连,若图中细胞为神经细胞,则①②都可能为神经递质,如第一个神经元释放的神经递质作用于第二个神经元,第二个神经元释放的神经递质作用于第三个神经元,A正确;
B、浆细胞不能识别抗原,即抗原不能作用于浆细胞,B错误;
C、促甲状腺激素可以作用于甲状腺细胞,促进甲状腺细胞分泌甲状腺激素,C正确;
D肾上腺可以作为反射弧的效应器,因此神经递质可以作用于肾上腺细胞,促进肾上腺细胞分泌肾上腺素,D正确。
故选B。
11.下图是胰液分泌的部分调节示意图,下列叙述正确的是( )
A. 胰液分泌的过程一定需要大脑皮层参与
B. 与刺激迷走神经相比,刺激小肠,胰液分泌速度更快
C. 小肠黏膜分泌的促胰液素可在消化道中发挥作用
D. 胰腺分泌的化学物质不一定都进入内环境
【答案】D
【解析】
【详解】A、根据以上分析已知,胰腺分泌液调节既有神经调节又有激素调节,其中激素调节不需要大脑皮层的参与,神经调节也不一定需要大脑皮层的参与,A错误;
B、与神经调节相比,激素调节比较缓慢,因此与刺激迷走神经相比,刺激小肠,胰液分泌速度更慢,B错误;
C、小肠黏膜分泌的促胰液素通过体液运输到胰腺细胞发挥作用,其不能在消化道中发挥作用,C错误;
D、胰腺分泌的化学物质不一定都进入内环境,如起分泌的消化酶直接进入消化道,D正确。
故选D。
12.激素调节和神经系统都有分级调节的现象,下列相关叙述正确的是( )
A. 甲状腺激素分泌过多,会抑制下丘脑和垂体分泌相关激素属于分级调节
B. 小脑中有许多维持生命活动所必须的中枢,呼吸中枢位于其中
C. 成年人抽血时能控制手不缩回,说明缩手活动可受到高级中枢的调控
D. 饮酒过量的人表现为语无伦次,与此生理功能相对应的结构是小脑
【答案】C
【解析】
【详解】A、甲状腺激素分泌过多,会抑制下丘脑和垂体分泌相关激素属于负反馈调节,A错误;
B、小脑有维持身体平衡的中枢,而呼吸中枢位于脑干,B错误;
C、成年人抽血时能控制手不缩回,说明缩手活动可受到高级中枢的调控,C正确;
D、语言中枢位于大脑皮层,因此过量饮酒的人表现为语无伦次,与此生理功能相对应的结构是大脑皮层,D错误。
故选C。
13.过敏反应是由免疫系统对外来物质过度敏感引起的,下列不属于过敏反应特点的是( )
A. 发作迅速、反应强烈,消退较快
B. 有明显的遗传倾向和个体差异
C. 由机体初次接触过敏原刺激引起的
D. 一般不会破坏组织细胞,也不会引起组织严重损伤
【答案】C
【解析】
【详解】A、过敏反应具有发作迅速、反应强烈,消退较快的特点,A正确;
B、过敏反应具有明显的遗传倾向和个体差异,B正确;
C、过敏反应是由机体非首次接触过敏原刺激引起的,C错误;
D、过敏反应一般不会破坏组织细胞,也不会引起组织严重损伤,D正确。
故选C。
14.下列有关植物激素的叙述,不正确的是( )
A. 植物的生长发育需要多种激素相互作用、共同调节
B. 成熟组织中生长素通过韧皮部进行极性运输
C. 适宜浓度的生长素可促进扦插枝条的生根
D. 细胞分裂素的合成部位主要是根尖
【答案】B
【解析】
【分析】
【详解】A、植物的生长发育过程中各种激素并不是孤立的起作用的,而是需要多种激素相互作用、共同调节的结果,A正确;
B、根据以上分析可知,成熟组织中生长素通过韧皮部进行非极性运输,B错误;
C、生长素具有两重性的特点,适宜浓度的生长素可促进扦插枝条的生根,C正确;
D、根据以上分析可知,细胞分裂素的合成部位主要是根尖,D正确。
故选B。
15.下列有关植物激素及其类似物的作用的叙述,错误的是
A. 摘除顶芽的目的是降低侧芽生长素的浓度以促进侧芽的发育
B. 给堆放的果实施加乙烯利能促进该果实的发育与成熟
C. 用适宜浓度的赤霉素处理休眠的种子,可解除休眠,促进种子萌发
D. 用适宜浓度的生长素类似物处理未授粉花的雌蕊可获得无子果实
【答案】B
【解析】
【详解】A、除顶芽的目的是使顶芽的生长素不再向侧芽积累,从而降低侧芽生长素的浓度以促进侧芽的发育,A正确;
B、施加乙烯利能促进该果实的成熟,不能促进该果实的发育,B错误;
C、适宜浓度的赤霉素可解除休眠,促进种子萌发,C正确;
D、用适宜浓度的生长素类似物处理未授粉花的雌蕊可以通过促进果实的发育从而可获得无子果实,D正确。
故选B。
16.已知物种甲是某生态系统的某种动物。1949年,将100只某动物新物种乙引入该生态系统,之后的70年中,两物种种群数量变化如下表所示。下列相关叙述正确的是( )
时间(年)
1949
1959
1969
1979
1989
1999
2009
2019
甲的种群数量(只)
16200
16900
12200
9200
7100
7200
7100
7200
乙的种群数量(只)
100
118
192
240
170
160
170
160
A. 在引种初的4年内,新物种乙的种群数量呈“J”型增长
B. 新物种乙的引入不会改变物种甲的环境容纳量
C. 物种甲和物种乙可能为捕食关系
D. 种群甲是引起种群乙的数量发生变化的唯一因素
【答案】C
【解析】
【详解】A、在引种最初的4年内,种群乙的数量不断增加,但增长率不断下降,所以不是呈“J”型增长,A错误;
B、根据以上分析可知,物种乙以甲物种为食,因此引入乙物种后,种群甲的环境容纳量降低,B错误;
C、从表中看出甲降低后乙的数量也降低,所以二者属于捕食关系,C正确;
D、引起种群乙变化的因素还有空间资源,D错误。
故选C。
17.下列有关种群的数量特征的说法,正确的是( )
A. 种群数量是种群最基本的数量特征
B. 任何种群都有年龄组成和性别比例
C. 性别比例通过影响出生率间接影响种群密度
D. 出生率等于死亡率时,种群数量一定不发生改变
【答案】C
【解析】
【详解】A、种群密度是指种群在单位面积或体积中的个体数,是种群最基本的数量特征,A错误;
B、不一定任何种群都有年龄组成和性别比例,如大肠杆菌构成的种群,B错误;
C、性别比例通过影响出生率影响种群密度,C正确;
D、出生率等于死亡率时,种群数量不一定不变,因为迁入率和迁出率也会影响种群的数量变化,D错误。
故选C。
18.图表示甲、乙两个种群的增长速率随时间的变化曲线,下列有关叙述错误的是
A. 种群甲所在的环境资源充足,种群数量呈“J”型增长
B. 种群乙随着种群数量的增加,种内斗争不断加剧
C. t1时刻,种群乙具有最大增长速率,环境阻力最小
D. t2时刻,种群乙的出生率和死亡率基本相等
【答案】C
【解析】
【详解】A、种群甲曲线增长速率持续增加,说明甲所处的环境为理想环境,种群数量呈“J”型增长,A正确;
B、乙种群增长速率先增加后减小,则乙种群数量呈“S”增长,随时间增加种群数量增大,在t2时达到K值,种内斗争不断加剧,B正确;
C、t1时,种群乙的增长速率最大,与t0时相比,种群数量增加,环境阻力增大,C错误;
D、乙种群在t2时达到K值,种群数量不再发生变化,出生率和死亡率基本相等,D正确。
故选C。
19.下表是某湖泊生态系统中某种鱼类种群的年龄组成数据表,下列有关叙述错误的是( )
年龄
0+
1+
2+
3+
4+
5+
6+
7+
8+
9+
10+
11+
12≥
个体数
92
187
121
70
69
61
63
72
64
55
42
39
264
(注:表中“1+”表示鱼的年龄大于或等于l,小于2,依此类推,该鱼类在3+时达到性成熟,9+时丧失繁殖能力)
A. 该鱼类种群密度在一段时间内将维持相对稳定
B. 调查该鱼类种群密度的方法可以是标志重捕法
C. 该鱼类在湖泊空间的分布构成群落的空间结构
D. 捕鱼时应尽量捕获大龄鱼,以维持种群的持续增长
【答案】C
【解析】
【详解】A、根据表中数据可知幼年、成年和老年3个年龄组个体数的比例为(92+187+121):(70+69+61+63+72+64):(55+42+39+264)=400:399:400≈1:1:1,由此可推测该鱼种群数量的变化趋势是保持稳定,属于稳定型,A正确;
B、鱼的个体较大,活动范围广,调查该种群的种群密度,常用的方法是标志重捕法,B正确;
C、该鱼类属于一个种群,而不是群落,因此没有空间结构,C错误;
D、捕鱼时应尽量捕获大龄鱼,使种群数量维持在K/2水平上,同时具有生育能力的数量较多,有较高的出生率,以维持种群的持续增长,D正确。
故选C。
20.下列有关“探究培养液中酵母菌种群数量的变化”实验的叙述,错误的是
A. 培养后期,培养液中代谢废物的积累会降低K值
B. 每次计数前都需要振荡以使培养液中酵母菌混合均匀
C. 须待酵母菌细胞全部沉降到计数室底部时再计数
D. 该实验需要设置不加酵母菌的空白对照组
【答案】D
【解析】
【详解】A、培养后期由于营养物质和溶解氧减少,同时培养液中代谢废物的积累会降低K值,A正确;
B、每次计数前都需要振荡以使培养液中酵母菌混合均匀,B正确;
C、须待酵母菌细胞全部沉降到计数室底部时再计数,避免结果偏小,C正确;
D、该实验为前后自身对照实验,因此不需要另外设置空白对照实验,D错误。
故选D。
21.下列有关群落的说法,正确的是
A. 一块荒地上的全部杂草能构成一个群落
B. 研究哪些种群数量占优势属于种群水平的研究
C. 某种群个体数量的减少会导致群落丰富度的降低
D. 区别群落最重要的特征是群落的物种组成
【答案】D
【解析】
【详解】A、群落指在一定生活环境中的所有生物种群的总和,一块荒地上的全部生物构成群落,A错误;
B、研究哪些种群数量占优势属于群落水平的研究,B错误;
C、物种丰富度是指群落中物种的数目,某种群个体数量的减少并没有改变物种的数量,因此不会导致群落丰富度的降低,C错误,
D、区别群落最重要的特征是群落的物种组成,D正确。
故选D。
22.一个位于红树林和山毛榉林旁的湖泊,由于某种原因干涸后很快长出杂草,几年后草本植物减少,各种灌木逐渐繁茂起来,最后这个湖泊演变成了一个混交林。下列叙述错误的是
A. 由湖泊演替为混交林的过程属于次生演替
B. 演替为混交林后,原有的杂草物种会消失
C. 从杂草演替到混交林群落,植物群落对光能的利用率提高
D. 人类的活动能影响干涸湖泊演替的速度和方向
【答案】B
【解析】
【详解】A、由湖泊演替为混交林的过程属于次生演替,A正确;
B、演变的过程中,物种的丰富度在不断增加最后趋于稳定,取代的是杂草的优势地位,杂草不会消失,B错误;
C、随着演替的进行,生物种类不断增多,生态系统的营养结构不断复杂,植物群落对光能的利用率提高,C正确;
D、人类的活动能影响干涸湖泊演替的速度和方向,D正确。
故选B。
23.下列生物之间的种间关系依次是
①果园中的鸟类以某种害虫为食②盲蝽取食棉花的汁液并在其茎叶中产卵③兔子盲肠为微生物提供营养和场所,微生物有利于兔子消化植物多糖④果园中存在两种以同一果树为食的害虫
A. 捕食、寄生、互利共生、竞争
B. 捕食、捕食、互利共生、竞争
C. 捕食、寄生、寄生、竞争
D. 竞争、寄生、互利共生、捕食
【答案】A
【解析】
【详解】①果园中的鸟类以某种害虫为食属于一种生物以另一种生物为食,即捕食;
②盲蝽取食棉花的汁液并在其茎叶中产卵属于一种生物寄居于另一种生物的体表,摄取寄主的养分以维持生活,即寄生;
③兔子盲肠为微生物提供营养和场所,微生物有利于兔子消化植物多糖属于两种生物共同生活在一起,相互依赖,彼此有利,即互利共生;
④果园中存在两种以同一果树为食的害虫属于两种或两种以上生物相互争夺资源和空间,即竞争。
故选A。
24.下列叙述错误的是( )
A. 从草原演替到森林的过程中,土壤中微生物的数量会增加
B. 冰川泥演替为山丘生态系统的过程属于初生演替
C. 通常生态系统中的组分越多,抵抗力稳定性越高
D. 影响海洋中不同植物垂直分层的最显著的因素是温度
【答案】D
【解析】
【详解】A、从草原演替到森林的过程中,随着演替进行物种多样性会增加,因此土壤中微生物的种类和数量会增加,A正确;
B、冰川泥演替为山丘生态系统的过程属于初生演替,演替的起始没有土壤条件和植被,B正确;
C、通常生态系统中的组分越多,营养结构越复杂,自我调节能力越强,因此抵抗力稳定性越高,C正确;
D、影响海洋中不同植物垂直分层的最显著的因素是光质,D错误。
故选D。
25.下列措施中,属于利用化学信息来防治害虫的是( )
A. 利用昆虫信息素诱捕害虫 B. 利用紫外灯诱捕害虫
C. 利用农药直接杀死害虫 D. 播放结群信号录音吸引鸟类来捕食害虫
【答案】A
【解析】
【详解】A、利用昆虫信息素诱捕害虫属于化学信息的应用,A正确;
B、利用紫外灯诱捕害虫属于物理信息的应用,B错误;
C、利用农药直接杀死害虫属于化学防治,C错误;
D、播放结群信号录音诱捕害虫属于物理信息的应用,D错误。
故选A。
26.通常采用取样的方法调查群落的物种丰富度。图为几种森林生态系统的样方面积与物种数目的关系 曲线图,下列相关叙述正确的是( )
A. 可以用标志重捕法调查土壤中的小动物的丰富度
B. 群落结构越复杂,取样的样方最小面积应该越大
C. 样方中的物种数会随着样方面积的增大而不断增大
D. 用样方法调查植物的丰富度时,设置样方的面积越大越好
【答案】B
【解析】
【详解】A、土壤中的小动物体积较小,活动能力较弱,活动范围较小,不能用标志重捕法,A错误;
B、据图分析,三种生态系统的取样的样方的最小面积中热带雨林的最大,其次是常绿阔叶林,说明群落结构越复杂,取样的样方最小面积应该越大,B正确;
C、据图分析,一定的范围内,随着样方面积的增大物种数目不断增加,而超过一定的样方面积后,则物种数目不再增加,C错误;
D、据图分析可知,调查不同的生态系统的物种数目所需要的最小样方面积是不同的,说明并不是设置样方的面积越大越好的,D错误。
故选B。
27.下图为某食物网部分营养级能量去向示意图。下列相关叙述错误的是( )
A. 次级消费者都处于第三营养级 B. 分解者可能是某些动物或细菌
C. a=b+g D. b=①+②+③+f
【答案】D
【解析】
【详解】A、初级消费者以生产者为食,次级消费者以初级消费者为食,因此次级消费者都处于第三营养级,A正确;
B、分解者将动植物的遗体残骸分解为无机物,分解者主要包括大部分的细菌和真菌,其次还有腐生型动物,如蚯蚓等,B正确;
C、识图分析可知,a表示初级消费者摄入的能量,摄入量等于该营养级的同化量b和该营养级粪便中的能量,粪便中的能量被分解者分解,即图中的g,故a=b+g,C正确;
D、识图分析可知,b表示初级消费者同化的能量,其去向包括以呼吸热的形式散失和用于自身的生长、发育和繁殖的,即图中的①和c,而用于自身的生长、发育和繁殖的这部分能量(c)的去向包括:被下一营养级摄入和死亡后被分解者分解,即图中的d、h,以此类推d=e+i=②+f+i,故b=②+f+i+h+①,D错误。
故选D。
28.美国白蛾是一种食叶性害虫,周氏啮小蜂的卵和其他天敌可以通过寄生在美国白蛾的蛹内,使其蛹死亡。科研人员设置了放蜂区(按比例释放一定数量的周氏啮小蜂)和对照区(常规农药防治),且对美国白蛾蛹被周氏啮小蜂和其他天敌寄生的情况进行了调查,结果如下表所示。下列有关叙述错误的是( )
调査地区
周氏啮小蜂寄生率
其他天敌寄生率
A地区
放蜂区
40%
40%
对照区
10%
30%
B地区
放蜂区
50%
30%
对照区
10%
25%
A. 美国白蛾处于生态系统营养结构中的第二营养级
B. 与对照区相比,放蜂区内的美国白蛾的其他天敌对其蛹的寄生率更高
C. 与使用农药相比,放蜂可能降低了美国白蛾其他天敌的死亡率
D. 利用常规农药防治美国白蛾是最有效的环保措施
【答案】D
【解析】
【详解】A、美国白蛾是一种食叶性害虫,属于生态系统营养结构中的第二营养级,A正确;
B、由表格数据可知,与对照区相比,放蜂区内的美国白蛾的其他天敌对其蛹的寄生率更高,B正确;
C、放蜂区其他天敌对美国白蛾蛹的寄生率升高,可能原因是放蜂区不使用农药,降低了美国白蛾其他天敌的死亡率,C正确;
D、利用常规农药防治美国白蛾容易引起环境污染,而利用生物防治(放养周氏啮小蜂)美国白蛾更有利于环境保护,D错误。
故选D。
29.“绿水青山就是金山银山”,要依据科学的方法统筹山、水、林、田、湖、草生态系统治理,形成绿色发展方式和生活方式。下列有关生态学原理的叙述,正确的是
A. -个生态系统的营养级越多,人类可利用的能量就越多
B. 原产于美洲的互花米草入侵我国沿海一带增加了物种多样性
C. 大力发展生态农业,可实现物质和能量的多级循环利用
D. 建立自然保护区是保护生物多样性最有效的措施
【答案】D
【解析】
【详解】A、一个生态系统的营养级越多,散失的能量越多,A错误;
B、原产于美洲的互花米草入侵我国沿海一带降低了物种多样性,使得一些生物灭绝了,B错误;
C、大力发展生态农业,可实现物质循环再生和能量的多级利用,但是能量不能循环利用,C错误;
D、根据以上分析可知,建立自然保护区是保护生物多样性最有效的措施,D正确。
故选D。
30.下列有关人口增长与环境关系的叙述,正确的是( )
A. 目前人口数量已经超出了地球的环境容纳量
B. 生物种群消长规律完全适用于人口增长情况
C. 环境污染与人口的过度增长有密切的联系
D. 科技进步能解决因人口增长过快导致的所有的资源短缺问题
【答案】C
【解析】
【详解】A、目前人类的活动对于环境的影响越来越大,但是不能确认人口数量已经超出了地球的环境容纳量,A错误;
B、人口增长还要受到国家政策、经济、政治的影响,生物种群消长规律不完全适用于人口增长情况,B错误;
C、人口的过度增长导致资源被过度利用和环境的破坏,环境污染与人口的过度增长有密切的联系,C正确;
D、科技进步也不能完全解决因人口增长过快导致的资源短缺问题,因为有些资源的再生速度很慢,而不可再生的资源是无法通过科技来解决的,D错误。
故选C。
二、非选择题:
31.某同学的手触及沸水,立即缩回,相关反射弧如图1所示,其中A、B为两个神经元相接触部分,M、N为反射弧上两位点;图2是图1中B处的局部放大结构示意图。请回答下列问题:
(1)兴奋在该反射弧中传递的方向是____________(填“A→B”或“B→A”)。
(2)图1所示反射弧中的神经中枢是_____________。经研究发现,该同学在医院抽血时手没有缩回,原因是脊髓中低级中枢受________________________。
(3)刺激图1中的N处,N处的膜电位变化为____________。
(4)图2中的结构①表示____________,神经递质被大量释放到突触间隙说明细胞膜的结构特点是_____________。
【答案】 (1). A→B (2). 脊髓 (3). 脑中相应高级中枢的调控 (4). 由外正内负变为外负内正 (5). 突触小泡 (6). 具有一定的流动性
【解析】
【详解】(1)根据以上分析可知,兴奋在该反射弧中传递的方向是A→B。
(2)识图分析可知,图1中神经中枢是脊髓。经研究发现,该同学在医院抽血时手没有缩回,这属于条件反射,在大脑皮层的控制下完成的,这说明脊髓中低级中枢受到高级中枢大脑皮层的控制作用。
(3)刺激图1中的N处,N处的膜上的钠离子通道开放,钠离子内流,形成动作电位,电位变化为由外正内负变为外负内正。
(4)根据以上分析可知,图2中的结构①表示突触小泡,神经递质以胞吐的方式被大量释放到突触间隙,说明细胞膜具有一定的流动性的结构特点。
32.某生物兴趣小组为了验证胰高血糖素和肾上腺素都可使血糖升高具有协同作用,以血糖浓度变化为观测指标,进行了相关实验。请回答下列问题:
(1)将体重和健康状况相同的小鼠随机分成四组,实验前对四组小鼠进行饥饿处理,目的是___________。
(2)测量四组小鼠的血糖浓度,甲组注射适量__________作为对照组,乙组注射等量用生理盐水配制的胰高血糖素溶液,丙组注射等量用生理盐水配制的肾上腺素溶液,丁组注射__________________。一段时间后,检测四组小鼠血糖浓度变化,记录实验数据。
(3)实验结果:__________________________________。
(4)实验分析:胰高血糖素能升高血糖的途径是__________________________________。
【答案】 (1). 消耗葡萄糖,使血糖浓度降低 (2). 生理盐水 (3). 等量用生理盐水配制的胰高血糖素和肾上腺素溶液 (4). 乙、丙、丁组的血糖浓度均高于甲组的,且丁组的血糖浓度明显高于乙、丙组的 (5). 胰高血糖素能促进肝糖原分解和一些非糖物质转化为葡萄糖,从而使血糖水平升高
【解析】
【详解】(1)实验前对四组小鼠进行饥饿处理,目的是消耗葡萄糖,使血糖浓度降低,以检测胰高血糖素和肾上腺素是否具有升血糖的功能。
(2)根据对照性原则和单一变量原则,对照组(甲组)应该注射适量但是生理盐水,实验组中的乙组注射等量用生理盐水配制的胰高血糖素溶液,丙组注射等量用生理盐水配制的肾上腺素溶液,丁组注射等量用生理盐水配制的胰高血糖素和肾上腺素溶液。
(3)该实验为验证性实验,因此实验的结论同实验目的,则实验的结果是:乙、丙、丁组的血糖浓度均高于甲组的,且丁组的血糖浓度明显高于乙、丙组的。
(4)胰高血糖素具有升血糖功能,其能促进肝糖原分解和一些非糖物质转化为葡萄糖,从而使血糖水平升高。
33.免疫系统能清除异物,维持内环境稳态。下图表示人体免疫系统清除SARS病毒(一种RNA病毒)的部分过程。请回答下列问题:
(1)免疫系统的组成有免疫器官、免疫细胞和________。免疫系统的功能有_________。
(2)图中细胞甲、乙、丙中,能增殖、分化的细胞有__________;能识别SARS病毒的细胞有__________。
(3)在特异性免疫中,T细胞受抗原刺激会_______________________(答出2点)。
(4)细胞甲、乙、丙所含基因相同,只有细胞乙能分泌抗体的根本原因是___________。
【答案】 (1). 免疫活性物质 (2). 防卫、监控和清除 (3). 细胞甲 (4). 细胞甲和细胞丙 (5). 分泌淋巴因子、增殖分化为效应T细胞和记忆细胞 (6). 基因的选择性表达
【解析】
【详解】(1)免疫系统的组成有免疫器官、免疫细胞和免疫活性物质;免疫系统的功能包括防卫、监控和清除。
(2)根据以上分析已知,图中甲是B细胞或记忆B细胞,细胞乙是浆细胞,细胞丙是吞噬细胞,其中只有细胞甲可以增殖分化,能够识别SARS病毒的细胞有细胞甲和细胞丙。
(3)在特异性免疫中,T细胞受抗原刺激会分泌淋巴因子,也可以增殖分化形成效应T细胞和记忆T细胞。
(4)细胞甲、乙、丙所含基因相同,但是它们表达的基因不同,所以只有细胞乙(浆细胞)能分泌抗体。
34.ABA(脱落酸)又被称为胁迫激素。一般来说,在干旱、寒冷、高温、盐溃和水涝等逆境中,植物体内ABA迅速增加,同时抗逆性增强,如ABA可显著降低高温对光合作用的抑 制作用。请回答下列问题:
(1)脱落酸的主要作用是____,促进叶和果实的衰老和脱落。
(2)现有以下材料:某种植物的ABA缺失突变体植株、脱落酸、蒸馏水等,请设计一个实验,验证ABA可显著降低高温对光合作用的抑制作用。实验步骤如下:
第一步:将_______的ABA缺失突变体植株随机分成甲、乙两组;
第二步:在甲组植株的叶片上喷________,在乙组的叶片上喷等量的蒸馏水;
第三步:在________条件下培养,记录甲、乙两组植株叶片反映光合作用速率的指标。
(3)预期实验结果:____________。
【答案】 (1). 抑制细胞分裂 (2). 大小、长势相似 (3). 适量且适宜浓度的脱落酸 (4). 高温 (5). 甲组植株叶片的单位时间和单位面积光合作用产生的O2量(或消耗的CO2量)高于乙组植株叶片的
【解析】
【详解】(1)脱落酸的主要作用是抑制细胞分裂,促进叶和果实的衰老和脱落。
(2)为了验证ABA可显著降低高温对光合作用的抑制作用,实验的自变量是脱落酸的有无。实验步骤如下:
第一步:将大小、长势相似(或生理状况相似)的ABA缺失突变体植株随机分成甲、乙两组;
第二步:在甲组植株的叶片上喷适量且适宜浓度的脱落酸,在乙组的叶片上喷等量的蒸馏水;
第三步:在高温条件下培养,记录甲、乙两组植株叶片反映光合作用速率的指标。
(3)如果ABA可显著降低高温对光合作用的抑制作用,则预期实验结果是:甲组植株叶片的单位时间和单位面积光合作用产生的O2量(或消耗的CO2量)高于乙组植株叶片的。
35.鄱阳湖是我国第一大淡水湖,近几十年来,由于人类的围湖造田、污水排放等,其面积不断缩小、水质不断变差,为此国家已加强治理。下图是鄱阳湖受到生活污水轻度污染后的净化示意图,鄱阳湖中植食性鱼类大致的能量流动情况如表所示。请回答下列有关问题:
项目
能量[J·(cm2·a)—1]
鱼吃掉的浮游植物所含能量
468
鱼粪便中含有的能量
228
鱼呼吸作用散失的能量
163
①
77
(1)鄱阳湖中所有的生物共同构成一个____________,丰富度是指____________。统计该湖泊周边土壤中小动物的丰富度时,可采用目测估计法或____________法。
(2)图中生活污水中的污染物主要是____________(填“有机物”或“无机物”)。B点后,藻类大量增加的原因是____________。
(3)该生态系统中的基石是____________。
(4)表中鱼粪便中的能量属于第________营养级的,鱼的同化量为_________J·(am2·a)—1,①表示____________的能量。
【答案】 (1). 群落 (2). 群落中物种数目的多少 (3). 记名计算 (4). 有机物 (5). 上述污染物(有机物)被分解后产生大量的无机盐,有利于藻类大量繁殖 (6). 藻类等生产者 (7). 一 (8). 240 (9). 鱼用于生长、发育和繁殖等生命活动
【解析】
【详解】(1)鄱阳湖中所有的生物共同构成一个群落,群落的丰富度是指群落中物种数目的多少。统计该湖泊周边土壤中小动物的丰富度时,可采用目测估计法或记名计算法。
(2)识图分析可知,图中生活污水中的污染物主要是含碳有机物。由于污水中有机污染物被分解后形成大量的无机盐离子,有利于藻类的大量繁殖。
(3)生态系统的能量基石是生产者,该图中可以判断藻类等生产者是生态系统的基石。
(4)表中鱼粪便中的能量不属于鱼类这一营养级,而是属于上一营养级,即属于第一营养级的同化量,根据表中数据可知,鱼类摄入的能量为468 J·(am2·a)—1,鱼粪便中含有的能量为228 J·(am2·a)—1,故鱼的同化量为468-228=240 J·(cm2·a)—1,根据能量流动的过程可知,鱼同化的能量的去向为:一部分以呼吸热的形式散失,一部分用于自身的生长、发育和繁殖,故图中①表示鱼用于生长、发育和繁殖等生命活动的能量。
相关资料
更多

