


【生物】北京市延庆区2019-2020学年高二下学期期末考试试题
展开北京市延庆区2019-2020学年高二下学期期末考试试题
考生须知 | 1.本试卷分第I卷(选择题)和第Ⅱ卷(非选择题),共100分。 2.第I卷包括15道选择题,共4页;第Ⅱ卷包括6道题,共6页。 3.第I卷各题均须用2B铅笔按规定要求在“机读答题卡”上作答,题号要对应,填涂要规范;第Ⅱ卷用黑色字迹的签字笔在答题纸上作答。 |
第一部分 选择题部分 (每小题只有一个正确选项,15小题每小题2分,共30分)
1. 所有细菌都具有的特征是
A.都是异养生物 B.仅在有水条件下繁殖
C.仅在有氧条件下生长 D.生存温度都超过80℃
2. 为延长苹果的储存时间,常常将采摘后的苹果放入保鲜袋内冷藏,并控制袋内O2的体积分数为1.6%。上述措施的主要目的是
A. 促进无氧呼吸 B. 促进有氧呼吸
C. 促进细胞代谢 D. 抑制细胞呼吸
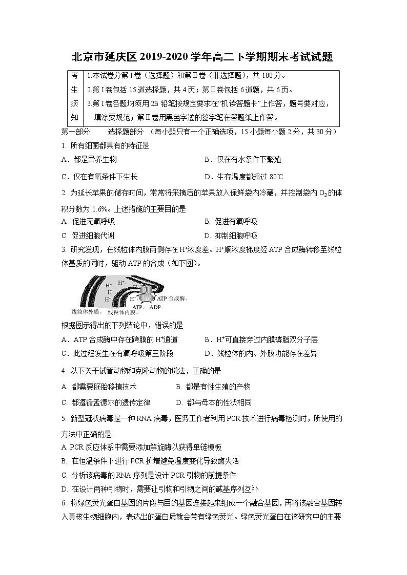
3. 研究发现,在线粒体内膜两侧存在H+浓度差。H+顺浓度梯度经ATP合成酶转移至线粒体基质的同时,驱动ATP的合成(如下图)。
根据图示得出的下列结论中,错误的是
A.ATP合成酶中存在跨膜的H+通道 B.H+可直接穿过内膜磷脂双分子层
C.此过程发生在有氧呼吸第三阶段 D.线粒体的内、外膜功能存在差异
4. 以下关于试管动物和克隆动物的说法,正确的是
A. 都需要胚胎移植技术 B. 都是有性生殖的产物
C. 都遵循孟德尔的遗传定律 D. 都与母本的性状相同
5. 新型冠状病毒是一种RNA病毒,医务工作者利用PCR技术进行病毒检测时,所使用的方法中正确的是
A. PCR反应体系中需要添加解旋酶以获得单链模板
B. 在恒温条件下进行PCR扩增避免温度变化导致酶失活
C. 分析该病毒的RNA序列是设计PCR引物的前提条件
D. 在设计两种引物时,需要让引物和引物之间的碱基序列互补
6. 将绿色荧光蛋白基因的片段与目的基因连接起来组成一个融合基因,再将该融合基因转入真核生物细胞内,表达出的蛋白质就会带有绿色荧光。绿色荧光蛋白在该研究中的主要作用是
A.追踪目的基因在细胞内的复制过程 B.追踪目的基因插入到染色体上的位置
C.追踪目的基因编码的蛋白质的分布 D.显示目的基因编码的蛋白质的空间结构
7. 基因工程产物可能存在着一些安全性问题,但下列叙述不必担心的是
A.转基因生物体释放到环境中,可能会对生物多样性构成危害
B.载体的标记基因(如抗生素基因)可能指导合成有利于抗性进化的产物
C.目的基因本身编码的产物可能会对人体产生毒性
D.三倍体转基因鲤鱼与正常鲤鱼杂交,会导致自然种群被淘汰
8. 筛选淀粉分解菌需使用以淀粉为唯一碳源的培养基。接种培养后,若细菌能分解淀粉,培养平板经稀碘液处理,会出现以菌落为中心的透明圈(如图),实验结果见下表。
菌种 | 菌落直径:C(mm) | 透明圈直径:H(mm) | H/C |
细菌Ⅰ | 5.1 | 11.2 | 2.2 |
细菌Ⅱ | 8.1 | 13.0 | 1.6 |
有关本实验的叙述,错误的是
A.培养基除淀粉外还含有氮源等其他营养物质
B.筛选分解淀粉的细菌时,菌液应稀释后涂布
C.以上两种细菌均不能将淀粉酶分泌至细胞外
D.H/C值反映了两种细菌分解淀粉能力的差异
9. 科研人员通过体细胞杂交技术将白菜(2n=20)和紫甘蓝(2n=18)的细胞融合后,培养获得植株甲。下列叙述错误的是
A. 在两种细胞融合之前,需用纤维素酶和果胶酶去除细胞壁
B. 白菜和紫甘蓝细胞完成融合过程,依赖于细胞膜的流动性
C. 获得的植株甲表现出的性状,是其基因选择性表达的结果
D. 融合后的杂种细胞,在有丝分裂后期会含有4个染色体组
10. 运用转基因技术,将奶牛细胞中编码凝乳酶的基因转移到大肠杆菌细胞中,达到大规模生产凝乳酶的目的。如图表示用作运载体的质粒和目的基因所在DNA片段。下列操作与实验目的不符的是
A. 用限制酶BamHⅠ、PstⅠ和DNA连接酶构建基因的表达载体
B. 用含氨苄青霉素的培养基筛选出的即为导入目的基因的细菌
C. 可用DNA分子杂交鉴定目的基因是否已导入受体细胞
D. 用Ca2+处理大肠杆菌使其易于转化
11. 科研人员借助现代生物技术培育的酵母菌细胞生产青蒿素过程如下图所示,下述相关分析错误的是
A.图中①过程需要RNA聚合酶催化,②过程的场所在核糖体
B.培育能合成青蒿素的酵母细胞需要导入 ADS酶和 CYP71AV1酶
C.用酵母细胞生产青蒿素能较好解决从青蒿中提取青蒿素产量低的难题
D.通过基因改造降低 ERG9酶活性可以提高酵母细胞合成青蒿素的产量
12. 下列关于传统发酵技术操作及原理的叙述,正确的是
A.由果酒到果醋的发酵过程,只需改变成有氧条件即可
B.制作果酒时,发酵的时间越长,则产生的酒精就越多
C.制作泡菜时,需要密封是因为醋酸杆菌是厌氧型生物
D.毛霉可将豆腐中蛋白质分解为氨基酸
13. 牛雄性胚胎中存在特异性H-Y 抗原,可在牛早期胚胎培养液中添加H-Y 单克隆抗体,筛选胚胎进行移植,以利用乳腺生物反应器进行生物制药。下列相关叙述错误的是
A.H-Y 单克隆抗体可由杂交瘤细胞分泌
B.发生抗原抗体阳性反应的为雄性胚胎
C.用H-Y 抗原免疫母牛可获得相应抗体
D.利用筛选出的雄性胚胎做胚胎移植
14. 用PCR方法检测转基因植株是否成功导入目的基因时,得到以下电泳图谱。其中1号为DNA标准样液(Marker),10号为蒸馏水,PCR时加入的模板DNA如图所示。据此分析不合理的是
A. PCR产物的分子大小在250~500bp之间
B. 3号样品为不含目的基因的载体DNA
C. 9号样品对应植株不是所需的转基因植株
D. 10号确定反应体系本身对结果没有干扰
15. 幽门螺杆菌是急慢性胃炎和胃溃疡的主要致病菌,它能将热稳定性低的尿素分解成氨气等物质。若从携带者胃黏膜样本中分离幽门螺杆菌,相关实验步骤不合理的是
A. 配制培养基时,先加入尿素然后再灭菌
B. 应设置未接种的培养基,作为对照实验
C. 可用稀释涂布平板法统计样本中活菌数量
D. 可利用酚红指示剂鉴定幽门螺杆菌的菌落
第二部分 非选择题部分
(共6小题,共70分)
16. (13分)为研究铁皮石斛的光合作用,研究人员测定了铁皮石斛在有光和黑暗条件下的CO2吸收速率,结果如下图所示。
(1)在有光条件下,铁皮石斛吸收的CO2在___________中被固定为___________,然后生成糖类等有机物。
(2)虽然黑暗条件下,铁皮石斛通过___________产生并释放CO2,但实验结果显示,暗期铁皮石斛CO2吸收总量始终___________,这不同于一般植物。
(3)科研人员进一步测定了铁皮石斛中酸性物质的含量变化,发现酸性物质在暗期上升、光期下降,推测CO2能够在暗期转化为___________储存起来,在光期___________。但是在暗期,铁皮石斛并不能将CO2转化为糖类等光合产物,原因是_____________________。
(4)为了探究这种作用的生理意义,科研人员测定了铁皮石斛气孔开放程度的变化情况,结果如下图所示。
科研人员发现,暗期气孔开放程度___________光期。综合上述结果,科研人员推测铁皮石斛在光期条件下吸收CO2不足,而暗期可以____________________________________,进而提高光合速率。
17.(13分)有丝分裂中存在如下图所示的检验机制,SAC蛋白是该机制的重要蛋白质。
(1)与有丝分裂相比,减数分裂中染色体特有的行为有___________。(写出两种)
(2)图A细胞处于有丝分裂的_______期,结构①是______________________。
(3)如图所示,②表示染色体的___________,一开始SAC蛋白位于②上,如果
②_____________________,SAC蛋白会很快失活并脱离②,当所有的SAC蛋白都脱离后,细胞进入图D所示的时期,APC被激活。
(4)此机制出现异常,经常会导致子细胞中染色体数目改变,请结合已有知识解释本检验机制对有丝分裂正常进行的意义 。
(5)体外培养甲状腺细胞,待细胞进入快速增殖期,分别加入浓度为0、1、10、50mmol/L的KI溶液处理24h。收集各组培养液测定乳酸脱氢酶(LDH)含量,计算LDH漏出率。取各组培养的细胞,检测并分析细胞周期及细胞凋亡率。实验结果如下:
KI(mmol/L) | LDH漏出率 | G1期 | S期 | G2—M期 | 凋亡率 |
0 | 34.07% | 60.09% | 32.59% | 7.15% | 9.64% |
1 | 37.47% | 59.69% | 34.04% | 6.29% | 10.48% |
10 | 37.39% | 60.39% | 35.04% | 6.28% | 10.80% |
50 | 43.27% | 72.84% | 18.66% | 8.50% | 14.76% |
(注:分裂间期分为G1期、S期、G2期,其中S期为DNA分子复制期;M表示分裂期)
① LDH是细胞内含有的酶,LDH漏出率的测定结果说明____ ___。
② 细胞周期是细胞正常生长的关键,50mmol/L KI作用于甲状腺细胞24h,细胞周期会阻滞细胞于_______期进行DNA修复,如果无法修复,就会诱导细胞_______。
18.(10分)胰岛素A、B链分别表达法是生产胰岛素的方法之一。图1是该方法所用的基因表达载体,图2表示利用大肠杆菌作为工程菌生产人胰岛素的基本流程(融合蛋白A、B分别表示β-半乳糖苷酶与胰岛素A、B链融合的蛋白)。请回答下列问题:
图1
图2
(1)图1基因表达载体中没有标注出来的基本结构是_____________________。
(2)图1中启动子是________酶识别和结合的部位,有了它才能启动目的基因的表达;氨苄青霉素抗性基因的作用是_________________________。
(3)构建基因表达载体时必需的工具酶有___________________。
(4)β-半乳糖苷酶与胰岛素A链或B链融合表达,可将胰岛素肽链上蛋白酶的切割位点隐藏在内部,其意义在于_____________________________。
19.(12分)神经纤毛蛋白-1(NRP-1)是血管内皮生长因子的新型受体,通过参与多种信号转导来促进肿瘤血管的生成。本研究将为 NRP-1 单克隆抗体靶向治疗乳腺癌提供数据基础。
(1)取乳腺癌(MCF7)组织块,运用____________技术获得 MCF7 细胞用于后续实验。 给小鼠注射重组的人____________蛋白后,将小鼠产生免疫反应的B细胞与__________融合,制备杂交瘤细胞。将杂交瘤细胞转到多孔培养板上培养, 吸取培养孔中的 (填“上清液”或“沉淀细胞”),应用____________技术进行抗体阳性检测。经多次筛选和细胞培养,获得 NRP-1 单克隆抗体(NRP-1 MAb)。
(2)提取正常组织细胞和MCF7细胞的总蛋白,设置空白对照,加入NRP-1 MAb进行蛋白质免疫印迹(将电泳分离后的细胞或组织总蛋白质从凝胶转移到膜上,然后用特异性抗体检测抗原的技术),实验结果如下:
该实验结果说明了____________________________________。
(3)将MCF7细胞制成单细胞悬液,等量注入4组裸鼠右前腋下,接种后3天开始给药,共给药7次。每隔5天测算一次肿瘤的肿瘤体积,如下图所示。
对照组注射________,从上图中可以看出________________________。
(4)结合题干信息,综合以上研究请你推测NRP-1 MAb抑制肿瘤的作用机理是________。
20. (10分) 马铃薯是一种分布广泛、适应性强、产量高、营养价值丰富的粮食和经济作物,培育脱毒和抗毒的马铃薯品种是解决马铃薯质量退化和产量下降的有效方法。
(1)马铃薯茎尖病毒极少甚至无病毒,茎尖离体培养大致过程如图1 所示,马铃薯茎尖外植体大小对苗的脱毒率和成活率的影响如图2所示。请回答问题:
①依图1分析,马铃薯脱毒苗培养依据的主要原理是 。将微茎尖接种在添加有植物激素的培养基中,经过 和 完成组织培养过程,获得试管苗。对脱毒苗进行病毒检测时,可采用 方法检测病毒的基因。
②由图2可知,茎尖越小, ,因此大小为 mm的茎尖外植体适宜马铃薯脱毒苗的培养
(2)研究表明将感染马铃薯的病毒(遗传物质是DNA)的蛋白质外壳基因导入马铃薯体内可以获得抗病毒的植株。
①简述将马铃薯病毒的蛋白质外壳基因转入马铃薯基因组中,获得抗病毒马铃薯的基本过程。
|
②在个体水平鉴定马铃薯植株是否具有抗病毒特性的方法是 ,观察其生长状况。
21.(12分) 三位高中生在某个炎热夏日相约去吃冰激凌,之后两人都出现腹泻现象,于是他们怀疑冰激凌中的大肠杆菌含量超标。老师建议他们利用所学有关微生物培养的知识对冰激凌进行检测。经查阅资料后,他们提出如下实验设计思路。
立即去卖冰激凌的小店再买一个同样品牌的同种冰激凌;配制伊红-亚甲基琼脂培养基(该培养基可用来鉴别大肠杆菌,生长在此培养基上的大肠杆菌菌落呈现深紫色,并有金属光泽)、灭菌、倒平板;取10ml刚融化的冰激凌作为原液,然后进行梯度稀释,稀释倍数为1╳10~1╳105;取每个浓度的冰激凌液各0.1ml,用涂布平板法进行接种,每个浓度涂3个平板;在适宜温度下培养48小时,统计菌落数目。
(1) 请你从下面3个角度对这三位同学的思路进行评议。
① 他们只打算对一个冰激凌进行检测,理由是:两个人吃过冰激凌后,都腹泻了,所以再检测一个就足以说明问题。你同意这样的观点吗?请阐述理由 。
② 有没有必要对冰激凌原液进行梯度稀释?请阐述理由 。(提示:我国卫生部门规定的饮用水标准是:37oC培养24h的条件下1ml自来水中细菌总数不可以超过100个;37oC培养48h的条件下1000ml自来水中大肠杆菌菌落不能超过3个)
③ 他们认为,在用该方法统计菌落数目时不需要设计对照组,所以只准备培养15个平板。你认为在这项检测中是否需要对照组?请阐述理由 。
(2)下图所示为4种菌落分布图,一般不能由涂布平板法得到的是_______。
(3) 如果以菌落数代表样品中的大肠杆菌数量,则统计结果比实际值是偏大还是偏小?请阐述理由 。
(4)如果实验结果显示检测的冰激凌中大肠杆菌超标了,接下来他们应该做什么?_____
(5)2020年5月1日起,北京市实行新版《北京市生活垃圾管理条例》,在下列垃圾类别中,冰激凌包装袋、雪糕棒等属于_______。
- 厨余垃圾 B. 可回收物 C. 有害垃圾 D. 其他垃圾
参考答案
一、选择题:(每小题只有一个正确选项,15小题每小题2分,共30分)
题号 | 1 | 2 | 3 | 4 | 5 | 6 | 7 | 8 | 9 | 10 |
答案 | B | D | B | A | C | C | D | C | D | B |
题号 | 11 | 12 | 13 | 14 | 15 |
|
|
|
|
|
答案 | B | D | D | B | A |
|
|
|
|
|
二、非选择题:(70分)
16.(13分)
(1)叶绿体基质(1分) C3(1分)
(2)细胞呼吸(1分) 大于零(1分)
(3)酸性物质(2分) 释放出来(2分) 缺少光反应提供的【H】和ATP(2分)
(4)普遍高于(1分) 吸收CO2,并转化为酸性物质储存起来,供光期利用(2分)
17.(13分)
(1)同源染色体联会、同源染色体分离、非同源染色体自由组合、四分体中非姐妹染色单体交叉互换(2分)
(2)前(1分) 中心体(1分)
(3)着丝点(1分) 与纺锤丝连接并排列在赤道板上(2分)
(4) 能保证所有染色体的着丝点都与纺锤丝连接并排列在赤道板上,才能激活APC,细胞进入后期,保证复制的染色体都能平均进入子细胞,维持子代细胞遗传性状的稳定性(2分)
(5)①高浓度的KI对甲状腺细胞的损伤程度更大(2分)
②G1(1分) 凋亡(1分)
18.(10分)
(1)终止子(2分)
(2)RNA聚合(2分) 作为标记基因,将含有重组质粒的大肠杆菌筛选出来(2分)
(3)限制酶和DNA连接酶(2分)
(4)防止胰岛素的A、B 链被菌体内蛋白酶降解(2分)
19.(12分)
(1)动物细胞培养技术(1分) 神经纤毛蛋白-1(NRP-1)(1分) 骨髓瘤细胞(1分) 上清液(1分) 抗原—抗体杂交技术(1分)
(2)NRP-1在MMCF7细胞中高表达(2分)
(3)等量的生理盐水(1分)
NRP-1 MAb能够有效地降低肿瘤的体积,中、高浓度抗体的降低效果比低浓度的效果更显著。(2分)
NRP-1在MMCF7细胞中高表达,NRP-1 MAb与NRP-1 特异性结合,阻断了血管内皮生长因子与NRP-1 的结合,抑制了肿瘤血管生成,进而降低了肿瘤的体积。(2分)
20.(10分)
(1)①植物细胞的全能性(1分) 脱分化(1分) 再分化(1分)
核酸分子杂交 或 DNA分子杂交 或 PCR(1分)
②脱毒率越高、成苗率越低(1分) 0.27(1分)
(2)①获取马铃薯病毒的蛋白质外壳基因
构建马铃薯病毒的蛋白质外壳基因表达载体
将马铃薯病毒的蛋白质外壳基因导入马铃薯细胞
马铃薯病毒蛋白质外壳基因的检测与鉴定 (2分)
②将相关马铃薯病毒分别接种到转基因和非转基因的马铃薯植株上(2分)
21.(12分)
(1)①不同意。因为检测样品少,不能确定是某个冰激凌的质量问题还是这个品牌冰激凌的质量问题。(2分)
②有必要。培养基的菌落数在30-300之间易于平板计数,如不稀释,可能会因菌落数过密而无法计数。(2分)
③需要。排除空白平板等无关变量对结果无干扰。(2分)
(2)D(1分)
(3)偏小;因为两个或多个细胞连在一起时,平板上观察到的只是一个菌落。(偏大;在操作过程中被大肠杆菌污染,可能数目会增加)(2分)
(4)合理即可(1分)
(5)D(2分)