


【生物】云南省峨山彝族自治县第一中学2018-2019学年高二上学期期中考试(文)试题
展开云南省峨山彝族自治县第一中学2018-2019学年
高二上学期期中考试(文)试题
第Ⅰ卷 选择题(共60分)
一、选择题(共60分,每题1.5分。每题下面都有A、B、C、D四个备选答案,其中只有一个是最符合题意的答案。)
1.酸奶的制作离不开乳酸菌,一个乳酸菌对应于下列生命系统的哪个结构层次( )
A.细胞 B.个体 C.种群 D.细胞和个体
2.蛋白质是生命活动的主要承担者,一切生命活动都不能离开蛋白质,有关蛋白质的说法错误的是( )
A.基因能指导蛋白质的合成 B.蛋白质的基本组成单位是氨基酸
C.具有催化作用的酶都是蛋白质 D.鉴定蛋白质可用双缩脲试剂
3.下列有关DNA的说法,正确的是( )
A.基本组成元素都是C、H、O、N B.组成DNA碱基为A、G、C、T
C.生物的遗传物质都是DNA D.DNA只存在细胞核中
4.下列物质中,基本组成单位是氨基酸的是( )
A.淀粉 B.脂肪 C.蛋白酶 D.葡萄糖
5.细胞膜的主要组成成分是( )
A.磷脂、核酸 B.糖蛋白、糖脂 C.脂质、蛋白质 D.脂质、无机盐
6.蛋白质合成的场所是( )
A.高尔基体 B.核糖体 C. 线粒体 D.叶绿体
- 细胞核内行使遗传功能的结构是( )
A.核膜 B.核仁 C.核孔 D.染色质
8.下列物种进出细胞方式为主动运输的是( )
A.O2 B.Ca2+ C.蛋白质 D.甘油
9.胰岛素只能注射,是因为口服胰岛素会被消化道内的哪种酶水解( )
A.蛋白酶 B.脂肪酶 C. 淀粉酶 D.麦芽糖酶
10.ATP的分子结构简式为( )
A.A—P~P~P B.A~P~P~P C.A—P—P~P D.A~P~P—P
11.下列有关细胞呼吸的说法,错误的是( )
A.需要多种酶的参与 B.无氧呼吸的场所是细胞质基质
C.有氧呼吸的生成大量 ATP D.有氧呼吸的场所是线粒体
12.当你从25℃环境突然进入5℃环境中,体内酶的活性变化情况是( )
A.迅速降低 B.逐渐降低 C.逐步升高 D.保持稳定
13.下列不属于生物膜系统的是( )
A.核膜 B.细胞膜 C.内质网膜 D.小肠黏膜
14.成人心肌细胞中数量显著多于腹肌细胞中数量的细胞器是( )
A.核糖体 B.线粒体 C.高尔基体 D.内质网
15.动物细胞有丝分裂过程中,着丝点分裂发生在( )
A.前期 B.中期 C.后期 D.末期
16、一株杂合的圆粒豌豆自花传粉共结出10粒种子,有9粒种子生成的植株所结种子为圆粒,第10粒种子长成植株结圆粒种子的可能性是( )
A.100% B.25% C.75% D.50%
- 正常人体细胞中染色体数为23对,则在有丝分裂中期的染色单体数为( )
A.0条 B.46条 C.23条 D.92条
- 在完全显性的条件下,具有相同表现型的是( )
A.DDEe和DDee B.DdEe和DDEe C.Ddee和DdEe D.ddEE和DDee
19.精子形成过程中出现联会现象时, DNA分子数与染色体数之比是( )
A.1﹕1 B.1﹕2 C.2﹕1 D.4﹕1
20.某种隐形遗传病,男性患病机会多于女性,则致病基因很可能在( )
A.常染色体上 B.X染色体上 C.Y染色体上 D.线粒体上
21.基因型为AaBb的水稻自交,其子代的表现型、基因型分别是( )
A.3种、9种 B.3种、9种 C.4种 、9种 D.4种、8种
- 下列人体成熟细胞中无细胞核的是( )
A.上皮细胞 B.白细胞 C.神经细胞 D.红细胞
23.癌细胞容易在体内分散和转移,主要原因是( )
A.细胞呈球形 B.细胞增殖能力强 C.细胞代谢旺盛 D.细胞膜上糖蛋白减少
24.在肺炎双球菌的转化实验中,R型细菌转化成S型细菌的转化因子是( )
A.荚膜 B.蛋白质 C.R型细菌的DNA D.S型细菌的DNA
25.杂交育种所依据的主要遗传学原理是( )
A.基因突变 B.基因自由组合 C.染色体交叉互换 D.染色体结构变异
26.在原核生物中,DNA位于( )
A.细胞核 B.核糖体 C.细胞质 D.蛋白质
27.下列四项中与其它三项不同的是( )
A.细胞内液 B.内环境 C.细胞外液 D.血浆、组织液、淋巴等细胞生活的环境
28.下列属于遗传病的是( )
A.地方性甲状腺肿 B.肺结核 C.肺癌 D.白化病
29.有一段DNA分子上有60个碱基,其中A有13个,问G有多少个( )
A.13个 B.26个 C.17个 D.无法确定
- 兴奋在神经纤维上的传导与下列哪个选项没有关系( )
A.神经冲动 B.电信号 C.局部电流 D.突出前膜释放神经递质
31.下列关于内环境稳态调节的描述正确的是( )
A.所有调节都有反射弧的参与 B.所有的稳态都是相对的
C.所有稳态的形成都有许多系统参与 D.所有稳态的调节中枢都在大脑
32. 体温调节中枢和体温感觉中枢分别在 ( )
A.大脑皮层,下丘脑 B.下丘脑,大脑皮层
C.下丘脑,下丘脑 D.大脑皮层,大脑皮层
33.用一定量的甲状腺激素连续饲喂正常成年小白鼠4周,与对照组比较,实验组小白鼠表现为( )
A.耗氧量增加、神经系统的兴奋性降低 B.耗氧量增加、神经系统的兴奋性增强
C.耗氧量减少、神经系统的兴奋性降低 D.耗氧量减少、神经系统的兴奋性增强
34.绿色植物倒伏后,它的茎杆能部分恢复直立状态,引起这种现象的原因( )
A.受重力影响 ,向地性 B.受重力影响,背地性
C.受水的影响,向水性 D.受光的影响,向光性
35. 兴奋的传导在体内只能是单向的,下列对这点的叙述不正确的是( )
A.突触小体中有突触小泡,小泡中有递质
B.递质释放到突触间隙里,使另一种神经元兴奋或抑制
C.突触后膜中突触小泡内没有递质存在
D.兴奋只能从一个神经元的轴突传给另一神经元的胞体或树突
36.关于体液免疫的叙述中正确的是( )
A.有的抗原可以直接刺激B淋巴细胞
B.抗体是由B淋巴细胞分泌的
C.抗体一般可以直接杀死入侵的细胞
D.记忆B细胞经迅速增殖分化,可以形成大量的效应T细胞
37.下列属于人体的第二道防线的是( )
A.皮肤角质层细胞屏障作用 B.胃粘膜起保护作用
C.白细胞的吞噬作用 D.淋巴细胞的杀伤作用
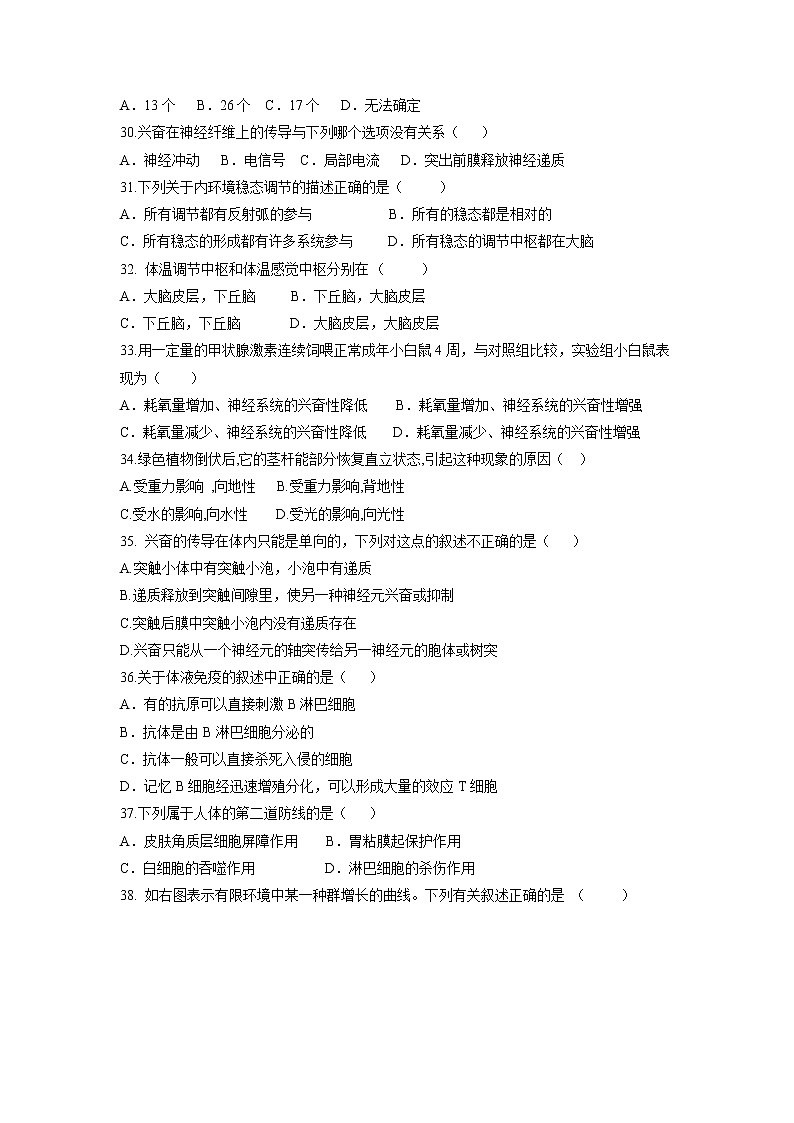
38. 如右图表示有限环境中某一种群增长的曲线。下列有关叙述正确的是 ( )
①K值是环境条件所允许达到的种群数量最大值
②在K值时,种群的增长率最大
③如果不考虑迁入迁出等其它因素,在K值时出生率等于死亡率
④假设这是鱼的种群,当种群达到K值时开始捕捞,可持续获得最高产量
A.①② B.①④ C.①③ D.③④
39.有人设计实验探究有机肥是否能提高土壤肥力并优于化肥。实验分为两组,一组农田施有机肥,一组农田施化肥。该实验设计缺少( )
A.施用有机肥和适量化肥的对照田 B.既不施用有机肥也不施用化肥的对照田
C.施用大量化肥和少量有机肥的对照田D.施少量化肥和大量有机肥的对照田
40.在置于暗室中的燕麦胚芽鞘尖端套上一个不透光的锡纸小帽,然后从右侧照光,结果是胚芽鞘将 ( )
A.向右弯曲 B.向左弯曲 C.向前弯曲 D.直立生长
第Ⅱ卷 非选择题(共40分)
41.(5分)下图为某动物细胞亚显微结构模式图。请据图回答:
(1)[①]是 的主要场所,是细胞的“动力车间”。
(2)细胞内蛋白质合成、加工以及脂质合成的“车间”是[ ] 。
(3)细胞有丝分裂过程中,由[ ] 发出星射线,形成纺锤体。
(4)[③]表示 ,无生物膜结构。
(5)[⑤]结构的特点是具有一定的流动性,若适当降低温度,流动性将 (填加快、变慢或不变)。
42.(5分)下图为某植物光合作用过程示意图。请据图回答:
(1)在类囊体上分布有吸收光能的 。
(2)图中①为________,(CH2O)中的能量直接来源于 。
(3)若突然停止CO2供应,则短时间内C3的含量将 (填增加、减少或不变)。
(4)农业生产上提高产量的措施有:控制光照强弱和温度的高低,适当增加环境中
的浓度。
43. (7分)下图表示某雄性二倍体动物细胞的分裂图像,请据图回答:
(1)甲细胞处于 分裂 期,细胞中有 条染色单体。
(2)乙细胞正在进行 分裂 期,有同源染色体 对,该细胞分裂得到的子细胞叫 。
44. (5分)下图为某家族遗传病系谱图(用A、a表示等位基因)。请据图回答:
(1)该遗传病由 性基因控制,致病基因位于常染色体上。
(2)Ⅰ1的基因型是 。
(3)Ⅲ7为纯合子的可能性为 。
(4)若Ⅲ8和Ⅲ9结婚,则属于 结婚,不宜生育,因为他们的子女中患病的可能性为 。
45. (每空1分,共8分)下图表示人体内淋巴细胞的分化及部分免疫过程,m代表场所,其余字母表示细胞或细胞产物。请据图回答。
(1) m代表的场所是 ,d代表________细胞。
(2)在体液免疫过程中未被消灭的某些病毒可侵入到宿主细胞,此时,图中___
___ (物质)不能进入宿主细胞与病毒结合,要消灭宿主细胞中的病毒,要
靠_____ 免疫,即图中的_____ (填字母)细胞与靶细胞特异性结合,使靶细
胞裂解,释放出的病毒可被存在于_____中的抗体结合,凝集成团形成沉淀,然
后被吞噬细胞吞噬、消化。
(3)免疫系统除了具有防卫功能外,还有 的功能。 艾滋病病人由于 缺失,所以恶性肿瘤的发病率大大升高。
46.(每空1分,共5分) “标志重捕法”是动物种群密度调查中的一种常用取样调查法:在被调查种群的生存环境中,捕获一部分个体(M),全部进行标记后释放,经过一段时间后进行重捕,根据重捕中标记个体数(m)占总捕获数(n)的比例,估计该种群的数量(N)。某研究机构对我国北方草原一种主要害鼠——布氏田鼠进行了调查。调查样方总面积为2 hm2(1 hm2=10 000 m2),随机布设100 个鼠笼,放置一夜后,统计所捕获的鼠的数量、性别等,进行标记后放归,3 日后进行重捕与调查。所得到的调查数据如下表。
(1)假定重捕取样中标记比例与样方总数中标记比例相等,写出样方中种群总数(N)的计算公式:____________________。
(2)该草地布氏田鼠的平均种群密度为________只/hm2。事实上田鼠在被捕捉过一次后更难捕捉,上述计算所得的平均种群密度与实际种群密度相比可能会偏________。同一种群的K值 (是/不是)固定不变的。
(3)综合两次捕获情况,该田鼠种群的性别比例(♀/♂)为________。
47.(5分)请回答下列有关实验的问题:
(1)观察细胞中的线粒体时 染液可以使细胞中的线粒体染成 色。
(2)根尖细胞经秋水仙素处理后,可诱导染色体数目在有丝分裂 期加倍,秋水仙素的作用原理是 。
(3)植物细胞进行质壁分离时,与细胞壁逐渐分离的是 。
【参考答案】
一、选择题(共60分,每题1.5分。每题下面都有A、B、C、D四个备选答案,其中只有一个是最符合题意的答案。)
1-5 ACBCC 6-10 BDBAA 11-15 DDDBC
16-20 CDBCB 21-25 CDDDB 26-30 CADCD
31-35 BBBBC 36-40 ACCBD
第Ⅱ卷 非选择题(共40分)
41.(每空1分,共5分)
(1)有氧呼吸 (2)内质网 (3)② 中心体
(4)核糖体 (5)变慢
42.(每空1分,共5分)
(1)酶和色素 (2)O2 ATP (3)增加 CO2
43. (每空1分,共5分)
(1)有丝 中 4
(2)减数第一次分裂 中 2 次级精母细胞
44. (每空1分,共5分)
(1)隐 (2)Aa (3)100%
(2)近亲 1/6
45. (每空1分,共5分)
(1)骨髓 吞噬 (2)抗体 细胞 c
内环境(细胞外液) (3)监控、清除 细胞免疫
46. (每空1分,共5分)
(1)N=M*n/m 144 偏大 不是
(2)8/9
47. (每空1分,共5分)
(1)健那绿 蓝绿 (2)前 抑制纺锤体形成,使染色体数目加倍 (3)原生质层