【生物】内蒙古集宁一中(西校区)2018-2019学年高二上学期期末考试试卷(解析版)
展开内蒙古集宁一中(西校区)2018-2019学年高二上学期
期末考试试卷
1.柯萨奇病毒CAV—16常引起儿童手足口病和其他并发症。下列关于该病毒免疫过程的叙述,正确的是( )
A. CAV—16侵入后,体内吞噬细胞、B细胞和T淋巴细胞都具有识别功能
B. B细胞经CAV—16刺激后分裂、分化为效应B细胞,与抗原结合
C. 患儿痊愈后,若再次感染该病毒,记忆细胞会迅速产生抗体消灭病毒
D. CAV—16侵入后,只有细胞免疫起作用
【答案】A
【解析】
【分析】
体液免疫过程为:除少数抗原可以直接刺激B细胞外,大多数抗原被吞噬细胞摄取和处理,并暴露出其抗原决定簇;吞噬细胞将抗原呈递给T细胞,再由T细胞呈递给B细胞;B细胞接受抗原刺激后,开始进行一系列的增殖、分化,形成记忆细胞和浆细胞(即效应B细胞);浆细胞分泌抗体与相应的抗原特异性结合,发挥免疫效应。
【详解】根据体液免疫的过程,CAV-16入侵后,体内巨噬细胞、B细胞和T淋巴细胞都具有识别功能,A正确;B细胞经CAV-16刺激后分裂、分化为浆细胞,浆细胞产生抗体,抗体与抗原结合,B错误;只有记忆细胞增殖、分化为浆细胞,浆细胞再产生抗体,C错误;CAV-16侵入后,体液免疫和细胞免疫共同起作用,D错误。
【点睛】注意:病毒入侵体内后,细胞免疫和体液免疫均起作用。当病毒在内环境中,主要是抗体与病毒上的抗原结合而消灭病毒,属于体液免疫;当病毒侵入细胞内,需要细胞免疫产生的效应T细胞与含病毒的靶细胞接触,使其裂解死亡,释放出内在的病毒,这属于细胞免疫的过程。
2.内环境是体内细胞与外界环境进行物质交换的媒介,下列关于人体内环境的叙述,正确的是( )
A. 血浆与肺泡交换气体只需通过毛细血管壁
B. 甲状腺激素、葡萄糖、氧气均可以存在于内环境中
C. 血浆中的蛋白质都可以通过毛细血管壁到达组织液
D. 体内细胞只通过内环境就可以与外界环境进行物质交换
【答案】B
【解析】
【分析】
内环境包括血浆、组织液和淋巴等,内环境稳态是指正常机体通过调节作用,使各个器官、系统协调活动,共同维持内环境相对稳定的状态.目前普遍认为,神经-体液-免疫调节网络是机体维持稳态的主要调节机制。
【详解】血浆与肺泡交换气体需通过毛细血管壁细胞和肺泡壁细胞,A错误;甲状腺激素、葡萄糖、氧均可存在于内环境中,B正确;血浆中的小分子蛋白质可以透过毛细血管壁到达组织液中,并非都能渗出,C错误;体内细胞通过内环境与外界环境进行物质交换还需通过多种系统和器官的共同配合,D错误。
【点睛】注意总结内环境中存在的成分:一是从消化道吸收来的各种营养成分,如水、无机盐、氨基酸、葡萄糖、甘油、脂肪酸等;二是来自细胞代谢产生的分泌物,如各种激素、神经递质、CO2、乳酸等;三是通过呼吸系统自由扩散进入内环境中的成分,如O2。
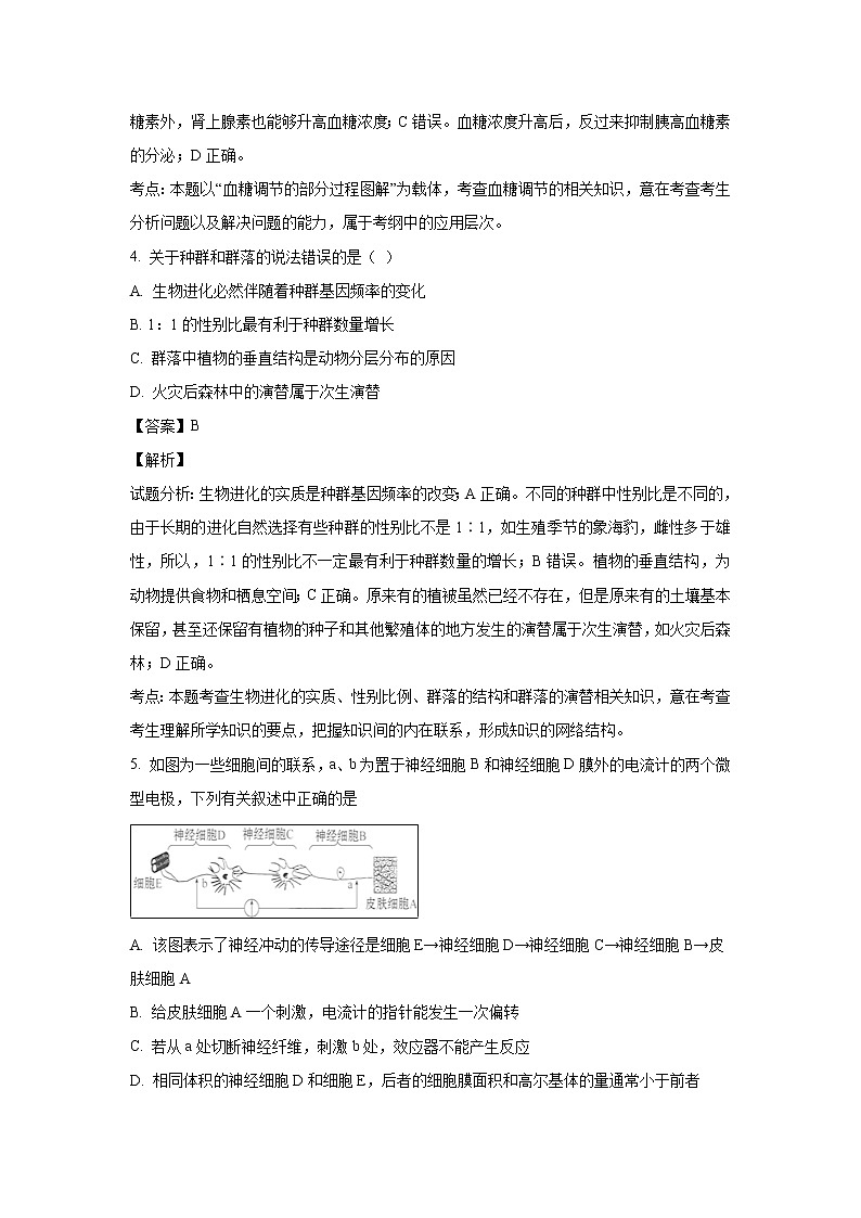
3.下图是血糖调节的部分过程图解。甲、乙表示器官,a、b表示相应激素。下列说法中正确的是( )
A. 器官甲、乙的名称分别是胰岛、肾上腺
B. 激素a能够促进过程①,抑制过程②
C. 激素b是唯一能够升高血糖的激素
D. 激素b的作用结果反过来会影响激素b的分泌
【答案】D
【解析】
试题分析:由图可知,器官甲是胰腺中的胰岛,器官乙是肝脏;A错误。激素a、b分别是胰岛素、胰高血糖素,胰岛素能够促进葡萄糖的氧化分解和合成肝糖原;B错误。除胰高血糖素外,肾上腺素也能够升高血糖浓度;C错误。血糖浓度升高后,反过来抑制胰高血糖素的分泌;D正确。
考点:本题以“血糖调节的部分过程图解”为载体,考查血糖调节的相关知识,意在考查考生分析问题以及解决问题的能力,属于考纲中的应用层次。
4. 关于种群和群落的说法错误的是( )
A. 生物进化必然伴随着种群基因频率的变化
B. 1:1的性别比最有利于种群数量增长
C. 群落中植物的垂直结构是动物分层分布的原因
D. 火灾后森林中的演替属于次生演替
【答案】B
【解析】
试题分析:生物进化的实质是种群基因频率的改变;A正确。不同的种群中性别比是不同的,由于长期的进化自然选择有些种群的性别比不是1∶1,如生殖季节的象海豹,雌性多于雄性,所以,1∶1的性别比不一定最有利于种群数量的增长;B错误。植物的垂直结构,为动物提供食物和栖息空间;C正确。原来有的植被虽然已经不存在,但是原来有的土壤基本保留,甚至还保留有植物的种子和其他繁殖体的地方发生的演替属于次生演替,如火灾后森林;D正确。
考点:本题考查生物进化的实质、性别比例、群落的结构和群落的演替相关知识,意在考查考生理解所学知识的要点,把握知识间的内在联系,形成知识的网络结构。
5. 如图为一些细胞间的联系,a、b为置于神经细胞B和神经细胞D膜外的电流计的两个微型电极,下列有关叙述中正确的是
A. 该图表示了神经冲动的传导途径是细胞E→神经细胞D→神经细胞C→神经细胞B→皮肤细胞A
B. 给皮肤细胞A一个刺激,电流计的指针能发生一次偏转
C. 若从a处切断神经纤维,刺激b处,效应器不能产生反应
D. 相同体积的神经细胞D和细胞E,后者的细胞膜面积和高尔基体的量通常小于前者
【答案】D
【解析】
依题意和图示分析可知:与皮肤细胞A相连的神经上有神经节(图示中的黑心圆点),据此可知该神经为传入神经,细胞E为效应器细胞,进而推知该图表示的神经冲动的传导途径是细胞A→神经细胞B→神经细胞C→神经细胞D→细胞E,A项错误;给皮肤细胞A一个刺激,兴奋能通过神经元之间进行传递,所以电流计的指针能发生两次偏转,B项错误;b处所在的神经为传出神经,所以从a处切断神经纤维,刺激b处,效应器仍能产生反应,C项错误;神经细胞D能够合成和分泌神经递质等物质,而分泌物的形成与高尔基体有关,细胞E为肌细胞,所以相同体积的神经细胞D和细胞E,后者的细胞膜面积和高尔基体的量通常小于前者,D项正确。
【考点定位】兴奋在神经纤维上的传导和在神经细胞间的传递,反射弧。
【名师点睛】此类问题常以模式图为载体进行考查,因此在平时复习时一定要注意图文结合,进而达到巩固熟记基础知识的目的。本题的易错点在于:不能准确判断反射弧的各部分组成。
6.如图表示关于生长素的研究实验,以下哪一项关于实验结果的叙述是正确的( )
A. M长得比N长
B. N长得比M长
C. M弯向一侧生长而N不弯曲生长
D. N弯向一侧生长而M不弯曲生长
【答案】A
【解析】
【分析】
阅读题干和图示可知本题是研究生长素横向运输的实验。考查应用生长素的相关知识进行分析推理预测实验结果的能力。
【详解】胚芽鞘尖端受单侧光照使生长素由向光侧运输到背光侧,所以琼脂块中生长素的含量X>Y,因而M长得比N长,A正确,B错误
由于M、N中生长素分布都均匀,所以胚芽鞘M、N都直立生长,C、D错误。
【点睛】把握两个要点:生长素横向运输的方向;生长素在切面上的分布是否均匀。
7.垂体被称为“乐队的指挥”,因为它不仅产生生长激素和催乳素,也能调节和控制其他内分泌腺的活动。幼年哺乳动物的垂体损伤会引起( )
①水盐调节紊乱
②体温调节紊乱
③血糖浓度逐渐降低
④生长发育停止
⑤性腺发育停滞
⑥体液免疫能力下降
A. ①③④⑥ B. ①②③④⑤
C. ①②④⑤ D. ②③④⑤⑥
【答案】C
【解析】
【分析】
本题是垂体在内环境稳态中的作用,梳理垂体在内环境稳态中的作用然后结合选项分析解答。
【详解】①抗利尿激素是由下丘脑合成,垂体释放的,幼年哺乳动物的垂体损伤会引起抗利尿激素释放受阻,导致水盐调节紊乱,①正确;②垂体能合成和分泌促甲状腺激素,促进甲状腺合成和分泌甲状腺激素,甲状腺激素在体温调节过程中有重要作用,幼年哺乳动物的垂体损伤会导致体温调节紊乱,②正确;③垂体与血糖平衡调节关系不大,幼年哺乳动物的垂体损伤不会导致血糖浓度逐渐降低,③错误;④垂体能合成和分泌生长激素,促进生长发育,幼年哺乳动物的垂体损伤会导致生长发育停止,④正确;⑤垂体能合成和分泌促性腺激素,促进性腺合成和分泌性激素,性激素促进性腺发育,幼年哺乳动物的垂体损伤会导致性腺发育停止,⑤正确;⑥垂体与体液免疫调节关系不大,幼年哺乳动物的垂体损伤不会导致体液免疫能力下降,⑥错误;综上所述,幼年哺乳动物的垂体损伤会引起①②③④⑤⑥中①②④⑤的变化;故选C。
【点睛】注意总结垂体参与调节的生理活动:
(1)分泌激素:如促甲状腺激素,促性腺激素、促肾上腺激素、生长激素等;
(2)释放激素:如抗利尿激素。
8. 生长素浓度对植物不同器官的作用效果相同的是
A. 根的向地性和茎的背地性 B. 植物的向光性和顶端优势
C. 茎的背地性和植物的向光性 D. 根的向地性和植物的向光性
【答案】C
【解析】
试题分析: 根的向地性是高浓度抑制生长,茎的背地性是高浓度促进生长,植物的向光性是高浓度促进生长,顶端优势是高浓度抑制生长,所以C选项正确。
考点: 考查生长素作用的两重性。
点评: 植物不同的组织器官对生长素的敏感程度不同。茎不敏感,根和芽较敏感。体现出两重性的是根向地性和顶端优势。
9.下列关于体液免疫和细胞免疫异同的表述不正确的是( )
A. 有免疫效应的是效应T淋巴细胞和浆细胞
B. 体液免疫中,抗体和抗原发生特异性结合,发挥免疫效应
C. 淋巴细胞都来自骨髓造血干细胞,都在骨髓中分化、发育成熟
D. 细胞免疫中,效应T细胞的攻击目标是已经被抗原入侵了的宿主细胞
【答案】C
【解析】
【分析】
体液免疫过程为:除少数抗原可以直接刺激B细胞外,大多数抗原被吞噬细胞摄取和处理,并暴露出其抗原决定簇;吞噬细胞将抗原呈递给T细胞,再由T细胞呈递给B细胞; B细胞接受抗原刺激后,开始进行一系列的增殖、分化,形成记忆细胞和浆细胞;浆细胞分泌抗体与相应的抗原特异性结合,发挥免疫效应。
细胞免疫过程为:吞噬细胞摄取和处理抗原,并暴露出其抗原决定簇,然后将抗原呈递给T细胞;T细胞接受抗原刺激后增殖、分化形成记忆细胞和效应T细胞,同时T细胞能合成并分泌淋巴因子,增强免疫功能;效应T细胞发挥效应。
【详解】根据前面的体液免疫和细胞免疫过程可知,有免疫效应的是效应T细胞和浆细胞,A正确;体液免疫中浆细胞分泌抗体,与抗原发生特异性结合,发挥免疫效应,B正确;淋巴细胞起源于骨髓中的造血干细胞.T淋巴细胞是造血干细胞随血液流经胸腺时,在胸腺分泌的胸腺素的作用下分化、发育形成的,B淋巴细胞是在骨髓中发育成的,C错误;被抗原入侵的宿主细胞叫靶细胞,效应T细胞能与靶细胞密切接触,使靶细胞裂解死亡,D正确。
【点睛】熟悉体液免疫和细胞免疫的大体过程是解答本题的关键。
10. 下图为人体内某些信息分子作用的示意图,a、b、c、d表示信息分子,据图分析,下列叙述错误的是( )
A. a是促甲状腺激素释放激素,是由下丘脑分泌
B. c激素是下丘脑分泌的,e表示水重吸收过程
C. d表示胰岛素通过促进葡萄糖利用和转化降低血糖浓度
D. 信息分子参与的a、c、d调节过程均存在反馈调节
【答案】A
【解析】
下丘脑作用于甲状腺的是下丘脑分泌促甲状腺激素释放激素作用于垂体,垂体分泌促甲状腺激素作用于甲状腺的结果,C的激素是抗利尿激素,d表示胰岛素通过促进葡萄糖进入细胞再发挥作用,信息分子参与的a、c、d调节过程均存在反馈调节,所以A选项错误。
11. 下图为人体体温调节示意图,根据图示过程判断下列说法中错误的是( )
A. 图中B→C→E途径表示神经—体液调节过程
B. D途径主要是骨骼肌通过有氧呼吸完成
C. 人体与体温调节有关的神经中枢都在下丘脑
D. 当机体受到炎热刺激时,体内散热机制为F和G
【答案】C
【解析】
试题分析:B→C→E过程,神经调节、体液调节都参与。骨骼肌产热是通过呼吸作用产生热量的。下丘脑是人体体温调节的最高中枢。当机体受到炎热刺激时,通过皮肤和汗腺散热。
考点:本题考查体温调节等相关知识,意在考查学生对相关知识的理解和应用能力。
12.下列正确表示生存斗争、种间斗争、种内斗争和竞争关系的是( )
A. A B. B C. C D. D
【答案】D
【解析】
生存斗争包括种间斗争和种内斗争,其中种间斗争包括竞争。故选D
13.下列有关环境容纳量(即K值)及其在生产、生活中应用的说法中,正确的是( )
A. K值是指一定空间中所能容纳的种群最大值,此时增长速率最大
B. 一定空间中同一种群的K值不会变化
C. 降低环境中老鼠的K值,如严密封储粮食等,可限制老鼠种群的数量
D. 在开发动植物资源时,种群数量达到K值时才能猎取一定数量的该生物资源
【答案】C
【解析】
试题分析:K值表示一定环境中所容纳的种群最大数量,此时的种群增长率为0,故A错;K值即环境容纳量,当环境发生变化时,种群的数量也随之改变,故B错;防止害虫时,可以降低害虫的环境容纳量,以达到相应的目的;开发动植物资源时,保证种群的数量在K/2处,此时的种群增长率最大,故C正确,D错。
考点:本题主要考查K值的概念,意在考查考生能理解所学知识的要点,把握知识间的内在联系的能力。
14.四个生物群落分别包含若干种群,如图给出了这些种群的密度(每平方米的个体数),当受到大规模虫害袭击时,哪个群落不易受到影响( )
A. 群落甲 B. 群落乙 C. 群落丙 D. 群落丁
【答案】D
【解析】
群落丁中物种数目多,对环境的适应能力强,当受到大规模虫害袭击时,不易受环境的影响。
15.下图是某湖泊生态系统能量流动的定量分析(图中所示数值的单位是J/(cm2·a)),G为植物,H为植食性动物,C为肉食性动物。以下相关叙述不正确的是 ( )
A. 与该生态系统稳定性密切相关的是图中G、H和C所形成的营养结构
B. 由G到H的能量传递效率为13.51%
C. 从生态学的观点来看,G、H和C所包含的所有生物构成生物群落
D. H包括多种动物,它们之间需求相似的构成竞争关系
【答案】C
【解析】
试题分析:从能量流动特点看,生态系统的稳定性与生态系统中生物种类、数量及营养结构的复杂程度有关,所以A选项正确。由G到H的能量传递效率为(18.8+29.3+2.1+12.6)÷(18.8+29.3+2.1+12.6+96.3+293.1+12.5)=13.51%,B正确。生物群落是该生态系统中所有生物,而G、H、C只是生产者和消费者,没有分解者,C选项错误。第一个营养级上的生物不止一种而是多种,他们之间有一定的竞争关系,D选项正确。
考点: 考查能量流动相关计算。
点评: 相邻两个营养级的传递效率=下一营养级同化量/本营养级同化量×100%
16.如图为碳循环的主要途径,下列有关叙述错误的是 ( )
A. 图中B能实现光能→电能→化学能的转化
B. 碳元素在B→C→D中以有机物的形式流动
C. B、E是实现生物群落与无机环境沟通的关键环节
D. B、C、D被E食用,E处于第二、第三、第四营养级
【答案】D
【解析】
【分析】
据图分析:A表示大气中的二氧化碳库,B表示生产者,C表示初级消费者,D表示次级消费者,E表示分解者。
【详解】图中B表示生产者,通过光合作用能实现光能转化为电能,电能再转化为化学能,A正确;B、C、D表示食物链,碳元素在B→C→D中以有机物的形式流动,B正确;B表示生产者,E表示分解者,是实现生物群落与无机环境沟通的关键环节,C正确;E表示分解者,B、C、D不能被E食用,其没有进入食物链,D错误。
【点睛】易错点:容易把分解者当作食物链中的营养级看待,事实上,分解者不参与组成食物链,它只是利用各种动植物产生的遗体、残骸等中的有机物。
17.以下实例可以说明生态系统具有自我调节能力的是( )
A. 豆科植物能供给根瘤菌有机养料,同时能通过根瘤菌获得含氧养料
B. 草原上羊数量剧增会导致草的数量减少,进而抑制了羊的数量增长
C. 山区植被遭到破坏或掠夺式砍伐后造成水土流失甚至泥石流的发生
D. 废弃多时的耕地上会逐渐生长出杂草,进而逐渐出现小灌木林
【答案】B
【解析】
豆科植物能供给根瘤菌有机养料,同时能通过根瘤菌获得养料,说明豆科植物和根瘤菌是共生关系,A错误;草原上羊数量剧增会导致草的数量减少,进而抑制了羊的数量增加,体现了生态系统的自动调节能力,B正确;植被破坏导致泥石流发生,是自然现象,没有体现自动调节能力,C错误;耕地上出现小灌木林是群落演替,D错误。
18.质粒是基因工程中最常用的运载体,它存在于许多细菌体内。质粒上有标记基因如图所示,通过标记基因可以推知外源基因(目的基因)是否转移成功。外源基因插入的位置不同,细菌在培养基上的生长情况也不同,下表是外源基因插入位置(插入点有a、b、c),请根据表中提供细菌的生长情况,推测①②③三种重组后细菌的外源基因插入点,正确的一组是:( )
A. ①是c;②是b;③是a B. ①是a和b;②是a;③是b
C. ①是a和b;②是b;③是a D. ①是c;②是a;③是b
【答案】A
【解析】
试题分析:
细菌在含四环素的培养基和含氨苄青霉素的培养基上能生长,说明其对应的抗性基因完整,则插入点在c处。细菌在含四环素的培养基不能生长,在含氨苄青霉素的培养基上能生长,说明抗四环素基因不能表达而抗氨苄青霉素基因能表达,则插入点在b处. 细菌在含四环素的培养基能生长,在含氨苄青霉素的培养基上不能生长,说明抗四环素基因能表达而抗氨苄青霉素基因不能表达,则插入点在a处.
考点:基因工程的工具。
点评:本题考查相对综合,是学生提升获取图示信息、审题、分析能力的较好选择。
19.如图为巨噬细胞杀灭细菌的示意图,图中的溶酶体含有多种水解酶,请据图回答:
(1)图中①和③过程说明细胞膜具有____________________________________。
(2)图中溶酶体释放水解酶将细菌分解,该过程属于________________免疫。
(3)有些毒性很强的细菌经过上述过程还不能被清除,只有将内部隐藏的抗原决定簇暴露出来,呈递给记忆细胞,使之迅速增殖、分化成相应________________。当该菌体在体液中活动时会被相应的________________消灭,该物质是由图中[ ]________________合成的。
【答案】(1)一定的流动性(2)非特异性免疫(3)效应细胞 抗体 ④核糖体
【解析】
(1)分析图示可知:①过程为胞吞,③过程为胞吐,均以细胞膜的流动性为基础,因此①和③过程说明细胞膜具有一定的流动性。
(2)溶酶体释放水解酶将细菌分解的过程属于非特异性免疫。
(3)记忆细胞受到抗原刺激,会迅速增殖、分化成相应的效应细胞。当该菌体在体液中活动时会被相应的抗体消灭;抗体的化学本质是蛋白质,由④核糖体合成。
【考点定位】免疫调节、细胞的物质输入和输出,细胞的结构和功能。
【名师点睛】本题以“巨噬细胞杀灭细菌的示意图”为情境,考查学生对人体免疫系统在维持稳态中的作用的知识的理解和掌握情况。正确解答此题需要学生熟记人体免疫系统的组成和功能、理解体液免疫和细胞免疫的具体过程、系统、全面地构建知识网络;在此基础上,准确判断图示中的数字序号表示的生理过程,并尽可能与细胞的结构和功能建立联系。
20.下图为人体体温与水盐平衡调节的示意图,请据图作答。
(1)当受到寒冷刺激时,⑥过程表示______________________________________,再引起③与④激素分泌增多,从而促进骨骼肌和内脏__________________,产热量增加。与此同时,皮肤的变化是____________________。
(2)③的分泌受②__________________的控制,④的分泌受________控制。
(3)⑤是由________分泌,生理作用是____________________。
【答案】 (1). 皮肤的冷觉感受器接受刺激后,将兴奋传入下丘脑 (2). 代谢活动增强 (3). 毛细血管收缩 (4). 促甲状腺激素 (5). 神经 (6). 下丘脑 (7). 促进水的重吸收
【解析】
【分析】
分析题图可知:①是促甲状腺激素释放激素,②是促甲状腺激素,③是甲状腺激素,④是肾上腺素,⑤是抗利尿激素,⑥为皮肤的冷觉感受器接受刺激后产生兴奋,并由传入神经将兴奋传入下丘脑。甲状腺激素和肾上腺素都能促进代谢活动,二者表现为协同作用;寒冷时的调节为神经-体液调节,炎热时的调节主要是神经调节。
【详解】(1)在体温调节中,寒冷会刺激冷觉感受器,冷觉感受器产生的兴奋传至下丘脑的体温调节中枢,经过中枢的分析和综合,把兴奋传到皮肤、肾上腺,引起皮肤毛细血管收缩、立毛肌收缩,肾上腺分泌肾上腺素。同时下丘脑分泌促甲状腺激素释放激素,促进垂体分泌促甲状腺激素,从而促进甲状腺分泌甲状腺激素,促进骨骼肌、肝脏代谢活动增强,产热增多。
(2)③甲状腺激素的分泌受到②促甲状腺激素的控制,肾上腺素的分泌受神经调节控制;
(3)⑤抗利尿激素是由下丘脑合成分泌的,能够促进肾小管和集合管对水分的重吸收。
【点睛】易错点(难点):判断图中⑥的含义——皮肤的冷觉感受器接受刺激后产生兴奋,并由传入神经将兴奋传入下丘脑。
21.某研究所调查发现:某种鱼迁入一生态系统后,其种群数量增长速率随时间变化的曲线如图所示,请分析回答:
(1)在t0~t2时间内,种群数量增长曲线呈_______;t1时该种群的年龄结构为________。
(2)捕获该鱼的最佳时期为______________时,原因是_____________________
(3)该鱼在t2时期后,种群数量的变化是______________,主要原因是________和_____。
【答案】 (1). “S”形 (2). 增长型 (3). 略高于t1 (4). 捕获后种群数量为t1,此时种群数量增长速率最大,捕获该鱼获得的量最大且不影响该鱼类资源的再生 (5). 不增加 (6). 种内斗争加剧 (7). 捕食者数量增加
【解析】
【分析】
据图分析,t0-t1种群增长率增加,在t1时达到最大,而t1-t2群增长率减小为0,表示S型曲线的种群增长速率,其中t1时是种群数量达到K/2的时刻,t2时是种群数量达到K的时刻。
【详解】(1)在t0~t2时间内,种群增长率先增加后降低,但是始终≥0,故种群数量先迅速增加,后增加减慢,直至最后数量稳定,呈现S型增长.t2时种群数量达到最大值,若在t2时种群的数量为K,则在t1时种群的增长速率最大,种群的数量为K/2,t1时该种群的数量在增加,年龄组成为增长型。
(2)由于t1时种群的增长速度最快,所以将大于K/2的鱼类捕捞,有利于保护这种鱼类资源不受破坏,以便持续地获得最大捕鱼量。
(3)该鱼在t2时期后,种群数量变化不再增加,主要原因是自然界的资源和空间有限,种内斗争加剧,捕食者数量增加等。
【点睛】解答本题关键要熟知种群数量增长的“S”型曲线与其对应种群增长速率的变化曲线。
22.下图是利用基因工程技术生产人胰岛素的操作过程示意图,请据图完成下列问题。
(1)能否利用人的皮肤细胞来完成①过程?_____________,为什么?__________________。
(2)过程②必需的酶是____________酶,过程③必需的酶是____________酶。
(3)在利用A、B获得C的过程中,必须用_________切割A和B,使它们产生__________,再加入____________,才可形成C。
(4)为使过程⑧更易进行,可用____________(药剂)处理D。
【答案】(1)不能 皮肤细胞中的胰岛素基因未表达(或未转录),不能形成胰岛素mRNA
(2)逆转录 解旋 (3)同一种限制性内切酶 相同的黏性末端 DNA连接酶 (4)CaCl2
【解析】
分析:分析题图,图中①表示从胰岛B细胞中获取胰岛素mRNA的过程;②为逆转录过程,A为胰岛素基因;③④⑤表示表示目的基因的扩增过程;⑥表示用限制酶切割运载体形成黏性末端的过程,B为质粒;⑦表示基因表达载体的构建过程,C为重组质粒;⑧表示将目的基因导入受体细胞的过程,D为含有重组质粒的大肠杆菌;⑨表示目的基因随着受体细胞的增殖和扩增;⑩是从培养液中获取胰岛素的过程。
详解:(1)细胞中的基因是选择性表达的,人体的皮肤细胞中的胰岛素基因未表达,不会产生胰岛素mRNA,所以不能利用人的皮肤细胞来完成①过程。
(2)根据以上分析已知,过程②为逆转录过程,该过程需要逆转录酶的催化;过程③为DNA的解旋过程,需要解旋酶的催化。
(3)根据以上分析已知,图中A为胰岛素基因,B为质粒,C为重组质粒;必须用同一种限制酶切割胰岛素基因(目的基因)和质粒,使得它们产生相同的黏性末端,再用DNA连接酶连接才可以形成重组质粒。
(4)过程⑧表示将目的基因导入大肠杆菌的过程中,可以用钙离子处理大肠杆菌,使之成为感受态细胞,便于重组质粒的进入。
点睛:解答本题的关键是识记基因工程的基本工具及其操作的详细步骤,能准确判断图中各过程或物质的名称,能结合所学的知识准确答题。

