


【生物】湖北省随州市2018-2019学年高二下学期期末考试试题
展开
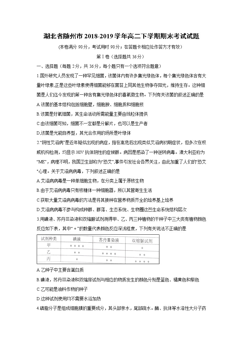
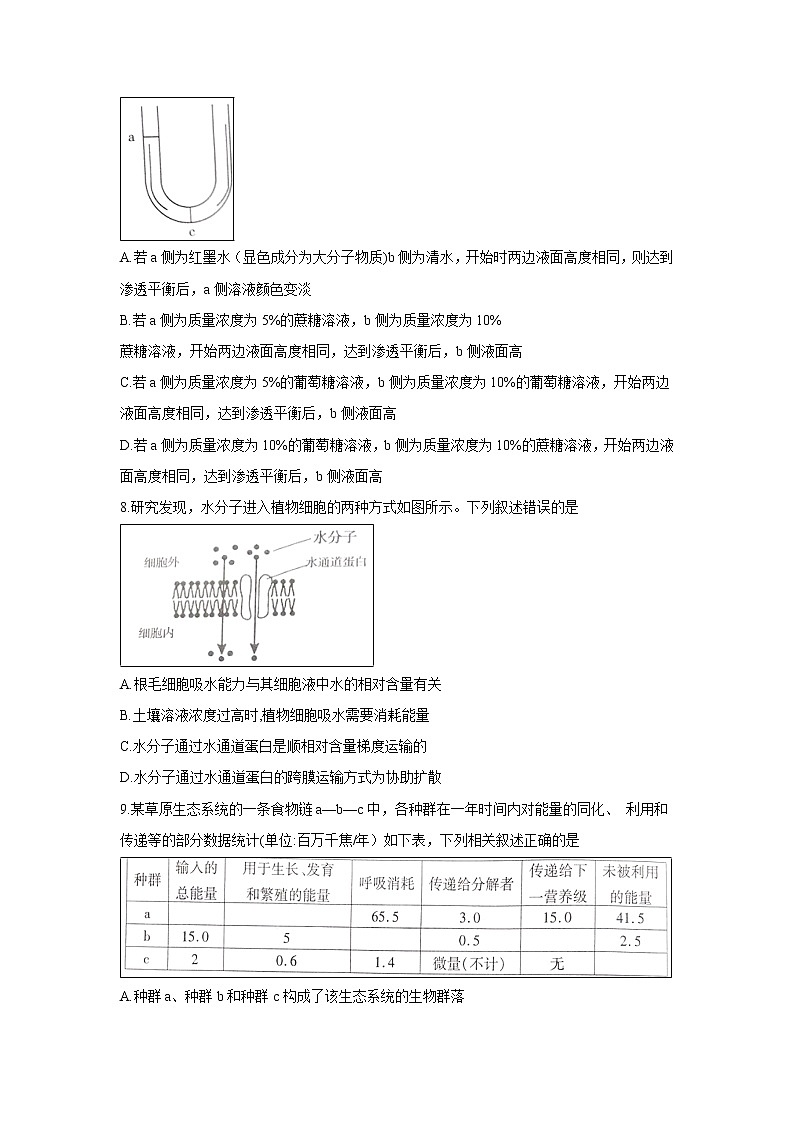
湖北省随州市2018-2019学年高二下学期期末考试试题(本卷满分90分,考试用时90分;在答题卡相应处作答方才有效)第Ⅰ卷(选择题共36分)一、选择题(每题2分,共36分,每小题只有一个选项符合题意)1.国外研究人员发现了一种罕见细菌,该菌体内有许多集光绿色体,每个集光绿色体含有大量叶绿素,正是这些叶绿素使得细菌能够在菌苔上同其他生物争夺阳光,维持生存。这种细菌是人们迄今发现的第一种含有集光绿色体的喜氧微生物。下列有关该菌的叙述正确的是A.该菌的基本结构包括细胞壁,细胞腴、细胞质和细胞核B.该菌是好氧细菌,其生命活动所需能量主要由线粒体提供C.由该细菌可知,细菌不一定都是分解片,也可以是生产者D,该菌是光能自养型,其光合作用的场所是叶绿体2.“阴性艾滋病”是近年疑似出现的病症,指在高危后出现类似艾滋病初期症状,但多次在权威机构检测,均显示HIV抗体阴性的症候群。病因是感染了一种逆转病毒。澳大利亚称为“ME”,病理不明,我国卫生部称为“恐艾”,事件引发社会各界关注,由此加重了人们的“恐艾"心理。关于艾滋病病毒,下列叙述正确的是A.艾滋病病毒是一种单细胞生物,在分类上属于原核生物B.由于艾滋病病毒只有核糖体一种细胞器,所以其营寄生生活C.获取大量艾滋病病毒的方法是将其接种在营养物质齐全的培养基上培养 D.艾滋病病毒不参与构成种群、群落、生态系统、生物圈这苎生命系统结构层次3.用碘液、苏丹Ⅲ染液和双缩脲试剂测得甲、乙、丙三种植物的干种子中三大类有植物颜色反应如下表,其中“ + ”的数量代表颜色反应深浅程度,下列有关说法不正确的是A.乙种子中主要含蛋白质B.碘液,苏丹Ⅲ染液和双缩尿试剂与相应的物质发生的颜色分别是蓝色、橘黄色和紫色C.乙可能是油料作物的种子D.这种试剂使用均不需要水浴加热4.磷脂分子是组成细胞膜的重要成分,其头部亲水,尾部疏水。酶、抗体等水溶性大分子药物常用磷脂制成的微球体包裹后,更容易运输到患病部位的细胞中,有关该微球体膜的叙述正确的是A.该膜的化学成分由脂肪酸和磷酸构成B.微球体能将生物大分子药物水解成小分子药物C.由单层磷脂分子构成,磷脂的尾那向着药物D.由两层磷脂分子构成,其结构和细胞膜相同5.科学家用含3H标记的亮氨酸的培养液培养豚鼠的胰腺腺泡细胞,下表为在腺泡细胞几种结构中最早检测到放射性的时间表。下列叙述中错误的是A.内质网膜向内与核膜相连,向外与细胞膜相连B.形成分泌蛋白的多肽最早在内质网内合成C.高尔基体具有转运分泌蛋白的作用D.靠近细胞膜的囊泡可由高尔基体形成6.“生物体的结构与其功能相适应,各结构协调统一共同完成复杂的生命活动”是重要的生物学观点,下列关于细胞结构和功能的叙述正确的是A.在细胞核内RNA能够传递和表达遗传信息B.核糖体是蛋白质合成和加工的主要场所C.线粒体内膜蛋白质与脂质的比值大于外膜D.中心体与高等植物的有丝分裂有关7.将相同的四组马铃薯分别浸入四种溶液,一小时后测定薯条质量变化的百分率,结果如下表。下列叙述中正确的是A.Ⅰ的浓度最低 B.Ⅱ的浓度较Ⅰ低C.IV的浓度最高 D.IV可能是蒸懷水8.在中部装有半透膜(允许葡萄糖通过,不允许蔗糖通过)的U形管(如图)中进行的如下实验中,结果不正确的是 A.若a侧为红墨水(显色成分为大分子物质)b侧为清水,开始时两边液面高度相同,则达到渗透平衡后,a侧溶液颜色变淡 B.若a侧为质量浓度为5%的蔗糖溶液,b侧为质量浓度为10%蔗糖溶液,开始两边液面高度相同,达到渗透平衡后,b侧液面高 C.若a侧为质量浓度为5%的葡萄糖溶液,b侧为质量浓度为10%的葡萄糖溶液,开始两边液面高度相同,达到渗透平衡后,b侧液面高 D.若a侧为质量浓度为10%的葡萄糖溶液,b侧为质量浓度为10%的蔗糖溶液,开始两边液面高度相同,达到渗透平衡后,b侧液面高8.研究发现,水分子进入植物细胞的两种方式如图所示。下列叙述错误的是A.根毛细胞吸水能力与其细胞液中水的相对含量有关B.土壤溶液浓度过高时,植物细胞吸水需要消耗能量 C.水分子通过水通道蛋白是顺相对含量梯度运输的D.水分子通过水通道蛋白的跨膜运输方式为协助扩散9.某草原生态系统的一条食物链a—b—c中,各种群在一年时间内对能量的同化、 利用和传递等的部分数据统计(单位:百万千焦/年)如下表,下列相关叙述正确的是A.种群a、种群b和种群c构成了该生态系统的生物群落B.生态系统中种_ b呼吸消耗的能量值为10百万千焦/年C.能量从种群b到种群c的传递效率是12%D.种群a用于生长、发育和繁殖的能量为125百万千焦/年 11.“无废弃物农业”是生态工程最早的模式之―。如图是无废弃物农业中对有机废弃物进行处理的一种方案。下列有关叙述错误的是A.“无废弃物农业”促进了能量的多级利用B.施用有机肥能为作物提供更多的营养物质和能量C.从资源化、无害化角度分析,途径②③优于④D.通过蚯蚓、沼气池中的微生物分解者能有效地促进物质的循环利用12.下列关于生态系统中物质循环的叙述,错误的是A.低碳生活方式有助于维持生物圈中碳循环的平衡B.物质循环是在生产者、消费者、分解者之间进行的 C.物质循环所指的物质是指组成生物体的C、H、O、N、P、S等化学元素D.生物圈不需要从外界获得物质不给,就能长期维持其正常功能13.在社会主义新农村建设中,人们通过新建沼气池和植树造林,构建了新型农业生态系统(如图所示)。下列有关叙述正确的是A.农作物、家禽家畜、人和微生物组成该生态系统B.农作物、树林等生产者是该生态系统的“基石”C.生态系统的建立,提高了各营养级的能量传递效率D.该生态系统注重物质和能量的循环利用,提高了生态系统的自动调节能力 14.《中共中央关于制定国民经济和社会发展第十三个五年规划的建议》中指出:促进人口均術发展,坚持计划生育的基本国策,完善人□发展战略,全面实施一对夫妇可生育两个孩子政策,积极开展应对人口老龄化行动。全面建设小康社会需要处理好人口增长和环境、资源的关系。下列与我国人口有关的说法中,不正确的是目前我国人口的自然增长率不髙优生优育是提高我国人口素质的重要措施我国人口基数过大,使每年新增人口的规模大 本世纪中叶,我国人口将达到峰值15亿左右,所以我国人口的K值为15亿 15.选择正确的实验方法是实验成功的关键。下列生物学实验及其常用的实验方法叙述错误的是A.分离各种细胞器——差速离心法B.研究细胞核的功能——核移植 C.人鼠细胞融合实验探究细胞膜的流动性——同位素标记法D.设计、制作生态缸——构建物理模型 16.如图表示生态雜中四种成分(甲、乙和丙、丁、戊所对应方框各代表一种成分)之间的关系,以下相关叙述中正确的是A.甲、乙和丙所包含的所有种群构成群落B.图中存在竞争关系的只有乙2和丙2C.丁的含量增加将导致臭氧层被破坏D.戊不一定是微生物17.保护生物多样性有三个层次:基因多样性、物种多样性、生态系统多样性,在这三个层次中,最核心并关系其他两个层次存亡的是A.基因多样性 B.物种多样性 C.群落多样性 D.生态系统多样性18.“牧童经济”是一个生动形象的比喻,使人们想起牧童在放牧时,只顾放牧而不管草原的破坏。它是英国著名经济学家K. E博尔了提出的一种现有的对自然界进行掠夺、破坏式的经济模式,其主要特点是指把地球看作是—个取之不尽的资源库,并且进行无限度地索取,使自然生态遭到毁灭性的破坏,同时造成废物大量积累,导致环境污染严重。下列经济模式不属于“牧童经济”的是A.刀耕火种,毁林开荒 B.南水北调,发展生产C.围湖造田,开垦荒山 D.发展工业,不管排放第II卷(非选择题共54分)19.(7分)植物细胞膜上存在-种铵转蛋白AMT-1,能以NH4+的形式吸收N元素,铵态氮是植物生长的一种重要营养成分,但过量吸收铵会对植物自身产生毒害作用,回答下列问题:(1)AMT - 1以mv的形式吸收的N元素可以用于合成的生物大分子有 (试举2例),AMT-1主要存在于植物体的 (填“根”“芽”或“茎”)部。(2)研究表明,植物细胞吸收NH4+的方式是主动运输,请你设计实验验证这一结论。(实验材料:用完全培养液配置的适宜浓度的NH4N03溶液,细胞呼吸阻断剂HgCl2溶液,要求写出实验的思路和实验结果) 。20.(5分)下图是生物与环境中相关知识的概念模型图,回答下列问题:(1)若该图表示生态系统的能量流动,B表示食草动物,则其粪便中的能量属于 营养级同化的能量,该部分能量最终以 的形式散失。(2)若该图表示生态系统的物质循环,B表示生物群落,A、C表示大气中的CO2库,则完成A—B过程的生理作用是 ,根据生态系统的组成成分分析,能完成C过程的生物包括 。(3)若该图表示生态系统的信息传递,A表示光照时间缩短,B表示鸡,C表示性成熟推迟,这说明 离不开信息传递。21.(6 分)在很多淡水湖泊中,藻类是鲤鱼及沼虾的食物来源,其中沼虾也是鲤鱼的食物。下图表示该湖泊中不同体长鲤鱼的食性比例。回答下列问题:(1) 湖泊中的藻类属于生态系统组成成分中的___ ;其作用是 。(2) 按照图中的食性比例分析,若体长为4.2cm的鲤鱼群体增加10kJ的能量,理论上最多需要藻类提供___kJ的能量。为了治理湖水的富营养化,可先养殖藻类吸收水体中的N、P等元素,再养殖鲤鱼快速去除藻类,若要让藻类的能量更多更快流向鲤鱼,据图分析,投放到湖泊中的鲤鱼对体长的要求应该是 ,理由是____ __。 (3)该淡水湖泊生态系统具备一定的稳定性,其基础是___ __调节。[生物一选修1:生物技术实践](选学选修1的学生完成22、23题) 22.(18分)腌腊、风干、糖醉和烟熏等等古老的方法,在保鲜之余,也曾意外地让我们获得了与鲜食截然不同、有时甚至更加醇厚鲜美的味道。时至今日,这些被时间二次制造出来的食物,依然影响着中国人的日常饮食,并且蕴藏着中华民族对于滋味和世道人心的某种特殊的感触。保鲜的技术中蕴含了中国人的智慧,呈现着中国人的生活,同时“腌制发酵保鲜”也蕴含着中国人的情感与文化意想,如对故乡的思念,内心长时间蕴含的某种情感等等。回答关于关于发酵食品腐乳的相关问题:(1)腐乳成熟过程中发挥主要作用的微生物是毛霉,毛霉通过分泌 酶将豆腐块中的大分子物质分解为易于被人体吸收的小分子物质,腐乳制作过程中需要加盐腌制,其作用是 。(2)该研发小组首先将毛霉置于试管斜面培养基中进行培养,制作斜面培养基时对培养基灭菌的常用方法是 ,将试管倾斜的目的是 。含有毛霉的培养基在251℃下培养2-3天后,获得大量的毛霉孢子(毛霉的繁殖体,单细胞),然后制成毛霉孢子悬浮液,对悬浮液中的毛霉孢子的数据进行计数时可用到的工具是 。研发人员制好的孢子悬浮液可放入喷枪中备用,然后将豆腐切成小块并用紫外灯照射豆腐块和笼屉半小时,其目的是 ,再用喷枪将抱子悬浮液喷洒在笼屉内壁。(3)为了检测低盐腐乳的营养价值,可以检测腐乳中 (填“氨基酸态氮”或“蛋白质态氮”)的含量,一般来说,该物质含量越多,说明腐乳的营养价值越高。(4)从大豆到豆鼓的过程中,大豆中的成分会发生类似制作过程中的变化,即蛋白质转变为 ,脂肪转变为 。22.(18分)请回答下列与酶和植物有效成分的提取有关的问题:(1)加酶洗衣粉中的酶是用特殊的化学物质包裹的,遇水后包裹层很快溶解,释放出来的酶迅速发挥催化作用。请判断此过程是否运用了酶的固定化技术及其理由_____________。(2)下图是表示检测某种碱性蛋白酶去污力的实验结果曲线,该实验的目的是 。50℃时加碱性蛋白酶的最适含量约是 %。(3)某植物的花中含有油性物质A,果肉中含有物质B。物质A是易挥发、难溶于水的无色物质物质,物质B是易溶于有机溶剂,不溶于水、不易挥发,受潮易分解的有色物质。 ①根据题干信息判断,提取物质A是 (填“能”“不能”或“不确定能否”)利用水中蒸馏法,原因是 。②物质B (填“能”“不能”或“不确定能否”)使用萃取法提取,提取物质B时应选用 (填“干燥”或“新鲜”)的果肉。③蒸馏装置通常采用的是 (填“直接”或“水溶”)加热,出油率通常用 质量/ 质量来计算。[生物--选修3:现代生物科技专题](选学选修3的学生完成24、25题)28.(18分)据报道,世界首例基因编辑婴儿—“露露”和“娜娜”于2018年11月在中国健康诞生,她们的基因已经经过人为修饰能够天然抵抗艾滋病。据科学家贺建奎介绍,基因编辑手术在受精卵时期,把Cas9 蛋白和特定的引导序列,用细针注射到受精卵里。采用“CRISPR/Cas9”基因编辑技术能够精确定位并修改基因。这是世界首例免疫艾滋病的基因编辑婴儿,是中国在基因编辑技术所取得的里程碑式的成就。回答下列问题:(1)目前艾滋病治疗采用的 “鸡尾酒疗法”是通过三种或三种以上的抗病毒药物联合使用来治疗艾滋病, 能抑制病毒RNA逆转录成DNA。研究人员发现,能防止艾滋病病毒携带者转化为艾滋病患者的强力药物会损害病人体内细胞储存葡萄糖的能力,从而可能引发 病。(2)研究人员使用CKISPK基因编辑技术来修饰人类胚胎基因,在此过程使用的工具酶有 和 。该基因编辑婴儿孕育过程中使用了 等生物技术。(3)目前国际上普遍不赞同对健康胚胎进行基因编辑,请你谈谈理由 (谈出一条即可)(4)人们担心这种行为会打开“潘多拉魔盒”,驱使另一些科研者开展人类基因编辑研究,出现 “最完美的定制人” 。在这些研究中 ,外源基因能与受体细胞DNA成功重组的原因是 ,这些基因拼接成功后能正常表达的理论基础是 。(5)开展对人类的基因编辑计划风险非常大,因为 是随机的,可能导致生命活动必须的 正常基因遭到破坏。29. (18分)基础理论及技术的发展催生了基因工程。回答下列问题:(1)1967年,罗思和赫林斯基发现细菌拟核DNA之外的质粒有自我复制能力,并可以在细胞间转移,这一发现为基因转移找到了一种 。科学家在研究细菌时发现质粒上存在抗生素抗性基因,该基因在基因工程中可作为________。(2)60年代,科学家在研究时发现,噬菌体感染某些宿主细菌后无法繁殖,进一步研究发现宿主细菌含有能剪切噬菌体DNA的_____酶,但该酶并未降解细菌自身DNA,对此现象的合理解释是______。(3)1972年,伯格将SV40病毒DNA与λ噬菌体的DNA结合,成功构建了第一个体外重组DNA分子。如果说他的工作为基因工程理论的建立提供了启示,那么,这一启示是________。(4)1980年,科学家首次通过________技术将重组基因导入小鼠的受精卵,培育出第一个转基因小鼠,1983年科学家又采用________方法将重组基因导入烟草,培育出第一例转基因烟草。此后,基因工程进入了迅速发展阶段。(5)2018年10月3日,诺贝尔化学奖授予了格雷格•温特(GrcgoryP. Wmter)等3 位科学家。雷格•温特发明了“拟人化”和全拟人化的噬菌体展示技术,并开发了制造人源化抗体以及在细菌中重组表达人源抗体的技术,这一技术解决了单克隆抗体传统的制备过程中需要将 和 相融合的需求。单克隆抗体常应用于分子靶向治疗,其特点是 。
参考答案