


历史七年级上册第十五课 两汉的科技和文化练习
展开第三单元 秦汉时期:统一多民族国家的建立和巩固
第15课 两汉的科技和文化
一、选择题
1.下列人物在《史记》中不可能被记载的是( )
A.秦始皇 B.刘秀 C.商鞅 D.刘邦
2.在防治疾病方面,我们可以参考中国古代的“医圣”的医学著作( )
A.《本草纲目》 B.《千金方》
C.《唐本草》 D.《伤寒杂病论》
3.“八仙过海,各显神通”这句话来源于我国本土宗教,此宗教是( )
A.佛教 B.道教 C.基督教 D.伊斯兰教
4.这部著作是我国第一部纪传体通史。东汉史学家班固评价这部著作:“其文直,其事核,不虚美,不隐恶,故谓之实录。”这部著作是( )
A.《论语》 B.《史记》
C.《后汉书》 D.《资治通鉴》
5.“蔡侯纸”原料易找,价格便宜,易于推广,是中华民族对世界文明的杰出贡献,深刻影响了世界历史的进程,促进了教育的普及,推动了世界科学文化的传播和交流。它产生于( )
A.商朝 B.西汉 C.东汉 D.西周
6.战国时期诸子各派外出游说、讲学,随身携带的各种著作或典籍往往要用车来拉运,很不方便。促使这一现象发生变化的技术是( )
A.造纸术的发明与改进 B.火药的发明
C.印刷术的出现 D.指南针的出现
7.中华医学博大精深,源远流长。某同学对我国古代医学非常感兴趣,上网查阅资料时搜集到如下信息:“他是我国古代著名医学家,著有《伤寒杂病论》,被后世尊称为‘医圣’。”据此判断,信息中的“他”是( )
A.扁鹊 B.华佗 C.张仲景 D.蔡伦
8.一位学生生病要做手术,他很害怕,他的同学安慰他说:“我国在汉末就有外科手术了,而且还用麻醉剂呢,是 发明的,你放心好了。”( )
A.张仲景 B.华佗 C.扁鹊 D.李时珍
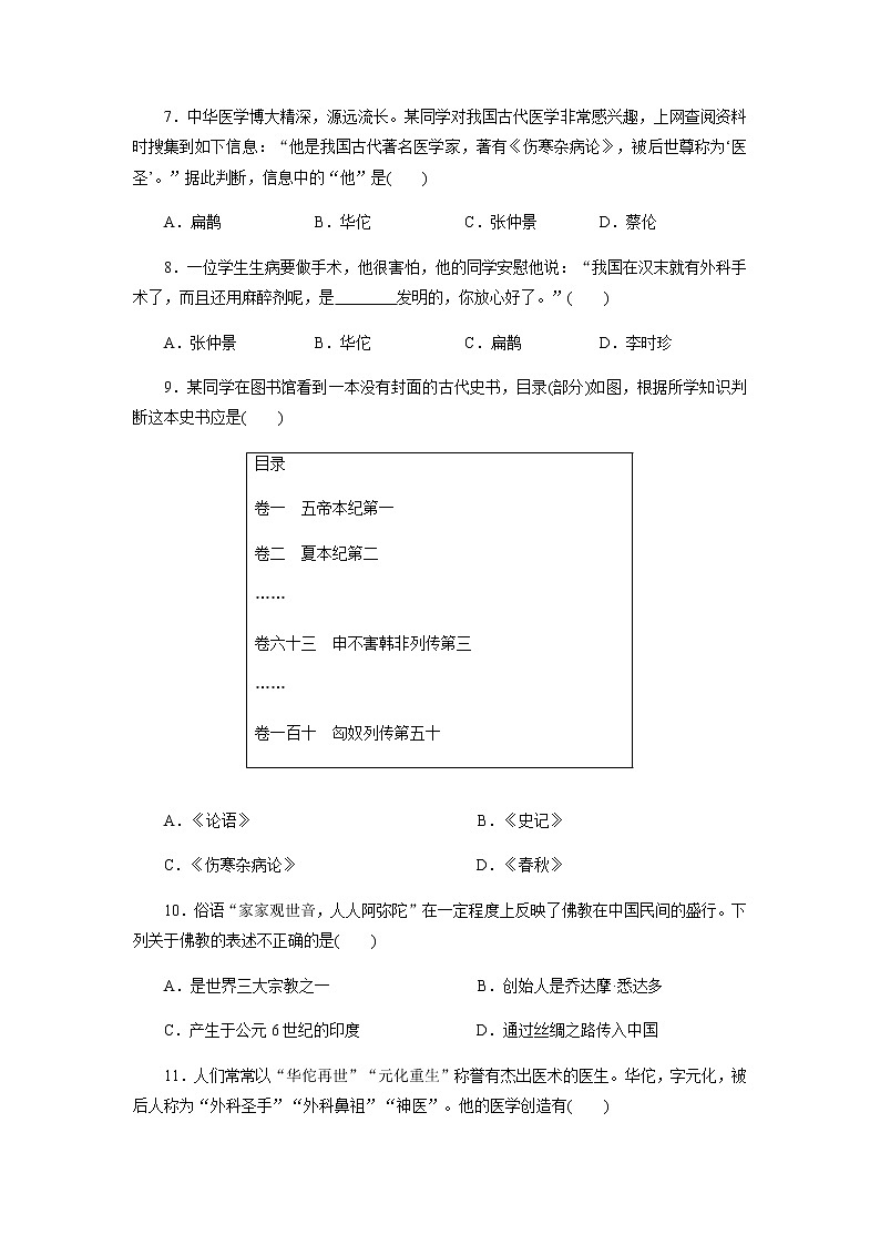
9.某同学在图书馆看到一本没有封面的古代史书,目录(部分)如图,根据所学知识判断这本史书应是( )
A.《论语》 B.《史记》
C.《伤寒杂病论》 D.《春秋》
10.俗语“家家观世音,人人阿弥陀”在一定程度上反映了佛教在中国民间的盛行。下列关于佛教的表述不正确的是( )
A.是世界三大宗教之一 B.创始人是乔达摩·悉达多
C.产生于公元6世纪的印度 D.通过丝绸之路传入中国
11.人们常常以“华佗再世”“元化重生”称誉有杰出医术的医生。华佗,字元化,被后人称为“外科圣手”“外科鼻祖”“神医”。他的医学创造有( )
①望闻问切四诊法 ②麻沸散 ③五禽戏 ④按摩疗法
A.①④ B.①②④ C.①③ D.②③
二、非选择题
12.阅读下列材料,回答问题。
“自古书契多编以竹简,其用缣帛(即按书写需要裁好的丝织品)者谓之为纸。缣贵而简重,并不便于人。伦乃造意(创造)用树肤、麻头及敝布、鱼网以为纸。元兴元年奏上之。帝善其能,自是莫不从用焉,故天下咸称‘蔡侯纸’。”
——《后汉书·蔡伦传》
(1)我国使用纸作为书写材料开始于何时?纸发明以前,中国人写字曾经用过哪些书写材料?
(2)纸同其他书写材料相比,有什么优点?对人类的进步产生了什么影响?
(3)纸广泛用于人类生活的各个领域,你能说说有哪些方面吗?
(4)今天大力提倡再生纸,有什么意义?
13.两汉时期,是中国古代科技文化大发展的时期。这一发展是对先秦文化成就的总结和升华,又为此后2000多年的封建文化的发展奠定了基础。前人取得的成就,至今仍闪烁着耀眼的光辉,现在让我们一起走进并感受它们……
【名人荟萃】
(1)图1人物是蔡伦,图2人物是 。
(2)两位人物各有何重大成就?从他们身上你能学到什么?
【经典之作】
(3)某校举行“经典之作”图书展。假如你是解说员,会怎样给其他同学简单介绍上图两部作品?
(4)在“名人荟萃”和“经典之作”两个栏目中有对应关系的人物与作品是 。
【你的感悟】
(5)探究了上述问题,你有何感受?
参 考 答 案
1. B 2. D 3. B 4. B 5. C 6. A 7. C 8. B 9. B 10. C 11. D
12. 答:(1)西汉。纸发明以前,中国人写字曾经用过多种书写材料,有龟甲、兽骨、青铜器、竹木简、丝帛,到蔡伦改进造纸术前,人们写字还是主要用竹木简和丝帛。
(2)书写和携带方便;材料易得,价格便宜。有利于人类文化、教育事业的发展。
(3)可以书写、绘画;用于包装;用于制造纸质生活用品,如纸杯、纸盒、纸巾等。
(4)目前,我国自然资源有限,特别是森林资源不足,使用再生纸有利于充分利用资源,也有利于生态环境的保护。
13. 答:(1)张仲景
(2)蔡伦改进造纸术;张仲景写成《伤寒杂病论》。勤于实践、乐于探索、勇于创新的精神。
(3)《史记》是中国古代第一部纪传体通史,记述了从传说中的黄帝到汉武帝时约3000年的史事。书中记录了帝王将相的历史活动,肯定他们的功绩,也揭露了他们的腐朽和罪恶;司马迁在《史记》中,还为许多下层人物写了传记;他公正记事,爱憎分明,秉笔直书,对中国史学发展产生了深远的影响。《伤寒杂病论》发展了中医学的理论和治疗方法,总结了各种疾病的症候,提出在诊断上要辩证分析病情,然后对症治疗;还提出了“治未病”理论,提倡预防疾病。
(4)图2与图4
(5)我国古代科技在当时世界上居于先进地位。
目录
卷一 五帝本纪第一
卷二 夏本纪第二
……
卷六十三 申不害韩非列传第三
……
卷一百十 匈奴列传第五十
初中历史人教部编版七年级上册第十五课 两汉的科技和文化同步达标检测题: 这是一份初中历史人教部编版七年级上册第十五课 两汉的科技和文化同步达标检测题,共4页。试卷主要包含了选择题,材料分析题等内容,欢迎下载使用。
初中历史第三单元 秦汉时期:统一多民族国家的建立和巩固第十五课 两汉的科技和文化精品课堂检测: 这是一份初中历史第三单元 秦汉时期:统一多民族国家的建立和巩固第十五课 两汉的科技和文化精品课堂检测,共14页。试卷主要包含了单选题,材料解析题等内容,欢迎下载使用。
人教部编版七年级上册第十五课 两汉的科技和文化课后测评: 这是一份人教部编版七年级上册第十五课 两汉的科技和文化课后测评,共4页。试卷主要包含了选择题,非选择题等内容,欢迎下载使用。