初中科学浙教版七年级上册第4节 科学测量同步达标检测题
展开
这是一份初中科学浙教版七年级上册第4节 科学测量同步达标检测题,共8页。试卷主要包含了0℃的冰与0℃的水相比较,用体温计测得小明的体温为37,3℃和38,如右图所示,温度计的示数读作等内容,欢迎下载使用。
第四节 科学测量 复习题
温度的测量
1.0℃的冰与0℃的水相比较( )
A.0℃的冰比0℃的水冷 B.0℃的水比0℃的冰冷
C.0℃的水与0℃的冰冷热程度相同 D.以上说法都正确
2.某同学从气温计上读得当时的气温为-5℃,则下列读法中正确的( )
A.零下5度 B.负摄氏5度 C.零下5摄氏度 D.零下5度
3.关于体温计,下列说法中不正确的是( )
A.体温计的测量范围是35℃∽42℃ B.读数时,体温计不能离开身体,否则就不准确了
C.体温计玻璃炮的容积比细管的容积大得多 D.体温计是根据液体热胀冷缩性质制成的
4.用体温计测得小明的体温为37.3℃,若没有把水银甩回玻璃炮就去测量小英和小刚的体温,如果小英和小刚的实际体温为37.1℃和38.4℃,那么两次测量结果应该是( )
A.37.3℃和38.4℃ B.37.1℃和38.4℃ C.37.1℃和37.4℃ D.37.3℃和37.4℃
5.如右图所示,温度计的示数读作( )
A.28℃ B.-28℃ C.12℃ D.12℃
6.下列关于使用温度计的操作步骤,正确的排列为( )
①观察温度计读数并记录;②取出温度计;③选取适当温度计;
④估计被测物体的温度;⑤让温度计的玻璃炮与被测物体充分接触数分钟
A.①②③④⑤ B.④⑤③②① C.④③⑤①② D.③④①②⑤
7.小李同学想测量一杯水的温度,但他得到的却是一指没有刻度的温度计,于是他想了一个办法:他先把温度计的玻璃泡浸在冰水混合物中一段时间后在液柱的上端对应处做了个记号A,然后在1标准大气压下,把温度计的玻璃泡浸在沸水中一段时间后也在对应的液柱上端处作一个记号B,用刻度尺测得两标记间的距离为40厘米,最后他用温度计来待测一杯水的温度,发现液柱所处位置距A点24厘米,则这杯水的温度( )
A.20℃ B.30℃ C.40℃ D.60℃
9.在使用温度计测液体温度,以下做法中不正确的是( )
A.使用前必须观察它的量程,认清它的最小刻度值
B.温度计的玻璃泡应全部浸入被测液体中,不要碰到容器底或容器壁
C.温度计玻璃泡浸入被测液体中,应立即读数
D.读数时玻璃泡要留在被测液体中,视线要与温度计中的液体面相平
10.体温计的水银面指在38℃上,某同学在未甩的情况下,分别量出生病同学的体温,测得结果第一次为38.5℃,第二次为39.5℃,第三次为39℃,则下列说法正确的是( )
A.只有第一次正确 B.只有第三次不正确
C.只有第三次正确 D.第三次肯定正确,第一、二也可能正确
11.某同学用体温计给一位生病同学量体温,结果读数为38.4℃,该同学在未甩情况下,又用该温度计分别给生病的甲、乙、丙三位同学量体温,测得结果:甲为38.4℃,乙为39.6℃,丙为39.6℃,则( )
A.只有甲的正确 B.只有乙的正确
C.只有丙的正确 D.乙肯定正确,甲和乙也可能正确
12.比较温度计和体温计,相同的是( )
A.量程 B.准确程度 C.构造 D.原理
13.将右手放到一盆冷水中,左手放到一盆热水中,过一会儿把双手同时放到一盆温水中,则两手的感觉是( )
A.右手热,左手冷 B.右手热,左手热 C.右手冷,左手热 D.右手热,左手冷
14.为抗“非典”,火车站出口通道检测旅客体温是否正常,所用温度计是( )
A.水银温度计 B.光测温度计 C.电子温度计 D.辐射温度计
15.把手指伸入一杯水中,感觉不冷不热,则这杯水的温度很可能是( )
A.75摄氏度 B.55摄氏度 C.35摄氏度 D.15摄氏度
16.有一支温度计刻度数据不准确,将温度计放在冰水混合物中时,读数为2℃,放在标准大气压下的沸水中时,读数为102 ℃,现测得气温为20 ℃,那么室内实际的气温是( )
A.18℃ B.20℃ C.22 ℃ D.24℃
17.关于水银温度计和体温计,下面说法正确的是( )
A.都可直接测沸水的温度 B.都可离开被测物体读数
C.玻璃管内径都有一弯曲处特别细 D.都是利用液体热胀冷缩的性质制成的
E.刻度范围一样 F.都可以测量人的体温
18.体温计的准确程度比一般温度计高,这是因为( )
A.体温计的玻璃泡和玻璃管之间有一段特别细的玻璃管 B.体温计的里装的是水银
C.体温计的玻璃泡容积大而玻璃管又很细 D.体温计的测量范围小
19.有两支温度计,玻璃泡一样大,但玻璃管的内径不同。将它们插入同一杯热水中,它们的水银柱上升
高度和温度示数情况为( )
A.内径细的升得高,它的温度示数大 B.内径细的升得高,但它们的温度示数一样大
C.内径粗的升得高,但它们的温度示数一样大 D.上升高度相同,温度示数也相同
20.下列有关体温计的说法中,错误的是( )
A.体温计既可测量体温,又可测量冰和沸水的温度
B.体温计一次使用后,应使上升的水银柱甩回到水银泡中
C.体温计能精确到0.1℃
D.体温计离开人体后再读数是允许的
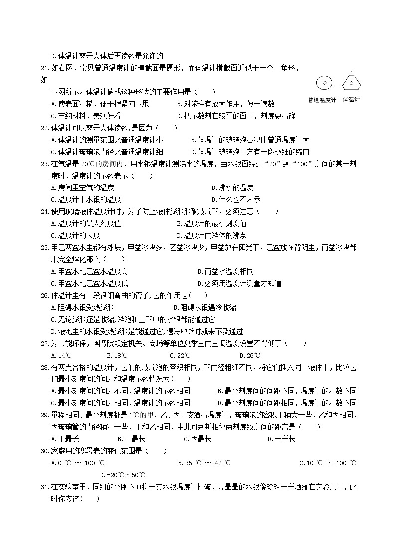
21.如右图,常见普通温度计的横截面是圆形,而体温计横截面近似于一个三角形,如
下图所示。体温计做成这种形状的主要作用是( )
A.使表面粗糙,便于握紧向下甩 B.对液柱有放大作用,便于读数
C.节约材料,美观好看 D.把示数刻在较平的面上,刻度更精确
22.体温计可以离开人体读数,是因为( )
A.体温计的测量范围比普通温度计小 B.体温计的玻璃泡容积比普通温度计大
C.体温计玻璃泡内径比普通温度计细 D.体温计玻璃泡上方有一段极细的缩口
23.在气温是20℃的房间内,用水银温度计测沸水的温度,当水银面经过“20”到“100”之间的某一刻度时,温度计的示数表示( )
A.房间里空气的温度 B.沸水的温度
C.温度计中水银的温度 D.什么也不表示
24.使用玻璃液体温度计时,为了防止液体膨胀胀破玻璃管,必须注意( )
A.温度计的最大刻度值 B.温度计的最小刻度值
C.温度计的长度 D.温度计内液体的沸点
25.甲乙两盆水里都有冰块,甲盆冰块多,乙盆冰块少,甲盆放在阳光下,乙盆放在背阴里,两盆冰块都未完全熔化那么( )
A.甲盆水比乙盆水温度高 B.两盆水温度相同
C.甲盆水比乙盆水温度低 D.必须用温度计测量才知道
26.体温计里有一段很细弯曲的管子,它的作用是( )
A.阻碍水银受热膨胀 B.阻碍水银遇冷收缩
C.无论膨胀还是收缩,液泡和直管中的水银都能通过它
D.液泡里的水银受热膨胀是能通过它,遇冷收缩时就来不及通过
27.为节能环保,国务院规定机关、商场等单位夏季室内空调温度设置不得低于( )
A.14℃ B.18℃ C.22℃ D.26℃
28.有两支合格的温度计,它们的玻璃泡的容积相同,管内径粗细不同,将它们插入同一液体中,比较它们最小刻度间的间距和温度示数情况为( )
A.最小刻度间的间距不同,温度计的示数相同 B.最小刻度间的间距不同,温度计的示数不同
C.最小刻度间的间距相同,温度计的示数相同 D.最小刻度间的间距相同,温度计的示数不同
29.量程相同、最小刻度都是1℃的甲、乙、丙三支酒精温度计,玻璃泡的容积甲稍大一些,乙和丙相同,丙玻璃管的内径稍粗一些,甲和乙相同,由此可判断相邻两刻度线之间的距离是( )
A.甲最长 B.乙最长 C.丙最长 D.一样长
30.家庭用的寒暑表的变化范围是( )
A.0℃~100℃ B.35℃~42℃ C.10℃~100℃ D.-20℃~50℃
31.在实验室里,同组的小刚不慎将一支水银温度计打破,亮晶晶的水银像珍珠一样洒落在实验桌上,此时你应该( )
A.坚持把实验继续做下去,不要受到这些水银的干扰
B.帮助小刚赶紧用手把这些水银捡起来交给老师
C.立即报告老师,请老师及时处理 D.用纸盖上这些水银,下课再处理
32.严冬,湖面上结了一层冰,但冰面下鱼儿仍在游动。为了测出冰下水的温度,小华同学在冰上打了个洞,拿来一支温度计,用下列四种方法测出水温,正确的做法是( )
A.用线将温度计拴牢从洞中放入水里,待较长时间后从水中提出,读出示数
B.取一塑料饮水瓶,将瓶拴住从洞中放入水里,水灌满瓶后取出,再用温度计测瓶中水的温度
C.取一塑料饮水瓶,将温度计悬吊在瓶中,再将瓶拴住从洞中放入水里,水灌满瓶后待较长时间,然后将瓶提出,立即从瓶外观察温度计的示数
D.手拿温度计,在洞中将温度计插入水中,待较长时间后取出立即读出示数
33.为了提高液体温度计的灵敏度,下列措施中最好的是( )
A.改变温度计中的液体颜色 B.把温度计玻璃管的内径做粗些
C.把温度计玻璃管的内径做细些 D.以上做法都很好
34.北方冬天河水上方结一层 冰,则水与冰交界处温度( )
A.4 ℃ B.0 ℃ C.-4 ℃ D.略高于-4 ℃
35.在气温是25摄氏度的房间里,小明用水因温度计测沸水的温度,由于立即读数,造成读数为50摄氏度,那么50摄氏度表示( )
A.房间里空气的温度 B.沸水的温度 C.温度计中水银的温度 D.以上说法都错
36.在同一环境中对温度计进行了如下操作,温度计的示数下降最快的是( )
37.酒精有很强的挥发性,也就是说很容易从液态酒精变成气态酒精。实验发现,酒精在挥发时,要从原
来的酒精液体中带走很多热量,而使剩余的酒精温度降低。在室内将一支温度计从酒精中抽出,它的示数将( )
A.一直升高 B.一直降低
C.先升高后降低 D.先降低后升高
38.在冬天,向玻璃杯内倒开水前,往往先倒入一些温水,将杯子热一下后倒去,再将开水倒入杯中,这样做主要是为了( )
A.清洁杯子 B.使玻璃杯变得容易热传递
C.使玻璃杯内外温差不致过大,杯子不易损坏 D.使玻璃杯内外温度相等,杯子不易损坏
39.人们在抗击非典的战斗中要经常测量腋下的体温,正常人腋下的温度约是( )
A.37.5℃ B.7℃ C.38℃ D.36.5℃
40.有一支刻度不准的温度计,插入冰水混合物时读数为-3℃;插入1标准大气压下的沸水中时读数为
77℃,现测得气温为17℃,那么室内实际气温是 ( )
A.18℃ B.20℃ C.25℃ D.17℃
41.对体温度计进行消毒时,你认为可行的方法是 ( )
A.用酒精外焰灼烧 B.在沸水中煮一定时间 C.用医用酒精棉花擦拭 D.用纯净的水冲洗
42.某同学出于好奇,将示数37℃的温度计插入冰水混合物中的测量温度,测得的结果是( )
A.体温计的示数降到35℃ B.体温计的示数仍为37℃
C.体温计的示数降到35℃,无法读数 D.温度太低,超出测量范围,体温计破坏
43.如图所示为伽利略温度计(烧瓶内有空气,细管中有液体),下列说法正确的是( )
A.若气温升高,液体膨胀,液体上升
B.若气温升高,气体膨胀,液体上升
C.若气温下降,气体缩小,液体下降
D.A和B两点的值,B点的温度值要大点
44.冬天,小珍用手摸自来水管感觉凉,再用手去摸毛衣感觉较暖和,对这种现象的几种说法,你认为正确的是( )
A.毛衣的温度比自来水管高 B.毛衣的温度比自来水管低
C.毛衣的温度和自来水管一样高 D.没有温度计,无法测量,所以无法确定
45.物体的 称为温度,温度计是利用水银、酒精等液体的 原理制成的。南方夏天最高气温高达37℃,读作 ,北方冬天最冷有零下40摄氏度,写作 。
46.人体正常体温约为____°C,一般体温计测量范围是____°C到____°C。用一支准确完好的体温计在无任何操作下去测量正常人的体温,发现读数为38.25°C,造成读数不对的原因是_______________。
47.一块冰的温度由-15℃升高到5℃,其温度升高了 。若冰的温度由0℃降低了10℃,此时冰的温度是 。
48.气象人员按气象要求测得某昼夜四个不同时刻的气温数值如图所示,由图可知当日的最大温差为 ℃。
49.小王拿了一支读数为35℃的体温计,用口吹下玻璃泡测体温,结果读数不变,他以为体温计坏了,
就把它插到一杯热水中,一会儿“嘭”的一声炸了。小王的操作错误有:⑴_____ _________;
⑵________ ______;⑶________ ______。
50.用温度计测量刚倒入保温杯内的开水的温度。
(1)现有最高测量温度为110℃、200℃、42℃的三种温度计,测量时应该选用最大测量值为 的
一种。
(2)在测量时,温度计插入水中后应何时读取数据,这个问题有三种不同的意见:甲认为应立即读数;
乙认为应该在温度计示数稳定后读数;丙认为插入时间越久越准确。三种意见中正确的是 。
51.(2011-绵阳)如图,把两只手分别放入热水和冷水中。然后,先
把左手放入温水中,感觉温水的冷热程度;再把右手放入温水中,
感觉温水的冷热程度。先后两次对温水冷热程度的感觉
是 (选填“左手感觉热些”、“右
手感觉热些”或“一样热”)。这一现象表明
(选填“物体的冷热程度叫温度”、
“只凭感觉判断温度是可靠的”或“只凭感觉判断温度是不可靠的”)。
52.小李同学在测量液体温度时的方法如图所示:
(1)指出他操作时的错误之处: 。
(2)此错误造成的后果是使测出的温度偏 。(填“高”或“低)
(3)纠正错误后,温度计的示数如图乙所示,该液体的温度是 。
53.国际单位制中温度的计量单位采用的是热力学温标,热力学温标的单
位叫开尔文,用符号K表示,它与摄氏温标的转化关系是:t = T―273。(注T指的是热力学温标,t
是指摄氏温标)。那么一个健康人的体温用热力学温标来表示,应是 K;若温州在某一天的
温度用热力学温标来表示是293K,用摄氏温标来表示应是 ℃。
54.如图所示是小明同学设计的一种气体温度计的示意图.瓶中装的是气体,瓶塞不漏
气,弯管中间有一段液柱。
(1)这个温度计是根据气体的________来测量温度的。
(2)将此装置放在室内,当温度升高时液柱向________(左/右)移动。
(3)若放到冰水混合物中,液柱处的刻度应标为 。
55.把温度计插入热水中时,水银柱先是稍微下降然后再上升。造成这一现象的主要原因是玻璃
泡 的缘故。
56.某些说英语的国家,在商业和日常生活中,除摄氏温标外还沿用另一种温标:华氏温标。华氏温标的符号为F,单位叫华氏度,写作℉。细心的小川从天气预报中记录了各地不同的温标下的温度,整理如下表:
(1)表中未填写的数值应该是_______°F。
(2)写出华氏温度F与摄氏温度t的关系式________________。
(3)某日小明从伦敦起飞时温度为77℉,回到北京温度为22℃,两地温差为 ℃。
57.小红在两个同样的烧瓶中灌满水,加热到相同的温度后分别用厚度相同的1、2两种保温材料包好,定时测量烧瓶中水的温度.实验过程中室温保持不变.他想用这种方法比较两种材料的保温性能.表中给出了在时刻t(单位是分)测得的两个烧瓶中的水温T1、T2的几组数据.根据这些数据在下面的方格纸中作出表示水温与时间关系的图象并回答以下问题:
(1)保温性能较好的材料是 。
(2)当时的室温大约是 。
(3)在这些水温数据中,哪一个最可能是由于测量或记录的疏忽而产生的错误? 。并进行推
测,正确的数据应该是 。
58.(2010-江西模拟)为了探究热水瓶盛水量与保温效果之间的关系,某实验小组用规格和保温性能完全相同的热水瓶(容积均为2L),在相同的环境条件下进行实验。他们在7个热水瓶中装入不同水量但初温相同的热水,经过相同时间,测量各个热水瓶中的水温,并根据所得数据经计算绘出右图所示的图象。
(1)该实验记录的实验数据是盛水量、初温和 ;
(2)由图象可知,本次实验中保温瓶的盛水量为 L时,保温效果最好。
59.有一支刻度不正确(但刻度线均匀 )的温度计甲,把它与一支标准的温度计乙比较后发现,当乙的示数为20℃时,甲的示数为15℃;当乙的示数为80℃,甲的示数为78℃。
(1)当甲的示数为-2℃时,乙的示数为 。
(2)当温度为 时,甲与乙的示数正好相同。
60.在摄氏温度下,酒精的熔点是-117℃,沸点是78℃,如果我们规定酒精的冰点0度,沸点为100度,在0度到100度之间分成100等分,每一等份作1度,那么用这种温度计来测量时,水的冰点将
是 度,沸点将是 度。
温度的测量 参考答案
1-5:CCBAD 6-10:CDCCB 11-15:DDADC 16-20:ADABA
21-25:BDCAB 26-30:DDAAD 31-35:CCCBC 36-40:DDCDC 41-44:CBDD
45.冷热程度 热胀冷缩 三十七摄氏度 -40℃ 46.37 35 42 使用之前没有甩
47.20℃ -10℃ 48.14
49.(1)使用前没有甩 (2)用口吹测体温 (3)测热水温度,超过量程
50.(1)110℃ (2)乙
51.右手感觉热些 只凭感觉判断温度是不可靠的
52.(1)温度计玻璃泡接触到烧杯底部 (2)高 (3)69℃
53.310 20
54.(1)热胀冷缩 (2)左 (3)0℃
55.遇热膨胀,容积变大
56.(1)68 (2)F=1.8t+32 (3)3
57.(1)第1种材料 (2)20℃ (3)t=35分钟时的T1=50℃ 46℃
58.(1)末温 (2)1.9
59.(1)3.8℃ (2)120℃
60.60 111.3
(℃)
-5
0
5
10
15
20
25
(℉)
23
32
41
50
59
77
t/分
0
5
10
15
20
25
35
45
55
65
80
95
110
125
140
155
T1/℃
80
72
64
59
55
51
50
41
37
34
30
26
24
22
21
20
T2/℃
80
65
56
48
43
38
32
28
26
24
22
22
21
21
20
20
相关试卷
这是一份七年级下(浙教版)第一章科学试卷(含答案),共7页。
这是一份初中科学浙教版七年级上册第4节 科学测量测试题,共3页。试卷主要包含了1L的玻璃瓶,玻璃瓶口直径为0,42cm、8,5℃和 37,5℃B.他的体温更接近 39,456×104 =34560等内容,欢迎下载使用。
这是一份科学七年级上册第1章 科学入门综合与测试课后作业题,共9页。试卷主要包含了单选题,填空题,解答题,实验探究题等内容,欢迎下载使用。

