


所属成套资源:2021年中考化学考点精炼 (含答案)
2021年中考化学考点精炼20《实验探究和设计》(含答案) 试卷
展开
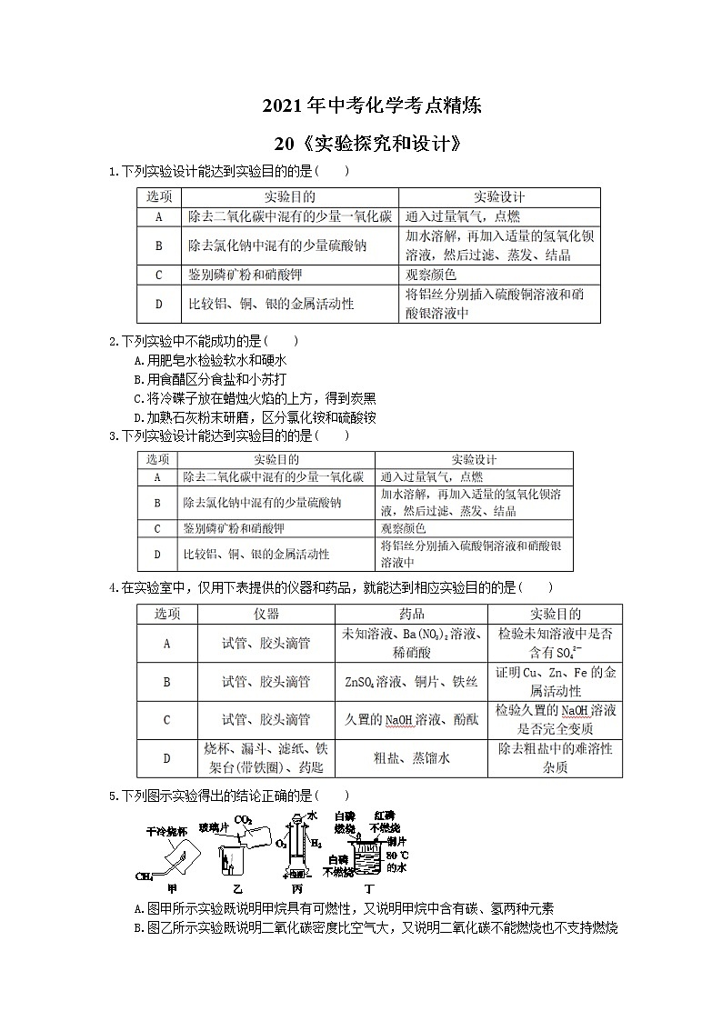
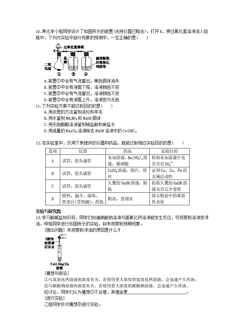
2021年中考化学考点精炼20《实验探究和设计》1.下列实验设计能达到实验目的的是( )2.下列实验中不能成功的是( )A.用肥皂水检验软水和硬水B.用食醋区分食盐和小苏打C.将冷碟子放在蜡烛火焰的上方,得到炭黑D.加熟石灰粉末研磨,区分氯化铵和硫酸铵3.下列实验设计能达到实验目的的是( )4.在实验室中,仅用下表提供的仪器和药品,就能达到相应实验目的的是( )5.下列图示实验得出的结论正确的是( )A.图甲所示实验既说明甲烷具有可燃性,又说明甲烷中含有碳、氢两种元素B.图乙所示实验既说明二氧化碳密度比空气大,又说明二氧化碳不能燃烧也不支持燃烧C.图丙所示实验既说明电解水生成氢气和氧气,又说明水是由氢气和氧气组成的D.图丁所示实验既可探究可燃物的燃烧条件,又说明红磷不是可燃物6.下列叙述不正确的是( )A.用蒸馏的方法,可以得到净化程度较高的水B.用食醋浸泡鸡蛋的方法,可以制得无壳鸡蛋C.用灼烧、闻气味的方法,可以区分棉制品和羊毛制品D.用喷水的方法,可以扑灭所有物质燃烧引起的火灾 7.下列实验不能成功的是( )A.用肥皂水检验软水和硬水B.用食醋区分食盐和小苏打C.将冷碟子放在蜡烛火焰的上方,得到炭黑D.加熟石灰粉末研磨,区分氯化铵和硫酸铵8.取一滤纸条,等间距滴入10滴紫色石蕊溶液,装入玻璃管中,然后从玻璃管两端同时放入分别蘸有浓氨水和浓盐酸的棉球,并迅速封闭两端管口,很快可观察到管内有白烟产生,待白烟消失后还可观察到如图所示的现象。则下列说法中正确的是( )A.该过程中没有化学反应发生B.所有气体分子的运动速率都相同C.图示黑点表示石蕊溶液变成了红色D.氨水和盐酸都属于易挥发性物质9.下列有关化学实验的“目的→操作→现象→结论”的描述都正确的是( ) 10.某化学小组同学设计了如图所示的装置(夹持仪器已略去)。打开K,使过氧化氢溶液流入烧瓶中。下列对实验中部分现象的预测中,一定正确的是( )A.装置①中会有气泡冒出,黑色固体消失 B.装置②中会有液面下降,溶液颜色不变C.装置②中会有气泡冒出,溶液颜色不变D.装置③中会有液面上升,溶液变为无色11.下列实验方案不能达到目的的是( )A.用点燃的方法鉴别涤纶和羊毛B.用水鉴别NH4NO3和NaOH固体C.用无色酚酞溶液鉴别稀盐酸和食盐水D.用适量的Na2CO3溶液除去NaOH溶液中的Ca(OH)2 12.在实验室中,仅用下表提供的仪器和药品,就能达到相应实验目的的是( )实验与探究题13.学习酸碱盐知识后,同学们知道碳酸钠溶液与氢氧化钙溶液能发生反应,可观察到溶液变浑浊。甲组同学进行如图所示的实验,却未观察到预期现象。[提出问题] 未观察到浑浊的原因是什么?[猜想与假设] ①与氢氧化钙溶液的浓度有关,若使用更大浓度的氢氧化钙溶液,会迅速产生浑浊;②与碳酸钠溶液的浓度有关,若使用更大浓度的碳酸钠溶液,会迅速产生浑浊。经讨论,同学们认为猜想①不合理,其理由是____________________________。[进行实验] 乙组同学针对猜想②进行实验。[解释与结论](1)补全上述实验操作:取4支试管,向其中分别加入______________________。(2)氢氧化钙溶液与碳酸钠溶液混合出现浑浊的化学方程式是_______________。(3)乙组实验证明:猜想②不成立,碳酸钠溶液浓度在0.5%~10%的范围内,能否出现浑浊与碳酸钠溶液的浓度有关,其关系是________________________。[实验反思] (1)丙组同学对乙组实验中未出现浑浊的原因进行探究。其中部分实验过程及结果如下:丙组同学的实验目的是____________________________________。(2)依据乙、丙两组的实验探究,丁组同学仍使用甲组的仪器和药品对甲组实验进行了改进,当滴入几滴某溶液后,溶液迅速变浑浊,其实验操作是_______________________。 14.某兴趣小组用图装置进行实验时发现:烧杯中饱和石灰水先变浑浊,后逐渐澄清。(1)写出甲装置中发生反应的化学方程式:________________________;石灰水“变浑浊”是因为生成了____________(填化学式)。(2)为探究“饱和石灰水浑浊后变澄清的原因”,该小组同学开展了如下活动:[查阅文献] 碳酸钙(碳酸钠等)与二氧化碳、水反应生成可溶于水的碳酸氢钙(碳酸氢钠等)。[提出假设] 假设1:挥发出的HCl使浑浊变澄清;假设2:_____________________________。[设计实验] 为除去CO2中的HCl,小华在图1中甲、乙装置之间增加图2装置,装置的连接顺序是甲→______→______→乙(填序号);其中盛放的试剂合理的是________(填序号)。A.浓硫酸 B.NaOH溶液C.饱和Na2CO3溶液 D.饱和NaHCO3溶液[实验现象] 饱和石灰水变浑浊后,继续通入足量CO2,沉淀部分溶解但最终并未完全澄清。[得出结论] 由上述探究可得出的结论是_________________________________________。(3)该兴趣小组在老师指导下,用pH传感器测得图1烧杯中溶液的pH随通入气体时间的变化曲线如图所示。①AB段pH几乎不变的原因可能是______________;D点所得澄清溶液的成分除H2O外还有____________。②BC段发生反应的化学方程式主要有___________________________。 15.“侯氏制碱法”是我国近代著名科学家侯德榜发明的一种连续生产纯碱与氯化铵的联合制碱工艺,同学们查阅相关资料并进行模拟实验。[查阅资料]①生产原理:NaCl(饱和溶液)+NH3+CO2+H2O===NaHCO3(固体)↓+NH4Cl;②主要生产流程如图所示:③氨气(NH3)是一种有刺激性气味的气体,极易溶于水,其水溶液显碱性。[理论分析] (1)依据资料①可知相同条件下,NaHCO3的溶解度______(填“>”或“<”)NH4Cl的溶解度。(2)NaHCO3受热分解制得纯碱及两种常见的氧化物,该反应的化学方程式是________________________________________。[模拟实验] 验证侯氏制碱法能获得纯碱。[实验反思] 同学们认为步骤3的结论存在不足。依据题中信息,设计实验确定步骤2加热后得到的固体成分,其方案是_________________________________。 16.化学兴趣小组欲探究自己使用的某品牌牙膏的主要成分。[查阅资料] ①牙膏的成分有活性物质、摩擦剂、保持牙膏湿润的甘油等物质;②常用的牙膏摩擦剂的主要成分有CaCO3、Al(OH)3、SiO2;③牙膏除了碳酸钙以外,其他物质均不与稀盐酸反应产生气体;④SiO2不溶于水,也不与盐酸反应,Al(OH)3和氢氧化钠溶液反应生成偏铝酸钠(NaAlO2)和水,该反应的化学方程式为______________________________________,偏铝酸钠和适量稀盐酸反应生成氢氧化铝,氢氧化铝和稀盐酸可以发生中和反应;⑤相关物质的溶解性如下表:该品牌牙膏含有上述摩擦剂中的两种成分,为探究摩擦剂的组成,化学兴趣小组取适量该牙膏加水充分搅拌、静置、过滤、洗涤、干燥,得到该牙膏中的摩擦剂。[提出猜想] 猜想1:摩擦剂的成分为Al(OH)3和CaCO3;猜想2:摩擦剂的成分为__________________________;猜想3:摩擦剂的成分为SiO2和Al(OH)3。[设计实验][实验结论] 经过实验验证,猜想1成立。[实验反思] 同学们为进一步确认摩擦剂中含有氢氧化铝,先在少量牙膏样品中加入过量的氢氧化钠溶液,静置一段时间,取上层清液,再滴加稀盐酸至过量。整个实验过程中观察到的现象为__________________,依据该现象可以判断摩擦剂中一定含有氢氧化铝。
参考答案1.答案为:C;解析:二氧化碳不能支持燃烧,因此不能通过点燃的方法除去其中的一氧化碳,A错误;硫酸钠和氢氧化钡反应生成硫酸钡沉淀和氢氧化钠,引入了新杂质氢氧化钠,B错误;磷矿粉为灰白色,而硝酸钾为白色,因此可观察颜色加以鉴别,C正确;铝可以与硫酸铜和硝酸银发生置换反应,但无法比较铝、铜、银的活动性顺序,D错误。2.答案为:D;解析:氯化铵和硫酸铵都是铵态氮肥,它们与熟石灰研磨都会产生有刺激性气味的氨气,因此不能成功,D错误。3.答案为:C;4.答案为:A;解析:Ba(NO3)2溶液中含有Ba2+,Ba2+与SO42-结合会生成白色沉淀硫酸钡,硫酸钡难溶于硝酸,故Ba(NO3)2溶液、稀硝酸可以用来检验SO42-,A正确;金属活动性顺序中铁和铜均排在锌的后面,因此ZnSO4溶液与铜片、铁丝均不反应,此实验不能证明铁、铜的活动性顺序,B错误;NaOH溶液变质生成碳酸钠,碳酸钠的水溶液呈碱性,因此两者都能使酚酞变红,不能检验,C错误;除去粗盐中的难溶性杂质需要过滤,过滤时实验仪器中缺少玻璃棒,不能达到目的,D错误。5.答案为:B;解析:A实验中通过甲烷燃烧产物中的水,说明甲烷中含有氢元素,不能说明甲烷中含碳元素;通过下层蜡烛先熄灭,上层蜡烛后熄灭的现象可说明二氧化碳不能燃烧、不能支持燃烧,密度比空气大的性质;C实验说明水由氢元素和氧元素组成;D实验中红磷是可燃物。6.答案为:D;7.答案为:D;解析:氯化铵和硫酸铵都是铵态氮肥,它们与熟石灰研磨都会产生有刺激性气味的氨气,因此不能成功,D错误。8.答案为:D[解析] 根据图示可推知浓氨水和浓盐酸易挥发,但氨气分子运动速度大于氯化氢。9.答案为:B;解析:将砂纸打磨过的铝丝浸入硫酸铜溶液中,铝丝表面有红色固体析出,这句描述才是现象,A错误;露置在空气中的氢氧化钾会变质为碳酸钾,碳酸钾能和盐酸反应产生二氧化碳,B正确;向一定量的水中加入硝酸铵晶体,充分搅拌时,现象为溶液温度降低,能得出硝酸铵晶体溶于水时会造成温度降低,但不能得出盐类物质溶于水都使溶液温度降低的结论,C错误;检验集气瓶中是否收集满二氧化碳时,应将燃着的木条放在集气瓶口,看木条是否熄灭,D错误。10.答案为:B[解析] 瓶①中产生氧气并放出大量热,瓶内气压增大;瓶②受左侧烧瓶内气压影响,气压增大,导致液体从长导管流入瓶③;瓶③原有的红色的滴有酚酞的氢氧化钠溶液与由瓶2流入瓶3中的盐酸反应,若盐酸过量,溶液才会由红色变为无色。11.答案为:C12.答案为:A;解析:Ba(NO3)2溶液中含有Ba2+,与SO42-反应会生成白色沉淀硫酸钡,硫酸钡难溶于硝酸,故Ba(NO3)2溶液、稀硝酸可以用来检验SO42-,A正确;金属活动性顺序中铁和铜均排在锌的后面,因此ZnSO4溶液与铜片、铁丝均不反应,此实验不能证明铁、铜的活动性顺序,B错误;NaOH溶液变质生成碳酸钠,碳酸钠的水溶液呈碱性,因此两者都能使酚酞变红,不能检验,C错误;除去粗盐中的难溶性杂质需要过滤,过滤时实验仪器中缺少玻璃棒引流,不能达到目的,D错误。13.答案为:[猜想与假设] 饱和石灰水已是该温度下质量分数最大的溶液[解释与结论] (1)2 mL浓度分别为10%、5%、1%、0.5%的碳酸钠溶液,再分别滴加5滴饱和澄清石灰水(2)Ca(OH)2+Na2CO3===CaCO3↓+2NaOH(3)碳酸钠溶液浓度越大,越不易产生浑浊[实验反思] (1)探究碳酸钙能否溶解在碳酸钠溶液中(2)取2 mL饱和石灰水于试管中,滴加碳酸钠溶液[解析] [猜想与假设] 饱和溶液是该温度下质量分数最大的溶液,滴入的5滴饱和澄清石灰水已是该温度下质量分数最大的溶液。[解释与结论] (1)探究与碳酸钠溶液的浓度有关,所以可以取等体积不同浓度的碳酸钠溶液,分别加入2 mL浓度为10%、5%、1%、0.5%的碳酸钠溶液,再分别滴加5滴饱和石灰水。(2)氢氧化钙溶液与碳酸钠溶液反应,生成碳酸钙和氢氧化钠,反应的化学方程式为Ca(OH)2+Na2CO3===CaCO3↓+2NaOH。(3)由实验现象可知,向浓度为10%和5%的碳酸钠溶液中滴入氢氧化钙溶液后不变浑浊,说明碳酸钠溶液浓度大,不易产生浑浊。 [实验反思] (1)把碳酸钙固体一部分加入到碳酸钠溶液中,一部分加入到水中的主要目的是探究碳酸钙能否溶解在碳酸钠溶液中。14.答案为:(1)CaCO3+2HCl===CaCl2+H2O+CO2↑ CaCO3(2)[提出假设] 生成的二氧化碳使浑浊变澄清[设计实验] b a D [得出结论] 挥发出的HCl使浑浊变澄清(或假设1正确)(3)①刚开始通入的是装置内排出的空气 CaCl2、HCl②Ca(OH)2+CO2===CaCO3↓+H2O、Ca(OH)2+2HCl===CaCl2+2H2O[解析] (1)甲装置内碳酸钙与盐酸发生反应生成氯化钙、水和二氧化碳气体,反应的化学方程式为CaCO3+2HCl===CaCl2+H2O+CO2↑;澄清石灰水变浑浊是由于CO2与Ca(OH)2反应生成了难溶的碳酸钙(CaCO3)的缘故。(2)[提出假设] 由文献资料和浓盐酸具有挥发性可以推测,使浑浊变澄清的原因有两个:一是挥发出的氯化氢使浑浊变澄清,二是生成的CO2与CaCO3、H2O作用生成了可溶性的碳酸氢钙使浑浊变澄清。[设计实验] 若要用图2装置除去CO2中混有的HCl气体,则需将混合气体由长管b通入,通过吸收试剂后,由短管a排出;吸收试剂应具备的性质是能与HCl气体反应但不生成新的杂质气体,且不能与CO2气体作用。由此可知,不能吸收HCl气体的浓硫酸不能用作吸收试剂,能与CO2气体反应的NaOH溶液、Na2CO3溶液也不能作吸收试剂,应选择不与CO2气体反应且能与HCl反应生成CO2的NaHCO3溶液。[得出结论] 由实验现象可知,足量的CO2气体不能使浑浊变澄清,则说明使浑浊变澄清的物质一定是浓盐酸挥发出的HCl气体,即假设1正确。(3)①烧杯中溶液的酸碱度在刚开始(曲线AB段)未出现明显的变化,其原因是刚开始通入烧杯中的气体是装置甲中排出的空气;D点溶液pH小于7,说明此时溶液显酸性,则该溶液中存在的溶质有反应生成的氯化钙(CaCl2)和过量的盐酸(HCl);②在BC段发生的反应是Ca(OH)2分别和HCl、CO2作用使溶液pH降低,化学方程式为Ca(OH)2+CO2===CaCO3↓+H2O、Ca(OH)2+2HCl===CaCl2+2H2O。15.答案为:[理论分析] (1)<;(2)2NaHCO3Na2CO3+H2O+CO2↑[模拟实验] (1)吸收NH3 (2)液体倒吸[实验反思] 取步骤2加热后得到的固体少许于试管中,加热,若固体的质量不减少,说明得到的固体为Na2CO3(或取步骤2加热后得到的固体少许于试管中,加热,若不产生使澄清石灰水变浑浊的气体,则得到的固体为Na2CO3) 16.答案为:[查阅资料] Al(OH)3+NaOH===NaAlO2+2H2O[提出猜想] SiO2和CaCO3[设计实验] 稀盐酸 Al(OH)3+3HCl===AlCl3+3H2O,CaCO3+2HCl===CaCl2+H2O+CO2↑[实验反思] 牙膏样品中部分固体溶解,向上层清液中滴加稀盐酸时开始无现象,之后有固体产生,最后固体溶解