


2019北京师大附中高二(上)期中化学含答案 试卷
展开
2019北京师大附中高二(上)期中
化 学
可能用到的相对原子质量:H-1 C-12 N-14 O-16 S-32 Cl-35.5 Na-23 Mg-24 Fe-56 Cu-64 Zn-65 Ba-137
一、选择题
1.下列电离方程式中,正确的是
A. H2CO3=2H++CO32- B. Ba(OH)2Ba2++2OH-
C. CH3COOHCH3COO-+H+ D. HClO=H++Cl-+O2-
2.下列物质中属于电解质的是
①酒精 ②硫酸铜 ③水 ④醋酸 ⑤镁 ⑥氨水
A. ①②④⑤ B. ②③④ C. ②③④⑥ D. 全部
3.下列溶液肯定显酸性的是
A. 的溶液 B. 含的溶液
C. 的溶液 D. 加酚酞显无色的溶液
4.下列有关“电离平衡”的叙述中正确的是
A. 电解质达到电离平衡后,各种离子的浓度相等
B. 电解质在溶液里达到电离平衡时,分子的浓度和离子的浓度相等
C. 电离平衡是相对的、有条件的,外界条件改变时,平衡就会发生移动
D. 电离平衡时,由于分子和离子的浓度不断发生变化,所以电离平衡是动态平衡
5.当今世界面临日益加剧的能源危机,下列关于能源的描述不正确的是( )
A. 提高燃料的利用效率是解决能源危机的方向
B. 正在探索的新能源有太阳能、氢能、风能、海洋能和生物质能等
C. 新能源的优点是可以再生、没有污染或者很少污染
D. 燃烧热是评价燃料优劣的唯一标准
6.25℃和1.01×105时,2N2O5(g)=4NO2(g)+O2(g) △H =+56.76kJ/mol ,该反应能自发进行的原因是
A. 是吸热反应 B. 是放热反应
C. 是熵减少的反应 D. 熵增大效应大于焓效应
7.下列事实与对应的方程式不符合的是
A. 自然界中正常的雨水呈酸性: H2O+CO2H2CO3,H2CO3H++HCO3-
B. 用CH3COOH溶液和NaOH溶液反应测定中和热:CH3COH(aq)+NaOH(aq)=CH3COONa(aq)+H2O(1) kJ·mol-1
C. 甲烷的燃烧热为890.3 kJ·mol-1,则甲烷燃烧的热化学方程式可表示为:CH4(g)+2O2(g)=CO2(g)+2H2O(g)
D. 硫代硫酸钠溶液与稀硫酸混合出现浑浊:S2O32-+2H+=S↓+SO2↑+H2O
8.与在催化剂表面生成,反应历程及能量变化示意如下。下列说法不正确的是
A. ①→②吸收能量
B. ②→③形成了键
C. 该反应放热反应
D. 该催化剂可提高的平衡产率
9.据报道,在300℃、70MPa下由二氧化碳和氢气合成乙醇已成为现实: 2CO2(g)+6H2(g)CH3CH2OH(g)+3H2O(g),下列叙述不正确的是
A. 该反应一定是吸热反应
B. 使用催化剂可提高反应速率
C. 充入CO2气体可提高H2的平衡转化率
D. 从平衡混合气体中分离出CH3CH2OH和H2O可提高CO2和H2的利用率
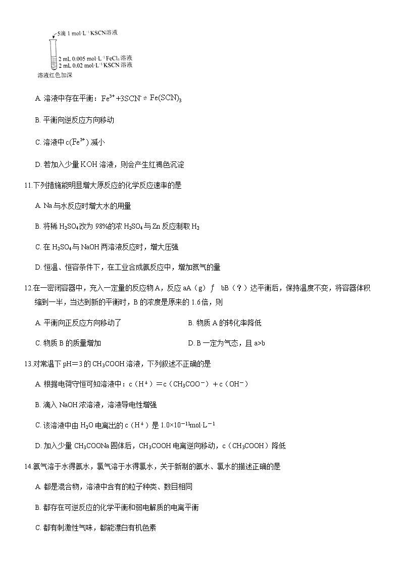
10.如图是溶液与溶液反应的实验示意图。下列分析不正确的是
A. 溶液中存在平衡:⇌
B. 平衡向逆反应方向移动
C. 溶液中减小
D. 若加入少量溶液,则会产生红褐色沉淀
11.下列措施能明显增大原反应的化学反应速率的是
A. Na与水反应时增大水的用量
B. 将稀H2SO4改为98%的浓H2SO4与Zn反应制取H2
C. 在H2SO4与NaOH两溶液反应时,增大压强
D. 恒温、恒容条件下,在工业合成氨反应中,增加氮气的量
12.在一密闭容器中,充入一定量的反应物A,反应aA(g)bB(?)达平衡后,保持温度不变,将容器体积缩到一半,当达到新的平衡时,B的浓度是原来的1.6倍,则
A. 平衡向正反应方向移动了 B. 物质A的转化率降低
C. 物质B的质量增加 D. B一定为气态,且a>b
13.对常温下pH=3的CH3COOH溶液,下列叙述不正确的是
A. 根据电荷守恒可知溶液中:c(H+)=c(CH3COO-)+c(OH-)
B. 滴入NaOH浓溶液,溶液导电性增强
C. 该溶液中由H2O电离出的c(H+)是1.0×10-11mol·L-1
D. 加入少量CH3COONa固体后,CH3COOH电离逆向移动,c(CH3COOH)降低
14.氨气溶于水得氨水,氯气溶于水得氯水,关于新制的氨水、氯水的描述正确的是
A. 都是混合物,溶液中含有的粒子种类、数目相同
B. 都存在可逆反应的化学平衡和弱电解质的电离平衡
C. 都有刺激性气味,都能漂白有机色素
D. 放置时间较久后都会因为相同的原理而变质
15.酸碱恰好完全中和时( )
A. 酸和碱的物质的量一定相等
B. 溶液呈现中性
C. 酸和碱的物质的量浓度相等
D. 酸能提供的H+与碱所能提供的OH-的物质的量相等
16.下列实验事实不能用平衡移动原理解释的是
A. B
C. D.
17.氯水中存在下列平衡:Cl2+H2OH++Cl-+HClO、HClOH++ClO-,要使HClO的浓度增大,可加入足量的下列哪种物质(已知:酸性H2CO3>HClO)
A. HCl B. NaHSO3 C. NaHCO3 D. NaOH
18.关于水的电离,下列说法中正确的是
A. 水能微弱电离产生H+,所以纯水呈微酸性
B. 向水中加入稀氨水,水电离平衡逆向移动,c(OH-)降低
C. 25℃纯水中c(OH-)×c(H+)=10-14,稀酸和稀碱中KW=c(OH一)×c(H+)>10-14
D. 温度升高,水的电离平衡正向移动,KW随之增大
19.某温度下, 的平衡常数。该温度下,在①、②两个恒容容器中投入和,起始浓度如下表所示。下列判断不正确的是
容器编号
起始浓度
①
0.1
0.1
②
02
0.1
A. 反应开始时,反应速率:②>①
B. 的平衡转化率:②>①
C. 平衡时,①中
D. ①中的平衡转化率为40%
20.下列关于各图像的解释或结论不正确的是
A. 由甲可知:使用催化剂不影响反应热
B. 由乙可知:对于恒温恒容条件下的反应2NO2(g) N2O4(g),A点为平衡状态
C. 由丙可知:同温度、同浓度的HA溶液比HB溶液酸性强
D. 由丁可知:将℃的A、B饱和溶液升温至℃时,A与B溶液的质量分数相等
21.常温下,某溶液中由水电离产生的c(OH-)水=1×10-13mol·L-1,下列一定能大量共存的离子组是
A. Na+、Fe2+、NO3-、Cl- B. K+、Na+、Cl-、HCO3-
C. K+、Na+、Cl-、NO3- D. CH3COO-、NH4+、SO42-、NO3-
22.近年来,我国北京等地出现严重雾霾天气,据研究,雾霾的形成与汽车排放的 CO、 NO2 等有毒气体有关,对汽车加装尾气净化装置,可使有毒气体相互反应转化为无毒气 体,反 应方程式为4CO(g)+2NO2(g) 4CO2(g)+N2(g)ΔH=-1200kJ/mol。对于该反应, 温度不同(T2 > T1 )其他条件相同时,下列图像正确的是
A. A B. B C. C D. D
23.恒温恒容下,向2 L密闭容器中加入MgSO4(s)和CO(g),发生反应:MgSO4(s)+CO(g)MgO(s)+CO2(g)+SO2(g),反应过程中测定的部分数据见下表:
反应时间/min
n(MgSO4)/mol
n(CO)/mol
n(SO2) / mol
0
2.0
2.0
0
2
0.8
4
1.2
6
1.2
2.8
下列说法正确的是
A. 0~2 min内的平均速率为υ (CO)=0.6 mol/(L·min)
B. 4 min后,平衡移动的原因可能是再向容器中加入了2.0 mol的SO2
C. 若升高温度,反应的平衡常数变为1.0,则正反应为放热反应
D. 若其他条件不变,起始时容器中MgSO4、CO均为1.0 mol,则平衡时n(SO2)=0.6 mol
24.一定温度下,将一定质量的纯醋酸加水稀释,经实验测定溶液的导电能力变化如下图所示,下列说法中正确的是
A. a、b、c三点溶液的pH:bc,a、b、c三点溶液的pH:b